The Impact of Ecological Civilization Construction on Environment and Public Health—Evidence from the Implementation of Ecological Civilization Demonstration Area in China
Abstract
:1. Introduction
2. Literature Review and Theoretical Mechanism Analysis
2.1. Literature Review
2.2. Theoretical Mechanism Analysis
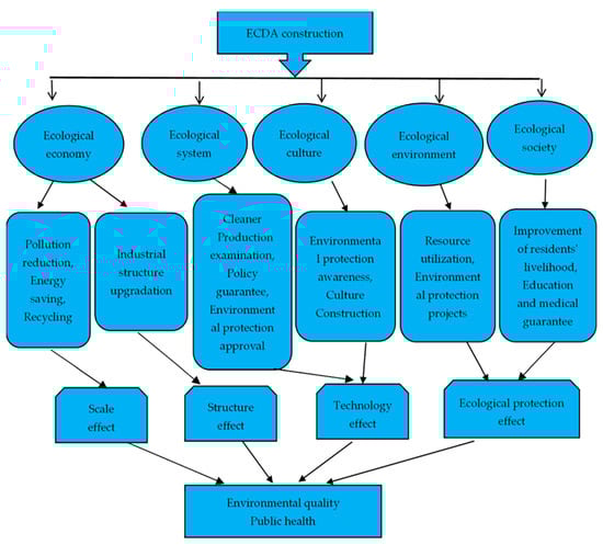
2.2.1. Scale Effect
2.2.2. Structure Effect
2.2.3. Technology Effect
2.2.4. Ecological Protection Effect
3. Data and Methods
3.1. Variables and Data
3.2. Research Methods and Model Design
4. Results
4.1. Benchmark Regression Analysis
4.2. Robustness Test
4.2.1. Parallel Trend Test
4.2.2. Placebo Test
4.2.3. Replacement of the Explained Variables
4.3. Heterogeneity Analysis
4.4. Mechanism Analysis
5. Discussion
6. Conclusions
Supplementary Materials
Author Contributions
Funding
Institutional Review Board Statement
Informed Consent Statement
Data Availability Statement
Conflicts of Interest
References
- Yuan, Y.; Xi, Q.; Sun, T.; Li, G. The impact of industrial structure effects on regional carbon emissions: An empirical analysis based on multi-country data. Geogr. Stud. 2016, 35, 82–94. [Google Scholar]
- Wang, L.; Liu, X.; Xiong, Y. Central environmental protection inspection and air pollution control: An empirical analysis based on prefectural city micro-panel data. China Ind. Econ. 2019, 10, 5–22. [Google Scholar]
- Gee, G.; Payne-Sturges, D. Environmental health disparities: A framework integrating psychosocial and environmental concepts. Environ. Health Perspect. 2004, 112, 1645–1653. [Google Scholar] [CrossRef] [PubMed] [Green Version]
- Wang, F.; Yu, Y.; Mubarik, S.; Zhang, Y.; Liu, X.; Cheng, Y.; Yu, C.; Cao, J. Global burden of ischemic heart disease and attributable risk factors, 1990–2017: A secondary analysis based on the global burden of disease study 2017. Clin. Epidemiol. 2021, 13, 859–870. [Google Scholar] [CrossRef]
- Wang, M.; Liao, G.; Li, Y. The Relationship between Environmental Regulation, Pollution and Corporate Environmental Responsibility. Int. J. Environ. Res. Public Health 2021, 18, 8018. [Google Scholar] [CrossRef]
- Liu, Y. Does the construction of ecological civilization restrain carbon emissions?—Empirical evidence from the construction of ecological civilization demonstration area in Fujian. Ecol. Econ. 2021, 15, 31–38+66. [Google Scholar]
- Zhang, Z.; Duan, H.; Shan, S.; Liu, Q.; Geng, W. The impact of green credit on the green innovation level of heavy-polluting enterprises—Evidence from China. Int. J. Environ. Res. Public Health 2022, 19, 650. [Google Scholar] [CrossRef]
- Wang, Y.; Xiong, J.; Li, W.; Na, M.; Yao, M. The Effect of Social Capital on Environmental Pollution in China—Suppression or Promotion? Int. J. Environ. Res. Public Health 2020, 17, 9459. [Google Scholar] [CrossRef]
- Mi, L.; Jia, T.; Yang, Y.; Jiang, L.; Wang, B.; Lv, T.; Li, L.; Cao, J. Evaluating the effectiveness of regional ecological civilization policy: Evidence from Jiangsu Province, China. Int. J. Environ. Res. Public Health 2022, 19, 388. [Google Scholar] [CrossRef]
- Shi, S. The evaluation and improvement measures for the construction of ecological civilization demonstration area—A case study in Fujian Province. Southeast Acad. 2015, 5, 67–73. [Google Scholar]
- Rosenblatt, M. Remarks on some nonparametric estimates of a density function. Ann. Math. Statist. 1956, 27, 832–837. [Google Scholar] [CrossRef]
- Zhang, Z.; Xu, H.; Shan, S.; Liu, Q.; Lu, Y. Whether the agricultural insurance policy achieves green income growth-Evidence from the implementation of China’s total cost insurance pilot program. Int. J. Environ. Res. Public Health 2022, 19, 852. [Google Scholar] [CrossRef] [PubMed]
- Xie, H.; Li, J.; Li, C. The impact of ecological civilization construction on air quality and residents’ health: A quasi-natural experiment based on the establishment of ecological civilization demonstration area. Ecol. Econ. 2021, 37, 20–26. [Google Scholar]
- Macho-Stadler, I. Environmental regulation: Choice of instruments under imperfect compliance. Span. Econ. Rev. 2007, 10, 1–21. [Google Scholar] [CrossRef]
- Li, Y.; Shen, K. The emission reduction effect of China’s pollution control policies: An empirical analysis based on inter-provincial data of industrial pollution. Manag. World 2008, 7, 7–17. [Google Scholar]
- Qi, L.; Kong, W.; Zhao, Y. State capability, citizen organizations and environmental petitions in contemporary China: An empirical analysis based on provincial panel data from 2003 to 2010. Chin. Public Adm. 2013, 7, 100–106. [Google Scholar]
- Zeng, B.; Zheng, J.; Qiu, Z. Research on the role of environmental policy tools in improving environmental quality: Based on the analysis of inter-provincial panel data from 2001 to 2012 in China. Shanghai Econ. Res. 2016, 5, 39–46. [Google Scholar]
- Lin, S.; Shi, L.; Ma, Z. Research on the impact of environmental taxes on high-pollution industries—Taking high COD emission industries in the city of Shaoyang in Hunan as an example. Resour. Environ. Yangtze Basin 2018, 3, 632–637. [Google Scholar]
- Shen, K.; Jin, G. The policy effects of the environmental governance of Chinese local governments: A study based on the progress of the River Chief System. Soc. Sci. China 2020, 41, 87–105. [Google Scholar]
- Zheng, S. How does environmental policy affect environmental quality? Evidence based on provincial panel data. China Soft Sci. 2019, 2, 49–61, 92. [Google Scholar]
- Zhao, X.; Yin, H.; Zhao, Y. Impact of environmental regulations on the efficiency and CO2 emissions of power plants in China. Appl. Energy 2015, 149, 238–247. [Google Scholar] [CrossRef]
- Davis, L. The effect of driving restrictions on air quality in Mexico City. J. Political Econ. 2008, 116, 38–81. [Google Scholar] [CrossRef] [Green Version]
- Chen, Z.; Kahn, M.; Liu, Y.; Wang, Z. The consequences of spatially differentiated water pollution regulation in China. J. Environ. Econ. Manag. 2018, 88, 468–485. [Google Scholar] [CrossRef]
- Tanaka, S. Environmental regulations on air pollution in China and their impact on infant mortality. J. Health Econ. 2015, 42, 90–103. [Google Scholar] [CrossRef] [PubMed]
- Cai, X.; Lu, Y.; Wu, M.; Yu, L. Does environmental regulation drive away inbound foreign direct investment? Evidence from a quasi-natural experiment in China. J. Dev. Econ. 2016, 123, 73–85. [Google Scholar] [CrossRef]
- Chen, Y.; Li, P.; Lu, Y. Accountability, career incentives, and pollution: The case of two control zones in China. SSRN Electron. J. 2015, 16. [Google Scholar] [CrossRef]
- Tang, Y.; Liang, R. Two-control zones and sulfur dioxide emission reduction: An empirical study based on the difference-in- difference method. J. Shanxi Univ. Financ. Econ. 2012, 34, 9–16. [Google Scholar]
- Grossman, M. On the concept of health capital and the demand for health. J. Political Econ. 1972, 80, 223–255. [Google Scholar] [CrossRef] [Green Version]
- Samet, J. Urban air pollution, health, and equity. J. Epidemiol. Community Health 2004, 58, 3–5. [Google Scholar] [CrossRef] [Green Version]
- Ma, J.; Chai, Y.; Fu, T. Research progress on the health effects of residents’ spatiotemporal behavior and environmental pollution exposure. Adv. Geogr. Sci. 2017, 36, 1260–1269. [Google Scholar]
- Li, M.; Du, W. Research on the impact of air pollution on residents’ health and group differences: Empirical analysis based on CFPS (2012) micro-survey data. Econ. Rev. 2018, 3, 142–154. [Google Scholar]
- Chay, K.; Greenstone, M. The impact of air pollution on infant mortality: Evidence from geographic variation in pollution shocks induced by a recession. Q. J. Econ. 2003, 118, 1121–1167. [Google Scholar] [CrossRef]
- Maisonet, M.; Correa, A.; Misra, D.; Jaakkola, J. A review of the literature on the effects of ambient air pollution on fetal growth. Environ. Res. 2004, 95, 106–115. [Google Scholar] [CrossRef] [PubMed]
- Miao, Y.; Chen, W. Air pollution and health needs: The application of Grossan model. World Econ. 2010, 33, 140–160. [Google Scholar]
- Chen, S.; Chen, T. Air quality and public health: Taking SO2 emissions from thermal power plants as an example. Econ. Stud. 2014, 49, 158–169, 183. [Google Scholar]
- Xie, Y.; Dai, H.; Hanaoka, T.; Masui, T. The impact of PM2.5 pollution on human health and economy in the Beijing-Tianjin-Hebei region. China Popul. Resour. Environ. 2016, 26, 19–27. [Google Scholar]
- Zhang, G.; Zhang, Z.; Gao, Y.; Chen, Z.; Li, B.; Du, Y. Environmental regulatory policies and public health—The test of mediating effect based on environmental pollution. Syst. Eng. Theory Pract. 2018, 38, 361–373. [Google Scholar]
- Sun, M.; Lu, X. Air pollution, socioeconomic status and residents’ health inequality: The micro-evidence based on CGSS. J. Demogr. 2019, 41, 103–112. [Google Scholar]
- Yuan, W.; Lu, N.; Song, J.; Chen, Q.; Yan, J.; Wang, W.; Kang, X.; Wang, S. Impact of burning and water corruption of crop residues on environment. Acta Agric. Zhejiangensis 2018, 30, 1022–1028. [Google Scholar]
- Peng, L.; Zhang, Q.; He, K. Emissions inventory of atmospheric pollutants from open burning of crop residues in China based on a national questionnaire. Res. Environ. Sci. 2016, 29, 1109–1118. [Google Scholar]
- Li, Z.; Jia, C. Research on the impact of air pollution on the health level of residents. Mod. Econ. Res. 2021, 7, 48–55. [Google Scholar]
- Ren, M.; Hu, M.; Wang, Z. Analysis of the influencing factors of Chinese residents’ health level. J. Chizhou Univ. 2021, 35, 57–61. [Google Scholar]
- Lu, H.; Qi, Y. Environmental quality, public service and national health: An analysis based on cross-country (region) data. J. Financ. Econ. 2013, 39, 106–118. [Google Scholar]
- Grossman, G.; Krueger, A. Environmental impacts of North American free trade agreement (NAFTA). Natl. Bur. Econ. Res. 1991. [Google Scholar]
- Zhang, Y. The impact of economic development model changes on China’s carbon emission intensity. Econ.Stud. 2010, 45, 120–133. [Google Scholar]
- Li, K.; Qu, R. The impact of technological progress on carbon emissions: An empirical study based on the inter-provincial dynamic panel. J. Beijing Norm. Univ. 2012, 5, 129–139. [Google Scholar]
- Wang, G.; Li, G. Research on the carbon emission reduction in the construction of ecological provinces. Acta Geogr. Sinica. 2020, 75, 2431–2442. [Google Scholar]
- Luo, L.; Zhao, F. The study of quantitative measurement and influencing factors of high energy-consuming industries transfer in China. Stud. Explo. 2020, 11, 102–109. [Google Scholar]
- Zheng, J.; Zheng, C.; Chen, P. The evaluation model and application of circular economy coordinated development of high energy-consuming industrial clusters—Based on the perspective of order parameter. Sci. Tech. Prog. Pol. 2014, 31, 142–146. [Google Scholar]
- Zhan, H. Research on the impact of income disparity on environmental pollution: Re-examination of the “EKC” hypothesis. Econ. Rev. 2018, 6, 100–112, 166. [Google Scholar]
- Tu, Z. The path and strategic choice of carbon emission reduction in China: Based on the exponential decomposition analysis of carbon emissions in eight major industry sectors. Soc. Sci. China 2012, 3, 78–94+206–207. [Google Scholar]
- Gong, W.; He, W. Climate cooperation between China and ASEAN countries based on nationally determined contributions. Crossroads Southeast Asian Stud. 2018, 5, 65–72. [Google Scholar]
- Li, P.; Lu, Y.; Wang, J. Does flattening government improve economic performance? Evidence from China. J. Dev. Econ. 2016, 123, 18–37. [Google Scholar] [CrossRef]
- Gao, Y.; Shu, Y.; Cao, H.; Zhou, S.; Shi, S. Fiscal policy dilemma in resolving agricultural risks: Evidence from China’s agricultural insurance subsidy pilot. Int. J. Environ. Res. Public Health 2021, 18, 7577. [Google Scholar] [CrossRef]
- Wang, L.; Fang, H.; Xie, F. Performance evaluation of China’s agricultural insurance subsidy policy: Empirical evidence from multiple periods of DID. J. Cent. Univ. Financ. Econ. 2020, 9, 24–34. [Google Scholar]
- Duan, B.; He, M. The evaluation of targeted poverty alleviation of policy-based agricultural insurance: Evidence from China’s quasi-natural experiments. Insur. Stud. 2021, 11, 36–57. [Google Scholar]
- Baron, R.; Kenny, D. The moderator–mediator variable distinction in social psychological research: Conceptual, strategic, and statistical considerations. J. Personal. Soc. Psychol. 1986, 51, 1173–1182. [Google Scholar] [CrossRef]
- Wen, Z.; Zhang, L.; Hou, J.; Liu, H. The procedure of mediation effect test and its application. Acta Psychol. Sin. 2004, 36, 614–620. [Google Scholar]
- Smith, V.; Goodwin, B. The environmental consequences of subsidized risk management and disaster assistance programs. Annu. Rev. Resour. Econ. 2013, 5, 35–60. [Google Scholar] [CrossRef]
- Xiao, Q.; Fang, S. An empirical analysis of the impact of income gap and environmental pollution on residents’ health. Stat. Decis. 2021, 37, 67–71. [Google Scholar]
- Adedeji, A. Diabetic ketoacidosis: A review of risk associated morbidity and mortality. Endocrinol. Disord. 2018, 2, 1–3. [Google Scholar] [CrossRef]
- Wang, L.; Zhu, L. Trade openness and fiscal expenditure cyclicality: Evidence from the PSM-DID natural experiment. Econ. Dev. 2019, 8, 40–55. [Google Scholar]
- Beck, T.; Levine, R.; Levkov, A. Big bad banks: The winners and losers from bank deregulation in the United States. J. Financ. 2010, 65, 1637–1667. [Google Scholar] [CrossRef] [Green Version]
- Lu, Y.; Tao, Z.; Zhu, L. Identifying FDI Spillovers. J. Int. Econ. 2017, 107, 75–90. [Google Scholar] [CrossRef]
- Xiong, B.; Yang, B. Does the command-controlled environmental policy improve the environmental quality of Chinese cities? —Quasi-natural experiment from the two control zones policy. J. China Univ. Geosci. 2019, 19, 63–74. [Google Scholar]
- Yuan, D.; Zhang, J.; Han, J. Differences in residents’ consumption, fiscal expenditure and regional effects: An empirical analysis based on dynamic panel data model. Stat. Res. 2010, 27, 44–53. [Google Scholar]
- Wen, Z.; Ye, B. The mediating effect analysis: Method and model development. Adv. Psychol. Sci. 2014, 22, 731–745. [Google Scholar] [CrossRef]
- Mackinnon, D.; Fairchild, A.; Fritz, M. Mediation analysis. Annu. Rev. Psychol. 2007, 58, 593–614. [Google Scholar] [CrossRef]
- Fang, J.; Zhang, M. The point estimation and interval estimation of mediation effect: Multiplicative distribution method, nonparametric bootstrap and MCMC method. Acta Psychol. Sin. 2012, 44, 1408–1420. [Google Scholar]
- Preacher, K.; Hayes, A. Asymptotic and resampling strategies for assessing and comparing indirect effects in multiple mediator models. Behav. Res. Methods 2008, 40, 879–891. [Google Scholar] [CrossRef]





| First-Level Indicators | Secondary-Level Indicators | Contents |
|---|---|---|
| Ecological economy | Industrial structure upgradation | Within the carrying capacity of the ecosystem, policymakers use the principles of ecological economics and the methods of systematic engineering to change production and consumption patterns, exploit all available resource potentials, develop economically and ecologically efficient industries, and eventually achieve a sustainable development model in which economic growth and environmental protection, material civilization and spiritual civilization, natural ecology, and human ecology are highly unified. |
| Pollution reduction | ||
| Energy saving, Recycling | ||
| Ecological society | Improvement of residents’ livelihood | Based on rational use of resources and prevention of environmental pollution, social ecology is achieved in education, medical care and improvement of people’s livelihood, and a living state in which human society and natural environment are integrated. |
| Education and medical guarantee | ||
| Ecological environment | Resource utilization | Ecological environment mainly focuses on resource utilization and environmental protection. Resource utilization includes the protection of non-renewable natural resources such as water, soil, and air and renewable natural resources. The society of mankind eventually achieves the effect of environmental ecology by rational resource utilization. The contents of environmental protection include forest coverage, water quality compliance, harmless treatment of domestic waste, urban green coverage compliance, sewage treatment, soil erosion control, etc. |
| Environmental protection projects | ||
| Ecological culture | Environmental protection awareness | The contents of ecological culture are not only to shape the cultural awareness of residents in a region in the long-term life and production process, but also to clarify the concept of green innovation, appropriate utilization, and protection of resources and environment. |
| Culture construction | ||
| Ecological system | Policy guarantee Cleaner production examination Environmental protection approval | Ecological system is to build an institutional system in line with the ecological civilization construction, including the performance evaluation system, reward mechanism and punishment measure for ecological civilization governance, and compensation system for ecological civilization construction. The specific manifestations include tax reduction, preferential policies, promotion and other incentive measures for environmentally friendly and clean production enterprises, and punishment measures such as circular criticism, tax increase, forced delisting, and entry into the negative list for heavily polluting enterprises. |
| Variable | Pollution | Disease | ||
|---|---|---|---|---|
| (a) | (b) | (c) | (d) | |
| D | −9.786 *** | −7.658 *** | −0.088 | −0.220 * |
| (2.886) | (2.495) | (0.264) | (0.245) | |
| Rpeo | 1.624 | 0.735 ** | ||
| (1.551) | (0.332) | |||
| Inve | 3.724 *** | 0.072 | ||
| (1.004) | (0.188) | |||
| Scon | 4.356 | 0.188 | ||
| (2.689) | (0.143) | |||
| Gov | −7.286 *** | −0.627 | ||
| (1.519) | (0.445) | |||
| Eco | 4.891 | −0.321 | ||
| (4.747) | (0.557) | |||
| Edu | −6.701 | −0.384 | ||
| (12.419) | (0.708) | |||
| Urban | 0.091 | 0.084 | ||
| (0.965) | (0.073) | |||
| Cons | 77.557 *** | 61.948 | 5.465 *** | 0.365 |
| (1.686) | (48.447) | (0.133) | (2.530) | |
| Province-fixed effect | Control | Control | Control | Control |
| Year-fixed effect | Control | Control | Control | Control |
| Observations | 217 | 190 | 372 | 288 |
| R-squared | 0.642 | 0.718 | 0.722 | 0.726 |
| Statistic | Variable | Unit | Observations | Mean | Standard Deviation | Min | Max |
|---|---|---|---|---|---|---|---|
| Environ | Number of environmental incidents | Number of times | 270 | 13.6777 | 26.5369 | 1 | 250 |
| Death | Mortality rate | % | 310 | 2.41126 | 1.89064 | 0.1 | 8.92 |
| Variable | Environ | Death | ||
|---|---|---|---|---|
| (a) | (b) | (c) | (d) | |
| D | −13.100 | −5.099 ** | −0.191 * | −0.203 * |
| (8.104) | (4.656) | (0.112) | (0.109) | |
| Rpeo | 3.762 ** | 0.140 *** | ||
| (3.890) | (0.027) | |||
| Inve | 1.700 * | 0.339 *** | ||
| (2.131) | (0.056) | |||
| Scon | 12.560 | 0.043 | ||
| (8.536) | (0.181) | |||
| Gov | −0.025 * | −0.476 *** | ||
| (0.056) | (0.075) | |||
| Eco | 6.900 * | 0.631 *** | ||
| (5.545) | (0.106) | |||
| Edu | −20.643 | −0.066 | ||
| (24.288) | (0.431) | |||
| Urban | 5.264 *** | 0.064 | ||
| (3.966) | (0.039) | |||
| Cons | 16.533 *** | −154.234 | 1.883 *** | −2.125 |
| (4.274) | (141.685) | (0.082) | (1.968) | |
| Province-fixed effect | Control | Control | Control | Control |
| Year-fixed effect | Control | Control | Control | Control |
| Observations | 270 | 244 | 310 | 257 |
| R-squared | 0.664 | 0.671 | 0.566 | 0.595 |
| Variable | Pollution | Disease | ||
|---|---|---|---|---|
| (a) | (b) | (c) | (d) | |
| D | −10.755 *** | −7.432 ** | −0.188 | −0.256 * |
| (2.962) | (3.197) | (0.275) | (0.284) | |
| D × group | 4.843 ** | 0.999 ** | 0.503 *** | 0.162 * |
| (1.832) | (4.446) | (0.201) | (0.261) | |
| Rpeo | 3.724 *** | 0.188 * | ||
| (1.006) | (0.144) | |||
| Inve | 1.625 | 0.734 ** | ||
| (1.558) | (0.333) | |||
| Scon | 7.286 *** | 0.072 | ||
| (1.522) | (0.188) | |||
| Gov | −0.060 *** | −0.516 ** | ||
| (0.022) | (0.355) | |||
| Eco | 4.355 | −0.277 | ||
| (2.699) | (0.216) | |||
| Edu | −6.822 | −0.398 ** | ||
| (12.798) | (0.714) | |||
| Urban | 0.096 | 0.081 | ||
| (0.973) | (0.073) | |||
| Cons | 77.557 *** | 61.471 | 5.465 *** | 3.414 |
| (1.685) | (49.857) | (0.133) | (2.542) | |
| Province-fixed effect | Control | Control | Control | Control |
| Year-fixed effect | Control | Control | Control | Control |
| Observations | 217 | 190 | 372 | 288 |
| R-squared | 0.643 | 0.718 | 0.524 | 0.626 |
| Statistic | Variable | Unit | Observations | Mean | Standard Deviation | Min | Max |
|---|---|---|---|---|---|---|---|
| Carbon | Carbon dioxide emissions | Metric ton | 372 | 341.17 | 273.348 | 32.12 | 1700.04 |
| Stru | Industry ratio | - | 341 | 4.8253 | 67.4812 | 12.33 | 56.186 |
| Tech | Technological progress rate | % | 364 | 2.6711 | 15.5041 | 0.0321 | 212.33 |
| Forest | Forest coverage | % | 372 | 33.565 | 18.1999 | 4.2 | 66.8 |
| Mechanism | Pollution | Disease | ||
|---|---|---|---|---|
| p-Value | The Proportion of Mediation Effect | p-Value | The Proportion of Mediation Effect | |
| Scale effect | 0.0235 | 8.73% | 0.0475 | 3.88% |
| Structure effect | 0.0461 | 14.65% | 0.2837 | 7.91% |
| Technology effect | 0.0348 | 13.72% | 0.5334 | 3.59% |
| Ecological protection effect | 0.0306 | 23.58% | 0.0013 | 50.73% |
| Control variables | Control | Control | Control | Control |
| Province-fixed effect | Control | Control | Control | Control |
| Year-fixed effect | Control | Control | Control | Control |
| Mechanism | Pollution | Disease |
|---|---|---|
| Confidence Interval | Confidence Interval | |
| Scale effect | [−39.4556, −18.9518] | [0.5010, 2.0477] |
| Structure effect | [−38.0272, −15.0994] | [−3.1621, 2.0730] |
| Technology effect | [−40.9196, −22.3594] | [−0.5310, 2.0642] |
| Ecological protection effect | [−33.5607, −10.6868] | [1.1286, 2.5698] |
| Control variables | Control | Control |
| Province-fixed effect | Control | Control |
| Year-fixed effect | Control | Control |
Publisher’s Note: MDPI stays neutral with regard to jurisdictional claims in published maps and institutional affiliations. |
© 2022 by the authors. Licensee MDPI, Basel, Switzerland. This article is an open access article distributed under the terms and conditions of the Creative Commons Attribution (CC BY) license (https://creativecommons.org/licenses/by/4.0/).
Share and Cite
Zhang, Z.; Xu, H.; Shan, S.; Lu, Y.; Duan, H. The Impact of Ecological Civilization Construction on Environment and Public Health—Evidence from the Implementation of Ecological Civilization Demonstration Area in China. Int. J. Environ. Res. Public Health 2022, 19, 5361. https://doi.org/10.3390/ijerph19095361
Zhang Z, Xu H, Shan S, Lu Y, Duan H. The Impact of Ecological Civilization Construction on Environment and Public Health—Evidence from the Implementation of Ecological Civilization Demonstration Area in China. International Journal of Environmental Research and Public Health. 2022; 19(9):5361. https://doi.org/10.3390/ijerph19095361
Chicago/Turabian StyleZhang, Zhifeng, Haodong Xu, Shuangshuang Shan, Yuqi Lu, and Hongyan Duan. 2022. "The Impact of Ecological Civilization Construction on Environment and Public Health—Evidence from the Implementation of Ecological Civilization Demonstration Area in China" International Journal of Environmental Research and Public Health 19, no. 9: 5361. https://doi.org/10.3390/ijerph19095361
APA StyleZhang, Z., Xu, H., Shan, S., Lu, Y., & Duan, H. (2022). The Impact of Ecological Civilization Construction on Environment and Public Health—Evidence from the Implementation of Ecological Civilization Demonstration Area in China. International Journal of Environmental Research and Public Health, 19(9), 5361. https://doi.org/10.3390/ijerph19095361

