Effect of Intrinsic and Extrinsic Motivations on Service Performance after Parental Leave
Abstract
:1. Introduction
2. Theoretical Background
2.1. Parental Leave
2.2. Intrinsic Motivation
2.2.1. Self-Realization
2.2.2. Aptitude
2.3. Extrinsic Motivation
2.3.1. Layover
2.3.2. Welfare
2.3.3. Salary
2.3.4. External Recognition
2.4. Job Satisfaction and Service Performance
2.5. Marriage Period as Moderation Effect
3. Research Method
3.1. Research Hypothesis and Research Model
3.2. Questionnaire
3.3. Data Collection and Analysis Methods
4. Analysis
4.1. Demographic Characteristics of Survey Subjects
4.2. Reliability, Validity, and Correlation Analysis of Measurement Variables
4.3. Model Suitability and Hypothesis Testing
4.4. Analysis of Moderation Effect
5. Discussion
6. Conclusions
Author Contributions
Funding
Institutional Review Board Statement
Informed Consent Statement
Conflicts of Interest
References
- Ministry of Employment and Labor. Maternity and Parental Leave Status. 2020. Available online: http://www.index.go.kr/potal/main/EachDtlPageDetail.do?idxcd=1504 (accessed on 20 July 2021).
- Statistics Korea. Economically Active Female Population and Participation Rate. 2021. Available online: https://kostat.go.kr/portal/korea/index.action (accessed on 10 July 2021).
- Yu, S.M. Awareness Analysis on Policy Acceptance using Q Methodology: Focusing on the Parental Leave System. Ph.D. Thesis, Mokpo National University Graduate School, Mokpo, Korea, 2019. [Google Scholar]
- Kim, S.Y. Comparative Study of Childcare Support Policies: Sweden, UK, France, and Korea. Ph.D. Thesis, Kosin University Graduate School, Busan, Korea, 2020. [Google Scholar]
- Han, W. The Effect of Career-Interrupted Women’s Desire for Reemployment on Job Preparation Behavior: Focusing on the Moderating Effect of Family Support Perception. Ph.D. Thesis, Sookmyung Women’s University Graduate School, Seoul, Korea, 2020. [Google Scholar]
- Choi, Y.J.; Son, E.J. The effects of spouse support and career resilience on career preparation behavior among career-interrupted women. Clin. Psychol. Korea Women 2016, 21, 749–768. [Google Scholar]
- The Korea Economic Daily. 2019. Available online: https://www.hankyung.com/economy/article/2019020634061 (accessed on 1 July 2021).
- Kim, H. Impact of married female flight attendants’ multiple-role commitment on psychological well-being and job performance. J. Tour. Sci. 2019, 33, 111–126. [Google Scholar]
- Cho, Y.S.; Kim, S.H.; Yang, J.M.; Lin, O.N.; Lee, S.H.; Moon, H.J.; Choi, J.H. Latest Air Cabin Service; Hanol Publishing: Seoul, Korea, 2016. [Google Scholar]
- Choi, M.S.; Cho, Y.H. The effect of work-family conflicts on job satisfaction of married stewardesses in airline company. J. Tour. Sci. 2013, 37, 169–188. [Google Scholar]
- Kim, H.S.; Cho, H.S. Case study on the work-family conflict of married, dual-earner airline crews with non-standard work schedules. J. Tour. Sci. 2019, 34, 151–178. [Google Scholar]
- Lee, J.M.; Lee, J.H. A study on the relationship among work-family conflict, job satisfaction, life satisfaction and turnover intention of married flight attendants. J. Tour. Manag. 2014, 18, 227–247. [Google Scholar]
- Jang, S.J.; Kim, J.W.; Shin, H.D.; Kim, H.K.; Kim, S.Y.; Lee, E.Y. Solving the employment problem of women with high education. Women Soc. 1993, 4, 6–33. [Google Scholar]
- Lee, K.Y.; Nam, J.R.; Park, H.; Kim, E.J. Study on the Actual Utilization of Parental Leave and Policy Tasks: Korea Labor Institute Research Report, Korea Labor Institute. 2004. Available online: https://scienceon.kisti.re.kr/srch/selectPORSrchReport.do?cn=TRKO201800034947 (accessed on 10 July 2021).
- Yu, E.H.; Kim, M.O. The influence of office professionals’ work-life balance on affective commitment, job commitment, and subjective career success. J. Secr. Stud. 2015, 24, 51–74. [Google Scholar]
- Lim, D.H. Effect Analysis of Reemployment Policy for Women whose Career was Interrupted: Focusing on difference Analysis between Vocational Education and Training and Group Types. Ph.D. Thesis, Sungkyunkwan University Graduate School, Seoul, Korea, 2017. [Google Scholar]
- Ko, S.I.; Han, J.H. Multidimensional structure of job motivation. Korean Acad. Soc. Bus. Adm. 2005, 34, 1339–1363. [Google Scholar]
- Grant, A.M. Does intrinsic motivation fuel the prosocial fire? Motivational synergy in predicting persistence, performance, and productivity. J. Appl. Psychol. 2008, 93, 48. [Google Scholar] [CrossRef] [Green Version]
- Deci, E.L.; Cascio, W.F.; Krusell, J. Cognitive evaluation theory and some comments on the Calder and Staw critique. J. Pers. Soc. Psychol. 1975, 31, 81–85. [Google Scholar] [CrossRef]
- Deci, E.L. Effects of externally mediated rewards on intrinsic motivation. J. Personal. Soc. Psychol. 1971, 18, 105. [Google Scholar] [CrossRef]
- Deci, E.L.; Ryan, R.M. The General Causality Orientations Scale: Self-determination in personality. J. Res. Personal. 1985, 19, 109–134. [Google Scholar] [CrossRef]
- Ryan, R.M.; Deci, E.L. Self-determination theory and the facilitation of intrinsic motivation, social development and well-being. Am. Psychol. 2000, 5, 68–78. [Google Scholar] [CrossRef]
- Kang, S.H.; Heo, W.M.; Park, K.D. Exploring the relationships between intrinsic motivation, emotional labor and job performance: Focusing on precedence and moderating effect. J. Mark. Manag. Res. 2016, 21, 1–27. [Google Scholar]
- Namgung, J.R.; Lee, H.R. The effects of basic psychological needs on the emotional labor of hotel service encounter employees: Focusing on the moderating effect of intrinsic motivation. J. Tour. Sci. 2019, 33, 109–125. [Google Scholar]
- Lee, J.K.; Kwak, W.J. The mediating effect of organizational feedback in the relationship between employees’ intrinsic motivation and organizational commitment. Asia-Pac. J. Bus. Ventur. Entrep. 2015, 10, 165–173. [Google Scholar]
- Choi, W.H. The effect of hotel staff’s experience of disrespectfulness on job satisfaction: Mediating effect of emotional exhaustion and intrinsic motivation. J. Tour. Sci. 2020, 34, 153–164. [Google Scholar]
- Lee, S.H.; Kim, H.O.; Hyun, S.H. Workplace fun and its impact on perceived insider status and pride: Focused on airline flight attendants. Korean J. Hosp. Tour. 2019, 28, 1–16. [Google Scholar]
- Goldstein, K. The significance of special mental tests for diagnosis and prognosis in schizophrenia. Am. J. Psychiatr. 1939, 96, 575–588. [Google Scholar] [CrossRef]
- Rogers, E.M. Diffusion of innovations: Modifications of a model for telecommunications. In Die Diffusion von Innovationen in der Telekommunikation; Stoetzer, M.-W., Mahler, A., Eds.; Springer: Berlin/Heidelberg, Germany, 1995; pp. 25–38. [Google Scholar]
- Kim, S.H. The Effect of Self-efficacy and Self-realization on Job Satisfaction of Hotel Employees: Focusing on the Moderating Effect of Job Enthusiasm. Ph.D. Thesis, Honam University Graduate School, Gwangju, Korea, 2015. [Google Scholar]
- Holland, J.L. Making Vocational Choices: A Theory of Vocational Personalities and Work Environments, 2nd ed.; Prentice-Hall: Englewood Cliffs, NJ, USA, 1985. [Google Scholar]
- Lee, S.H.; Cho, J.Y. A Study on Factors Affecting the Acceptance of Performance Evaluation System: Focusing on Factors of Evaluation System and Internal Motivational Factors. In Proceedings of the Korea Association for Policy Studies Summer Conference, Busan, Korea, 20 June 2008. [Google Scholar]
- Rigby, C.S.; Deci, E.L.; Patrick, B.C.; Ryan, R.M. Beyond the intrinsic-extrinsic dichotomy: Self-determination in motivation and learning. Motiv. Emot. 1992, 16, 165–185. [Google Scholar] [CrossRef]
- Lee, Y.S. A study on motivation theory. Yonsei J. Adm. 1991, 16, 78–97. [Google Scholar]
- Yu, J.Y.; Ju, J.H. The study on the causal relationship between intrinsic·extrinsic motivation and the job satisfaction of community mental health center workers. J. Korean Soc. Welfare Adm. 2018, 20, 1–27. [Google Scholar]
- Kim, B.S. The Effect of Airline Cabin Crew’s ZED Ticket Welfare Satisfaction on Job Satisfaction and Turnover Intention, with a Focus on the Moderating Effect of Distribution Fairness. Master’s Thesis, Sejong University Graduate School, Seoul, Korea, 2017. [Google Scholar]
- Maeil Economic Daily Premium. Available online: http://premium.mk.co.kr/ (accessed on 10 June 2021).
- Naver Korean Dictionary. 2015. Available online: https://dict.naver.com/ (accessed on 12 July 2021).
- Oh, S.M.; Cho, J.E. Differences in leisure type of temporary stay in overseas lay over by segmentation of flight attendant’s life style. J. Korea Contents Assoc. 2012, 12, 425–436. [Google Scholar] [CrossRef] [Green Version]
- Cho, H.H. A Study on the Effect of Welfare Benefits on Job Commitment. Ph.D. Thesis, Hanyang University, Seoul, Korea, 2007. [Google Scholar]
- Park, S.K.; Kwon, B.H. Moderating effect of demographic variables on the relationship between hotel employee’s satisfaction of fringe benefit and service orientation: Focusing on the moderating effect of demographic variables. Korean J. Hosp. Tour. 2016, 25, 199–215. [Google Scholar]
- Seo, C.H.; Yang, J.Y.; Moon, S.J. The effect of employees on the job satisfaction, organizational commitment and altruistic behaviors in the hotel companies’ welfare system. J. Tour. Sci. 2012, 27, 131–152. [Google Scholar]
- Joo, H.R.; Ju, H.Y.; Hyun, S.H. The effects of airline crews’ intrinsic and extrinsic job choice motivation on organization attachment and customer orientation. Korean J. Hosp. Tour. 2020, 29, 209–225. [Google Scholar]
- Park, S.Y. The Effect of Female Employees’ Experience of Parental Leave on Organizational Commitment and Job Satisfaction. Ph.D. Thesis, Graduate School of Public Administration, Seoul National University, Seoul, Korea, 2015. [Google Scholar]
- Hackman, J.R.; Lawler, E.E. Employee reactions to job characteristics. J. Appl. Psychol. 1971, 55, 259. [Google Scholar] [CrossRef]
- Kim, Y.J.; Kim, S.K.; Kim, K.S. Human Resource Management; Samyoungsa: Seoul, Korea, 2005. [Google Scholar]
- Cho, J.E. A study to fortify international competitiveness of Korea Airlines. J. Tour. Serv. Res. 2001, 1, 345–365. [Google Scholar]
- Lee, S.Y.; Whitford, A.B. Exit, voice, loyalty, and pay: Evidence from the public workforce. J. Public Adm. Res. Theory 2008, 18, 647–671. [Google Scholar] [CrossRef]
- Connelly, R. The effect of child care costs on married women’s labor force participation. Rev. Econ. Stat. 1992, 74, 83–90. [Google Scholar] [CrossRef]
- Lee, I.J.; Kim, M.Y. The effect of parenting stress on marital conflict in dual earner couples with children in early childhood: Focusing on self-effect and reciprocal effect. Korean J. Soc. Welfare Stud. 2014, 45, 127–149. [Google Scholar]
- House, J.S.; Robbins, C.; Metzner, H.L. The association of social relationships and activities with mortality: Prospective evidence from the Tecumseh Community Health Study. Am. J. Epidemiol. 1982, 116, 123–140. [Google Scholar] [CrossRef] [PubMed]
- Ashforth, B.E.; Mael, F. Social identity theory and the organization. Acad. Manag. Rev. 1989, 14, 20–39. [Google Scholar] [CrossRef]
- Carroll, A.B.; Shabana, K.M. The business case for corporate social responsibility: A review of concepts, research and practice. Int. J. Manag. Rev. 2010, 12, 85–105. [Google Scholar] [CrossRef]
- Han, Y. Perception and attribution of the efficacy of sociality nurtured by the mother. J. Fam. Better Life 2003, 21, 51–59. [Google Scholar]
- Lee, S. A Study on the Effect of Family Healthiness and Social Support on Self-Efficacy: Focused on Children Who Use Busan’s Local Children’s Center. Ph.D. Thesis, Pusan National University, Busan, Korea, 2017. [Google Scholar]
- Kim, J.O. The effect of working environment of travel agencies on job satisfaction and job performance. J. Tour. Sci. 2019, 33, 193–206. [Google Scholar]
- Bang, H.; Kim, S.W. Structural relationship and determinants of job satisfaction and organizational commitment. Korean J. Sociol. 2009, 43, 56–88. [Google Scholar]
- Locke, E.A. The nature and causes of job satisfaction. In Handbook of Industrial and Organizational Psychology; Dunnette, M.D., Ed.; Rand-McNally: Chicago, IL, USA, 1976; Volume 1, pp. 1297–1343. [Google Scholar]
- Mathieu, J.E.; Hamel, K. A causal model of the antecedents of organizational commitment among professionals and nonprofessionals. J. Vocat. Behav. 1989, 34, 299–317. [Google Scholar] [CrossRef]
- Petty, M.M.; McGee, G.W.; Cavender, J.W. A meta-analysis of the relationships between individual job satisfaction and individual performance. Acad. Manag. Rev. 1984, 9, 712–721. [Google Scholar] [CrossRef]
- Byun, J.W. A Study on the Effect of Hotel Employee Training Effectiveness on Job Satisfaction. Master’s Thesis, Kyunghee University Graduate School, Seoul, Korea, 2006. [Google Scholar]
- Herzberg, F. One More Time: How Do You Motivate Employees; Harvard Business Review: Boston, MA, USA, 1968. [Google Scholar]
- Kim, S.H. A study on the relationship of job satisfaction and turnover among travel agency employees: Focusing on Herzberg’s Motivation-Hygiene Theory. J. Tour. Sci. 2005, 28, 255–272. [Google Scholar]
- Dang, W.; Yu, J.W.; Seo, J.W. The motivations and customer orientation for job satisfaction of hotel employees: Focused on luxury hotels in Guangzhou, China. J. Tour. Stud. 2011, 23, 197–219. [Google Scholar]
- Oh, J.C.; Yang, T.S. Effects of creative leadership on job satisfaction and innovative behavior in service firms: A mediating and moderating role of rapport. J. Korea Serv. Manag. Soc. 2012, 13, 47–71. [Google Scholar]
- Moon, K.H. The Effect of Customer Orientation on Service Performance in Welfare Service: Focusing on Service Innovation and Service Enhancement. Ph.D. Thesis, Hyupsung University Graduate School, Gyeonggi, Korea, 2021. [Google Scholar]
- Pyo, D.S. The Effect of Intrinsic and Extrinsic Motivation on Job Satisfaction, Organizational Commitment and Customer Orientation and Service Performance in Service Firms. Ph.D. Thesis, Tongmyong University, Busan, Korea, 2016. [Google Scholar]
- Brown, S.P.; Peterson, R.A. Antecedents and consequences of salesperson job satisfaction: Meta-analysis and assessment of causal effects. J. Mark. Res. 1993, 30, 63–77. [Google Scholar] [CrossRef]
- Tett, R.P.; Meyer, J.P. Job satisfaction, organizational commitment, turnover intention, and turnover: Path analyses based on meta-analytic findings. Pers. Psychol. 1993, 46, 259–293. [Google Scholar] [CrossRef]
- Lee, S.J. The Effect of Positive Psychological Capital of Airline Cabin Crew on Emotional Commitment, Service Performance, and Turnover Intention. Master’s Thesis, Kyonggi University Graduate School of Service, Seoul, Korea, 2017. [Google Scholar]
- Hackman, J.R. Work redesign and motivation. Prof. Psychol. 1980, 11, 445. [Google Scholar] [CrossRef]
- Jung, M.S.; Kim, S.E. The effect of job satisfaction and organizational civic behavior on customer orientation: Focused on salespersons of department store fashion products. Res. J. Costume Cult. 2007, 15, 620–623. [Google Scholar]
- Hartline, M.D.; Ferrell, O.C. The management of customer-contact service employees: An empirical investigation. J. Mark. 1996, 60, 52–70. [Google Scholar] [CrossRef]
- Seo, C.J.; Kwon, Y.H. A study on the effect of customer orientation to customer performance according to service mechanism. J. Korean Soc. Qual. Manag. 2005, 33, 31–40. [Google Scholar]
- Jeon, H.S.; Park, N.S. The effect of hotel employees’ psychological ownership on customer orientation: Focused on the mediating effect of job satisfaction. Tour. Res. 2014, 39, 91–113. [Google Scholar]
- Ku, D.W.; Choi, S.M. The effect of general managers Authentic leadership in hotel on employee job satisfaction, commitment, and job performance. Korean J. Hosp. Tour. 2014, 23, 197–219. [Google Scholar]
- Lim, S.H. A Study on Job Satisfaction and Turnover Inclination of Airline Cabin Crew; Kyunghee University: Seoul, Korea, 2000. [Google Scholar]
- Cho, Y.I.; Lee, Y.M. The effect of job satisfaction and organizational commitment on and marriage. Asia-Pac. J. Multimed. Serv. Converg. Art Human. Sociol. 2015, 5, 465–481. [Google Scholar]
- Yu, S.K.; Lim, Y.S. Longitudinal changes in marriage and work satisfaction of married working women. Clin. Psychol. Korea Women 2016, 21, 415–439. [Google Scholar]
- Yang, P.S.; Choi, S.B. The effect of psychological capital on job satisfaction and organizational commitment and the mediating effect of intrinsic job motivation. J. Human Resour. Manag. Res. 2011, 18, 149–172. [Google Scholar]
- Yoon, B.H.; Song, B.K. Study on the effect of police officer’s awareness of work-life balance on job satisfaction: Mediation effects of intrinsic motivation. Korean Police Stud. Rev. 2014, 13, 91–116. [Google Scholar]
- Cho, J.Y.; Lee, A.J. Influence of authentic leadership on five-star hotel employees’ job crafting, job satisfaction and job performance. J. Foodserv. Manag. 2020, 23, 211–239. [Google Scholar] [CrossRef]
- Ha, J.M.; Lee, E.M. A study on the effects of positive psychological capital on employee satisfaction and job performance. J. Tour. Sci. 2018, 32, 81–94. [Google Scholar]
- Takeuchi, R.; Tesluk, P.E.; Yun, S.; Lepak, D.P. An integrative view of international experience. Acad. Manag. J. 2005, 48, 85–100. [Google Scholar] [CrossRef] [Green Version]
- Mookyung, C.; Junghwan, K.; Kwonhee, H.; Ilsung, N. A study on the effect of conflict within an organization on the job attitude of the members of the organization. Korean Acad. Ass. Bus. Admin. 2006, 19, 159–180. [Google Scholar]
- Rosenberg, M.; Court, D. Regulatory sequences involved in the promotion and termination of RNA transcription. Ann. Rev. Gen. 1979, 13, 319–353. [Google Scholar] [CrossRef]
- Churchill, G.A., Jr.; Ford, N.M.; Walker, O.C., Jr. Sales Force Management, 9th ed.; McGraw-Hill: Boston, MA, USA, 2007. [Google Scholar]
- Chae, S.I.; Kim, J.Y. Social Science Research Methodology; BNM Books: Seoul, Korea, 2017. [Google Scholar]
- Fornell, C.; Larcker, D.F. Structural equation models with unobservable variables and measurement error: Algebra and statistics. J. Mark. Res. 1981, 18, 382–388. [Google Scholar] [CrossRef]
- Kim, N.K. The Effect of Self-esteem, Self-determination, and Social Network on Career Adaptability of Women with Career Interruption. Ph.D. Thesis, Soongsil University Graduate School, Seoul, Korea, 2018. [Google Scholar]
- Kim, J.S.; Kim, H.C. Linking leader’s coaching and employees’ performance: The influence of intrinsic motivation, job satisfaction, and job involvement. J. Digit. Converg. 2012, 25, 675–695. [Google Scholar]
- Kim, S.N. A Study on the Effect of Public Service Motivation and Job Motivation on Job Satisfaction and Commitment to the Organization: Focusing on Firefighters in the Gyeonggi Province. Ph.D. Thesis, Myongji Graduate School, Seoul, Korea, 2019. [Google Scholar]
- Weston, R.; Gore, P.A., Jr. A brief guide to structural equation modeling. Couns. Psychol. 2006, 34, 719–751. [Google Scholar] [CrossRef]



| Item | N (%) | Item | N (%) | ||
|---|---|---|---|---|---|
| Education level | Associates degree | 27 (10.9) | Age | 20–30 | 5 (2.0) |
| Bachelor’s degree | 189 (76.2) | 31–35 | 60 (24.2) | ||
| Master’s degree or higher | 32 (12.9) | 36–40 | 65 (26.2) | ||
| Position | Flight attendants | 68 (27.4) | 41–45 | 74 (29.8) | |
| Assistant purser | 69 (27.8) | More than 46 | 44 (17.7) | ||
| Over purser | 111(44.8) | Income (year) | Less than $4000 | 45 (18.1) | |
| Working period | Under 5 years | 14 (5.6) | Less than $5000 | 57 (23.0) | |
| Less than 10 years | 54 (21.8) | Less than $6000 | 65 (26.2) | ||
| Less than 15 years | 71(28.6) | More than $6000 | 81 (32.7) | ||
| More than 15 years | 109 (44.0) | Total | 248 (100) | ||
| Variables | Sub-Factors | Cronbach’s α | |
|---|---|---|---|
| Independent variables | Intrinsic motivation | Self-realization (6) | 0.907 |
| Aptitude (4) | 0.813 | ||
| Extrinsic motivation | Layover (3) | 0.875 | |
| Welfare (3) | 0.775 | ||
| Salary (3) | 0.717 | ||
| External recognition (3) | 0.733 | ||
| Dependent variables | Job satisfaction (5) | 0.911 | |
| Service performance (7) | 0.867 | ||
| Variables | Estimate | S.E. | C.R. | p | AVE | CR | Cronbach’s α | |||
|---|---|---|---|---|---|---|---|---|---|---|
| B | β | |||||||||
| IM | SR (6) | 1 | 0.797 | 1 | 0.673 | 0.924 | 0.907 | |||
| 2 | 0.86 | 1.089 | 0.07 | 15.525 | *** | |||||
| 3 | 0.896 | 1.089 | 0.066 | 16.421 | *** | |||||
| 4 | 0.82 | 1.053 | 0.072 | 14.541 | *** | |||||
| 5 | 0.652 | 0.847 | 0.077 | 10.937 | *** | |||||
| 6 | 0.705 | 0.876 | 0.073 | 12 | *** | |||||
| AT (4) | 1 | 0.809 | 1 | 0.596 | 0.853 | 0.813 | ||||
| 2 | 0.801 | 1.089 | 0.083 | 13.111 | *** | |||||
| 3 | 0.722 | 0.938 | 0.08 | 11.657 | *** | |||||
| 4 | 0.588 | 0.819 | 0.089 | 9.196 | *** | |||||
| EM | LO (3) | 1 | 0.814 | 1 | 0.750 | 0.900 | 0.875 | |||
| 2 | 0.857 | 1.061 | 0.073 | 14.526 | *** | |||||
| 3 | 0.833 | 1.012 | 0.071 | 14.149 | *** | |||||
| WF (3) | 1 | 0.737 | 1 | 0.630 | 0.833 | 0.775 | ||||
| 2 | 0.89 | 1.292 | 0.11 | 11.782 | *** | |||||
| 3 | 0.638 | 1.068 | 0.113 | 9.471 | *** | |||||
| SL (3) | 1 | 0.669 | 1 | 0.501 | 0.750 | 0.717 | ||||
| 2 | 0.736 | 1.095 | 0.145 | 7.57 | *** | |||||
| 3 | 0.605 | 0.962 | 0.133 | 7.235 | *** | |||||
| ER (2) | 1 | 0.883 | 1 | 0.656 | 0.789 | 0.733 | ||||
| 2 | 0.663 | 0.876 | 0.093 | 9.442 | *** | |||||
| JS (5) | 1 | 0.707 | 1 | 0.671 | 0.911 | 0.843 | ||||
| 2 | 0.717 | 1.132 | 0.11 | 10.298 | *** | |||||
| 3 | 0.725 | 0.998 | 0.096 | 10.407 | *** | |||||
| 4 | 0.767 | 1.043 | 0.095 | 10.952 | *** | |||||
| 5 | 0.702 | 1.088 | 0.108 | 10.09 | *** | |||||
| SP | 1 | 0.811 | 1 | 0.775 | 0.959 | 0.912 | ||||
| 2 | 0.874 | 1.086 | 0.067 | 16.287 | *** | |||||
| 3 | 0.876 | 1.142 | 0.07 | 16.345 | *** | |||||
| 4 | 0.793 | 1.062 | 0.075 | 14.127 | *** | |||||
| 5 | 0.854 | 1.082 | 0.069 | 15.721 | *** | |||||
| 6 | 0.693 | 0.977 | 0.082 | 11.875 | *** | |||||
| 7 | 0.518 | 0.803 | 0.096 | 8.361 | *** | |||||
| SR | AT | LO | WF | SL | ER | JS | SV | |
|---|---|---|---|---|---|---|---|---|
| SR | 1 | |||||||
| AT | 0.613 (0.376) | 1 | ||||||
| LO | 0.420 (0.176) | 0.443 (0.196) | 1 | |||||
| WF | 0.437 (0.191) | 0.474 (0.225) | 0.316 (0.100) | 1 | ||||
| SL | 0.192 (0.037) | 0.129 (0.017) | 0.125 * (0.016) | 0.347 (0.120) | 1 | |||
| ER | 0.542 (0.294) | 0.433 (0.187) | 0.286 (0.082) | 0.492 (0.242) | 0.320 (0.102) | 1 | ||
| JS | 0.494 (0.244) | 0.589 (0.347) | 0.392 (0.154) | 0.429 (0.184) | 0.280 (0.078) | 0.519 (0.269) | 1 | |
| SP | 0.463 (0.214) | 0.456 (0.208) | 0.356 (0.127) | 0.373 (0.139) | 0.238 (0.057) | 0.466 (0.217) | 0.595 (0.354) | 1 |
| AVE | 0.673 | 0.596 | 0.75 | 0.63 | 0.501 | 0.656 | 0.671 | 0.775 |
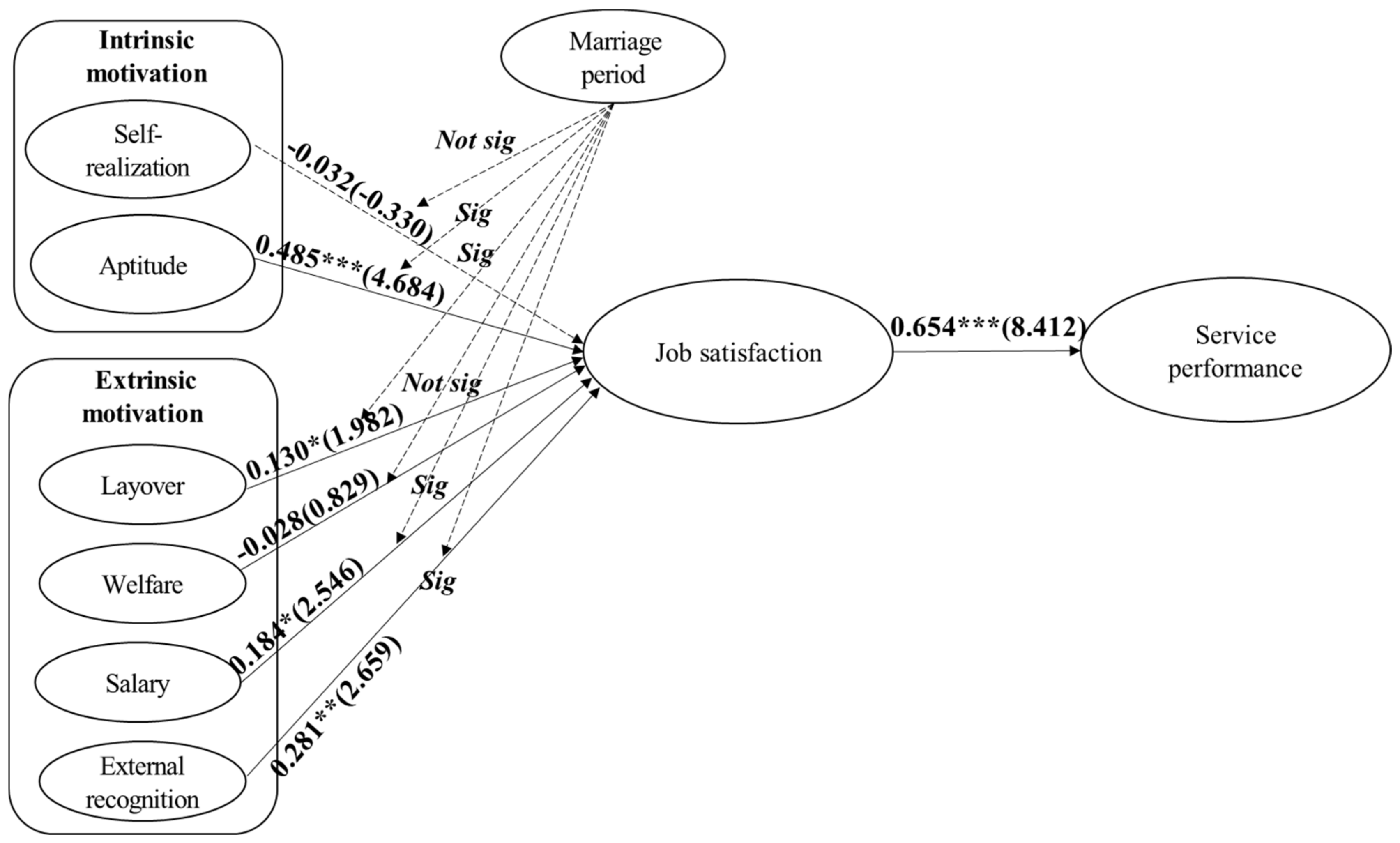
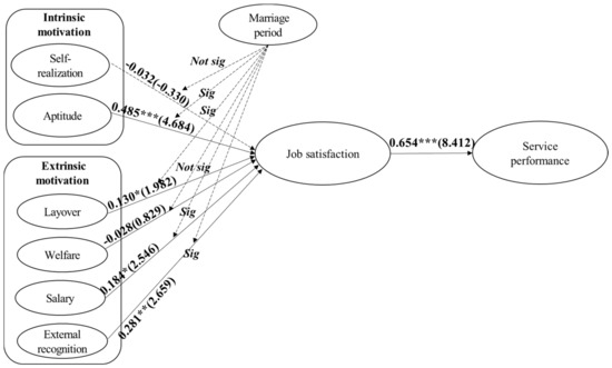
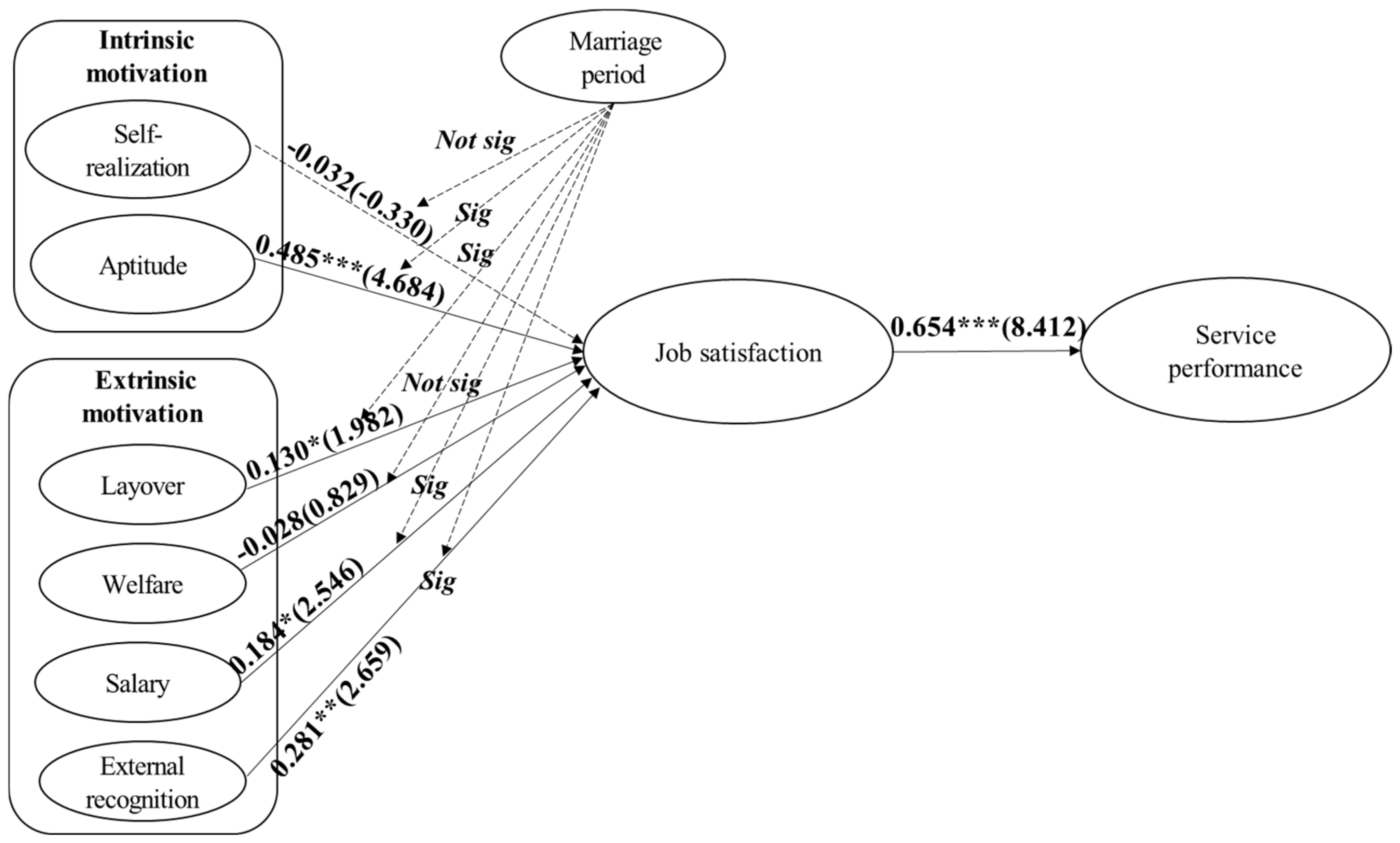
| Path | β | B | S.E. | C.R. | p | Hypothesis | ||
|---|---|---|---|---|---|---|---|---|
| SR | → | JS | −0.032 | −0.022 | 0.067 | −0.33 | 0.741 | Not Supported |
| AT | → | JS | 0.485 | 0.365 | 0.078 | 4.684 | 0.000 *** | Supported |
| LO | → | JS | 0.13 | 0.091 | 0.046 | 1.982 | 0.048 * | Supported |
| WF | → | JS | −0.028 | −0.024 | 0.069 | −0.346 | 0.729 | Not Supported |
| SL | → | JS | 0.184 | 0.16 | 0.063 | 2.546 | 0.011 * | Supported |
| ER | → | JS | 0.281 | 0.2 | 0.075 | 2.659 | 0.008 ** | Supported |
| JS | → | SP | 0.654 | 0.622 | 0.074 | 8.412 | 0.000 *** | Supported |
| Variable | Constrained Model χ2 (df) | Free Model χ2 1 (df) | χ2 2 − χ2 1 (Critical Value: 3.84) | Estimate | ||
|---|---|---|---|---|---|---|
| 9 Years or Less | More than 9 Years | |||||
| SR | JS | 1760.619(954) | 1760.619(944) | 0.000 | −0.098 | −0.089 |
| AT | 1760.638(954) | 0.019 | 0.52 | 0.476 | ||
| LO | 1764.433(954) | 3.814 | 0.011 | 0.247 | ||
| WF | 1760.868(954) | 0.249 | −0.052 | 0.039 | ||
| SL | 1765.008(954) | 4.389 | 0.234 | −0.068 | ||
| JS | 1760.664(954) | 0.045 | 0.36 | 0.381 | ||
Publisher’s Note: MDPI stays neutral with regard to jurisdictional claims in published maps and institutional affiliations. |
© 2022 by the authors. Licensee MDPI, Basel, Switzerland. This article is an open access article distributed under the terms and conditions of the Creative Commons Attribution (CC BY) license (https://creativecommons.org/licenses/by/4.0/).
Share and Cite
Lee, Y.; Kim, H.L.; Hyun, S.S. Effect of Intrinsic and Extrinsic Motivations on Service Performance after Parental Leave. Int. J. Environ. Res. Public Health 2022, 19, 2715. https://doi.org/10.3390/ijerph19052715
Lee Y, Kim HL, Hyun SS. Effect of Intrinsic and Extrinsic Motivations on Service Performance after Parental Leave. International Journal of Environmental Research and Public Health. 2022; 19(5):2715. https://doi.org/10.3390/ijerph19052715
Chicago/Turabian StyleLee, Yerim, Haeok Liz Kim, and Sunghyup Sean Hyun. 2022. "Effect of Intrinsic and Extrinsic Motivations on Service Performance after Parental Leave" International Journal of Environmental Research and Public Health 19, no. 5: 2715. https://doi.org/10.3390/ijerph19052715
APA StyleLee, Y., Kim, H. L., & Hyun, S. S. (2022). Effect of Intrinsic and Extrinsic Motivations on Service Performance after Parental Leave. International Journal of Environmental Research and Public Health, 19(5), 2715. https://doi.org/10.3390/ijerph19052715
