Objective and Perceived Traffic Safety for Children: A Systematic Literature Review of Traffic and Built Environment Characteristics Related to Safe Travel
Abstract
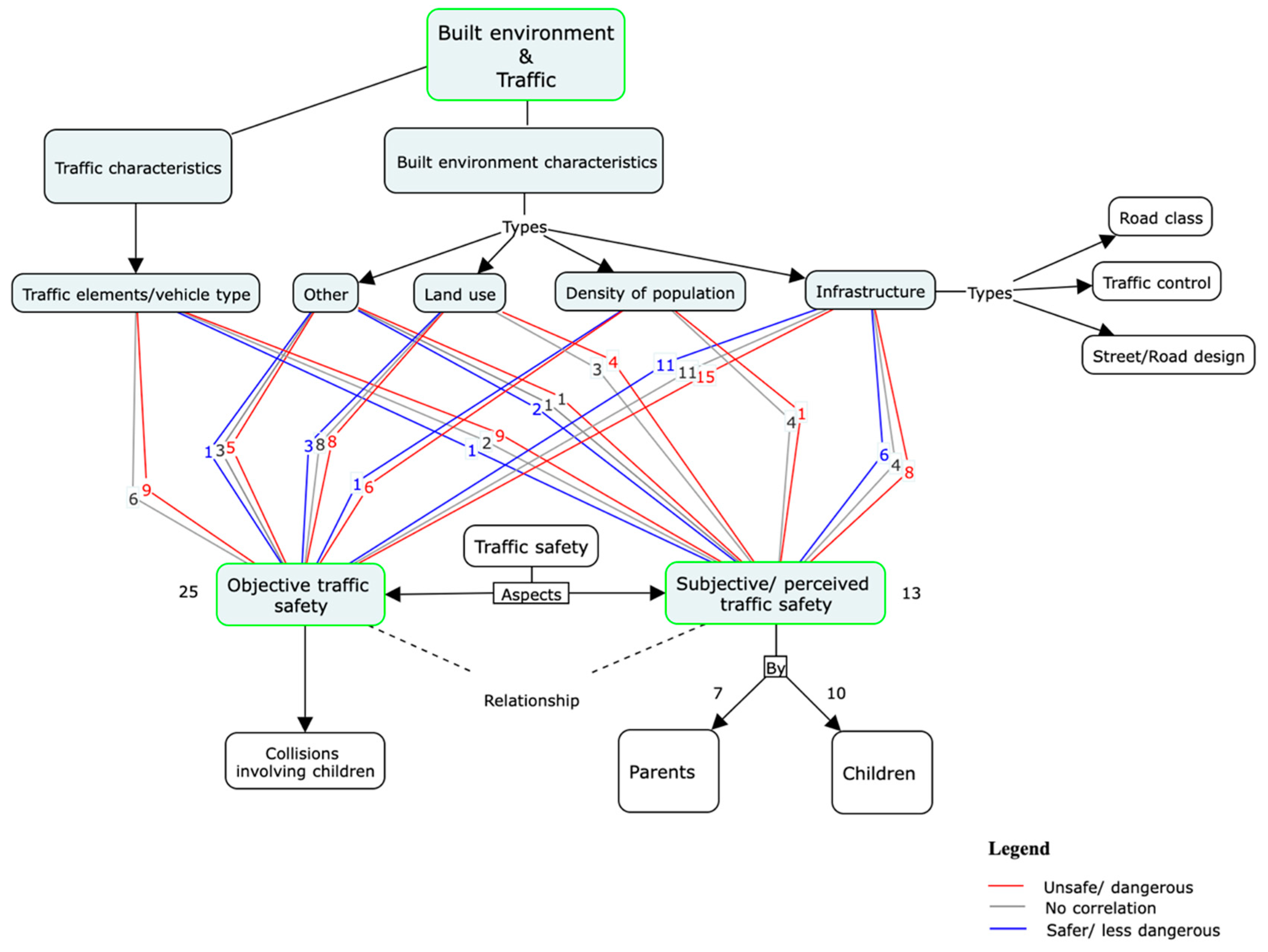
:1. Introduction
2. Materials and Methods
2.1. Selection Criteria
2.2. Analysis Procedure
3. Results and Discussion
3.1. Traffic Elements and Traffic Safety for Children
3.1.1. Speed
3.1.2. Traffic Volume
3.1.3. Vehicle Types
3.2. Built Environment Characteristics Related to Traffic Safety for Children
3.2.1. Infrastructure
Traffic Control
- Traffic calming
- Crossing guards
Road Class
- Road class for motor vehicle
- Road class for active transport
Street/Road Design
- One-way streets
- Street width
- Divided versus undivided roads
- Intersection density
- Bus stop density
- Dead-end roads
- Road density
3.2.2. Population Density
3.2.3. Land Use
Near Schools
Near Parks
Public Parking
Other Land Use
3.2.4. Other
| Variables | Objective Traffic Safety (Collisions or Injuries) | Perceived Traffic Safety (i.e., Not Safe) | ||||
|---|---|---|---|---|---|---|
| Safer/Less Dangerous | No Correlation | Unsafe/Dangerous | Safer/Less Dangerous | No Correlation | Unsafe/Dangerous | |
| 1. Traffic | ||||||
| Traffic elements | ||||||
| High vehicle/traffic speed | [43] e,f, [44] | [39,42], [40] b*, [41] n | [52] 2,(c) | [51] 1,(p), [52] 2,(p), [53] 1,(p,c), [54] 2,(c), [55] 1,(c), [56] 1,(c) | ||
| High traffic volume/flow/Too much traffic | [43] f, [45] s, [47] | [39,40,42,45,46,48], [43] e | [52] 2,(c) | [49] (*) (girls), [50] (*) | [49] (*) (boys), [51] 1,(p), [52] 2,(p), [53] 1,(c), [54] 2,(c), [56] 1,(c), [57] 2,(c), [58] 2,(p) | |
| Vehicle types | ||||||
| Impact with motor vehicle | [44] | |||||
| Heavy vehicles | [53] 1,(p) | |||||
| Bicycling frequency | [44] | |||||
| Walking proportion (more walking) | [36,37] | |||||
| 2. Built environment | ||||||
| 2.1. Infrastructure | ||||||
| 2.1.1. Traffic control | ||||||
| Higher density of traffic lights | [37] | [36] j, [37] j | [50] (*) | [52] 2,(p) | [52] 2,(c) | |
| Presence of traffic/stop signs | [43] e, [59] | [43] f | [56] 1,(c) | [60] e (*) | ||
| Uncontrolled intersection vs. controlled | [43] e | |||||
| Higher density of flashing beacon | [50] (*) | |||||
| Dangerous or uncontrolled mid-block locations | [61] | [50] (*) | ||||
| Traffic calming | [62,63,64] | [37] | [36], [37] j | [55] 1,(c) | [49] (*), [50] (*), [60] e (*) | |
| Crossing guard presence | [39], [43] e | [36,37], [65] | [50] (*), [56] 1,(c) | |||
| 2.1.2. Road class | ||||||
| Road for motor vehicle | ||||||
| Main roads (arterial/collector roads) vs. local roads | [36,65] | [38,40,64,66] | ||||
| Collector roads vs. arterial roads | [50] (*) | |||||
| Local roads | [38,47], [40] b* | [67] | ||||
| Highways or freeways | [38,39], [40] b** | [40] b* | ||||
| Driveways | [73] | |||||
| Active transport infrastructure | ||||||
| Sidewalk | [38], [40] b* | [36], [40] b**, [43] f | [56] 1,(c), [57] 2,(c), [68] 2 | [50] (*), [60] e (*) | ||
| Crosswalk | [39] | [38] | [50] (*), [52] 2,(p) | [52] 2,(c), [60] e (*) | ||
| Bicycle lane | [40,43] f | [57] 2,(c) | ||||
| Separate bicycle lane and walking path | [53] 1,(p), [68] 2,(p,c) | |||||
| Presence of pedestrian bridge and infrastructure (e.g., refuge island) | [39] | [57] (*) | ||||
| 2.1.3. Street/Road design | ||||||
| One-way street | [43] e,f | [36,37] | [50] (*) | [53] 1,(p) | ||
| Narrow streets | [39] | [68] 2,(p,c) | ||||
| Absence of lane demarcations | [42] | |||||
| Larger road width | [39] | [41] n | [60] e(*) | |||
| Total road length (longer) | [43] f | |||||
| Longer block length | [38] | |||||
| Straight road sections | [59] | |||||
| Intersection place | [37] | [59] | ||||
| Presence of major road crossings | [49] (*) (boys) | [49] (*) (girls) | ||||
| Density of transit stops | [38,73], [40] b**, [43] f | [40] b* | ||||
| Dead-end roads/No-cul-de-sacs | [37] | [50] (*) | [68] 2,(p,c) | |||
| Road/Network density | [65,66,73] | [60] e (*) | ||||
| Intersection/junction density | [36,38,71], [40] b** | [49] (*), [57] (*), [72] (*) | ||||
| 2.2. Population density | ||||||
| High street vendor/retail density | [42] | [49] (*) | ||||
| High multifamily dwelling density | [36] | [50] (*) | ||||
| Population density | [38,45,65,67,73] | [60] e (*), [50] (*), [57] (*) | [72] (*) | |||
| 2.3. Land use | ||||||
| Land use type | ||||||
| Walkability index | [57] (*) | |||||
| Commercial land use | [36,37], [40] b** | [40] b*, [38] | [50] (*), [60] e (*) | |||
| Commercial access | [73] | |||||
| Residential land use | [37,71], [40] b* | [38,39], [40] b** | [60] e (*) | |||
| Mixed, diversity or non-residential land use | [38,73], [43] f | [43] e, [64,65] | [72] (*) | [57] (*) | ||
| Secondary retail | [71] | |||||
| Primary retail | [71] | |||||
| Educational sites | [71] | |||||
| Zone near school (School present) | [43] e,f | [39,74] | [54] 2,(c) | |||
| Living near park | [74] | |||||
| Street parking | [43] f, [73] | [39] | [50] (*) | [56] 1,(c), [54] 2,(c), [51] 1,(p) | ||
| Other land use | ||||||
| Office land use | [38,40] | |||||
| Industrial land use | [38,40] | |||||
| Park land use | [36,37,38,40,73] | [60] e (*) | ||||
| 2.4. Other | ||||||
| Distance to/from school | [39] | [40] | [49] (*) | |||
| Lighting (lack or no lighting) | [44] | [52] 2,(c) | [52] 2,(p) | |||
| Older-amalgamated city vs. inner suburbs | [64] | |||||
| Traveling or crossing with companions | [44] | [56] 1,(c) | ||||
| Weather | [44] | |||||
| Weekday peak time | [44] | |||||
| Cycling destination (school, work, shopping, other) | [44] | |||||
| Elementary school (location) | [45] | [73] | ||||
| Middle school location | [45,73] | [45] s | ||||
| High school location | [45] | |||||
| Child pedestrian activity | [43] e,f | |||||
4. Conclusions
Author Contributions
Funding
Institutional Review Board Statement
Informed Consent Statement
Data Availability Statement
Acknowledgments
Conflicts of Interest
Appendix A
| Databases | Strategies Used for Objective Traffic Safety | Strategies Used for Perceived Traffic Safety |
|---|---|---|
| Web of science (2000–2020) | AB=(child* OR school* OR infant OR Adolescent* OR youth) AND AB=(injur* OR accident* OR crash* OR collision OR death* OR casualt* OR fatal*) AND AB=(traffic OR environment* OR build OR built OR design OR socio* OR street OR road OR location OR geograph* OR gis OR area OR Neighbo* OR spatial OR urban OR intersection* OR infrastructure* OR sidewalk* OR way OR ways OR crosswalk* OR path OR paths OR pathway OR land OR speed OR signs OR densit* OR flow OR vehicle OR vehicles OR car OR cars) AND AB=(pedestrian* OR walk* OR cyclist* OR bicycling OR bicycl* OR cycling OR “active transport*” OR “active commut*” OR travel) | AB=(parent* OR mother* OR father* OR child* OR infant OR Adolescent* OR school) AND AB= (perception OR subject OR view* OR perceived OR qualitative Or subjective) AND AB=(safet* OR risk* OR securit* OR unsafe* OR danger* OR barriers) AND AB=(transport* OR traffic OR speed OR signs OR densit* OR flow OR vehicle OR vehicles OR car OR cars OR environment* OR Build* OR design OR socio* OR street* OR road* OR location OR geograph* OR Neighbourhood* OR neighborhood* OR intersection* OR infrastructure* OR sidewa* OR sidewalk* OR way OR ways OR crosswalk* OR path OR paths OR pathway OR land) AND AB=(pedestrian* OR walk* OR cyclist* OR bicycling OR bicycl* OR cycling OR “active transport*” OR “active commut*” OR travel) |
| PubMed and Medline (2000–2020) | (((child*[Title/Abstract] OR school*[Title/Abstract] OR infant[Title/Abstract] OR Adolescent*[Title/Abstract] OR youth[Title/Abstract]) AND (injur*[Title/Abstract] OR accident*[Title/Abstract] OR crash*[Title/Abstract] OR collision[Title/Abstract] OR death*[Title/Abstract] OR casualt*[Title/Abstract] OR fatal*[Title/Abstract]) AND (traffic[Title/Abstract] OR environment*[Title/Abstract] OR build[Title/Abstract] OR built[Title/Abstract] OR design[Title/Abstract] OR socio*[Title/Abstract] OR street[Title/Abstract] OR road[Title/Abstract] OR location[Title/Abstract] OR geograph*[Title/Abstract] OR gis[Title/Abstract] OR area[Title/Abstract] OR Neighbo*[Title/Abstract] OR spatial[Title/Abstract] OR urban[Title/Abstract] OR intersection*[Title/Abstract] OR infrastructure*[Title/Abstract] OR land[Title/Abstract] OR speed[Title/Abstract])) AND (pedestrian*[Title/Abstract] OR walk*[Title/Abstract] OR cyclist*[Title/Abstract] OR bicycling[Title/Abstract] OR bicycl*[Title/Abstract] OR cycling[Title/Abstract] OR “active transport*”[Title/Abstract] OR “active commut*”[Title/Abstract] OR travel[Title/Abstract]) AND ((“2000/01/01”[Date-Publication]: “2020/12/31”[Date-Publication]) | (((“safety”[Title/Abstract] OR risk[Title/Abstract] OR security* [Title/Abstract] OR unsafe[Title/Abstract] OR danger[Title/Abstract]) AND (Traffic [MeSH Major Topic] OR environment [MeSH Major Topic] OR Build [MeSH Major Topic] OR Built [MeSH Major Topic] OR design [MeSH Major Topic] OR socio [MeSH Major Topic] OR street [MeSH Major Topic] OR road [MeSH Major Topic] OR location [MeSH Major Topic] OR geograph [MeSH Major Topic] OR Neighbourhood [MeSH Major Topic] OR neighborhood [MeSH Major Topic] OR intersection [MeSH Major Topic] OR infrastructure [MeSH Major Topic] OR sidewalk [MeSH Major Topic] OR way [MeSH Major Topic] OR ways [MeSH Major Topic] OR crosswalk [MeSH Major Topic] OR path [MeSH Major Topic] OR paths [MeSH Major Topic] OR pathway [MeSH Major Topic] OR land[MeSH Major Topic]) AND pedestrian [MeSH Major Topic] OR walk [MeSH Major Topic] OR cyclist [MeSH Major Topic] OR bicycling [MeSH Major Topic] OR bicycl [MeSH Major Topic] OR cycling [MeSH Major Topic] OR “active transport” [MeSH Major Topic] OR “active commut” [MeSH Major Topic] OR travel [MeSH Major Topic]) AND (parent[Title/Abstract] OR mother[Title/Abstract] OR father[Title/Abstract] OR infant[Title/Abstract] OR child[Title/Abstract] OR adolescent[Title/Abstract] OR school[Title/Abstract])) AND ((“2000/01/01”[Date-Publication]: “2020/12/31”[Date-Publication])) |
| ScienceDirect (2000–2020) | (child OR school) AND (injur OR crash OR collision OR accident) AND (traffic OR environment OR geographic) | (parent OR child) AND (perception OR perceived) AND (traffic OR environment OR geographic) |
| ProQuest Dissertations & Theses Global (2000–2020) | TI (child* OR school OR Adolescent*) AND AB (injur* OR accident* OR crash* OR collision OR death* OR casualt* OR fatal*) AND ab(traffic OR environment OR Build* OR design OR socio* OR street* OR road* OR location OR geograph* OR Neighbourhood* OR neighborhood* OR intersection* OR infrastructure*) AND ab(pedestrian* OR walk* OR cyclist* OR bicycling OR bicycl* OR cycling OR “active transport” OR “active transportation” OR “active transporters” OR “active commut*” OR travel) | AB (parent* OR child* OR Adolescent* OR school) AND AB (perception OR subject OR view* OR perceived OR qualitative) AND AB(safet* OR risk* OR securit* OR unsafe* OR danger*) AND ab(traffic OR environment OR Build* OR design OR socio* OR street* OR road* OR location OR geograph* OR Neighbourhood* OR neighborhood* OR intersection* OR infrastructure*) AND ab(pedestrian* OR walk* OR cyclist* OR bicycling OR bicycl* OR cycling OR “active transport” OR “active transportation” OR “active transporters” OR “active commut*” OR travel) |
| Compendex (2000–2020) | ((parent* OR mother* OR father* OR child* OR infant OR Adolescent* OR school) wn KY AND (injur* OR accident* OR crash* OR collision OR death* OR casualt* OR fatal*)wn KY AND (traffic OR speed OR signs OR densit* OR flow OR vehicle OR vehicles OR car OR cars OR environment* OR build* OR built* OR design OR socio* OR street* OR road* OR location OR geograph* OR neighbourhood* OR neighborhood* OR intersection* OR infrastructure* OR sidewa* OR sidewalk* OR way OR ways OR crosswalk* OR path OR paths OR pathway OR land) wn KY AND(pedestrian* OR walk* OR cyclist* OR bicycling OR bicycl* OR cycling OR “active transport*” OR “active commut*” OR travel) wn KY) | ((parent* OR mother* OR father* OR child* OR infant OR Adolescent* OR school) wn KY AND (perception OR subject OR view* OR perceived OR qualitative Or subjective)wn KY AND(safet* OR risk* OR securit* OR unsafe*)wn KY AND (traffic OR speed OR signs OR densit* OR flow OR vehicle OR vehicles OR car OR cars OR environment* OR build* OR built* OR design OR socio* OR street* OR road* OR location OR geograph* OR neighbourhood* OR neighborhood* OR intersection* OR infrastructure* OR sidewa* OR sidewalk* OR way OR ways OR crosswalk* OR path OR paths OR pathway OR land) wn KY AND(pedestrian* OR walk* OR cyclist* OR bicycling OR bicycl* OR cycling OR “active transport*” OR “active commut*” OR travel) wn KY) |
Appendix B
| Study | Location | Outcome | Pedestrian/Cyclist | Subject/Participants (Number of Collisions/Injuries) | Data Sources | Year of Data | GIS | Study Design | Statistic Description |
|---|---|---|---|---|---|---|---|---|---|
| Abdel-Aty, M., S.S. Chundi, and C. Lee, 2007 [41] | Florida, USA | Crash frequency | Pedestrians/Bicyclists | Age: 4–18 years; number of injuries among children = 451 School level: elementary (4–11), middle (12–14), high school (15–18) children; number of schools = 157 | Police crash reports | 1999–2003 | ✔ | Cross-sectional | Log-linear models (p-value < 0.05) |
| Bennet, S.A. and N. Yiannakoulia, 2015 [43] | Hamilton, Ontario, Canada | Crash frequency (minor collisions were not included) | Pedestrians | Age: 5–14 years case = 107 mid-block injuries; 92 intersection injuries School level: elementary public school | Police report | 2002–2011 | ✔ | Case–control study | Conditional logistic regression, using odds ratio, p was significant at 0.05 for intersection model, and 0.01 for mid-block model) |
| Blazquez, C.A. and M.S. Celis, 2013 [59] | Santiago, Chile | Crash frequency | Pedestrians | Age: 5–18 years School level: elementary, secondary, high school | Police officers fill out a paper | 2000–2008 | ✔ | Cross-sectional | Moran’s I index test, p < 0.005 |
| Clifton, K.J. and K. Kreamer-Fults, 2007 [73] | Baltimore City, Maryland, USA | Crash frequency and severity | Pedestrians | Age: <5 and 5–15 years School level: 116 elementary, 23 middle, and 24 high school | Police reports | 2000–2002 | ✔ | Cross-sectional | Statistically significant at the 10% confidence level |
| Cloutier, M. et al., 2007 [66] | Montréal, Canada | Crash frequency (number of collisions) | Pedestrians | Age: 5–14 years School level: elementary school Number of schools: 331 | Police reports | 1995–1999 | ✔ | Cross-sectional | Multivariate regression (p value) p < 0.05 |
| Cloutier, M.-S. and P. Apparicio, 2008 [65] | Montreal, Canada | Risk of collision | Pedestrians | Age: 5–14 years School level: elementary public-school environment | Police report | 1999–2003 | ✔ | Cross-sectional, ecological | Poisson géographiquement pondérée (GWR) |
| Dissanayake, D., J. Aryaija, and D.P. Wedagama, 2009 [71] | Newcastle city, UK | Crash severity: slight, serious and fatal events; KSI: killed or serious injuries | Pedestrians | Age: <16 years | Police Force area | 2000–2005 | ✔ | Case study, ecological study | Poisson, negative binomial, bernoulli Methods, significant at 95% level of confidence |
| Donroe, J. et al., 2008 [42] | Lima, Peru | Injuries, risk of child pedestrian RTIs road traffic injuries | Pedestrians | Age: <18 years Final participants: (5061 households and 10,210 children; Injuries among children: case = 100, controls = 200 Environments: 40 case and 80 control School level: elementary, middle, and high school | Completed surveys | 2000–2005 | Cross-sectional, case control study | Logistic regression models, after adjustment (multivariate, combination of personal and environmental risk factors), 95% CI | |
| Ferenchak, N.N. and W.E. Marshall, 2017 [74] | 6 American cities, USA | Crash frequency (fatalities concentrations) | Pedestrians | Age: <18 years, number of schools with child pedestrian injuries = 332 schools School level: elementary, middle, and high school | 2015 open data | 1982–2012 | Ecological study | Significant at 95% CIs (% differences) (schools or parks vs. neither schools nor parks) | |
| Hagel, B.E. et al., 2015 [44] | Alberta, Canada | Crash severity (severe injury) | Cyclists | Age: <18 years; total participants = 1470, boys (72,58%), females (27,42%); cases = 119 (8.1%), controls = 1351 (91.9%), total case and controls = 1470 School level: elementary, middle, and high school | Hospital medical charts, and face-to-face, and telephone interviews | May 2008 and October 2010 | Case–control study | Logistic regression models (with multiple imputation) at 95% confidence intervals (CIs), and odds ratios | |
| Hwang, J. et al., 2017 [38] | Austin, Texas, USA | Crash frequency (probability of injury) | Pedestrians | Age: ≤18 years number of injuries among children = 130 | Department of transportation | 2010–2014 | ✔ | Cross-sectional | Logistic regression analysis (p value), p < 0.05 |
| Jamshidi, E., A. Moradi, and R. Majdzadeh, 2017 [39] | Tehran, Iran | Crash frequency (Injury) | Pedestrians | Age: 5–15 years, 64.3% boys and 35.7% girls; cases = 280, control = 560, total number = 840 | Hospital supervision and surveillance | 2013 | Case–control study | Conditional logistic regression model, 95% CI OR, p-value < 0.05 | |
| Jones, S.J. et al., 2005 [62] | 2 cities (A and B) from UK (not specified) | Injuries and fatalities (inequity of injuries among children) | Pedestrians | Age: 4–16 number of injuries among children = 1560 | Police data | 1992–2000 | Time series, ecological | Using 95% confidence intervals | |
| LaScala, E.A., P.J. Gruenewald, and F.W. Johnson, 2004 [45] | California, USA | Crash frequency (annual numbers of injuries) | Pedestrians and cyclists | Age: <16 years. Number of collisions = 717 School level: elementary schools (grades 1–5), middle schools (grades 6–8), and high schools (grades 9–12), | Police database | April 1992–March 1996 | ✔ | Ecological study | Combines the variables of socio demographics and environment using a separate t-test (p ≤ 0.05) |
| McArthur, A. et al., 2014 [67] | Michigan, USA | Crash frequency (probability of crash) | Pedestrian and Bicycle | Age: 5–14 years number of child pedestrians and bicycle crashes = 7781 crashes | Police databases | 2007–2011 | ✔ | Cross-sectional | Random-effects negative binomial (p value) p < 0.05 |
| Mecredy, G., I. Janssen, and W. Pickett, 2012 [70] | Canada | Crash frequency (Occurrence of injuries) | Pedestrians and cyclists | Age: 6–15 years; final number of students = 9021 School level: elementary, middle and high school; number of schools = 180 | Hospital information, and cross-national survey (questionnaire distributed to children in classroom) | 2006 | ✔ | Cross-sectional study (national study) | Multilevel logistic regression analysis, significant at p < 0.01 |
| Petch, R. and R. Henson, 2000 [46] | Salford city from United Kingdom | Crash frequency | Pedestrians and Cyclists | Age: <15 years number of casualties = 556 children | Police and Hospital | 1 May 1995–31 April 1998 | ✔ | Cross-sectional, ecological study | Multiple regression, at the 90% confidence level |
| Rothman, L. et al., 2012 [61] | Toronto, Canada | Crash severity (severe injury) | Pedestrians | Age: 0–17 years number of child pedestrian collision = 1394 School level: primary, secondary, high school | Police report | 1 January 2000–December 2009 | ✔ | Cross-sectional | Binary and multinomial logistic regression models, ORs of injury severity with 95% CI, significant at p < 0.05 level |
| Rothman, L. et al., 2014 [36] | Toronto Canada | Crash severity (including minimal, minor, major, and fatal injuries) | Pedestrians | Age: 4–12 years number of collisions involving children = 481 School level: elementary school; number = 118 schools, 22 (19%), and another 12 schools (10%) schools | Police report | 2002– 2011 | Cross-sectional | Negative binomial regression, significant at 0.05 | |
| Rothman, L. et al., 2015 [64] | Toronto, Canada | Crash severity (injury severity) | Pedestrians | Age: 0–14 years | Police report | 2000–2011 | ✔ | Quasi-experimental study | Rate ratio, 95% CI |
| Rothman, L. et al., 2017 [37] | Toronto, Canada | Crash frequency (injuries) | Pedestrians | Age: 4–12 years; collisions involving children: case = 513, control = 88 School level: primary school; case = 50, control = 50 | Police report | 2000–2013 | Case–control study | Multivariate logistic regression modelling (adjusted model), significant at p ≤ 0.2 level | |
| Tester, J.M. et al., 2004 [63] | Oakland, USA | Injuries including fatality | Pedestrians | Age: <15 years cases = 100 children, mean age = 6.8 (SD = 3.5), Contols = 200 children; mean age = 6.6 (SD = 3.7) | Pediatric ambulance trauma, and Police Department | 1995–2000 | Case–control | Multivariate conditional logistic regression, significant at p < 0.05 | |
| Yiannakoulias, N. et al., 2002 [48] | Edmonton, Alberta, Canada | Minor injuries | Pedestrians | Age: 0–15 years; number of child injured = 258 | Hospital surveillance | 1995–1999 | ✔ | Cross-sectional, ecological | Empirical bayes estimation, with incidence ratios |
| Yiannakoulias, N. and D.M. Scott, 2013 [47] | Toronto, Canada | Crash frequency (injuries risk) | Pedestrians | Age: 5–14 years School level: elementary and secondary school aged children; n = 140 collision area | Police reported | 2001–2008 | ✔ | Cross-sectional, ecological design | Negative binomial regression, significant at the 0.1 level |
| Yu, C.-Y., 2015 [40] | Austin (TX), USA | Injury (Crash risk) | Pedestrians | Age: 5–12 years School level: 78 elementary schools (2 types: community-centered schools and suburban schools) | Officer’s crash report | 2008–2012 | ✔ | Cross-sectional | Bivariate analysis coefficient (p value) p < 0.05 |
| Study | Location | Walking or/and Cycling | Outcome (of Perception of Safety) | Perception Given by | Participants | Data Source | Year of Data | Study Design |
|---|---|---|---|---|---|---|---|---|
| Basbas, S. et al., 2009 [54] | Municipality of Kalamaria, Thessaloniki, and Larissa, Greece | Walking and cycling | Unsafe/safe to walk and cycle | Children (students) | Age: 11–12 years (sixth grade school) School level: 9 Elementary school | Data from survey; no GIS | 2001 | Cross-sectional |
| Christie, N. et al., 2007 [51] | 10 low socioeconomic areas, UK | Walking and cycling | Perceived risk of traffic injuries | Parents | Age: 10 to 14 years | Focus groups | The project started in 2004 | |
| Guliani, A. et al., 2014 [49] | Toronto, Canada | Walking | Danger to walk | Parents (mostly mothers) | Age: 10 and 11 years (average age 10.58) (720 students, grades 5 and 6) (52% girls and 47.5% boys) School level: 16 publics school (8 inner-urban, and 8 inner-suburban) | Survey (the project BEAT) | April 2010–June 2011 | Cross-sectional |
| Hopkins, D. and S. Mandic, 2017 [53] | Dunedin, South Island, New Zealand | Cycling | Traffic danger to cycling | Parents and children students | 6 parental focus groups (total = 25 participants), 10 student focus groups (total = 54 students), 5 co-educational schools, 5 single-sex schools (3 girls’ schools, 2 boys’ schools) School level: high school | Online interview focus group discussions | June 2014–April 2015 | Cross-sectional |
| Lee, G. et al., 2016 [6] | Ulsan, Korea | Walking | Safety concern to walk (related with crash risk) | Child (students) | Age: 10–12 (53.9% boys); 799 children School level: 8 elementary school | Perception from questionnaire was distributed in the classroom Crash data from police report for crash | July 2015 | Cross-sectional |
| Napier, M.A. et al., 2011 [68] | University of Utah, USA | Walking | Traffic unsafe to walk | Parents and children | Age: 10–11 year (n = 193); parents (n = 177) School level: elementary school | Survey (questionnaire was distributed in classroom); GIS measures | Spring 2007 | Cross-sectional |
| Olvera, N. et al., 2012 [52] | East End district, East side of Houston, Texas, USA | Walking and cycling | Safety concern related to walking and cycling | Children and mothers | Age: 3rd to 5th grade; 132 children (55 boys and 77 girls) average age 10 years and; 102 mothers (mean age = 36.2 ± 77.3) School level: elementary schools | Self-reported surveys | 2008–2009 | Cross-sectional |
| Pocock, T. et al., 2019 [57] | Dunedin (New Zealand) | Walking and bicycling | Concern’s (traffic danger, unsafe) to walking and bicycling | Adolescents’ (students) | Age: 15.2 ± 1.4 years; data from 471 adolescents; 56.3% female School level: secondary schools | Online survey using GIS | 2014–2015 | Cross-sectional |
| Rahman, M.L. et al., 2020 [72] | Otago, New Zealand | Walking and cycling | Safety concerns | Children | Age: 15.2 ± 1.4 years School level: 23 high schools | Online survey | 2014 and 2018 | |
| Rothman, L. et al., 2015 [50] | Toronto, Canada | Walking | Traffic danger to walk collision rates | Parents | Age: 9–11 years (grades 4–6); final sample of parents n = 733 parent surveys School level: 20 elementary (primary school) schools | Data from parents survey (a written questionnaire); no GIS | 2011 | Cross-sectional |
| Soori, H. 2000 [58] | Newcastle upon Tyne, UK | Walking and cycling | Perceived risk (safe/unsafe) | Parents and children | Age: 7 and 9 years Participants: children = 471; parents = 416 School level: nine primary school | Surveys (self-completed) | Cross-sectional | |
| Torres, J. et al., 2020 [55] | Quebec, Canada | Walking and cycling | Safe/unsafe to walk or cycle | Children | Age: 11 to 12 years | Focus groups | 2014–2015 | Cross-sectional |
| Wilson, K. et al., 2019 [56] | Southwestern Ontario, Canada | Walking and cycling | Safe/unsafe to walk or cycle | Children | Age: 10 to 12 years Total of 158 students | Focus groups |
References
- Timperio, A.; Ball, K.; Salmon, J.; Roberts, R.; Giles-Corti, B.; Simmons, D.; Baur, L.A.; Crawford, D. Personal, family, social, and environmental correlates of active commuting to school. Am. J. Prev. Med. 2006, 30, 45–51. [Google Scholar] [CrossRef] [PubMed]
- Verhoeven, H.; Ghekiere, A.; Van Cauwenberg, J.; Van Dyck, D.; De Bourdeaudhuij, I.; Clarys, P.; Deforche, B. Which physical and social environmental factors are most important for adolescents’ cycling for transport? An experimental study using manipulated photographs. Int. J. Behav. Nutr. Phys. Act. 2017, 14, 108. [Google Scholar] [CrossRef] [Green Version]
- McMillan, T.E. The relative influence of urban form on a child’s travel mode to school. Transp. Res. Part A Policy Pract. 2007, 41, 69–79. [Google Scholar] [CrossRef]
- Rodriguez, A.; Vogt, C.A. Demographic, environmental, access, and attitude factors that influence walking to school by elementary school-aged children. J. Sch. Health 2009, 79, 255–261. [Google Scholar] [CrossRef]
- Schlossberg, M.; Greene, J.; Phillips, P.P.; Johnson, B.; Parker, B. School trips: Effects of urban form and distance on travel mode. J. Am. Plan. Assoc. 2006, 72, 337–346. [Google Scholar] [CrossRef]
- Braza, M.; Shoemaker, W.; Seeley, A. Neighborhood design and rates of walking and biking to elementary school in 34 California communities. Am. J. Health Promot. 2004, 19, 128–136. [Google Scholar] [CrossRef]
- Mitra, R. Independent mobility and mode choice for school transportation: A review and framework for future research. Transp. Rev. 2013, 33, 21–43. [Google Scholar] [CrossRef]
- Waygood, E.O.D.; Friman, M.; Olsson, L.E.; Taniguchi, A. Transport and child well-being: An integrative review. Travel Behav. Soc. 2017, 9, 32–49. [Google Scholar] [CrossRef]
- Hillman, M.; Adams, J.; Whitelegg, J. One False Move; Policy Studies Institute: London, UK, 1990. [Google Scholar]
- Mitra, R.; Manaugh, K. A social-ecological conceptualization of children’s mobility. In Transport and Children’s Wellbeing; Elsevier: Amsterdam, The Netherlands, 2020; pp. 81–100. [Google Scholar]
- McMillan, T.E. Urban form and a child’s trip to school: The current literature and a framework for future research. J. Plan. Lit. 2005, 19, 440–456. [Google Scholar] [CrossRef]
- Waygood, E.O.D.; Manaugh, K. Individual and household influences. In Transport and Children’s Wellbeing; Elsevier: Amsterdam, The Netherlands, 2020; pp. 253–272. [Google Scholar]
- Dellinger, A.M.; Centers for Disease Control and Prevention. Barriers to children walking and biking to school—United States, 1999. MMWR Morb. Mortal. Wkly. Rep. 2002, 51, 701–704. [Google Scholar]
- McMillan, T.E. Walking and Urban Form: Modeling and Testing Parental Decisions about Children’s Travel. Ph.D. Thesis, University of California, Irvine, CA, USA, Ann Arbor, MI, USA, 2003. [Google Scholar]
- Handy, S.; Cao, X.; Mokhtarian, P.L. Self-selection in the relationship between the built environment and walking: Empirical evidence from Northern California. J. Am. Plan. Assoc. 2006, 72, 55–74. [Google Scholar] [CrossRef]
- Saelens, B.E.; Handy, S.L. Built environment correlates of walking: A review. Med. Sci. Sports Exerc. 2008, 40 (Suppl. 7), S550. [Google Scholar] [CrossRef] [PubMed] [Green Version]
- Frank, L.D.; Sallis, J.F.; Conway, T.L.; Chapman, J.E.; Saelens, B.E.; Bachman, W. Many pathways from land use to health: Associations between neighborhood walkability and active transportation, body mass index, and air quality. J. Am. Plan. Assoc. 2006, 72, 75–87. [Google Scholar] [CrossRef]
- Ewing, R.; Dumbaugh, E. The built environment and traffic safety: A review of empirical evidence. J. Plan. Lit. 2009, 23, 347–367. [Google Scholar] [CrossRef]
- Rothman, L.; Buliung, R.; Macarthur, C.; To, T.; Howard, A. Walking and child pedestrian injury: A systematic review of built environment correlates of safe walking. Inj. Prev. 2014, 20, 41–49. [Google Scholar] [CrossRef] [PubMed]
- Cloutier, M.-S.; Beaulieu, E.; Fridman, L.; Macpherson, A.K.; Hagel, B.E.; Howard, A.W.; Churchill, T.; Fuselli, P.; Macarthur, C.; Rothman, L. State-of-the-art review: Preventing child and youth pedestrian motor vehicle collisions: Critical issues and future directions. Inj. Prev. 2021, 27, 77–84. [Google Scholar] [CrossRef]
- Sørensen, M.; Mosslemi, M. Subjective and Objective Safety. The Effect of Road Safety Measures on Subjective Safety among Vulnerable Road Users; TOI Report; Norwegian Institute of Transport Economics: Oslo, Norway, 2009. [Google Scholar]
- Li, Z.; Zhou, X.; Wang, X.; Guo, Z. Study on subjective and objective safety and application of expressway. Procedia-Soc. Behav. Sci. 2013, 96, 1622–1630. [Google Scholar] [CrossRef] [Green Version]
- Zakowska, L. The effect of environmental and design parameters on subjective road safety—A case study in Poland. Saf. Sci. 1995, 19, 227–234. [Google Scholar] [CrossRef]
- Nevelsteen, K.; Steenberghen, T.; Van Rompaey, A.; Uyttersprot, L. Controlling factors of the parental safety perception on children’s travel mode choice. Accid. Anal. Prev. 2012, 45, 39–49. [Google Scholar] [CrossRef]
- Meir, A.; Parmet, Y.; Oron-Gilad, T. Towards understanding child-pedestrians’ hazard perception abilities in a mixed reality dynamic environment. Transp. Res. Part F Traffic Psychol. Behav. 2013, 20, 90–107. [Google Scholar] [CrossRef]
- Meir, A.; Oron-Gilad, T.; Parmet, Y. Are child-pedestrians able to identify hazardous traffic situations? Measuring their abilities in a virtual reality environment. Saf. Sci. 2015, 80, 33–40. [Google Scholar] [CrossRef]
- Meir, A.; Oron-Gilad, T. Understanding complex traffic road scenes: The case of child-pedestrians’ hazard perception. J. Saf. Res. 2020, 72, 111–126. [Google Scholar] [CrossRef] [PubMed]
- Schwebel, D.C.; Gaines, J.; Severson, J. Validation of virtual reality as a tool to understand and prevent child pedestrian injury. Accid. Anal. Prev. 2008, 40, 1394–1400. [Google Scholar] [CrossRef] [PubMed]
- Schwebel, D.C.; McClure, L.A. Using virtual reality to train children in safe street-crossing skills. Inj. Prev. 2010, 16, e1. [Google Scholar] [CrossRef] [PubMed]
- Schwebel, D.C.; Davis, A.L.; O’Neal, E.E. Child pedestrian injury: A review of behavioral risks and preventive strategies. Am. J. Lifestyle Med. 2012, 6, 292–302. [Google Scholar] [CrossRef] [PubMed] [Green Version]
- Gitelman, V.; Levi, S.; Carmel, R.; Korchatov, A.; Hakkert, S. Exploring patterns of child pedestrian behaviors at urban intersections. Accid. Anal. Prev. 2019, 122, 36–47. [Google Scholar] [CrossRef] [PubMed]
- Alonso, F.; Esteban, C.; Useche, S.; Colomer, N. Effect of road safety education on road risky behaviors of Spanish children and adolescents: Findings from a national study. Int. J. Environ. Res. Public Health 2018, 15, 2828. [Google Scholar] [CrossRef] [Green Version]
- Vansteenkiste, P.; Zeuwts, L.; Cardon, G.; Lenoir, M. A hazard-perception test for cycling children: An exploratory study. Transp. Res. Part F Traffic Psychol. Behav. 2016, 41, 182–194. [Google Scholar] [CrossRef] [Green Version]
- Björklid, P.; Gummesson, M. Children’s Independent Mobility in Sweden; Trafikverket: Borlänge, Sweden, 2013. [Google Scholar]
- Sirard, J.R.; Slater, M.E. Walking and bicycling to school: A review. Am. J. Lifestyle Med. 2008, 2, 372–396. [Google Scholar] [CrossRef]
- Rothman, L.; Macarthur, C.; To, T.; Buliung, R.; Howard, A. Motor vehicle-pedestrian collisions and walking to school: The role of the built environment. Pediatrics 2014, 133, 776–784. [Google Scholar] [CrossRef] [Green Version]
- Rothman, L.; Howard, A.; Buliung, R.; Macarthur, C.; Richmond, S.A.; Macpherson, A. School environments and social risk factors for child pedestrian-motor vehicle collisions: A case-control study. Accid. Anal. Prev. 2017, 98, 252–258. [Google Scholar] [CrossRef] [PubMed] [Green Version]
- Hwang, J.; Joh, K.; Woo, A. Social inequalities in child pedestrian traffic injuries: Differences in neighborhood built environments near schools in Austin, TX, USA. J. Transp. Health 2017, 6, 40–49. [Google Scholar] [CrossRef]
- Jamshidi, E.; Moradi, A.; Majdzadeh, R. Environmental risk factors contributing to traffic accidents in children: A case-control study. Int. J. Inj. Control Saf. Promot. 2017, 24, 338–344. [Google Scholar] [CrossRef] [PubMed]
- Yu, C.-Y. How differences in roadways affect school travel safety. J. Am. Plan. Assoc. 2015, 81, 203–220. [Google Scholar] [CrossRef]
- Abdel-Aty, M.; Chundi, S.S.; Lee, C. Geo-spatial and log-linear analysis of pedestrian and bicyclist crashes involving school-aged children. J. Saf. Res. 2007, 38, 571–579. [Google Scholar] [CrossRef]
- Donroe, J.; Tincopa, M.; Gilman, R.H.; Brugge, D.; Moore, D.A. Pedestrian road traffic injuries in urban Peruvian children and adolescents: Case control analyses of personal and environmental risk factors. PLoS ONE 2008, 3, e3166. [Google Scholar] [CrossRef]
- Bennet, S.A.; Yiannakoulias, N. Motor-vehicle collisions involving child pedestrians at intersection and mid-block locations. Accid. Anal. Prev. 2015, 78, 94–103. [Google Scholar] [CrossRef]
- Hagel, B.E.; Romanow, N.T.; Enns, N.; Williamson, J.; Rowe, B.H. Severe bicycling injury risk factors in children and adolescents: A case–control study. Accid. Anal. Prev. 2015, 78, 165–172. [Google Scholar] [CrossRef]
- LaScala, E.A.; Gruenewald, P.J.; Johnson, F.W. An ecological study of the locations of schools and child pedestrian injury collisions. Accid. Anal. Prev. 2004, 36, 569–576. [Google Scholar] [CrossRef]
- Petch, R.; Henson, R. Child road safety in the urban environment. J. Transp. Geogr. 2000, 8, 197–211. [Google Scholar] [CrossRef]
- Yiannakoulias, N.; Scott, D.M. The effects of local and non-local traffic on child pedestrian safety: A spatial displacement of risk. Soc. Sci. Med. 2013, 80, 96–104. [Google Scholar] [CrossRef] [PubMed]
- Yiannakoulias, N.; Smoyer-Tomic, K.E.; Hodgson, J.; Spady, D.W.; Rowe, B.H.; Voaklander, D.C. The spatial and temporal dimensions of child pedestrian injury in Edmonton. Can. J. Public Health 2002, 93, 447–451. [Google Scholar] [CrossRef] [PubMed]
- Guliani, A.; Mitra, R.; Buliung, R.; Larsen, K.; Faulkner, G. Gender-based differences in school travel mode choice behaviour: Examining the relationship between the neighbourhood environment and perceived traffic safety. J. Transp. Health 2015, 2, 502–511. [Google Scholar] [CrossRef]
- Rothman, L.; Buliung, R.; To, T.; Macarthur, C.; Macpherson, A.; Howard, A. Associations between parents’ perception of traffic danger, the built environment and walking to school. J. Transp. Health 2015, 2, 327–335. [Google Scholar] [CrossRef]
- Christie, N.; Ward, H.; Kimberlee, R.; Towner, E.; Sleney, J. Understanding high traffic injury risks for children in low socioeconomic areas: A qualitative study of parents’ views. Inj. Prev. 2007, 13, 394–397. [Google Scholar] [CrossRef] [Green Version]
- Olvera, N.; Smith, D.W.; Lee, C.; Liu, J.; Lee, J.; Kellam, S.; Kim, J.-H. Hispanic maternal and children’s perceptions of neighborhood safety related to walking and cycling. Health Place 2012, 18, 71–75. [Google Scholar] [CrossRef] [Green Version]
- Hopkins, D.; Mandic, S. Perceptions of cycling among high school students and their parents. Int. J. Sustain. Transp. 2017, 11, 342–356. [Google Scholar] [CrossRef]
- Basbas, S.; Kokkalis, A.; Konstantinidou, C. Perception of the traffic safety level provided in elementary school areas. WIT Trans. Built Environ. 2009, 107, 599–609. [Google Scholar]
- Torres, J.; Cloutier, M.-S.; Bergeron, J.; St-Denis, A. ‘They installed a speed bump’: Children’s perceptions of traffic-calming measures around elementary schools. Child. Geogr. 2020, 18, 477–489. [Google Scholar] [CrossRef]
- Wilson, K.; Coen, S.E.; Piaskoski, A.; Gilliland, J.A. Children’s perspectives on neighbourhood barriers and enablers to active school travel: A participatory mapping study. Can. Geogr./Le Géographe Can. 2019, 63, 112–128. [Google Scholar] [CrossRef] [Green Version]
- Pocock, T.; Moore, A.; Keall, M.; Mandic, S. Physical and spatial assessment of school neighbourhood built environments for active transport to school in adolescents from Dunedin (New Zealand). Health Place 2019, 55, 1–8. [Google Scholar] [CrossRef] [PubMed]
- Soori, H. Children’s risk perception and parents’ views on levels of risk that children attach to outdoor activities. Saudi Med. J. 2000, 21, 455–460. [Google Scholar] [PubMed]
- Blazquez, C.A.; Celis, M.S. A spatial and temporal analysis of child pedestrian crashes in Santiago, Chile. Accid. Anal. Prev. 2013, 50, 304–311. [Google Scholar] [CrossRef]
- Lee, G.; Park, Y.; Kim, J.; Cho, G.-H. Association between intersection characteristics and perceived crash risk among school-aged children. Accid. Anal. Prev. 2016, 97, 111–121. [Google Scholar] [CrossRef] [PubMed]
- Rothman, L.; Howard, A.W.; Camden, A.; Macarthur, C. Pedestrian crossing location influences injury severity in urban areas. Inj. Prev. 2012, 18, 365–370. [Google Scholar] [CrossRef] [PubMed]
- Jones, S.J.; Lyons, R.A.; John, A.; Palmer, S. Traffic calming policy can reduce inequalities in child pedestrian injuries: Database study. Inj. Prev. 2005, 11, 152–156. [Google Scholar] [CrossRef] [PubMed] [Green Version]
- Tester, J.M.; Rutherford, G.W.; Wald, Z.; Rutherford, M.W. A matched case–control study evaluating the effectiveness of speed humps in reducing child pedestrian injuries. Am. J. Public Health 2004, 94, 646–650. [Google Scholar] [CrossRef]
- Rothman, L.; Macpherson, A.; Buliung, R.; Macarthur, C.; To, T.; Larsen, K.; Howard, A. Installation of speed humps and pedestrian-motor vehicle collisions in Toronto, Canada: A quasi-experimental study. BMC Public Health 2015, 15, 774. [Google Scholar] [CrossRef] [Green Version]
- Cloutier, M.-S.; Apparicio, P. Does the neighbouring environment around schools influence child pedestrian accidents risk in Montreal? The contribution of geographically weighted Poisson regression. Territ. En Mouv. 2008, 1, 25–38. [Google Scholar] [CrossRef]
- Cloutier, M.-S.; Apparicio, P.; Thouez, J.-P. GIS-based spatial analysis of child pedestrian accidents near primary schools in Montréal, Canada. Appl. GIS 2007, 3, 1–18. [Google Scholar]
- McArthur, A.; Savolainen, P.T.; Gates, T.J. Spatial analysis of child pedestrian and bicycle crashes: Development of safety performance function for areas adjacent to schools. Transp. Res. Rec. 2014, 2465, 57–63. [Google Scholar] [CrossRef] [Green Version]
- Napier, M.A.; Brown, B.B.; Werner, C.M.; Gallimore, J. Walking to school: Community design and child and parent barriers. J. Environ. Psychol. 2011, 31, 45–51. [Google Scholar] [CrossRef]
- Wazana, A.; Rynard, V.L.; Raina, P.; Krueger, P.; Chambers, L.W. Are child pedestrians at increased risk of injury on one-way compared to two-way streets? Can. J. Public Health 2000, 91, 201–206. [Google Scholar] [CrossRef] [PubMed]
- Mecredy, G.; Janssen, I.; Pickett, W. Neighbourhood street connectivity and injury in youth: A national study of built environments in Canada. Inj. Prev. 2012, 18, 81–87. [Google Scholar] [CrossRef] [PubMed]
- Dissanayake, D.; Aryaija, J.; Wedagama, D.P. Modelling the effects of land use and temporal factors on child pedestrian casualties. Accid. Anal. Prev. 2009, 41, 1016–1024. [Google Scholar] [CrossRef] [PubMed]
- Rahman, M.L.; Pocock, T.; Moore, A.; Mandic, S. Active transport to school and school neighbourhood built environment across urbanisation settings in Otago, New Zealand. Int. J. Environ. Res. Public Health 2020, 17, 9013. [Google Scholar] [CrossRef]
- Clifton, K.J.; Kreamer-Fults, K. An examination of the environmental attributes associated with pedestrian–vehicular crashes near public schools. Accid. Anal. Prev. 2007, 39, 708–715. [Google Scholar] [CrossRef]
- Ferenchak, N.N.; Marshall, W.E. Redefining the child pedestrian safety paradigm: Identifying high fatality concentrations in urban areas. Inj. Prev. 2017, 23, 364–369. [Google Scholar] [CrossRef] [Green Version]






Publisher’s Note: MDPI stays neutral with regard to jurisdictional claims in published maps and institutional affiliations. |
© 2022 by the authors. Licensee MDPI, Basel, Switzerland. This article is an open access article distributed under the terms and conditions of the Creative Commons Attribution (CC BY) license (https://creativecommons.org/licenses/by/4.0/).
Share and Cite
Amiour, Y.; Waygood, E.O.D.; van den Berg, P.E.W. Objective and Perceived Traffic Safety for Children: A Systematic Literature Review of Traffic and Built Environment Characteristics Related to Safe Travel. Int. J. Environ. Res. Public Health 2022, 19, 2641. https://doi.org/10.3390/ijerph19052641
Amiour Y, Waygood EOD, van den Berg PEW. Objective and Perceived Traffic Safety for Children: A Systematic Literature Review of Traffic and Built Environment Characteristics Related to Safe Travel. International Journal of Environmental Research and Public Health. 2022; 19(5):2641. https://doi.org/10.3390/ijerph19052641
Chicago/Turabian StyleAmiour, Yasser, E. O. D. Waygood, and Pauline E. W. van den Berg. 2022. "Objective and Perceived Traffic Safety for Children: A Systematic Literature Review of Traffic and Built Environment Characteristics Related to Safe Travel" International Journal of Environmental Research and Public Health 19, no. 5: 2641. https://doi.org/10.3390/ijerph19052641
APA StyleAmiour, Y., Waygood, E. O. D., & van den Berg, P. E. W. (2022). Objective and Perceived Traffic Safety for Children: A Systematic Literature Review of Traffic and Built Environment Characteristics Related to Safe Travel. International Journal of Environmental Research and Public Health, 19(5), 2641. https://doi.org/10.3390/ijerph19052641
