Construction Land Expansion of Resource-Based Cities in China: Spatiotemporal Characteristics and Driving Factors
Abstract
1. Introduction
2. Data and Methods
2.1. Study Area
2.2. Data
2.3. Methods
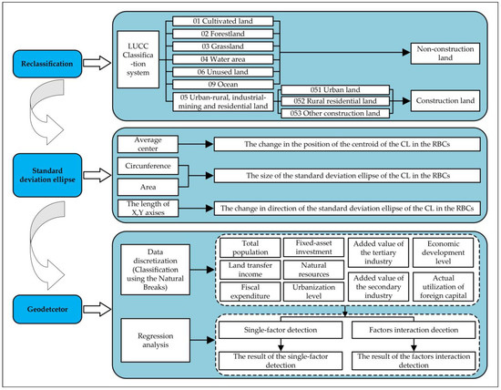
2.3.1. Reclassification
2.3.2. Standard Deviation Ellipse
2.3.3. Geodetector
3. Results
3.1. Spatiotemporal Evolution Characteristics of Construction Land
3.1.1. General Characteristics
3.1.2. Regional Characteristics
3.1.3. Characteristics of the Development Stages
3.2. Spatial Concentration Degree and Direction Changes in Construction Land
3.3. Analysis of the Driving Factors of CLE
3.3.1. Single-Factor Detection Results
3.3.2. Factor Interaction Detection Results
4. Discussion and Conclusions
4.1. Discussion
4.2. Conclusions
Author Contributions
Funding
Institutional Review Board Statement
Informed Consent Statement
Data Availability Statement
Conflicts of Interest
References
- Ministry of Housing and Urban-Rural Development of the People’s Republic of China. Urban Land Classification and Planning Construction Land Standards (GB 50137-2011). Available online: http://gk.chengdu.gov.cn/uploadfiles/07150214020201/2019071810235389.pdf (accessed on 20 August 2021).
- D’Amour, C.B.; Reitsma, F.; Baiocchi, G.; Barthel, S.; Güneralp, B.; Erb, K.H.; Haberl, H.; Creutzig, F.; Seto, K.C. Future Urban Land Expansion and Implications for Global Croplands. Proc. Natl. Acad. Sci. USA 2017, 114, 8939–8944. [Google Scholar] [CrossRef] [PubMed]
- Liu, T.; Cao, G. Progress in Urban Land Expansion and Its Driving Forces. Prog. Geogr. 2010, 29, 927–934. [Google Scholar] [CrossRef]
- Small, C.; Pozzi, F.; Elvidge, C.D. Spatial Analysis of Global Urban Extent from DMSP-OLS Night Lights. Remote Sens. Environ. 2005, 96, 277–291. [Google Scholar] [CrossRef]
- Qi, Z.; Yeh, A.G.O.; Li, X. A Crop Phenology Knowledge-Based Approach for Monthly Monitoring of Construction Land Expansion Using Polarimetric Synthetic Aperture Radar Imagery. ISPRS J. Photogramm. Remote Sens. 2017, 133, 1–17. [Google Scholar] [CrossRef]
- Gondhalekar, D. Urban Land Expansion and Cultivated Land Loss in the Beijing Tianjin Region, China. Land Use Policy 1994, 22, 187–196. [Google Scholar]
- Rimal, B.; Zhang, L.; Keshtkar, H.; Haack, B.N.; Rijal, S.; Zhang, P. Land Use/Land Cover Dynamics and Modeling of Urban Land Expansion by the Integration of Cellular Automata and Markov Chain. ISPRS Int. J. Geo-Inf. 2018, 7, 154. [Google Scholar] [CrossRef]
- Seto, K.C.; Shepherd, J.M. Global Urban Land-Use Trends and Climate Impacts. Current Opinion in Environmental. Sustainability 2009, 1, 89–95. [Google Scholar] [CrossRef]
- Ye, Y.; Zhang, H.; Liu, K.; Wu, Q. Research on the Influence of Site Factors on the Expansion of Construction Land in the Pearl River Delta, China: By Using GIS and Remote Sensing. Int. J. Appl. Earth Obs. Geoinf. 2013, 21, 366–373. [Google Scholar] [CrossRef]
- Van Vliet, J.; Eitelberg, D.A.; Verburg, P.H. A Global Analysis of Land Take in Cropland Areas and Production Displacement from Urbanization. Glob. Environ. Change 2017, 43, 107–115. [Google Scholar] [CrossRef]
- Salerno, F.; Viviano, G.; Tartari, G. Urbanization and Climate Change Impacts on Surface Water Quality: Enhancing the Resilience by Reducing Impervious Surfaces. Water Res. 2018, 144, 491–502. [Google Scholar] [CrossRef]
- Wang, L.; Zhang, S.; Liu, Y.; Liu, Y. Interaction between Construction Land Expansion and Cropland Expansion and Its Socioeconomic Determinants: Evidence from Urban Agglomeration in the Middle Reaches of the Yangtze River, China. Front. Environ. Sci. 2022, 10, 1–14. [Google Scholar] [CrossRef]
- Alkinani, A.S.; Al-Hussaini, Z.I.H.; Alzaidi, M.M.K. Cities’ Urban Resilience in the Face of Urban Sprawl Challenges. Acta Sci. Pol. Adm. Locorum 2022, 21, 295–319. [Google Scholar] [CrossRef]
- Youssef, A.; Sewilam, H.; Khadr, Z. Impact of Urban Sprawl on Agriculture Lands in Greater Cairo. Int. Symp. Lowl. Technol. 2020, 146, 1–12. [Google Scholar] [CrossRef]
- Srinurak, N.; Mishima, N. The Impact of Urban Sprawl on Cultivated Area in River City of Chiang Mai. Int. Symp. Lowl. Technol. 2014, 1–8. Available online: https://www.researchgate.net/publication/291831644_THE_IMPACT_OF_URBAN_SPRAWL_ON_CULTIVATED_AREA_IN_RIVER_CITY_OF_CHIANG_MAI (accessed on 16 November 2022).
- Li, D.; Wang, D.; Li, H.; Zhang, S.; Zhang, X.; Tao, Y. The Effects of Urban Sprawl on the Spatial Evolution of Rural Settlements: A Case Study in Changchun, China. Sustainability 2016, 8, 736. [Google Scholar] [CrossRef]
- Cai, H.; Ma, K.; Luo, Y. Geographical Modeling of Spatial Interaction between Built-up Land Sprawl and Cultivated Landscape Eco-Security under Urbanization Gradient. Sustainability 2019, 11, 5513. [Google Scholar] [CrossRef]
- Zhang, X.; Jian, X.; Zhao, Y.; Liu, X.; Chen, K.; Wang, L.; Tao, S.; Liu, J.; Huang, T.; Gao, H.; et al. Tropospheric Ozone Perturbations Induced by Urban Land Expansion in China from 1980 to 2017. Environ. Sci. Technol. 2022, 56, 6978–6987. [Google Scholar] [CrossRef]
- Simkin, R.D.; Seto, K.C.; McDonald, R.I.; Jetz, W. Biodiversity Impacts and Conservation Implications of Urban Land Expansion Projected to 2050. Proc. Natl. Acad. Sci. USA 2022, 119, e2117297119. [Google Scholar] [CrossRef]
- Tao, W.; Liu, J.; Ban-Weiss, G.A.; Hauglustaine, D.A.; Zhang, L.; Zhang, Q.; Cheng, Y.; Yu, Y.; Tao, S. Effects of Urban Land Expansion on the Regional Meteorology and Air Quality of Eastern China. Atmos. Chem. Phys. 2015, 15, 8597–8614. [Google Scholar] [CrossRef]
- Huang, Z.; Du, X. Urban Land Expansion and Air Pollution: Evidence from China. J. Urban Plan. Dev. 2018, 144, 1–10. [Google Scholar] [CrossRef]
- Wiesner, C.; Van Vliet, V.; Butt, E.; Pavensta, H.; Sto, M.; Linder, S.; Kremerskothen, J. Lasp-1 Regulates Podosome Function. PLoS ONE 2012, 7, e35340. [Google Scholar] [CrossRef]
- Guan, J.; Yu, P. Does Coal Mining Have Effects on Land Use Changes in a Coal Resource-Based City? Evidence from Huaibei City on the North China Plain. Int. J. Environ. Res. Public Health 2021, 18, 11616. [Google Scholar] [CrossRef] [PubMed]
- Liu, X.; Li, X.; Chen, Y.; Qin, Y.; Li, S.; Chen, M. Landscape Expansion Index and Its Applications to Quantitative Analysis of Urban Expansion. Acta Geogr. Sin. 2009, 64, 1430–1438. [Google Scholar] [CrossRef]
- Zhang, Y.; Guan, D.; He, X.; Yin, B. Simulation on the Evolution Trend of the Urban Sprawl Spatial Pattern in the Upper Reaches of the Yangtze River, China. Int. J. Environ. Res. Public Health 2022, 19, 9190. [Google Scholar] [CrossRef] [PubMed]
- Güneralp, B.; Reba, M.; Hales, B.U.; Wentz, E.A.; Seto, K.C. Trends in Urban Land Expansion, Density, and Land Transitions from 1970 to 2010: A Global Synthesis. Environ. Res. Lett. 2020, 15, 44015. [Google Scholar] [CrossRef]
- Cai, W.; Tu, F. Spatiotemporal Characteristics and Driving Forces of Construction Land Expansion in Yangtze River Economic Belt, China. PLoS ONE 2020, 15, e0227299. [Google Scholar] [CrossRef]
- Li, Z.; Luan, W.; Zhang, Z.; Su, M. Relationship between Urban Construction Land Expansion and Population/Economic Growth in Liaoning Province, China. Land Use Policy 2020, 99, 105022. [Google Scholar] [CrossRef]
- Shi, K.; Chen, Y.; Yu, B.; Xu, T.; Li, L.; Huang, C.; Liu, R.; Chen, Z.; Wu, J. Urban Expansion and Agricultural Land Loss in China: A Multiscale Perspective. Sustainability 2016, 8, 790. [Google Scholar] [CrossRef]
- Huang, C.Z.Q.M. An Improved Nightlight Threshold Method for Revealing the Spatiotemporal Dynamics and Driving Forces of Urban Expansion in China. J. Environ. Manag. 2021, 289, 112574. [Google Scholar] [CrossRef]
- Liu, Y.; Cai, E.; Jing, Y.; Gong, J.; Wang, Z. Analyzing the Decoupling between Rural-to-Urban Migrants and Urban Land Ex-Pansion in Hubei Province, China. Sustainability 2018, 10, 345. [Google Scholar] [CrossRef]
- Marshall, J.D. Urban Land Area and Population Growth: A New Scaling Relationship for Metropolitan Expansion. Urban Stud. 2007, 44, 1889–1904. [Google Scholar] [CrossRef]
- Kugu, A.S. Urban Sprawl Pattern and Its Implications for Urban Management (Case Study: Zaria Urban Area, Nigeria). Int. J. Archit. Urban Dev. 2018, 8, 5–12. [Google Scholar]
- Deng, X.; Huang, J.; Rozelle, S.; Uchida, E. Economic Growth and the Expansion of Urban Land in China. Urban Stud. 2010, 47, 813–843. [Google Scholar] [CrossRef]
- Shi, G.; Jiang, N.; Yao, L. Land Use and Cover Change during the Rapid Economic Growth Period from 1990 to 2010: A Case Study of Shanghai. Sustainability 2018, 10, 426. [Google Scholar] [CrossRef]
- Wu, R.; Li, Z.; Wang, S. The Varying Driving Forces of Urban Land Expansion in China: Insights from a Spatial-Temporal Analysis. Sci. Total Environ. 2021, 766, 142591. [Google Scholar] [CrossRef] [PubMed]
- Wang, Z.; Lu, C. Urban Land Expansion and Its Driving Factors of Mountain Cities in China during 1990–2015. J. Geogr. Sci. 2018, 28, 1152–1166. [Google Scholar] [CrossRef]
- Duan, Z.; Zhang, X.; Jun, L. Study on Regional Expansion Differences of Construction Land and Its Influencing Factors: The Case of Xinjiang. In Proceedings of the 2009 International Conference on Environmental Science and Information Application Technology, Wuhan, China, 4–5 July 2009; Volume 3, pp. 113–116. [Google Scholar] [CrossRef]
- Liu, J.; Xu, Q.; Yi, J.; Huang, X. Analysis of the Heterogeneity of Urban Expansion Landscape Patterns and Driving Factors Based on a Combined Multi-Order Adjacency Index and Geodetector Model. Ecol. Indic. 2022, 136, 108655. [Google Scholar] [CrossRef]
- Jiang, S.; Zhang, Z.; Ren, H.; Wei, G.; Xu, M.; Liu, B. Spatiotemporal Characteristics of Urban Land Expansion and Population Growth in Africa from 2001 to 2019: Evidence from Population Density Data. ISPRS Int. J. Geo-Inf. 2021, 10, 584. [Google Scholar] [CrossRef]
- Xiao, H.; Wang, D.; Qi, Y.; Shao, S.; Zhou, Y.; Shan, Y. The Governance-Production Nexus of Eco-Efficiency in Chinese Resource-Based Cities: A Two-Stage Network DEA Approach. Energy Econ. 2021, 101, 105408. [Google Scholar] [CrossRef]
- Li, H.; Long, R.; Chen, H. Economic Transition Policies in Chinese Resource-Based Cities: An Overview of Government Efforts. Energy Policy 2013, 55, 251–260. [Google Scholar] [CrossRef]
- The State Council of the People’ s Republic of China. The National Sustainable Development Plan for Ressource-Based Cityies (2013–2020). Available online: http://www.gov.cn/zwgk/2013-12/03/content_2540070.htm (accessed on 10 October 2021).
- Yu, J.; Li, J.; Zhang, W. Identification and Classification of Resource-Based Cities in China. Acta Geogr. Sin. 2018, 677–687. [Google Scholar] [CrossRef]
- Hou, Y.; Yin, G.; Chen, Y. Environmental Regulation, Financial Pressure and Industrial Ecological Efficiency of Resource-Based Cities in China: Spatiotemporal Characteristics and Impact Mechanism. Int. J. Environ. Res. Public Health 2022, 19, 11079. [Google Scholar] [CrossRef]
- Shen, L.; Cheng, J. Study on the Mechanism of the Sustainable Development of Mining Cities. Resour. Sci. 1999, 21, 46–52. [Google Scholar] [CrossRef]
- Fan, F.; Zhang, X. Transformation Effect of Resource-Based Cities Based on PSM-DID Model: An Empirical Analysis from China. Environ. Impact Assess. Rev. 2021, 91, 106648. [Google Scholar] [CrossRef]
- Qiu, F.; Yuan, H.; Zhu, C.; Guo, M. The Industrial Transformation Effects and Influencing Factors of Regenerative Resource-Based Cities in China. Econ. Geogr. 2018, 38, 68–77. [Google Scholar] [CrossRef]
- Jiang, H.; Zhang, W.; Yu, J. The Mechanism of Accessibility on the Economic Transformation Effect of China’s Resource-Exhausted Cities. J. Nat. Resour. 2020, 35, 257–268. [Google Scholar] [CrossRef]
- Long, R.; Chen, H.; Li, H.; Wang, F. Selecting Alternative Industries for Chinese Resource Cities Based on Intra- and Inter-Regional Comparative Advantages. Energy Policy 2013, 57, 82–88. [Google Scholar] [CrossRef]
- Su, F.; Zhang, P.; Li, H. Vulnerability Assessment of Coal-Mining Cities’ Economic Systems in China. Geogr. Res. 2008, 27, 907–916. [Google Scholar] [CrossRef]
- Li, J.; Wang, X.; Miao, C. Comparison of Development Efficiency Evaluation in Resource-Based Cities Based on DEA Model. Econ. Geogr. 2017, 37, 99–106. [Google Scholar] [CrossRef]
- Zhao, Z.; Ning, J.; Zhou, F.; Du, K.; Rong, G. Evaluation of Ecological Carrying Capacity of Resource Cites Based on Ecological Footprint Model-A Case Study at Daqing City, Heilongjiang Province. Bull. Soil Water Conserv. 2019, 39, 281–287. [Google Scholar]
- Chen, Y.; Mei, L. Coordination of the “Economy-Society-Environment” Triad in the Transition Development of Resource: Based Cities in Northeast China. Geogr. Res. 2018, 37, 307–318. [Google Scholar] [CrossRef]
- Jiang, H.; Zhang, W.; Yu, J.; Zhang, J. Spatial Coupling of Innovative Milieu and Industrial Structure Transformation of Resource-Based Cities in Shanxi Province. J. Nat. Resour. 2020, 35, 269–283. [Google Scholar] [CrossRef]
- Jiao, H.; Yang, X. Relationship between Industrial Structure Evolution and Urban Spatial Form Succession of the Coal Re-Source-Based Cities: A Case Study of Huainan City. Acta Geogr. Sin. 2016, 71, 998–1009. [Google Scholar] [CrossRef]
- Yan, T.; Hu, Y. Classification of Resource-Based Cities from the Perspective of Resource Decoupling. Resour. Sci. 2019, 41, 2172–2181. [Google Scholar] [CrossRef]
- Wang, J.; Xu, C. Geodetector: Principle and Prospective. Acta Geogr. Sin. 2017, 72, 116–134. [Google Scholar] [CrossRef]
- Liu, Q.; Zhu, C.; Tian, H.; Cai, W.; Qiao, R. Temporal and Spatial Changes in Construction Land in China from 2001 to 2017. Resour. Environ. Yangtze Basin 2020, 29, 2113–2123. [Google Scholar] [CrossRef]
- Ministry of Land and Resources of the People’s Republic of China. Guiding Opinions on Further Promoting the Redevelopment of Inefficient Urban Land (Trial Implementation). Available online: https://www.mnr.gov.cn/gk/tzgg/201702/t20170228_1991910.html (accessed on 16 November 2022).
- The State Council of the People’s Republic of China. National Land Planning Outline (2016–2030). Available online: http://www.gov.cn/zhengce/content/2017-02/04/content_5165309.htm (accessed on 16 November 2022).
- The State Council of the People’s Republic of China. National Land Improvement Plan (2016–2020). Available online: https://www.ndrc.gov.cn/fggz/fzzlgh/gjjzxgh/201705/t20170517_1196769.html?code=&state=123 (accessed on 16 November 2022).
- Yang, X.; Jiao, H.; Xu, J. Study on the Evolution Model, Process and Influence Factors of the Coal Resource-Based Cities’ Spatial Structure: A Case Study of Huainan City. Geogr. Res. 2015, 34, 513–524. [Google Scholar] [CrossRef]
- Chen, J.; Qiao, N. Resource Endowment and Public Goods Supply under the Game of Local Interests Subject. China Econ. Q. 2016, 15, 693–722. [Google Scholar] [CrossRef]
- Li, H.; Zou, Q. Environmental Regulations, Resource Endowments and Urban Industry Transformation: Comparative Analysis of Resource-Based and Non-Resource-Based Cities. Econ. Res. 2018, 53, 182–198. [Google Scholar]
- Liu, Y.; Yu, H.; Liu, D.; Zhu, L. Spatial Differentiation Mechanisms of the Pattern Evolution of Construction Land Development Intensity in Northeast China. Acta Geogr. Sin. 2018, 73, 818–831. [Google Scholar] [CrossRef]
- Li, J.; Sun, W.; Yu, J. Change and Regional Differences of Production-Living-Ecological Space in the Yellow River Basin: Based on Comparative Analysis of Resource-Based and Non-Resource-Based Cities. Resour. Sci. 2020, 42, 2285–2299. [Google Scholar] [CrossRef]
- Zhang, X.; Pan, J. Spatiotemporal Pattern and Driving Factors of Urban Sprawl in China. Land 2021, 10, 1275. [Google Scholar] [CrossRef]
- Liu, Y.; Fan, P.; Yue, W.; Song, Y. Impacts of Land Finance on Urban Sprawl in China: The Case of Chongqing. Land Use Policy 2018, 72, 420–432. [Google Scholar] [CrossRef]







| Years | Longitude of Barycenter | Latitude of Barycenter | Azimuth Angle | Area (km²) | Perimeter (km) |
|---|---|---|---|---|---|
| 1995 | 116°16′ N | 36°41′ E | 32°23′ | 2,031,245.41 | 5292.25 |
| 2000 | 115°95′ N | 37°21′ E | 33°86′ | 2,104,505.38 | 5343.40 |
| 2005 | 115°72′ N | 37°09′ E | 34°28′ | 2,192,195.44 | 5415.20 |
| 2010 | 115°44′ N | 36°95′ E | 35°39′ | 2,260,801.96 | 5482.58 |
| 2015 | 114°79′ N | 36°83′ E | 37°19′ | 2,331,506.61 | 5542.20 |
| 2018 | 114°96′ N | 36°78′ E | 35°41′ | 2,298,016.82 | 5503.07 |
| Region | 1995 | 2018 | 1995–2018 |
|---|---|---|---|
| Northeastern region | 2.97 | 3.78 | 0.81 |
| Eastern region | 8.50 | 12.54 | 4.04 |
| Central region | 5.18 | 8.04 | 2.86 |
| Western region | 1.27 | 2.35 | 1.08 |
| Variable | Symbol | Explanation |
|---|---|---|
| Construction land area | Y | Construction land area in the city |
| Total population | X1 | Total population of the city |
| Urbanization level | X2 | Urban population/total population of the city |
| Economic development level | X3 | Gross domestic product of the city |
| Fixed-asset investment | X4 | Total investment in the fixed assets of the city |
| Fiscal expenditure | X5 | The sum of all financial expenditures |
| Actual utilization of foreign capital | X6 | Total amount of foreign capital actually utilized in the current year |
| Land transfer income | X7 | Proceeds from the sale of land by local governments |
| Added value of the secondary industry | X8 | Final output of the secondary industry |
| Added value of the tertiary industry | X9 | Final output of the tertiary industry |
| natural resources | X10 | Number of employees in the mining industry |
| Variable | 2005 | 2010 | 2015 | 2018 |
|---|---|---|---|---|
| X1 | 0.28 (0.00) | 0.27 (0.00) | 0.32 (0.00) | 0.40 (0.00) |
| X2 | 0.04 (0.41) | 0.02 (0.65) | 0.09 (0.03) | 0.05 (0.27) |
| X3 | 0.40 (0.00) | 0.47 (0.00) | 0.48 (0.00) | 0.49 (0.00) |
| X4 | 0.43 (0.00) | 0.36 (0.00) | 0.35 (0.00) | 0.27 (0.00) |
| X5 | 0.43 (0.00) | 0.31 (0.00) | 0.45 (0.00) | 0.35 (0.00) |
| X6 | 0.16 (0.06) | 0.18 (0.00) | 0.20 (0.00) | 0.27 (0.00) |
| X7 | 0.19 (0.08) | 0.34 (0.00) | 0.20 (0.01) | 0.19 (0.01) |
| X8 | 0.37 (0.00) | 0.33 (0.00) | 0.42 (0.00) | 0.45 (0.00) |
| X9 | 0.40 (0.00) | 0.51 (0.00) | 0.48 (0.00) | 0.06 (0.23) |
| X10 | 0.13 (0.02) | 0.13 (0.02) | 0.09 (0.08) | 0.07 (0.39) |
| Area | Population Growth Rate | Urbanization Rate | ||||||
|---|---|---|---|---|---|---|---|---|
| 2000–2005 | 2005–2010 | 2010–2015 | 2015–2018 | 2005 | 2010 | 2015 | 2018 | |
| All cities | 3.58 | 3.56 | 3.44 | 2.07 | 34.04 | 42.60 | 54.04 | 57.75 |
| NRBCs | 5.05 | 5.09 | 4.96 | 2.96 | 34.53 | 43.41 | 55.21 | 58.67 |
| RBCs | 2.10 | 2.02 | 1.91 | 1.18 | 33.30 | 41.36 | 52.29 | 56.36 |
| Land Type | 1995–2000 | 2000–2005 | 2005–2010 | 2010–2015 | 2015–2018 |
|---|---|---|---|---|---|
| Urban land | 0.011 | 0.031 | 0.034 | 0.046 | 0.140 |
| Rural settlement | 0.005 | 0.003 | 0.001 | 0.011 | 0.022 |
| Other construction land | 0.017 | 0.066 | 0.065 | 0.182 | 0.102 |
| Factor Interaction | 2005 | 2010 | 2015 | 2018 |
|---|---|---|---|---|
| X1 ∩ X2 | 0.43 ↑ | 0.45 ↑ | 0.59 (*)↑ | 0.67 ↑ |
| X1 ∩ X3 | 0.65 (*)↑↑ | 0.69 (*)↑↑ | 0.56 (*)↑↑ | 0.64 (*)↑↑ |
| X1 ∩ X4 | 0.73 (*)↑ | 0.69 (*)↑ | 0.68 (*)↑ | 0.65 (*)↑↑ |
| X1 ∩ X5 | 0.62 (*)↑↑ | 0.50 (*)↑↑ | 0.50 (*)↑↑ | 0.51 (*)↑↑ |
| X1 ∩ X6 | 0.49 ↑ | 0.53 (*)↑↑ | 0.46 (*)↑↑ | 0.60 (*)↑↑ |
| X1 ∩ X7 | 0.42 ↑↑ | 0.56 (*)↑ | 0.45 (*)↑↑ | 0.50 (*)↑↑ |
| X1 ∩ X8 | 0.62 (*)↑↑ | 0.54 (*)↑ | 0.56 (*)↑↑ | 0.61 (*)↑↑ |
| X1 ∩ X9 | 0.57 (*)↑↑ | 0.66 (*)↑ | 0.60 (*)↑↑ | 0.47 ↑↑ |
| X1 ∩ X10 | 0.53 (*)↑ | 0.56 (*)↑ | 0.54 ↑ | 0.59 ↑ |
| X2 ∩ X3 | 0.55 ↑ | 0.65 ↑ | 0.54 ↑↑ | 0.60 ↑ |
| X2 ∩ X4 | 0.54 ↑ | 0.48 ↑ | 0.44 ↑↑ | 0.48 ↑ |
| X2 ∩ X5 | 0.53 ↑ | 0.50 ↑ | 0.65 ↑ | 0.62 ↑ |
| X2 ∩ X6 | 0.43 ↑ | 0.39 ↑ | 0.37 ↑ | 0.40 ↑ |
| X2 ∩ X7 | 0.37 ↑ | 0.46 ↑↑ | 0.44 ↑ | 0.28 ↑ |
| X2 ∩ X8 | 0.45 ↑ | 0.41 ↑↑ | 0.45 ↑↑ | 0.54 ↑ |
| X2 ∩ X9 | 0.52 ↑ | 0.56 ↑ | 0.53 ↑↑ | 0.16 ↑ |
| X2 ∩ X10 | 0.34 ↑ | 0.31 ↑ | 0.30 ↑ | 0.17 ↑ |
| X3 ∩ X4 | 0.50 (*)↑↑ | 0.52 (*)↑↑ | 0.57 (*)↑↑ | 0.62 (*)↑↑ |
| X3 ∩ X5 | 0.50 (*)↑↑ | 0.62 (*)↑↑ | 0.55 (*)↑↑ | 0.61 (*)↑↑ |
| X3 ∩ X6 | 0.53 ↑↑ | 0.66 (*)↑↑ | 0.58 (*)↑↑ | 0.63 (*)↑↑ |
| X3 ∩ X7 | 0.46 ↑↑ | 0.64 (*)↑↑ | 0.58 (*)↑↑ | 0.64 (*)↑↑ |
| X3 ∩ X8 | 0.54 (*)↑↑ | 0.59 (*)↑ | 0.59 (*)↑↑ | 0.54 (*)↑↑ |
| X3 ∩ X9 | 0.47 (*)↑↑ | 0.63 (*)↑↑ | 0.51 (*)↑↑ | 0.53 ↑↑ |
| X3 ∩ X10 | 0.52 (*)↑↑ | 0.65 (*)↑ | 0.56 ↑↑ | 0.60 ↑ |
| X4 ∩ X5 | 0.48 (*)↑↑ | 0.49 (*)↑↑ | 0.63 (*)↑↑ | 0.62 (*)↑↑ |
| X4 ∩ X6 | 0.53 ↑↑ | 0.62 (*)↑↑ | 0.56 (*)↑↑ | 0.69 (*)↑ |
| X4 ∩ X7 | 0.51 ↑↑ | 0.61 (*)↑ | 0.58 (*)↑ | 0.51 (*)↑ |
| X4 ∩X8 | 0.49 (*)↑↑ | 0.48 (*)↑↑ | 0.55 (*)↑↑ | 0.56 (*)↑↑ |
| X4 ∩X9 | 0.51 (*)↑↑ | 0.61 (*)↑↑ | 0.56 (*)↑↑ | 0.34 ↑ |
| X4 ∩X10 | 0.55 (*)↑↑ | 0.62 (*)↑ | 0.58 ↑ | 0.39 ↑ |
| X5 ∩ X6 | 0.53 ↑↑ | 0.58 (*)↑↑ | 0.55 (*)↑↑ | 0.51 (*)↑↑ |
| X5 ∩ X7 | 0.51 ↑↑ | 0.55 (*)↑↑ | 0.54 (*)↑↑ | 0.51 (*)↑↑ |
| X5 ∩ X8 | 0.56 (*)↑↑ | 0.53 (*)↑↑ | 0.54 (*)↑↑ | 0.57 (*)↑↑ |
| X5 ∩ X9 | 0.52 (*)↑↑ | 0.60 (*)↑↑ | 0.56 (*)↑↑ | 0.45 ↑ |
| X5 ∩ X10 | 0.56 (*)↑↑ | 0.52 (*)↑ | 0.62 ↑ | 0.49 ↑ |
| X6 ∩ X7 | 0.37 ↑ | 0.48 (*)↑↑ | 0.42 (*)↑ | 0.50 (*)↑ |
| X6 ∩ X8 | 0.50 ↑↑ | 0.45 (*)↑↑ | 0.52 (*)↑↑ | 0.56 (*)↑↑ |
| X6 ∩ X9 | 0.49 ↑↑ | 0.59 (*)↑↑ | 0.56 (*)↑↑ | 0.34 ↑ |
| X6 ∩ X10 | 0.46 ↑ | 0.44↑ (*) | 0.44 ↑ | 0.45 ↑ |
| X7 ∩ X8 | 0.51 ↑↑ | 0.55 (*)↑↑ | 0.53 (*)↑↑ | 0.55 (*)↑↑ |
| X7 ∩ X9 | 0.48 ↑↑ | 0.57 (*)↑↑ | 0.57 (*)↑↑ | 0.30 ↑ |
| X7 ∩X10 | 0.37 ↑ | 0.58 (*)↑ | 0.45↑ | 0.37 ↑ |
| X8 ∩ X9 | 0.51 (*)↑↑ | 0.55 (*)↑↑ | 0.50 (*)↑↑ | 0.47 ↑↑ |
| X8 ∩ X10 | 0.53 (*)↑ | 0.50 (*)↑ | 0.47 ↑↑ | 0.52 ↑↑ |
| X9 ∩ X10 | 0.55 (*)↑ | 0.63 (*)↑↑ | 0.57 ↑↑ | 0.19 ↑ |
Publisher’s Note: MDPI stays neutral with regard to jurisdictional claims in published maps and institutional affiliations. |
© 2022 by the authors. Licensee MDPI, Basel, Switzerland. This article is an open access article distributed under the terms and conditions of the Creative Commons Attribution (CC BY) license (https://creativecommons.org/licenses/by/4.0/).
Share and Cite
Li, J.; Li, W.; Li, B.; Duan, L.; Zhang, T.; Jia, Q. Construction Land Expansion of Resource-Based Cities in China: Spatiotemporal Characteristics and Driving Factors. Int. J. Environ. Res. Public Health 2022, 19, 16109. https://doi.org/10.3390/ijerph192316109
Li J, Li W, Li B, Duan L, Zhang T, Jia Q. Construction Land Expansion of Resource-Based Cities in China: Spatiotemporal Characteristics and Driving Factors. International Journal of Environmental Research and Public Health. 2022; 19(23):16109. https://doi.org/10.3390/ijerph192316109
Chicago/Turabian StyleLi, Jiangsu, Weihua Li, Bo Li, Liangrong Duan, Tianjiao Zhang, and Qi Jia. 2022. "Construction Land Expansion of Resource-Based Cities in China: Spatiotemporal Characteristics and Driving Factors" International Journal of Environmental Research and Public Health 19, no. 23: 16109. https://doi.org/10.3390/ijerph192316109
APA StyleLi, J., Li, W., Li, B., Duan, L., Zhang, T., & Jia, Q. (2022). Construction Land Expansion of Resource-Based Cities in China: Spatiotemporal Characteristics and Driving Factors. International Journal of Environmental Research and Public Health, 19(23), 16109. https://doi.org/10.3390/ijerph192316109

