Validation of a Nursing Workload Measurement Scale, Based on the Classification of Nursing Interventions, for Adult Hospitalization Units
Abstract
1. Introduction
2. Materials and Methods
2.1. Type of Study
2.2. Methods
2.2.1. Scale Design and Validation Process: Methodological Procedures, Sample, and Scope of the Study
Literature Review
Timeline and Scope of the Study
Sample Selection
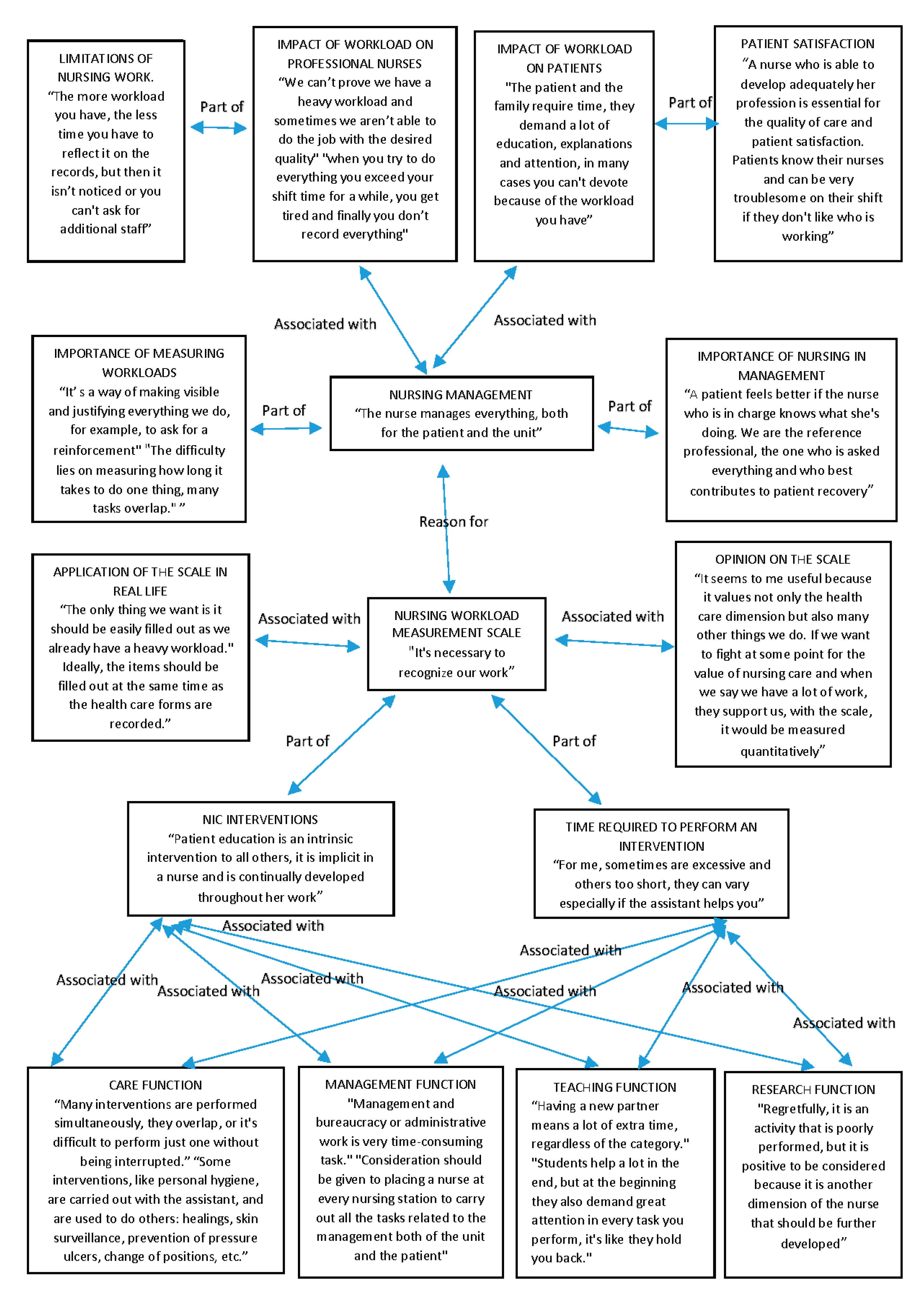
Qualitative Methodology Procedures
Quantitative Methodology Procedures
Evaluation Instruments and Variables Considered
Statistical Treatment and Data Analysis
3. Results
4. Discussion
5. Conclusions
Author Contributions
Funding
Institutional Review Board Statement
Informed Consent Statement
Data Availability Statement
Acknowledgments
Conflicts of Interest
References
- Martinez Estalella, G.; Zabalegui, A.; Sevilla Guerra, S. Management and leadership of nursing services in the emergency plan for the pandemic COVID-19: The experience of the Clinic Hospital of Barcelona. Enfermería Clínica 2021, 31, S12–S17. [Google Scholar] [CrossRef]
- Olley, R.; Edwards, I.; Avery, M.; Cooper, H. Systematic review of the evidence related to mandated nurse staffing ratios in acute hospitals. Aust. Health Rev. 2019, 43, 288–293. [Google Scholar] [CrossRef] [PubMed]
- Aiken, L.; Cerón, C.; Simonetti, M.; Lake, E.T.; Galiano, A.; Garbarini, A.; Soto, P.; Bravo, D.; Smith, H.L. Hospital nurse staffing and patient. Rev. Médica Clínica Condes 2018, 29, 322–327. [Google Scholar] [CrossRef]
- Müller de Magalhâes, A.M.; da Costa, D.G.; De Oliveira Riboldi, C.; Mergen, T.; Da Silveira Barbosa, A.; de Moura, G.M.S.S. Association between workload of the nursing staff and patient safety outcomes. Rev. Esc. Enferm. USP 2017, 51. [Google Scholar] [CrossRef]
- Carlesi, K.C.; Padilha, K.G.; Toffoletto, M.C.; Henriquez-Roldán, C.; Juan, M.A.C. Patient safety incidents and nursing workload. Rev. Lat. Am. Enferm. 2017, 25, e2841. [Google Scholar] [CrossRef] [PubMed]
- Hellín Gil, M.F.; López Montesinos, M.J.; Seva Llor, A.M.; Ferrer Bas, M.P.; Maciá Soler, M.L. Valoración de dos escalas de medición de cargas de trabajo por profesionales de enfermería. Rev. Enferm. Atenção Saúde 2017, 6, 18–29. Available online: https://seer.uftm.edu.br/revistaeletronica/index.php/enfer/article/view/1788/pdf_2 (accessed on 20 October 2022).
- Hellín Gil, M.F.; Ruiz Hernández, J.A.; Ibáñez-López, F.J.; Seva Llor, A.M.; Roldán Valcárcel, M.D.; Mikla, M.; López Montesinos, M.J. Relationship between Job Satisfaction and Workload of Nurses in Adult Inpatient Units. Int. J. Environ. Res. Public Health 2022, 19, 11701. [Google Scholar] [CrossRef] [PubMed]
- Gonçalves Rocha Martin, L.; Rapone Gaidzinski, R. Creating and validating an instrument to identify the workload at an oncology and hematology outpatient service. Einstein 2014, 12, 323–329. [Google Scholar] [CrossRef]
- Phillips, C. Relationships between workload perception, burnout, and intent to leave among medical-surgical nurses. JBI Evid. Implement. 2020, 18, 265–273. [Google Scholar] [CrossRef]
- Fajardo Quintana, J.C.; Cruz Sarmiento, M.; Mora, Y.; Torres Leguizamon, L.M. Validación facial de la escala Nursing Activities Score en tres unidades de cuidado intensivo en Bogotá, Colombia. Enfermería Glob. 2016, 16, 102–129. [Google Scholar] [CrossRef]
- Reich, R.; Feijó Villas Bôas Vieira, D.; Bjorklund de Lima, L.; Rejane Rabelo-Silva, E. Nursing workload in a coronary unit according to the Nursing Activities Score. Rev. Gauch. Enferm. 2015, 36, 28–35. [Google Scholar] [CrossRef]
- Griffiths, P.; Saville, C.; Ball, J.; Jones, J.; Pattison, N.; Monks, T. Nursing workload, nurse staffing methodologies and tools: A systematic scoping review and discussion. Int. J. Nurs. Stud. 2020, 103, 103487. [Google Scholar] [CrossRef] [PubMed]
- Pearson, A.; O’Brien Pallas, L.; Thomson, D.; Doucette, E.; Tucker, D.; Wiechula, R.; Long, L.; Porritt, K.; Jordan, Z. Systematic review of evidence on the impact of nursing workload and staffing on establishing healthy work environments. Int. J. Evid. Based Healthc. 2006, 4, 337–384. [Google Scholar] [CrossRef]
- Padilha, K.; Barbosa, R.L.; Andolhe, R.; Machado de Oliveira, E.; Janzantte Ducci, A.; Bregalda, R.S.; Dal Secco, L.M. Carga de trabalho de enfermagem, estresse/burnout, satisfação e incidentes em unidade de terapia intensiva de trauma. Texto Contexto-Enferm. 2017, 26, e1720016. [Google Scholar] [CrossRef][Green Version]
- Fanneran, T.; Brimblecombe, N.; Bradley, E.; Gregory, S. Using workload measurement tools in diverse care contexts: The experience of staff in mental health and learning disability inpatient settings. J. Psychiatr. Ment. Health Nurs. 2015, 22, 764–772. [Google Scholar] [CrossRef] [PubMed]
- Possari, J.F.; Gaidzinski, R.R.; Fernandes Costa Lima, A.; Togeiro Fugulin, F.M.; Herdman, T.H. Use of the nursing intervention classification for identifying the workload of a nursing team in a surgical center. Rev. Latino-Am. Enferm. 2015, 23, 781–788. [Google Scholar] [CrossRef] [PubMed]
- Sánchez-Herrera, B.; Carrillo, G.M.; Cárdenas, D.C.; Alarcón, A.A. Diseño, validez facial y de contenido del instrumento carga de la enfermedad crónica para el paciente–GPCP-UN. Rev. Médica Risaralda 2017, 23, 17–21. Available online: http://www.scielo.org.co/scielo.php?script=sci_arttext&pid=S012206672017000100005&lng=en (accessed on 20 October 2022). [CrossRef]
- Cordova, P.B.; Lucero, R.J.; Hyun, S.; Quinlan, P.; Price, K.; Stone, P.W. Using the Nursing Interventions Classification as a Potential Measure of Nurse Workload. J. Nurs. Care Qual. 2010, 25, 39–45. [Google Scholar] [CrossRef]
- Souza, C.A.; Jericó, M.C.; Perroca, M.G. Nursing intervention/activity mapping at a Chemotherapy Center: An instrument for workload assessment. Rev. Latino-Am. Enferm. 2013, 21, 492–499. [Google Scholar] [CrossRef] [PubMed]
- Bulechek, B.; Dochterman, W. Clasificación de Intervenciones de Enfermería (NIC), 7th ed.; Elsevier: Barcelona, Spain, 2018; ISBN 978-0-323-49770-1. [Google Scholar]
- Rodríguez-Suárez, C.A.; Rodríguez-Álvaro, M.; García-Hernández, A.M.; Fernández-Gutiérrez, D.Á.; Martínez-Alberto, C.E.; Brito-Brito, P.R. Use of the Nursing Interventions Classification and Nurses’ Workloads: A Scoping Review. Healthcare 2022, 10, 1141. [Google Scholar] [CrossRef]
- Santos de Campos, M.; Andrade de Oliveira, B.; Galan Perroca, M. Workload of nurses: Observational study of indirect care activities/interventions. Rev. Bras. Enferm. 2018, 71, 297–305. [Google Scholar] [CrossRef]
- Government of Spain. Resolution of 28 December 2017, of the Director of the Carlos III Health Institute, Approving the Call Corresponding to the Year 2018 through Advance Processing for the Granting of Subsidies of the Strategic Action in Health 2013–2016, of the State Program of Research Oriented to the Challenges of Society, within the Framework of the State Plan for Scientific and Technical Research and Innovation 2013–2016. 5 January 2018, pp. 775–777, no. 5, Sec. V-B. Available online: https://www.boe.es/boe/dias/2018/01/05/pdfs/BOE-B-2018-594.pdf (accessed on 27 August 2022).
- Programas Operativos Plurirregionales; Secretaría General de Fondos Europeos, Ministerio de Hacienda y Función Pública, Gobierno de España, Gob.es: Madrid, Spain, 2018.
- Arechabala, M.C.; Catoni, M.I.; Barrios, S.; Palma, E. Validación al español de la escala de auto percepción de carga de cuidado. Acta Paul. Enferm. 2012, 25, 140–145. [Google Scholar] [CrossRef]
- World Health Organization. WHO Library Cataloguing-in-Publication Data: Workload Indicators for Estimating Staffing Requirements (WISN) 2014, 2 v. Content: User Manual–Software Manual. Available online: https://apps.who.int/iris/bitstream/handle/10665/205233/9789243500195_users_spa.pdf?sequence=1&isAllowed=y (accessed on 20 October 2022).
- Puig Camaño, R.; Garrido Bartolomé, A. Estudio sobre la seguridad del paciente, a través de provisión de cuidados enfermeros y variabilidad de plantillas en hospitales de la Comunidad Valenciana; Consejo de Enfermería de la Comunidad Valenciana (CECOVA): Alicante, Spain, 2015; ISBN 84-6971459-7. [Google Scholar]
- Hellín Gil, M.F.; Seva Llor, A.M.; Roldán Valcárcel, M.D.; Maciá Soler, M.L.; Mikla, M.; López Montesinos, M.J. Qualitative validation of a scale for nursing workloads in hospitalization units. Acta Paul. Enferm. 2022, 35, eAPE01961. [Google Scholar] [CrossRef]
- Hamui-Sutton, A.; Varela-Ruiz, M. La técnica de grupos focales. Investig. Educ. Méd. 2013, 2, 55–60. Available online: https://www.redalyc.org/articulo.oa?id=349733230009 (accessed on 20 October 2022). [CrossRef]
- Urrutia Egaña, M.; Barrios Araya, S.; Gutiérrez Núñez, M.; Mayorga Camus, M. Métodos óptimos para determinar validez de contenido. Educ. Med. Super 2014, 28, 547–558. Available online: http://scielo.sld.cu/scielo.php?script=sci_arttext&pid=S086421412014000300014&lng=es (accessed on 20 October 2022).
- R Core Team. R: Un Lenguaje y un Entorno para la Computación Estadística; R Foundation for Statistical Computing: Viena, Austria, 2020. [Google Scholar]
- George, D. SPSS for Windows Step by Step: A Simple Study Guide and Reference. Pearson Education–India. 2011. Available online: https://wps.ablongman.com/wps/media/objects/385/394732/george4answers.pdf (accessed on 20 October 2022).
- Hair, J.; Black, W.; Babin, B.; Anderson, R. Multivariate Data Analysis, 7th ed.; Pearson Prentice Hall: Hoboken, NJ, USA, 2010. [Google Scholar]
- Ventura-León, T.; Caycho-Rodríguez, J.L. El coeficiente omega: Un método alternativo para la estimación de la confiabilidad. Rev. Latinoam. Cienc. Soc. Niñez Juv. 2017, 15, 625–627. [Google Scholar]
- Cucolo, D.F.; Perroca, M.G. The qualitative dimension of Nursing workload: A measurement proposal. Rev. Lat.-Am. Enferm. 2019, 27, e3238. [Google Scholar] [CrossRef]
- Vasconcelos, R.O.; Rigo, D.F.H.; Marques, L.G.S.; Nicola, A.L.; Tonini, N.S.; Oliveira, J.L.C. Dimensioning of hospital nursing personnel: Study with Brazilian official parameters of 2004 and 2017. Esc. Anna Nery 2017, 21, e20170098. [Google Scholar] [CrossRef][Green Version]
- Moraes, R.M.R.; Nishiyama, J.A.P.; Báo, A.C.P.; Costa, F.M.; Aldabe, L.N.; Oliveira, J.L.C. Sizing of nursing staff in clinical, surgical and pediatric hospitalization units. Texto Contexto Enferm. 2021, 30, e20200377. [Google Scholar] [CrossRef]
- Madrigal Fernández, M.A.; Cantón Álvarez, M.B.; Callejo González, L.; Lentijo Martín, R.; Berrocal Díaz, G.; Rodríguez Léon, R. Diseño y validación de una escala de valoración de cargas de trabajo de enfermería en unidades de hospitalización de pacientes no críticos. NURE Investig. Rev. Científica Enfermería 2019, 16, 8. [Google Scholar]
- Nelson, J.; Valentino, L.; Iacono, L.; Ropollo, P.; Cineas, N.; Stuart, S. Measuring workload of nurses on a neurosurgical care unit. J. Neurosci. Nurs. 2015, 47, E9–E19. [Google Scholar] [CrossRef] [PubMed]
- Myny, D.; Van Goubergen, D.; Gobert, M.; Vanderwee, K.; Van Hecke, A.; Defloor, T. Non-direct patient care factors influencing nursing workload: A review of the literature. J. Adv. Nurs. 2011, 67, 2109–2129. [Google Scholar] [CrossRef]
- Twigg, D.E.; Whitehead, L.; Doleman, G.; El-Zaemey, S. The impact of nurse staffing methodologies on nurse and patient outcomes: A systematic review. J. Adv. Nurs. 2021, 77, 4599–4611. [Google Scholar] [CrossRef]
- Puerta Cataño, A.M.; Gaviria Noreña, D.L.; Duque Henao, S.L. Tiempo requerido de enfermería para un cuidado con calidad. Investig. Enferm. Imagen Desarr. 2017, 19, 145–159. [Google Scholar] [CrossRef][Green Version]
- Kakushi, L.E.; Martinez Évora, Y.D. Direct and indirectt nursing care time in an intensive care unit. Rev. Lat.-Am. Enferm. 2014, 22, 150–157. [Google Scholar] [CrossRef] [PubMed]
- Oliveira, J.L.C.; Cucolo, D.F.; Magalhães, A.M.M.; Perroca, M.G. Beyond patient classification: The “hidden” face of nursing workload. Rev. Esc. Enferm. USP 2022, 56, e20210533. [Google Scholar] [CrossRef]
- Sánchez-Sánchez, M.M.; Arias Rivera, S.; Fraile-Gamo, M.P.; Thuissard-Vasallo, I.J.; Frutos-Vivar, F. Validación de la versión en castellano del Nursing Activities Score. Enferm. Intensiv. 2015, 26, 63–71. [Google Scholar] [CrossRef]
- Queijo, A.F.; Padilha, K.G. Nursing Activities Score (NAS): Cross-cultural adaptation and validation to Portuguese language. Rev. Esc. Enferm. USP 2009, 43, 1001–1008. [Google Scholar] [CrossRef]
- Toffoletto, M.C.; Reynaldos Grandón, K.L.; Molina Muñoz, Y.; Padilha, K.G. Validación del Nursing Activities Score en Unidades de Cuidados Intensivos Chilenas. Cienc. Enfermería 2018, 24, 13. [Google Scholar] [CrossRef]
- Santos Nobre, R.A.; Rocha, H.M.d.N.; Santos, F.d.J.; Dos Santos, A.D.; De Mendonça, R.G.; De Menezes, A.F. Aplicación del Nursing Activities Score (NAS) en diferentes tipos de UCI’s: Una revisión integrativa. Enfermería Glob. 2019, 18, 485–528. [Google Scholar] [CrossRef]

| Item Relevance | Consistency with the Construct | ||
|---|---|---|---|
| High Relevance | Very Relevant | ||
| Self-care assistance | 58.3% | 41.67% | 100% | 
| Prevention | 91.67% | 8.33% | 100% | 
| Medication | 83.33% | 16.67% | 100% | 
| Sample handling | 16.67% | 50% | 91.67% | 
| Health education | 91.67% | 8.33% | 100% | 
| Nutrition management | 50% | 41.66% | 100% | 
| Invasive procedures | 75% | 25% | 91.67% | 
| Wounds care | 83.30% | 8.33% | 91.67% | 
| Fluid therapy | 75% | 25% | 91.67% | 
| Airway (suction, oxygen therapy) | 33.33% | 66.67% | 91.67% | 
| Care of devices | 50% | 50% | 100% | 
| Monitoring | 83.33% | 16.67% | 91.67% | 
| Airway (mechanical ventilation, artificial airway) | 33.33% | 41.67% | 83.33% | 
| Positioning | 58.33% | 33.33% | 100% | 
| Cardiorespiratory arrest management | 66.67% | 16.67% | 91.67% | 
| Environmental management: comfort | 41.67% | 58.33% | 100% | 
| Emotional support, active listening | 81.81% | 16.67% | 100% | 
| Behavioral management | 66.67% | 25% | 91.67% | 
| Encouraging family involvement | 41.67% | 50% | 100% | 
| End-of-life care | 83.33% | 16.67% | 100% | 
| Patient-related management | 66.67% | 25% | 91.67% | 
| Unit-related management | 66.67% | 25% | 91.67% | 
| Teaching during work shift | 58.33% | 33.33% | 100% | 
| Development of clinical pathways, protocols | 66.67% | 16.67% | 91.67% | 
| Research data collection | 58.33% | 16.67% | 91.67% | 
| n = 140 | |
|---|---|
| Unit, n (%) | Internal medicine: 73 (52.14) General surgery: 67 (47.9) | 
| Shift, n (%) | Morning: 47 (33.57) Evening: 45 (32.14) Night: 48 (34.29) | 
| Gender, n (%) | Man: 63 (45) Woman: 77 (55) | 
| Age, average (SD) | 70.96 (17.74) | 
| Days of stay, average (SD) | 10.24 (10.9) | 
| Medical specialty, n (%) | Endocrinology: 3 (2.14) Infectious diseases medicine: 28 (20) Internal medicine: 103 (73.57) Internal medicine 2:3 (2.14) Pneumology: 3 (2.14) | 
| Health care workload, mean (SD) | 54.34 (31.89) | 
| Management workload, mean (SD) | 30.32 (1.68) | 
| Total workload, mean (SD) | 94.49 (35.70) | 
| Variable | p-Value According to Unit | p-Value According to Shift | p-Interaction Value | 
|---|---|---|---|
| Total workload * | 0.776 | 0.000 | 0.135 | 
| Health care workload ** | 0.623 | 0.000 | 0.194 | 
| Self-care ** | 0.055 | 0.000 | 0.587 | 
| Prevention ** | 0.000 | 0.011 | 0.000 | 
| Samples * | 0.054 | 0.039 | 0.338 | 
| Health education ** | 0.594 | 0.000 | 0.002 | 
| Usual invasive proc. ** | 0.647 | 0.013 | 0.059 | 
| Wounds care ** | 0.012 | 0.011 | 0.144 | 
| Fluid therapy * | 0.795 | 0.000 | 0.837 | 
| Care of devices ** | 0.030 | 0.004 | 0.021 | 
| Monitoring ** | 0.000 | 0.000 | 0.000 | 
| Airway * | 0.076 | 0.854 | 0.008 | 
| Position ** | 0.000 | 0.019 | 0.202 | 
| Comfort ** | 0.000 | 0.035 | 0.579 | 
| Patient and family support * | 0.144 | 0.362 | 0.035 | 
| Occasional procedures ** | 0.046 | 0.139 | 0.139 | 
| Publisher’s Note: MDPI stays neutral with regard to jurisdictional claims in published maps and institutional affiliations. | 
© 2022 by the authors. Licensee MDPI, Basel, Switzerland. This article is an open access article distributed under the terms and conditions of the Creative Commons Attribution (CC BY) license (https://creativecommons.org/licenses/by/4.0/).
Share and Cite
Hellín Gil, M.F.; Roldán Valcárcel, M.D.; Seva Llor, A.M.; Ibáñez-López, F.J.; Mikla, M.; López Montesinos, M.J. Validation of a Nursing Workload Measurement Scale, Based on the Classification of Nursing Interventions, for Adult Hospitalization Units. Int. J. Environ. Res. Public Health 2022, 19, 15528. https://doi.org/10.3390/ijerph192315528
Hellín Gil MF, Roldán Valcárcel MD, Seva Llor AM, Ibáñez-López FJ, Mikla M, López Montesinos MJ. Validation of a Nursing Workload Measurement Scale, Based on the Classification of Nursing Interventions, for Adult Hospitalization Units. International Journal of Environmental Research and Public Health. 2022; 19(23):15528. https://doi.org/10.3390/ijerph192315528
Chicago/Turabian StyleHellín Gil, María Fuensanta, María Dolores Roldán Valcárcel, Ana Myriam Seva Llor, Francisco Javier Ibáñez-López, Marzena Mikla, and María José López Montesinos. 2022. "Validation of a Nursing Workload Measurement Scale, Based on the Classification of Nursing Interventions, for Adult Hospitalization Units" International Journal of Environmental Research and Public Health 19, no. 23: 15528. https://doi.org/10.3390/ijerph192315528
APA StyleHellín Gil, M. F., Roldán Valcárcel, M. D., Seva Llor, A. M., Ibáñez-López, F. J., Mikla, M., & López Montesinos, M. J. (2022). Validation of a Nursing Workload Measurement Scale, Based on the Classification of Nursing Interventions, for Adult Hospitalization Units. International Journal of Environmental Research and Public Health, 19(23), 15528. https://doi.org/10.3390/ijerph192315528
 
        

 
       