An Empirical Framework for Assessing the Balanced Scorecard Impact on Sustainable Development in Healthcare Performance Measurement
Abstract
1. Introduction
2. Theoretical Background
2.1. Performance Assessment Using BSC
2.2. Digital Transformation
2.3. Accounting Information System
2.4. Strategic Human Resources Management
2.5. Impact of BSC on Sustainable Development
3. Research Design and Methodology
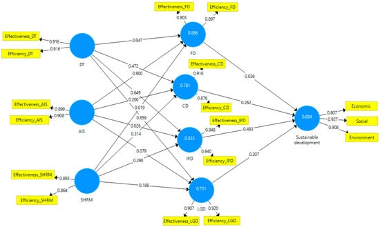
4. Results
5. Discussions
5.1. Practical and Managerial Implications
- encouraging the integration of digital technologies in all medical or auxiliary activities of the organization;
- the restructuring of the accounting information systems in the BSC-sized functions and the relevant management policies;
- promotion of a more dynamic, inclusive, and performance-oriented environment among employees;
- promoting a leadership based on innovation and creativity;
- encouraging engagement in achieving sustainability objectives by obtaining employee loyalty;
- supporting employee confidence and self-development, encouraging autonomy, and allowing participation in decisions.
5.2. Theoretical Implications
5.3. Limitations and Further Research
6. Conclusions
Funding
Institutional Review Board Statement
Informed Consent Statement
Data Availability Statement
Conflicts of Interest
Appendix A
| Variables | Items |
|---|---|
| Demographic variables | What is your gender? |
| What is your age range? | |
| DT | On a scale from 1 to 5 (1—non-important, 5—most important), what do you think is the importance of DT/in increasing organizational efficiency? |
| On a scale from 1 to 5 (1—non-important, 5—most important), what do you think is the importance of DT in increasing organizational effectiveness? | |
| AIS | On a scale from 1 to 5 (1—non-important, 5—most important), what do you think is the importance of AIS in increasing organizational efficiency? |
| On a scale from 1 to 5 (1—non-important, 5—most important), what do you think is the importance of AIS in increasing organizational effectiveness? | |
| SHRM | On a scale from 1 to 5 (1—non-important, 5—most important), what do you think is the importance of SHRM in increasing organizational efficiency? |
| On a scale from 1 to 5 (1—non-important, 5—most important), what do you think is the importance of SHRM in increasing organizational effectiveness? | |
| FD | On a scale from 1 to 5 (1—non-important, 5—most important), what do you think is the importance of BSC’s FD in increasing organizational efficiency? |
| On a scale from 1 to 5 (1—non-important, 5—most important), what do you think is the importance of BSC’s FD in increasing organizational effectiveness? | |
| CD | On a scale from 1 to 5 (1—non-important, 5—most important), what do you think is the importance of BSC’s CD in increasing organizational efficiency? |
| On a scale from 1 to 5 (1—non-important, 5—most important), what do you think is the importance of BSC’s CD in increasing organizational effectiveness? | |
| IPD | On a scale from 1 to 5 (1—non-important, 5—most important), what do you think is the importance of BSC’s IPD in increasing organizational efficiency? |
| On a scale from 1 to 5 (1—non-important, 5—most important), what do you think is the importance of BSC’s IPD in increasing organizational effectiveness? | |
| LGD | On a scale from 1 to 5 (1—non-important, 5—most important), what do you think is the importance of BSC’s LGD in increasing organizational efficiency? |
| On a scale from 1 to 5 (1—non-important, 5—most important), what do you think is the importance of BSC’s LGD in increasing organizational effectiveness? | |
| Sustainable development | On a scale of 1 to 5 (1—non-important, 5—most important), what do you think is the importance of economic drivers in ensuring sustainable development |
| On a scale of 1 to 5 (1—non-important, 5—most important), what do you think is the importance of social drivers in ensuring sustainable development | |
| On a scale of 1 to 5 (1—non-important, 5—most important), what do you think is the importance of environmental drivers in ensuring sustainable development |
References
- Evans, J.R.R.; Lindsay, W.M. The Management and Control of Quality, 6th ed.; Thomson South-Western: La Jolla, CA, USA, 2005. [Google Scholar]
- Kaplan, R.S.; Norton, D.P. Measuring the strategic readiness of intangible assets. Harv. Bus. Rev. 2004, 82, 52–63. [Google Scholar]
- Niven, P.R. Balanced Scorecard Step-by-Step: Maximizing Performance and Maintaining Results; John Wiley & Sons: Hoboken, NJ, USA, 2002. [Google Scholar]
- Kang, H.H.; Gray, S.J. Reporting intangible assets: Voluntary disclosure practices of top emerging market companies. Int. J. Account. 2011, 46, 402–423. [Google Scholar] [CrossRef]
- Kaplan, R.S.; Norton, D.P. Using the balanced scorecard as a strategic management system. Harv. Bus. Rev. 1996, 74, 2–13. [Google Scholar]
- Metawie, M.; Gilman, M. Problems with the implementation of performance measurement systems in the public sector where performance is linked to pay: A literature review drawn from the UK. In Proceedings of the 3rd Conference on Performance Measurements and Management Control, Nice, France, 22–23 September 2005. [Google Scholar]
- Kaplan, R.S.; Norton, D.P. The Balanced Scorecard—Measures That Drive Performance. Harv. Bus. Rev. 1992, 70, 71–79. [Google Scholar]
- Neely, A.; Gregory, M.; Platts, K. Performance measurement system design: A literature review and research agenda. Int. J. Oper. Prod. Manag. 1995, 15, 80–116. [Google Scholar] [CrossRef]
- Gazi, F.; Atan, T.; Kiliç, M. The Assessment of Internal Indicators on The Balanced Scorecard Measures of Sustainability. Sustainability 2022, 14, 8595. [Google Scholar] [CrossRef]
- Kaplan, R.S.; Porter, M.E. How to Solve the Cost Crisis in Health Care. Harv. Bus. Rev. 2011, 89, 46–52. [Google Scholar]
- Grigoroudis, E.; Orfanoudaki, E.; Zopounidis, C. Strategic Performance Measurement in a Healthcare Organisation: A Multiple Criteria Approach Based on Balanced Scorecard. Omega 2012, 40, 104–119. [Google Scholar] [CrossRef]
- Gonzalez-Sanchez, M.B.; Broccardo, L.; Martins Pires, A.M. The Use and Design of the BSC in the Health Care Sector: A Systematic Literature Review for I Taly, S Pain, and P Ortugal. Int. J. Health Plann. Manag. 2018, 33, 6–30. [Google Scholar] [CrossRef]
- Naranjo-Gil, D.; Sánchez-Expósito, M.J.; Gómez-Ruiz, L. Traditional vs. Contemporary Management Control Practices for Developing Public Health Policies. Int. J. Environ. Res. Public Health 2016, 13, 713. [Google Scholar] [CrossRef]
- Leksono, E.B.; Suparno, S.; Vanany, I. Integration of a Balanced Scorecard, DEMATEL, and ANP for Measuring the Performance of a Sustainable Healthcare Supply Chain. Sustainability 2019, 11, 3626. [Google Scholar] [CrossRef]
- Bohm, V.; Lacaille, D.; Spencer, N.; Barber, C.E.H. Scoping Review of Balanced Scorecards for Use in Healthcare Settings: Development and Implementation. BMJ Open Qual. 2021, 10, e001293. [Google Scholar] [CrossRef]
- Amer, F.; Hammoud, S.; Khatatbeh, H.; Lohner, S.; Boncz, I.; Endrei, D. The Deployment of Balanced Scorecard in Health Care Organizations: Is It Beneficial? A Systematic Review. BMC Health Serv. Res. 2022, 22, 65. [Google Scholar]
- Da Costa, R.L.; Pereira, L.; Dias, Á.; Gongalves, R.; Jerónimo, C.H. Balanced Scorecard Adoption in Healthcare. Int. J. Electron. Healthc. 2022, 12, 22–40. [Google Scholar] [CrossRef]
- Bassani, G.; Leardini, C.; Campedelli, B.; Moggi, S. The Dynamic Use of a Balanced Scorecard in an Italian Public Hospital. Int. J. Health Plann. Manag. 2022, 37, 1781–1798. [Google Scholar] [CrossRef]
- Betto, F.; Sardi, A.; Garengo, P.; Sorano, E. The Evolution of Balanced Scorecard in Healthcare: A Systematic Review of Its Design, Implementation, Use, and Review. Int. J. Environ. Res. Public Health 2022, 19, 10291. [Google Scholar] [CrossRef]
- Wong, B.L.H.; Maab, L.; Vodden, A.; van Kessel, R.; Sorbello, S.; Buttigieg, S.; Odone, A. European Public Health Association (EUPHA) Digital Health Section. The dawn of digital public health in Europe: Implications for public health policy and practice. Lancet Reg. Health Eur. 2022, 14, 100316. [Google Scholar] [CrossRef] [PubMed]
- Odone, A.; Buttigieg, S.; Ricciardi, W.; Azzopardi-Muscat, N.; Staines, A. Public health digitalization in Europe. Eur. J Public Health 2019, 1, 28–35. [Google Scholar] [CrossRef]
- Rossetto, F.; Borgnis, F.; Blasi, V.; Banfi, P.I.; Tavanelli, M.; Realdon, O.; Mantovani, F.; Foglia, F.; Garagiola, E.; Croce, D.; et al. System Integrated Digital Empowerment and Rehabilitation to Promote Patient Activation and Well-Being (SIDERA^B): Protocol for a Randomized Crossover Trial on Effectiveness and Implementation. medRxiv 2022. [Google Scholar] [CrossRef]
- Palozzi, G.; Brunelli, S.; Falivena, C. Higher Sustainability and Lower Opportunistic Behaviour in Healthcare: A New Framework for Performing Hospital-Based Health Technology Assessment. Sustainability 2018, 10, 3550. [Google Scholar] [CrossRef]
- Helgason, S. Improving Evaluation Practices: Best Practice Guidelines for Evaluation and Background Paper; OECD: Paris, France, 1999; Volume 7. [Google Scholar]
- Murphy, K.R.; Cleveland, J.N. Understanding Performance Appraisal: Social, Organizational, and Goal-Based Perspectives; Sage Publications: Newbury Park, CA, USA, 1995. [Google Scholar]
- Arvey, R.D.; Murphy, K.R. Performance evaluation in work settings. Annu. Rev. Psychol. 1998, 49, 141–168. [Google Scholar] [CrossRef]
- Fabac, R. Digital Balanced Scorecard System as a Supporting Strategy for Digital Transformation. Sustainability 2022, 14, 9690. [Google Scholar] [CrossRef]
- Neely, A.; Bourne, M. Why measurement initiatives fail. Meas. Bus. Excell. 2000, 4, 3–7. [Google Scholar] [CrossRef]
- Chaudron, D. The Balanced Scorecard e Performance Improvement. 2003. Available online: http://www.organisedchange.com/balancedscorecard.htm (accessed on 12 May 2022).
- Abernathy, W.B. Managing Without Supervising: Creating an Organization-Wide Performance System; WB Abernathy e Associates: Concord, MO, USA, 2000. [Google Scholar]
- Alnamrouti, A.; Rjoub, H.; Ozgit, H. Do Strategic Human Resources and Artificial Intelligence Help to Make Organisations More Sustainable? Evidence from Non-Governmental Organisations. Sustainability 2022, 14, 7327. [Google Scholar] [CrossRef]
- Frigo, M.L.; Krumwiede, K.R. The balanced scorecard. Strateg. Financ. 2000, 81, 50. [Google Scholar]
- Eccles, R.G.; Pyburn, P.J. Creating a comprehensive system to measure performance. Manag. Account. 1992, 74, 41. [Google Scholar]
- Spitzer, D.R. Transforming Performance Measurement: Rethinking the Way We Measure and Drive Organizational Success; American Management Association: New York, NY, USA, 2007. [Google Scholar]
- Rodriguez-Bolivar, M.P.; Lopez-Hernandez, A.M.; Ortiz-Rodriguez, D. Implementing the balanced scorecard in public sector agencies: An experience in municipal sports services. Acad. Rev. Latinoam. Adm. 2010, 45, 116–139. [Google Scholar]
- Ferreira, A.M. How managers use the balanced scorecard to support strategy implementation and formulation processes. Tékhne 2017, 15, 2–15. [Google Scholar] [CrossRef]
- Chopra, M.; Gupta, V.; Chhabra, B. Strategic Management Using Balanced Scorecard—A Case Study on Tata Power. South Asian J. Bus. Manag. Cases 2017, 6, 176–190. [Google Scholar] [CrossRef]
- Smith, R. 20 Companies Using the Balanced Scorecard (&Why). Available online: https://www.clearpointstrategy.com/companies-using-the-balanced-scorecard/ (accessed on 22 June 2022).
- Quesado, P.R.; Guzman, B.; Rodrigues, L.L. Advantages and contributions in the balanced scorecard implementation. Intang. Cap. 2018, 14, 186–201. [Google Scholar] [CrossRef]
- Mergel, I.; Edelmann, N.; Haug, N. Defining digital transformation: Results from expert interviews. Gov. Inf. Q. 2019, 36, 101385. [Google Scholar] [CrossRef]
- de Freitas, J.V.; de Oliveira, M.A.; de Mattos Veroneze, G.; Pereira, M.S. The Use of the Balanced Scorecard as a Strategic Tool in Public Institutions: A Systematic Review. Eur. J. Bus. Manag. Res. 2021, 6, 26–33. [Google Scholar] [CrossRef]
- Calantone, R.J.; Cavusgil, S.T.; Zhao, Y. Learning orientation, irm innovation capability, and irm performance. Ind. Mark. Manag. 2002, 31, 515–524. [Google Scholar] [CrossRef]
- Agostino, D.; Arnaboldi, M.; Lema, M.D. New Development: COVID-19 as an Accelerator of Digital Transformation in Public Service Delivery. Public Money Manag. 2021, 41, 69–72. [Google Scholar] [CrossRef]
- Pan, G.; Seow, P.-S. Preparing accounting graduates for digital revolution: A critical review of information technology competencies and skills development. J. Educ. Bus. 2016, 91, 166–175. [Google Scholar] [CrossRef]
- Institute of Management Accounting. IMA Management Accounting Competency Framework; Institute of Management Accounting: Buffalo, NY, USA, 2019; pp. 1–48. [Google Scholar]
- Yoon, S. A Study on the Transformation of Accounting Based on New Technologies: Evidence from Korea. Sustainability 2020, 12, 8669. [Google Scholar] [CrossRef]
- Yùksel, F. Sustainability in Accounting Curriculum of Turkey Higher Education Institutions. Turk. Online J. Qual. Inq. 2020, 11, 393–416. [Google Scholar] [CrossRef]
- Jasim, Y.A.A.; Raewf, M.B. Information Technology’s Impact on the Accounting System. Cihan Univ. J. Humanit. Soc. Sci. 2020, 4, 50–57. [Google Scholar] [CrossRef]
- Schmidt, P.J.; Riley, J.; Church, K.S.S. Investigating Accountants’ Resistance to Move beyond Excel and Adopt New Data Analytics Technology. Account. Horiz. 2020, 34, 165–180. [Google Scholar] [CrossRef]
- Berikol, B.Z.; Killi, M. The Effects of Digital Transformation Process on Accounting Profession and Accounting Education. In Ethics and Sustainability in Accounting and Finance; Çaliyurt, K.T., Ed.; Springer: Singapore, 2021; Volume II, pp. 219–231. [Google Scholar] [CrossRef]
- Gonçalves, M.J.A.; da Silva, A.C.F.; Ferreira, C.G. The Future of Accounting: How Will Digital Transformation Impact the Sector? Informatics 2022, 9, 19. [Google Scholar] [CrossRef]
- Fullana, O.; Ruiz, J. Accounting Information Systems in the Blockchain Era. 2020. Available online: https://ssrn.com/abstract=3517142 (accessed on 17 April 2022).
- Abad-Segura, E.; González-Zamar, M.-D. Research Analysis on Emerging Technologies in Corporate Accounting. Mathematics 2020, 8, 1589. [Google Scholar] [CrossRef]
- Kokina, J.; Mancha, R.; Pachamanova, D. Blockchain: Emergent Industry Adoption and Implications for Accounting. J. Emerg. Technol. Account. 2017, 14, 91–100. [Google Scholar] [CrossRef]
- Yu, T.; Lin, Z.; Tang, Q. Blockchain: The Introduction and Its Application in Financial Accounting. J. Corp. Account. Financ. 2018, 29, 37–47. [Google Scholar] [CrossRef]
- Karajovic, M.; Kim, H.M.; Laskowski, M. Thinking Outside the Block: Projected Phases of Blockchain Integration in the Accounting Industry. Aust. Account. Rev. 2019, 29, 319–330. [Google Scholar] [CrossRef]
- Fuller, S.H.; Markelevich, A. Should accountants care about blockchain? J. Corp. Account. Financ. 2020, 31, 34–46. [Google Scholar] [CrossRef]
- Demirkan, S.; Demirkan, I.; McKee, A. Blockchain technology in the future of business cyber security and accounting. J. Manag. Anal. 2020, 7, 189–208. [Google Scholar] [CrossRef]
- Secinaro, S.; Calandra, D.; Biancone, P. Blockchain, trust, and trust accounting: Can blockchain technology substitute trust created by intermediaries in trust accounting? A theoretical examination. Int. J. Manag. Pract. 2021, 14, 129–145. [Google Scholar] [CrossRef]
- George, K.; Patatoukas, P.N. The Blockchain Evolution and Revolution of Accounting. 2020. Available online: https://ssrn.com/abstract=3681654 (accessed on 7 April 2022).
- Al-Htaybat, K.; Von Alberti-Alhtaybat, L. Big Data, and corporate reporting: Impacts and paradoxes. Account. Audit. Account. J. 2017, 30, 850–873. [Google Scholar] [CrossRef]
- Kokina, J.; Davenport, T.H. The Emergence of Artificial Intelligence: How Automation is Changing Auditing. J. Emerg. Technol. Account. 2017, 14, 115–122. [Google Scholar] [CrossRef]
- Marshall, T.E.; Lambert, S.L. Cloud-Based Intelligent Accounting Applications: Accounting Task Automation Using IBM Watson Cognitive Computing. J. Emerg. Technol. Account. 2018, 15, 199–215. [Google Scholar] [CrossRef]
- Lombardi, R.; Secundo, G. The digital transformation of corporate reporting—A systematic literature review and avenues for future research. Med. Account. Res. 2020, 29, 1179–1208. [Google Scholar] [CrossRef]
- Marr, B. Data Strategy: How to Profit from a World of Big Data, Analytics and the Internet of Things; Kogan Page: London, UK, 2017. [Google Scholar]
- Fitzgerald, M.; Kruschwitz, N.; Bonnet, D.; Welch, M. Embracing digital technology: A new strategic imperative. MIT Sloan Manag. Rev. 2014, 55, 57181. [Google Scholar]
- Hess, T.; Matt, C.; Benlian, A.; Wiesbock, F. Options for formulating a digital transformation strategy. MIS Q. Exec. 2016, 15, 103–119. [Google Scholar]
- Vey, K.; Fandel-Meyer, T.; Zi, J.; Schneider, C. Learning and Development in Times of Digital Transformation: Facilitating a Culture of Change and Innovation. Int. J. Adv. Corp. Learn. 2017, 10, 22–32. [Google Scholar] [CrossRef]
- Tommasi, B.L. Project management and digital transformation: Performance measuring model of digital projects and archives. JLIS Ital. J. Libr. Arch. Inf. Sci. 2018, 9, 92–108. [Google Scholar] [CrossRef]
- Fatima, T.; Elbanna, S. Balanced scorecard in the hospitality and tourism industry: Past, present, and future. Int. J. Hosp. Manag. 2020, 91, 102656. [Google Scholar] [CrossRef]
- Yamamoto, S. A Strategic Map for Digital Transformation. Procedia Comput. Sci. 2020, 176, 1374–1381. [Google Scholar] [CrossRef]
- Zanon, G.N.; Szejka, A.L.; de Freitas, E.R. Towards an Integrated MCDM and BSC Method to Support the Digital Transformation Strategy in Railway Companies. In Transdisciplinary Engineering for Resilience: Responding to System Disruptions, Proceedings of the 28th ISTE Conference, 2021 Amsterdam, The Netherlands, 5–9 July 2021; Newnes, L., Lattanzio, S., Moser, B.R., Stjepandic, J., Wognum, N., Eds.; IOS Press: Amsterdam, The Netherlands, 2021; pp. 302–311. [Google Scholar] [CrossRef]
- Hájek, P.; Stríteská, M.; Prokop, V. Integrating balanced scorecard and fuzzy TOPSIS for innovation performance evaluation. In Proceedings of the 22nd Pacific Asia Conference on Information Systems, Yokohama, Japan, 26 June 2018. [Google Scholar]
- Peris-Ortiz, M.; García-Hurtado, D.; Devece, C. Influence of the balanced scorecard on the science and innovation performance of Latin American universities. Knowl. Manag. Res. Pract. 2019, 17, 373–383. [Google Scholar] [CrossRef]
- Dudic, Z.; Dudic, B.; Gregus, M.; Novackova, D.; Djakovic, I. The Innovativeness and Usage of the Balanced Scorecard Model in SMEs. Sustainability 2020, 12, 3221. [Google Scholar] [CrossRef]
- Benkovä, E.; Gallo, P.; Balogovä, B.; Nemec, J. Factors Affecting the Use of Balanced Scorecard in Measuring Company Performance. Sustainability 2020, 12, 1178. [Google Scholar] [CrossRef]
- Assiri, A.; Zairi, M.; Eid, R. How to profit from the balanced scorecard: An implementation roadmap. Ind. Manag. Data Syst. 2006, 106, 937–952. [Google Scholar] [CrossRef]
- Robbins, S.P.P.; Judge, T.A. Organizational Behavior, 15th ed.; Pearson: London, UK, 2010. [Google Scholar]
- Akgün, A.E.; Keskin, H.; Byrne, J.C. Procedural justice climate in new product development teams: Antecedents and consequences. J. Prod. Innov. Manag. 2010, 27, 1096–1111. [Google Scholar] [CrossRef]
- Grande, E.U.; Estébanez, R.P.; Colomina, C.M. The impact of Accounting Information Systems (AIS) on performance measures: Empirical evidence in Spanish SMEs. Int. J. Digit. Account. Res. 2011, 11, 25–43. [Google Scholar]
- Asaro, P.M. Transforming society by transforming technology: The science and politics of participatory design. Account. Manag. Inf. Technol. 2000, 10, 257–290. [Google Scholar] [CrossRef]
- Gallivan, M.; Srite, M. Information technology and culture: Identifying fragmentary and holistic perspectives of culture. Inf. Organ. 2005, 15, 295–338. [Google Scholar] [CrossRef]
- Nicolaou, A.I.; Bhattacharya, S. Organizational performance effects of ERP systems usage: The impact of post-implementation changes. Int. J. Account. Inf. Syst. 2006, 7, 18–35. [Google Scholar] [CrossRef]
- Ditkaew, N. The effect of accounting information system quality in the effectiveness of internal control and reliable decision-making to enhance the performance of Thai industrial firms. J. Int. Bus. Econ. 2013, 13, 39–50. [Google Scholar] [CrossRef]
- Verboncu, I.; Zalman, M. Management si Performante; Editura Universitară: Bucharest, Romania, 2005. [Google Scholar]
- Knudsen, D.R. Elusive boundaries, power relations, and knowledge production: A systematic review of the literature on digitalization in accounting. Int. J. Account. Inf. Syst. 2020, 36, 100441. [Google Scholar] [CrossRef]
- Madera, J.M.; Dawson, M.; Guchait, P.; Belarmino, A.M. Strategic human resources management research in hospitality and tourism: A review of current literature and suggestions for the future. Int. J. Contemp. Hosp. Manag. 2017, 29, 48–67. [Google Scholar] [CrossRef]
- Garengo, P.; Sardi, A.; Nudurupati, S.S. Human Resource Management (HRM) in the Performance Measurement and Management (PMM) Domain: A Bibliometric Review. Int. J. Product. Perform. Manag. 2021, 72, 3056–3077. [Google Scholar] [CrossRef]
- Findikli, M.A.; Yozgat, U.; Rofcanin, Y. Examining organizational innovation and knowledge management capacity the central role of strategic human resources practices (SERPs). Procedia-Soc. Behav. Sci. 2015, 181, 377–387. [Google Scholar] [CrossRef]
- Amer, F.; Hammoud, S.; Khatatbeh, H.; Alfatafta, H.; Alkaiyat, A.; Nour, A.I.; Endrei, D.; Boncz, I. How to Engage Health Care Workers in the Evaluation of Hospitals: Development and Validation of BSC-HCW1—A Cross-Sectional Study. Int. J. Environ. Res. Public Health 2022, 19, 9096. [Google Scholar] [CrossRef]
- Chang, W.A.; Huang, T.C. Relationship between Strategic Human Resource Management and Firm Performance. Int. J. Manpow. 2005, 36, 434–449. [Google Scholar] [CrossRef]
- Guest, D.E.E. Personnel and HRM: Can you tell the difference? Pers. Manag. 1989, 21, 48–51. [Google Scholar]
- Oliveira, M.; Sousa, M.; Silva, R.; Santos, T. Strategy and human resources management in non-profit organisations: Its interaction with open innovation. J. Open Innov. Technol. Mark. Complex. 2021, 7, 75. [Google Scholar] [CrossRef]
- Wright, M.; Stigliani, I. Entrepreneurship and growth. Int. Small Bus. J. 2013, 31, 3–22. [Google Scholar] [CrossRef]
- Modell, S. The politics of the balanced scorecard. J. Account. Organ. Chang. 2012, 8, 475–489. [Google Scholar] [CrossRef]
- Rafiq, M.; Maqbool, S.; Martins, J.M.; Mata, M.N.; Dantas, R.M.M.; Naz, S.; Correia, A.B. A Study on Balanced Scorecard and Its Impact on Sustainable Development of Renewable Energy Organizations; A Mediating Role of Political and Regulatory Institutions. Risks 2021, 9, 110. [Google Scholar] [CrossRef]
- Nathan, M.L. ‘Lighting tomorrow with today’: Towards a (strategic) sustainability revolution. Int. J. Sustain. Strateg. Manag. 2010, 2, 29–40. [Google Scholar] [CrossRef]
- Ferreira, A.; Otley, D. The design and use of performance management systems: An extended framework for analysis. Manag. Account. Res. 2009, 20, 263–282. [Google Scholar] [CrossRef]
- Butler, J.; Henderson, S.C.; Raiborn, C.A. Sustainability and the Balanced Scorecard: Integrating Green Measures into Business Reporting. Manag. Account. Q. 2011, 12, 1. [Google Scholar]
- Kalender, Z.T.; Vayvay, O. The Fifth Pillar of the Balanced Scorecard: Sustainability. Procedia-Soc. Behav. Sci. 2016, 235, 76–83. [Google Scholar] [CrossRef]
- Hahn, T.; Figge, F.; Pinkse, J.; Preuss, L. A Paradox Perspective on Corporate Sustainability: Descriptive, Instrumental, and Normative Aspects. J. Bus. Ethics 2018, 148, 235–248. [Google Scholar] [CrossRef]
- Radomska, J. The Concept of Sustainable Strategy Implementation. Sustainability 2015, 7, 15847–15856. [Google Scholar] [CrossRef]
- Hansen, E.G.; Schaltegger, S. The sustainability balanced scorecard: A systematic review of architectures. J. Bus. Ethics 2016, 133, 193–221. [Google Scholar] [CrossRef]
- Duman, G.M.; Taskaynatan, M.; Kongar, E.; Rosentrater, K.A. Integrating environmental and social sustainability into performance evaluation: A Balanced Scorecard-based Grey-DANP approach for the food industry. Front. Nutr. 2018, 5, 65. [Google Scholar] [CrossRef]
- Kilig, M.; Uludag, O. The Effects of Transformational Leadership on Organizational Performance: Testing the Mediating Effects of Knowledge Management. Sustainability 2021, 13, 7981. [Google Scholar] [CrossRef]
- Janssen, O.; Van Yperen, N.W. Employees’ goal orientations, the quality of leader-member exchange, and the outcomes of job performance and job satisfaction. Acad. Manag. J. 2004, 47, 368–384. [Google Scholar] [CrossRef]
- Nicolaou, A.I. A contingency model of perceived effectiveness in accounting information systems: Organizational coordination and control effects. Int. J. Account. Inf. Syst. 2000, 1, 91–105. [Google Scholar] [CrossRef]
- Hair, J.F.F.; Hult, G.T.M.; Ringle, C.M.; Sarstedt, M.A. Primer on Partial Least Squares Structural Equation Modeling (PLS-SEM), 2nd ed.; Sage: Thousand Oaks, CA, USA, 2017. [Google Scholar]
- Atan, T. Leadership, change, and wisdom. J. Bus. Adm. Educ. 2014, 5, 158–170. [Google Scholar]
- Lichtenthaler, U.C. Digitainability: The Combined Effects of the Megatrends Digitalization and Sustainability. J. Innov. Manag. 2021, 9, 64–80. [Google Scholar] [CrossRef]
- Lee, S.; Chen, G. Understanding Financial Resilience from a Resource-Based View: Evidence from US State Governments. Public Manag. Rev. 2021, 24, 1980–2003. [Google Scholar] [CrossRef]
- Kroll, A.; Moynihan, D.P. Does Training Matter? Evidence from Performance Management Reforms. Public Adm. Rev. 2015, 75, 411–420. [Google Scholar] [CrossRef]
- Crema, M.; Verbano, C. Mapping Lean Experiences and Emerging Connections with Clinical Risk Management in Italian Context. Bus. Process Manag. J. 2015, 21, 1091–1116. [Google Scholar] [CrossRef]
- Adinolfi, P.; Borgonovi, E. The Myths of Health Care: Towards New Models of Leadership and Management in the Healthcare Sector; Springer: Cham, Switzerland, 2017. [Google Scholar]
- Trinchero, E.; Farr-Wharton, B.; Brunetto, Y. A Social Exchange Perspective for Achieving Safety Culture in Healthcare Organizations. Int. J. Public Sect. Manag. 2019, 32, 142–156. [Google Scholar] [CrossRef]
- Sardi, A.; Sorano, E.; Guerrieri, A.; Fiandra, U. Improvement of Health Performance through Clinical Risk Management: The Maternal and Child Pathway. Meas. Bus. Excell. 2020, 25, 372–389. [Google Scholar] [CrossRef]
- Rizzi, A.; Sorano, E.; Cerrato, S.A.; Riganti, F.; Stiari, A.; Macri, E.; Sardi, A. Civil Liability of Regional Health Services: The Case of the Piedmont Region. Int. J. Environ. Res. Public Health 2021, 18, 9954. [Google Scholar] [CrossRef] [PubMed]


| Variables | Items | Scales |
|---|---|---|
| Demographic variables | Gender | Male (1), Female (2) |
| Age | 18–30 years (1), 31–45 years (2), 46–65 years (3) | |
| DT | Efficiency_DT | 1 to 5 (1—non-important, 5—most important) |
| Effectiveness_DT | ||
| AIS | Efficiency_AIS | |
| Effectiveness_AIS | ||
| SHRM | Efficiency_SHRM | |
| Effectiveness_ SHRM | ||
| FD | Efficiency_FD | |
| Effectiveness_FD | ||
| CD | Efficiency_CD | |
| Effectiveness_CD | ||
| IPD | Efficiency_IPD | |
| Effectiveness_IPD | ||
| LGD | Efficiency_LGD | |
| Effectiveness_LGD | ||
| Sustainable development | Economic | |
| Social | ||
| Environment |
| Min | Max | Mean | Std. Deviation | Skewness | Kurtosis | |
|---|---|---|---|---|---|---|
| Sex | 1 | 2 | 1.46 | 0.499 | 0.172 | −1.981 |
| Age | 1 | 3 | 2.07 | 0.752 | −0.111 | −1.221 |
| Efficiency_DT | 1 | 5 | 3.79 | 1.004 | −0.470 | −0.575 |
| Effectiveness_DT | 1 | 5 | 3.65 | 1.058 | −0.455 | −0.422 |
| Efficiency_AIS | 2 | 5 | 4.01 | 0.943 | −0.548 | −0.731 |
| Effectiveness_AIS | 2 | 5 | 3.83 | 0.995 | −0.388 | −0.925 |
| Efficiency_SHRM | 2 | 5 | 3.95 | 0.880 | −0.472 | −0.525 |
| Effectiveness_SHRM | 1 | 5 | 3.86 | 0.947 | −0.563 | −0.297 |
| Efficiency_FD | 1 | 5 | 3.84 | 0.972 | −0.434 | −0.722 |
| Effectiveness_FD | 2 | 5 | 4.02 | 0.947 | −0.594 | −0.660 |
| Efficiency_CD | 2 | 5 | 3.97 | 0.952 | −0.492 | −0.806 |
| Effectiveness_CD | 1 | 5 | 3.80 | 0.959 | −0.450 | −0.405 |
| Efficiency_IPD | 1 | 5 | 3.61 | 0.974 | −0.209 | −0.649 |
| Effectiveness_IPD | 2 | 5 | 3.87 | 0.934 | −0.361 | −0.806 |
| Efficiency_LGD | 1 | 5 | 3.59 | 0.952 | −0.120 | −0.825 |
| Effectiveness_LGD | 1 | 5 | 3.83 | 0.869 | −0.467 | −0.250 |
| Economic | 1 | 5 | 3.81 | 0.856 | −0.531 | 0.029 |
| Social | 2 | 5 | 3.83 | 0.927 | −0.297 | −0.824 |
| Environment | 1 | 5 | 3.42 | 1.211 | −0.316 | −0.810 |
| Cronbach’s Alpha | Composite Reliability | AVE | |
|---|---|---|---|
| AIS | 0.775 | 0.899 | 0.816 |
| CD | 0.758 | 0.891 | 0.804 |
| DT | 0.808 | 0.913 | 0.839 |
| FD | 0.766 | 0.895 | 0.810 |
| IPD | 0.878 | 0.942 | 0.891 |
| LGD | 0.802 | 0.910 | 0.835 |
| SHRM | 0.705 | 0.871 | 0.772 |
| Sustainable development | 0.856 | 0.913 | 0.778 |
| Hypotheses | Path | Original Sample | T Statistics | p Values | Validation |
|---|---|---|---|---|---|
| H1 | DT → FD | 0.047 | 1.581 | 0.114 | Validated |
| DT → CD | 0.472 | 11.547 | 0.000 | ||
| DT → IPD | 0.649 | 17.390 | 0.000 | ||
| DT → LGD | 0.659 | 14.717 | 0.000 | ||
| H2 | AIS → FD | 0.900 | 45.083 | 0.000 | Validated |
| AIS → CD | 0.200 | 5.177 | 0.000 | ||
| AIS → IPD | 0.026 | 1.002 | 0.317 | ||
| AIS → LGD | 0.079 | 2.180 | 0.030 | ||
| H3 | SHRM → FD | 0.019 | 0.732 | 0.465 | Validated |
| SHRM → CD | 0.314 | 8.185 | 0.000 | ||
| SHRM → IPD | 0.290 | 7.696 | 0.000 | ||
| SHRM → LGD | 0.188 | 4.339 | 0.000 | ||
| H4 | FD → Sustainable development | 0.036 | 1.398 | 0.163 | Validated |
| CD → Sustainable development | 0.262 | 6.966 | 0.000 | ||
| IPD → Sustainable development | 0.493 | 10.589 | 0.000 | ||
| LGD → Sustainable development | 0.207 | 4.764 | 0.000 |
Publisher’s Note: MDPI stays neutral with regard to jurisdictional claims in published maps and institutional affiliations. |
© 2022 by the author. Licensee MDPI, Basel, Switzerland. This article is an open access article distributed under the terms and conditions of the Creative Commons Attribution (CC BY) license (https://creativecommons.org/licenses/by/4.0/).
Share and Cite
Vărzaru, A.A. An Empirical Framework for Assessing the Balanced Scorecard Impact on Sustainable Development in Healthcare Performance Measurement. Int. J. Environ. Res. Public Health 2022, 19, 15155. https://doi.org/10.3390/ijerph192215155
Vărzaru AA. An Empirical Framework for Assessing the Balanced Scorecard Impact on Sustainable Development in Healthcare Performance Measurement. International Journal of Environmental Research and Public Health. 2022; 19(22):15155. https://doi.org/10.3390/ijerph192215155
Chicago/Turabian StyleVărzaru, Anca Antoaneta. 2022. "An Empirical Framework for Assessing the Balanced Scorecard Impact on Sustainable Development in Healthcare Performance Measurement" International Journal of Environmental Research and Public Health 19, no. 22: 15155. https://doi.org/10.3390/ijerph192215155
APA StyleVărzaru, A. A. (2022). An Empirical Framework for Assessing the Balanced Scorecard Impact on Sustainable Development in Healthcare Performance Measurement. International Journal of Environmental Research and Public Health, 19(22), 15155. https://doi.org/10.3390/ijerph192215155

