Quantitative Study on Human Error in Emergency Activities of Road Transportation Leakage Accidents of Hazardous Chemicals
Abstract
1. Introduction
2. Materials and Methods
2.1. Cognitive Reliability and Error Analysis Method (CREAM)
2.2. Sequentially Timed Events Plotting (STEP)
2.3. Combination of STEP and the CREAM
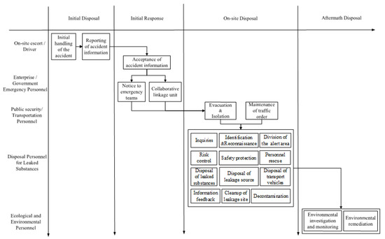
3. Analysis of Emergency Activities
3.1. Analysis of Emergency Activities in Laws, Regulations and Standards
3.2. Analysis of Emergency Activities in Accident Cases
3.3. Summary of Analysis Results
4. Quantitative Analysis of Human Errors for Emergency Activities
4.1. Analysis of the Probability of Human Error for Emergency Activities
4.1.1. Basic Values of the Probability of Human Error for Emergency Activities
4.1.2. Determining Weighting Factors
- (1)
- The evaluation levels of 24 emergency activities were evaluated based on the descriptions of the corresponding emergency activities in 54 road transportation leakage accidents of hazardous chemicals. The evaluation items and the corresponding evaluation levels are shown in Table 6.
- (2)
- The weighting factors attributed to each emergency activity were determined. Based on Table 4, the error mode of each emergency activity was obtained, and the weighting factors of the emergency activities for the nine evaluation items were determined based on the evaluation level of the previous step.
- (3)
- The average weighting factors for each emergency activity were determined. After the weighting factors were determined by evaluating the nine items in turn, the average of the nine items was obtained, which was the final probability of human error weighting factor for the emergency activities.
- (1)
- From descriptions of the adequacy of organization in emergency activities of 54 road transportation leakage accidents of hazardous chemicals, 16 out of 54 accident cases were very efficient, 30 were efficient and 8 were inefficient. Taking their average, the evaluation level of the emergency activity of the initial handling of the accident was determined to be efficient. The remaining eight evaluation items in Table 7 were the same.
- (2)
- According to Table 4, the human error mode of the initial handling of the accident was execution (e). According to the evaluation level of “Adequacy of organization” determined in Table 7, the weighting factor of the initial handling of the accident for “Adequacy of organization” was 1.0. The weighting factors of the remaining eight evaluation items in Table 7 were determined in the same manner.
- (3)
- According to step (2), the weighting factors of the initial handling of the accident for the nine evaluations were obtained, and the nine weighting factors were averaged to obtain the average weighting factor of the initial handling of the accident as an emergency activity, which was 1.09.
4.1.3. Probability of Human Error Adjustment Values for Emergency Activities
5. Results
6. Discussion
7. Conclusions
Author Contributions
Funding
Institutional Review Board Statement
Informed Consent Statement
Acknowledgments
Conflicts of Interest
References
- Wu, W.; Lin, J. 100 Cases of Transportation Accident Involving Hazardous Chemical Materials in China for Last Decade. Logist. Technol. 2015, 42, 54–57. (In Chinese) [Google Scholar] [CrossRef]
- Xia, Y. Research on Emergency Decision-Making for Unconventional Disasters and Accidents Based on Scenario-Response; Beijing Institute of Technology: Beijing, China, 2015. [Google Scholar]
- Berman, O.; Verter, V.; Kara, B.Y. Designing emergency response networks for hazardous materials transportation. Comput. Oper. Res. 2007, 34, 1374–1388. [Google Scholar] [CrossRef]
- Jabbari, M.; Atabi, F.; Ghorbani, R. Key airborne concentrations of chemicals for emergency response planning in HAZMAT road transportation- margin of safety or survival. J. Loss Prev. Process Ind. 2020, 65, 104139. [Google Scholar] [CrossRef]
- Chen, W.; Shi, Y. Study of Emergency Rescue System of Chemical Accident in Road Transportation. China Saf. Sci. J. 2004, 32, 36–39. (In Chinese) [Google Scholar] [CrossRef]
- Yu, Q.; Jiang, J.; Yu, H. Study on Graphic Demonstration Technology for Emergency Decision-making in Event of Highway Accident Involving Hazardous Chemical Materials. Logist. Technol. 2015, 42, 36–38+45. (In Chinese) [Google Scholar] [CrossRef]
- Fabiano, B.; Curro’, F.; Reverberi, A.; Pastorino, R. Dangerous good transportation by road: From risk analysis to emergency planning. J. Loss Prev. Process Ind. 2005, 18, 403–413. [Google Scholar] [CrossRef]
- Zhang, C.; Chen, X.; Chen, J.; Liu, Y. Risk Assessment of Dangerous Chemical Leakage with Emergency Response. J. Tsinghua Univ. (Sci. Technol.) 2009, 49, 1–5. (In Chinese) [Google Scholar]
- Turoff, M.; Chumer, M.; Walle, B.V. The Design of a Dynamic Emergency Response Management Information System (DERMIS). J. Inf. Technol. Theory Appl. 2004, 5, 1–35. [Google Scholar]
- Wang, W. The Research of Emergency Information System of Ships Pollution Accidentally in the Pearl River Estuary Based on MapOjbects; Dalian Maritime University: Dalian, China, 2003. [Google Scholar]
- Wang, J.; Ruan, Z.; Zhao, Y. Analysis on the Current Situation of Emergency Rescue and Disposal of Hazardous Chemicals Road Transportation Accidents. In Proceedings of the 2015 Annual Science and Technology Conference of China Fire Protection Association, Beijing, China, 20–23 October 2015; pp. 635–637. [Google Scholar]
- Reason, J.T. Human Error; Cambridge University Press: Cambridge, UK, 1990. [Google Scholar]
- Shappell, S.A.; Wiegmann, D.A. The Human Factors Analysis and Classification System-HFACS. Am. Libr. 2000, 31, 1–15. [Google Scholar]
- Fu, G.; Lu, B.; Chen, X. Behavior Based Model for Organizational Safety Management. China Saf. Sci. J. 2005, 15, 21–27. (In Chinese) [Google Scholar] [CrossRef]
- Hollnagel, E. Cognitive Reliability and Error Analysis Method: CREAM; Elsevier: Halden, Norway, 1998. [Google Scholar]
- Calhoun, J.; Savoie, C.; Randolph-Gips, M.; Bozkurt, I. Human Reliability Analysis in Spaceflight Applications. Qual. Reliab. Eng. Int. 2012, 29, 869–882. [Google Scholar] [CrossRef]
- Lee, S.M.; Ha, J.S.; Seong, P.H. CREAM-based communication error analysis method (CEAM) for nuclear power plant operators’ communication. J. Loss Prev. Process Ind. 2011, 24, 90–97. [Google Scholar] [CrossRef]
- Huang, B.; Chen, Z. Types and Causes of Human Error in Take off Phase of Aircraft. Chin. J. Ergon. 2011, 17, 63–65. (In Chinese) [Google Scholar]
- Fu, Q.; Chen, Y.; Deng, Q. Practical Research into the Cognitive Reliability and Error Analysis of the Human Factors in Traffic Accidents. J. Saf. Environ. 2011, 11, 247–251. (In Chinese) [Google Scholar] [CrossRef]
- Marseguerra, M.; Zio, E.; Librizzi, M. Quantitative developments in the cognitive reliability and error analysis method (CREAM) for the assessment of human performance. Ann. Nucl. Energy 2006, 33, 894–910. [Google Scholar] [CrossRef]
- Felice, F.D.; Petrillo, A.; Zomparelli, F. A Hybrid Model for Human Error Probability Analysis. IFAC Pap. 2016, 49, 1673–1678. [Google Scholar] [CrossRef]
- Chai, S.; Yu, J.; Du, Z.; Jing, W.; Zhou, Q. Quantitative Human Reliability Analysis Methods and Application of Offshore Engineering. J. Tianjin Univ. 2011, 44, 914–919. (In Chinese) [Google Scholar] [CrossRef]
- Snorre, S. Methods for Accident Investigation; Norwegian University of Science and Technology: Norwegian, Norway, 2002. [Google Scholar]
- Sothivanan, S. Laconic Study on Incident/Accident Investigation Technique-Sequentially Timed Event Plotting (STEP). Int. J. Sci. Res. Dev. 2015, 3, 680–683. [Google Scholar]
- Zhang, G.; Wang, Y.; Zhang, T. Sequentially Timed Events Plotting in the Application of the Petrochemical Accident Analysis. Saf. Health Environ. 2016, 16, 7–9. (In Chinese) [Google Scholar] [CrossRef]
- Kang, Y. Research on Scheduling Information Model Based on Event Sequence Chain. In Proceedings of the International Conference on Advanced Power System Automation and Protection, Beijing, China, 16–20 October 2011; pp. 1803–1805. [Google Scholar]
- Herrera, I.; Woltjer, R. Comparing a multi-linear (STEP) and systemic (FRAM) method for accident analysis. Reliab. Eng. Syst. Saf. 2010, 95, 1269–1275. [Google Scholar] [CrossRef]
- Kontogiannis, T.; Leopoulos, V.; Marmaras, N. A comparison of accident analysis techniques for safety-critical man–machine systems. Int. J. Ind. Ergon. 2000, 25, 327–347. [Google Scholar] [CrossRef]
- Ministry of Emergency Management of the People’s Republic of China. 15 November 2019. Available online: https://www.mem.gov.cn/gk/sgcc/tbzdsgdcbg/ (accessed on 12 July 2022). (In Chinese)
- China Chemical Safety Association. Accident Cases. 22 March 2021. Available online: https://www.chemicalsafety.org.cn/channel/jm8v962jv92y4d1k (accessed on 12 July 2022). (In Chinese).
- Ministry of Emergency Management Chemical Registration Center, Chemical Accident Information Network. 24 March 2021. Available online: https://accident.nrcc.com.cn:9090/Portalsite/Index.aspx (accessed on 12 July 2022). (In Chinese).




| No. | Name of the Laws, Regulations and Standards | Nature |
|---|---|---|
| 1 | “Emergency response law of the people’s republic of China” (President’s Decree No. 69) | Law |
| 2 | “Rules of transportation, loading and unloading of dangerous goods by automobile” (JT618-2004) | Department regulation |
| 3 | “The regulation of automobile transportation of dangerous goods” (JT617-2004) | Department regulations |
| 4 | “Requirements on emergency materials equipment for hazardous chemical enterprises” (GB 30077-2013) | National standard |
| 5 | “Guide for command of emergency rescue in hazardous chemical accidents” (AQ-T3052-2015) | Industry standard |
| 6 | “Guide for disposal of hazardous chemical leakage accident” (GA/T 970-2011) | Industry standard |
| Stage | Persons Involved | Emergency Activities | Contents of Laws, Regulations and Standards |
|---|---|---|---|
| Initial response | On-site commander | Mobilization of emergency resources | Command and arrange emergency rescue personnel; allocate resources according to the accident situation. |
| Emergency command | Formulate a scientific and reasonable rescue plan and conduct unified command and implementation. | ||
| On-site disposal | Public security personnel | Evacuation& Isolation | Set warning signs at the boundary of the warning and isolation area; assign special personnel to be responsible for warning |
| Maintenance oftraffic order | The road leading to the scene of the accident shall be subject to traffic control, and irrelevant vehicles are strictly forbidden to enter; clear the main traffic roads to ensure the smoothness of the roads | ||
| Leak disposal personnel | Safety protection | Take effective measures to protect yourself according to the hazard characteristics of hazardous chemicals | |
| Disposal of leaked substances | Leakage control should be carried out simultaneously with leakage source control | ||
| Disposal of leaked source | |||
| Decontamination | Set up decontamination stations at the junction of hazardous and safe areas | ||
| Cleanup of leakage site | Thoroughly remove the residual toxic and hazardous gases from all parts of the accident site | ||
| Identification & Reconnaissance | Dynamically monitor the concentration and diffusion of combustible, toxic and hazardous chemicals | ||
| Medical personnel | Personnel rescue | Carry life-saving equipment to quickly enter the scene; distressed people in danger will be transferred to a safe area | |
| Aftermath disposal | Information publisher | Information distribution | Information distribution should be timely, accurate, objective and comprehensive |
| Ecological and environmental personnel | Environmental investigation and monitoring | Environmental protection departments are responsible for environmental monitoring and supervision, coordination and participation in the emergency disposal of environmental pollution | |
| Environmental remediation | Environmental protection departments are responsible for environmental pollution tracking and monitoring, guiding the post-disaster environmental recovery work |
| No. | Emergency Activities | No. | Emergency Activities | No. | Emergency Activities |
|---|---|---|---|---|---|
| 1 | Initial handling of the accident | 9 | Maintenance of traffic order | 17 | Disposal of leaked source |
| 2 | Reporting of accident information | 10 | Inquiries | 18 | Disposal of transport vehicles |
| 3 | Acceptance of accident information | 11 | Identification & Reconnaissance | 19 | Information feedback |
| 4 | Notice to emergency teams | 12 | Division of the alert area | 20 | Cleanup of leakage site |
| 5 | Collaborative linkage unit | 13 | Risk control | 21 | Decontamination |
| 6 | Mobilization of emergency resources | 14 | Safety protection | 22 | Environmental investigation and monitoring |
| 7 | Emergency command | 15 | Personnel rescue | 23 | Environmental remediation |
| 8 | Evacuation and Isolation | 16 | Disposal of leaked substances | 24 | Information distribution |
| No. | Emergency Activities | Cognitive Activities | Error Modes | |||
|---|---|---|---|---|---|---|
| Observation(o) | Interpretation (i) | Planning (p) | Execution (e) | |||
| 1 | Initial handling of the accident | Execution | e5 | |||
| 2 | Reporting of accident information | Communication | e2 | |||
| 3 | Acceptance of accident information | Record | e3 | |||
| 4 | Notice to emergency teams | Communication | e2 | |||
| 5 | Collaborative linkage unit | Co-ordinate | i2 | |||
| 6 | Mobilization of emergency resources | Planning | i2 | |||
| 7 | Emergency command | Planning | i2 | |||
| 8 | Evacuation& Isolation | Execution | e3 | |||
| 9 | Maintenance of traffic order | Maintain | e1 | |||
| 10 | Inquiries | Communication | ||||
| 11 | Identification & Reconnaissance | Observation | o2 | |||
| 12 | Division of the alert area | Execution | ||||
| 13 | Risk control | Execution | e1 | |||
| 14 | Safety protection | Execution | e1 | |||
| 15 | Personnel rescue | Execution | e2 | |||
| 16 | Disposal of leaked substances | Execution | e1 | |||
| 17 | Disposal of leaked source | Execution | e1 | |||
| 18 | Disposal of transport vehicles | Execution | e1 | |||
| 19 | Information feedback | Communication | e2 | |||
| 20 | Cleanup of leakage site | Execution | e5 | |||
| 21 | Decontamination | Execution | e1 | |||
| 22 | Environmental investigation and monitoring | Monitor | o3 | |||
| 23 | Environmental remediation | Execution | e1 | |||
| 24 | Information distribution | Execution | e2 | |||
| No. | Emergency Activities | Error Modes | Error Probability |
|---|---|---|---|
| 1 | Initial handling of the accident | Action missed (e5) | 0.03 |
| 2 | Reporting of accident information | Action performed at wrong time (e2) | 0.003 |
| 3 | Acceptance of accident information | Action on wrong object (e3) | 0.0005 |
| 4 | Notice to emergency teams | Action performed at wrong time (e2) | 0.003 |
| 5 | Collaborative linkage unit | Decision error (i2) | 0.01 |
| 6 | Mobilization of emergency resources | Decision error (i2) | 0.01 |
| 7 | Emergency command | Decision error (i2) | 0.01 |
| 8 | Evacuation & Isolation | Action on wrong object (e3) | 0.0005 |
| 9 | Maintenance of traffic order | Execution of wrong type performed (e1) | 0.003 |
| 10 | Inquiries | Action performed at wrong time (e2) | 0.003 |
| 11 | Identification & Reconnaissance | Wrong identification made (o2) | 0.007 |
| 12 | Division of the alert area | Action on wrong object (e3) | 0.0005 |
| 13 | Risk control | Execution of wrong type performed (e1) | 0.003 |
| 14 | Safety protection | Execution of wrong type performed (e1) | 0.003 |
| 15 | Personnel rescue | Execution of wrong type performed (e1) | 0.003 |
| 16 | Disposal of leaked substances | Execution of wrong type performed (e1) | 0.003 |
| 17 | Disposal of leaked source | Execution of wrong type performed (e1) | 0.003 |
| 18 | Disposal of transport vehicles | Execution of wrong type performed (e1) | 0.003 |
| 19 | Information feedback | Action performed at wrong time (e2) | 0.003 |
| 20 | Cleanup of leakage site | Action missed (e5) | 0.03 |
| 21 | Decontamination | Execution of wrong type performed (e1) | 0.003 |
| 22 | Environmental investigation and monitoring | Observation not made (o3) | 0.007 |
| 23 | Environmental remediation | Execution of wrong type performed (e1) | 0.003 |
| 24 | Information distribution | Action performed at wrong time (e2) | 0.003 |
| Evaluation Items | Evaluation Level | Error Mode Weights | |||
|---|---|---|---|---|---|
| o | i | p | e | ||
| Adequacy of organization | Very efficient | 1.0 | 1.0 | 0.8 | 0.8 |
| Efficient | 1.0 | 1.0 | 1.0 | 1.0 | |
| Inefficient | 1.0 | 1.0 | 1.2 | 1.2 | |
| Deficient | 1.0 | 1.0 | 2.0 | 2.0 | |
| Working conditions | Advantageous | 0.8 | 0.8 | 1.0 | 0.8 |
| Compatible | 1.0 | 1.0 | 1.0 | 1.0 | |
| Incompatible | 2.0 | 2.0 | 1.0 | 2.0 | |
| Adequacy of man-Machine Interface and operational support | Supportive | 0.5 | 1.0 | 1.0 | 0.5 |
| Adequate | 1.0 | 1.0 | 1.0 | 1.0 | |
| Tolerate | 1.0 | 1.0 | 1.0 | 1.0 | |
| Inappropriate | 5.0 | 1.0 | 1.0 | 5.0 | |
| Availability of Pre-planning | Appropriate | 0.8 | 1.0 | 0.5 | 0.8 |
| Acceptable | 1.0 | 1.0 | 1.0 | 1.0 | |
| Inappropriate | 2.0 | 1.0 | 5.0 | 2.0 | |
| Feature of emergency goals | Fewer than capacity | 1.0 | 1.0 | 1.0 | 1.0 |
| Matching current capacity | 1.0 | 1.0 | 1.0 | 1.0 | |
| More than capacity | 2.0 | 2.0 | 5.0 | 2.0 | |
| Available time | Adequate | 0.5 | 0.5 | 0.5 | 0.5 |
| Temporarily capacity | 1.0 | 1.0 | 1.0 | 1.0 | |
| Continuously capacity | 5.0 | 5.0 | 5.0 | 5.0 | |
| Operation time | Day-time | 1.0 | 1.0 | 1.0 | 1.0 |
| Night-time | 1.2 | 1.2 | 1.2 | 1.2 | |
| Adequacy of training and experience of emergency personnel | Adequate, high experience | 0.8 | 0.5 | 0.5 | 0.8 |
| Adequate, limited experience | 1.0 | 1.0 | 1.0 | 1.0 | |
| Inadequate | 2.0 | 5.0 | 5.0 | 2.0 | |
| Crew collaboration quality | Very efficient | 0.5 | 0.5 | 0.5 | 0.5 |
| Efficient | 1.0 | 1.0 | 1.0 | 1.0 | |
| Inefficient | 10 | 1.0 | 1.0 | 1.0 | |
| Deficient | 2.0 | 2.0 | 2.0 | 5.0 | |
| Evaluation Items | Evaluation Level | Error Modes Weights |
|---|---|---|
| Adequacy of organization | Efficient | 1.0 |
| Working conditions | Incompatible | 2.0 |
| Adequacy of man-Machine Interface and operational support | Tolerate | 1.0 |
| Availability of Pre-planning | Acceptable | 1.0 |
| Feature of emergency goals | More than capacity | 2.0 |
| Available time | Adequate | 0.5 |
| Operation time | Day-time | 1.0 |
| Adequacy of training and experience of emergency personnel | Adequate, high experience | 0.8 |
| Crew collaboration quality | Very efficient | 0.5 |
| No. | Emergency Activities | Error Modes | Weighting Factors | No. | Emergency Activities | Error Modes | Weighting Factors |
|---|---|---|---|---|---|---|---|
| 1 | Initial handling of the accident | e5 | 1.09 | 13 | Risk control | e1 | 1.09 |
| 2 | Reporting of accident | e2 | 1.09 | 14 | Safety protection | e1 | 1.09 |
| 3 | Acceptance of accident information | e3 | 1.09 | 15 | Personnel rescue | e1 | 1.09 |
| 4 | Notice to emergency teams | e2 | 1.09 | 16 | Disposal of leaked substances | e1 | 1.09 |
| 5 | Collaborative linkage unit | i2 | 1.06 | 17 | Disposal of leaked source | e1 | 1.09 |
| 6 | Mobilization of emergency resources | i2 | 1.06 | 18 | Disposal of transport vehicles | e1 | 1.09 |
| 7 | Emergency command | i2 | 1.06 | 19 | Information feedback | e2 | 1.09 |
| 8 | Evacuation & Isolation | e3 | 1.09 | 20 | Cleanup of leakage site | e5 | 1.09 |
| 9 | Maintenance of traffic order | e1 | 1.09 | 21 | Decontamination | e1 | 1.09 |
| 10 | Inquiries | e2 | 1.09 | 22 | Environmental investigation and monitoring | o3 | 1.09 |
| 11 | Identification & Reconnaissance | o2 | 1.09 | 23 | Environmental remediation | e1 | 1.09 |
| 12 | Division of the alert area | e3 | 1.09 | 24 | Information distribution | e2 | 1.09 |
| No. | Emergency Activities | Error Probability Basic Values | Weighting Factors | Error Probability Adjustment Values |
|---|---|---|---|---|
| 1 | Initial handling of the accident | 0.03 | 1.09 | 0.0327 |
| 2 | Reporting of accident information | 0.003 | 1.09 | 0.00327 |
| 3 | Acceptance of accident information | 0.0005 | 1.09 | 0.000545 |
| 4 | Notice to emergency teams | 0.003 | 1.09 | 0.00327 |
| 5 | Collaborative linkage unit | 0.01 | 1.06 | 0.0106 |
| 6 | Mobilization of emergency resources | 0.01 | 1.06 | 0.0106 |
| 7 | Emergency command | 0.01 | 1.06 | 0.0106 |
| 8 | Evacuation & Isolation | 0.0005 | 1.09 | 0.000545 |
| 9 | Maintenance of traffic order | 0.003 | 1.09 | 0.00327 |
| 10 | Inquiries | 0.003 | 1.09 | 0.00327 |
| 11 | Identification & Reconnaissance | 0.007 | 1.09 | 0.00763 |
| 12 | Division of the alert area | 0.0005 | 1.09 | 0.000545 |
| 13 | Risk control | 0.003 | 1.09 | 0.00327 |
| 14 | Safety protection | 0.003 | 1.09 | 0.00327 |
| 15 | Personnel rescue | 0.003 | 1.09 | 0.00327 |
| 16 | Disposal of leaked substances | 0.003 | 1.09 | 0.00327 |
| 17 | Disposal of leaked source | 0.003 | 1.09 | 0.00327 |
| 18 | Disposal of transport vehicles | 0.003 | 1.09 | 0.00327 |
| 19 | Information feedback | 0.003 | 1.09 | 0.00327 |
| 20 | Cleanup of leakage site | 0.03 | 1.09 | 0.0327 |
| 21 | Decontamination | 0.003 | 1.09 | 0.00327 |
| 22 | Environmental investigation and monitoring | 0.007 | 1.09 | 0.00763 |
| 23 | Environmental remediation | 0.003 | 1.09 | 0.00327 |
| 24 | Information distribution | 0.003 | 1.09 | 0.00327 |
| Level Classification | Emergency Activities | Number |
|---|---|---|
| High | initial handling of the accident, cleanup of leakage site | 2 |
| Middle | collaborative linkage unit, mobilization of emergency resources, emergency command, collaborative linkage unit, mobilization of emergency resources, emergency command | 5 |
| Low | reporting of accident information, notice to emergency teams, maintenance of traffic order, inquiries, risk control, safety protection, personnel rescue, disposal of leaked substances, disposal of leaked source, disposal of transport vehicles, information feedback, decontamination, environmental remediation, information distribution, accident information, evacuation and isolation, division of the alert area | 17 |
Publisher’s Note: MDPI stays neutral with regard to jurisdictional claims in published maps and institutional affiliations. |
© 2022 by the authors. Licensee MDPI, Basel, Switzerland. This article is an open access article distributed under the terms and conditions of the Creative Commons Attribution (CC BY) license (https://creativecommons.org/licenses/by/4.0/).
Share and Cite
Jiang, W.; Huang, Z.; Wu, Z.; Su, H.; Zhou, X. Quantitative Study on Human Error in Emergency Activities of Road Transportation Leakage Accidents of Hazardous Chemicals. Int. J. Environ. Res. Public Health 2022, 19, 14662. https://doi.org/10.3390/ijerph192214662
Jiang W, Huang Z, Wu Z, Su H, Zhou X. Quantitative Study on Human Error in Emergency Activities of Road Transportation Leakage Accidents of Hazardous Chemicals. International Journal of Environmental Research and Public Health. 2022; 19(22):14662. https://doi.org/10.3390/ijerph192214662
Chicago/Turabian StyleJiang, Wei, Zhishun Huang, Zonghao Wu, Huiyuan Su, and Xiangping Zhou. 2022. "Quantitative Study on Human Error in Emergency Activities of Road Transportation Leakage Accidents of Hazardous Chemicals" International Journal of Environmental Research and Public Health 19, no. 22: 14662. https://doi.org/10.3390/ijerph192214662
APA StyleJiang, W., Huang, Z., Wu, Z., Su, H., & Zhou, X. (2022). Quantitative Study on Human Error in Emergency Activities of Road Transportation Leakage Accidents of Hazardous Chemicals. International Journal of Environmental Research and Public Health, 19(22), 14662. https://doi.org/10.3390/ijerph192214662
