Abstract
Midwives’ competence in providing continuity of care using mobile health (mHealth) applications is limited in developing countries. This study identified and explored midwives’ competency and service needs to develop mHealth in Midwifery Continuity of Care (MCOC) education and training. It used an explanatory sequential mixed method, and was conducted from August to December 2021. A cross-sectional approach was used to find the characteristics and competency scope of 373 midwives in West Java, and continued with a qualitative design through a Focus Group Discussion (FGD) of 13 midwives. Descriptive data analysis (frequency, mean, deviation standard) and qualitative data analysis (coding, sub-themes, and theme) were conducted. In terms of the midwives who participated in this study, more than half were aged ≤ 35 years (58.98%), with a working period > 10 years (56.30%), had diploma degrees (71.12%), and used smartphones on average 1–12 h/day (78.28%). Most midwives needed to develop competency in the MCOC scope, including its early detection of the risk factor of complications and treatment management. They were concerned about the purposes, benefits, and design of mHealth. In summary, midwives’ competency indicators for early detection are more needed in MCOC using mHealth. Further research is required to evaluate midwives’ competence in MCOC using mHealth.
1. Introduction
The World Health Organization (WHO) 2017 reported that around 810 women die every day due to complications of pregnancy or childbirth in the world [1]. In Indonesia, decreasing the Maternal Mortality Rate (MMR) is still an unfinished agenda, with 305 deaths per 100,000 live births. Meanwhile, Sustainable Development Goals (SDGs) target a reduction in MMR by 70 per 100,000 live birth in 2030 [2]. In this case, the WHO recommends that all developing countries provide midwifery services with continuity of care at the primary care level to accelerate the reduction in MMR [3]. Midwifery continuity of care (MCOC) starts from pregnancy, childbirth, and postpartum to provide satisfaction for mothers to receive midwifery care [4,5]. Maternal satisfaction with maternity care is an essential indicator of the quality of delivery services [6]. This is because the quality of maternal and infant health services is determined by the management of MCOC through a systematic problem-solving process, starting from data analysis (subjective and objective), which aims to obtain actual and potential midwifery diagnoses, problems, and needs, planning, implementation, and up to evaluation [7].
The service objectives of midwives are increasing rapidly, while the existing working conditions and abilities of midwives are challenged to meet the growing medical needs of pregnant women [8]. Midwives can be essential sources of support for childbearing women and their families [9]. A systematic review revealed that MCOC could build a trusting relationship between mothers and midwives [10]. However, the MCOC has not continued to be implemented because the lack of midwives’ experience affects inadequate skills [11]. From the mother’s side, the support from midwives is influenced by geographical reasons, such as distance and access to midwives in the community [12]. Meanwhile, on the midwives’ side, the mother–midwives’ relationship of trust can be affected by midwives’ lack of work–life balance [13]. To overcome the causes, midwives need teamwork, such as with other midwives, nurses, and doctors [14]. Artificial intelligence (AI) also can help midwives to educate mothers through a conversational agent called a chatbot [15] or a combination of a chatbot and midwives’ direct conversation [16]. Supporting midwives’ competency regarding MCOC is crucial [17], including using mHealth [16,18]. However, a recent review showed limited competencies of midwives due to the lack of experience in conducting MCOC [19].
The core MCOC competencies that midwives possess are still a top priority for preventing and dealing with the causes of maternal death [20] and are hence vital in reducing maternal and newborn mortality [21,22]. Nonetheless, midwives still face challenges in carrying out competencies because they lack confidence, impacting their performances [23]. Midwives need broader knowledge and skills to meet the comprehensive care-needs of newborns and postpartum mothers [24]. In this case, midwives require regular training to increase their professional competency [25]. Competence-based in-service training, on-the-job mentoring, up-to-date standard job aids, and recognition of high-performing midwives are recommended to improve the quality of maternity care in public health facilities [26]. Currently, the need for midwife training is still high, but the instructors and training quality are still not effective. Thus, innovative, context-based, and technology-based approaches can be alternatives to overcome this problem [27].
The advances in mobile technologies and applications drive the global transformation in health services [28]. Mobile health (mHealth) applications (apps) are readily accessible to the average user of mobile devices, despite the potential of mHealth applications to improve the availability, affordability, and effectiveness of delivering healthcare services [29]. Education focuses on three aspects: cognitive, affective, and psychomotor [30]. Those aspects should be balanced, particularly psychomotor, through training to optimize the educational results [31]. In midwifery, the terms education and training may be distinguished in their use [32]. Education refers to initial knowledge, whereas training is the extension of knowledge into practical application [33]. Training strengthens midwives’ skills, which is part of the MCOC [34]. Through mHealth, learning can be a new, challenging method of health promotion for midwives and their communities. Today, mobile systems enable connectivity to the web, which is essential in health care and plays a role in continuous learning for health professionals and health promotion for the community [35]. According to previous research, there have been several applications that midwives have used to provide mother–child health (MCH), such as e-cohort [36], Tele-CTG [37], iPosyandu [38], Continuum of Care Services (CCS) [39], and Traditional Birth Attendants (TBAs) mHealth for traditional attendance [40]. However, recent literature reviews found limited specific mHealth for midwives since most of them are focused on clients’ services [39,40,41,42].
In Indonesia, a midwife is the essential frontier profession that supervises community-based integrated posts at the village level, called Pos Pelayanan Terpadu (Posyandu). Posyandu is run by community health workers (CHWs)/cadres, who perform activities for MCH: registration, height and weight measurement, documentation and reporting, and health education. The village midwife examines pregnant women and provides immunization and contraception services while supervising CHWs in Posyandu. To facilitate data quality verification in Posyandu and MCH data monitoring, Rinawan et al. built Posyandu mHealth, called iPosyandu, in 2017, starting for CHWs, currently extended to midwives/bidan, named the iPosyandu Bidan app [16,38,43]. This app development is conducted as it is essential for fulfilling the need to increase midwives’ competencies integrated with their services based on mobile health that can facilitate midwives to develop themselves according to their profession [18]. The application menu should refer to the midwives’ competencies and service needs to ensure the quality of mHealth [44], as midwives need to be well prepared to have the capacity to change client health outcomes through the adoption of evidence-based practice. In this case, education and training that are appropriate to the context and meet the different needs of midwives must be available to support the professional growth of midwives [45]. A needs assessment was conducted to understand midwives’ education and training needs, including addressing gaps in the availability and access to quality education in general and training in particular [46]. A recent systematic literature review stated an urgent need for midwives’ competency because of existing gaps in quality competency involving education, training, and services’ provision [34]. In the last decade, the gaps solved in simulated learning can potentially benefit midwives’ skills because it impacts educational and clinical skills [47]. Nowadays, solving the gaps with technological advances is challenging [33]. Competency in using mHealth to solve those gaps is limited [48]. The development process should identify and address the competency needs of midwives in education and training [49]. This study aimed to identify and explore midwives’ competency and service needs to develop mHealth in MCOC education and training.
2. Materials and Methods
2.1. Study Design
This study used an explanatory sequential mixed method, consisting of quantitative research using a cross-sectional design and qualitative research using Focus Group Discussion (FGD) (Table 1). Quantitative research was conducted from August to November 2021, and then qualitative research was performed in December 2021. First, the quantitative analysis aimed to identify the needs of midwives for the characteristics and competency scope of MCOC using mHealth. After that, mHealth was developed according to the needs of midwives in providing MCOC using qualitative research.
Table 1.
The sequential explanatory mixed methods design.
2.2. Recruitment and Participants
Quantitative research subjects included midwife participants in West Java Province, Indonesia, using a convenience sampling technique. It resulted in 373 midwives who participated in this research. The research used a questionnaire containing the competence of midwives based on the scope of early detection and treatment of risk complications during (1) pregnancy, (2) childbirth, and (3) newborns, as well as (4) the puerperium contained in the Decree of the Minister of Health of the Republic of Indonesia No. 320 of 2020 concerning the professional standards of midwives. The risk of complications refers to risk factors that are found before complications. For example, when performing anamne-sis, a midwife can assess determinants, such as at-risk behaviors and history (the “4 toos”: too young; too old; too close in labor time; and too many children); additionally, on performing a physical examination, e.g., vital signs, head to toe, including abdomen examinations (Leopold I–IV), and then laboratory tests [50]. The questionnaire comprised 22 items. A likert scale was employed with answer choices (ordinal values): ‘1’ for very unimportant, ‘2’ not important, ‘3’ important, ‘4’ very important. The validity test results used Confirmatory Factor Analysis (CFA) of each dimension: (1) Pregnancy (3 items, 0.34–0.88); (2) Childbirth (4 items, 0.38–0.83); (3) Newborn (10 items, 0.61–0.80); and (4) Postpartum (5 items, 0.70–0.79). Their Cronbach alpha’s reliability: 0.69, 0.72, 0.9, and 0.86, respectively. The qualitative research used purposive sampling including 7 village midwives (informant code A) and 6 coordinator midwives (informant code B) in community health centers that used FGD guidelines.
2.3. Research Ethics
Quantitative research data were collected using a Google form questionnaire (online), which was provided via WhatsApp. Detailed information was explained on the initial page of the Google form regarding the researcher’s identity, research title, objectives, content, confidentiality, ethics, questionnaire, length of time to fill out, functions, and benefits of the survey. After the participants read and understood the information, we asked them to voluntarily and independently answer the truth based on their perception towards the questionnaire items. Then, informed consent was filled in (yes or no) upon their agreement. Once agreed, they could go directly to the next page, containing more detailed procedures for answering the questionnaire. Participants received incentives (internet quota) after completing the questionnaire. The research was conducted after obtaining approval from the Health Research Ethics Committee of the Faculty of Medicine, Universitas Padjadjaran, with the number: 640/UN6.KEP/EC/2021.
3. Results
3.1. Quantitative Research
The results of this study consisted of the characteristics and indicators of competency MCOC on 373 midwife participants in West Java Province, Indonesia. Then, the survey results were explored through qualitative research with a Focus Group Discussion (FGD).
Table 2 shows that midwives who need mobile health-based MCOC competencies have characteristics that mean they were: mostly 35 years old (58.98%); with a working period > 10 years (56.30%); possess a diploma as final education level (72.12%); and the scope of competencies needed by midwives in the early detection and treatment of risk complications in MCOC (84.99%). Most midwives use smartphones 1–12 h/day (78.28%), for social media (28.15%).
Table 2.
Characteristics of midwives.
Table 3 shows midwives assessed the importance of all indicators of competence in midwifery care, namely three indicators of competence in childbirth, nine for newborns, and one for postpartum care (mean ≥ 3.60). Nevertheless, midwives assessed that the competency indicators for caring for newborns were less critical in mothers with human immunodeficiency virus (HIV), hepatitis, and syphilis (mean < 3.60).
Table 3.
The survey’s results on the continuity of midwifery care competency needs.
3.2. Qualitative Research
Based on the survey results in Table 2 and Table 3, midwives assessed the importance of competence to provide MCOC using an android smartphone, especially for communication, information, and education to patients. Then, qualitative research was conducted through a Focus Group Discussion (FGD) to explore the survey results.
Midwives as informants in qualitative research have the characteristics stated in Table 4, including gender, age, employment status, years of service, last education, and job placement.
Table 4.
Sociodemographic data of the participants of the qualitative study.
The results of the qualitative analysis were explored under three themes including the midwife’s characteristics, MCOC competencies, and health services as the basis for designing mHealth applications (Table 5). The themes involved were: (1) the first theme was the midwife’s characteristics, consisting of three sub-themes: education level, experiences, and professional standards. The increase in the competence of midwives is influenced by their educational background and length of service experiences. Midwives who often handle midwifery cases, means that they gain experience and are motivated to obtain up-to-date information through education and training; (2) the second theme is the MCOC competencies starting from pregnancy, childbirth, newborns, and the puerperium. Midwives need competence in the early detection and treatment of risk complications while providing MCOC based on professional standards and midwife’s authority; (3) the third theme is mHealth. Midwives already use smartphones with various learning applications and health services. In providing MCOC, they need a mobile health application to help record and report the results of continuous maternal and infant health checks. Therefore, the application required a complete MCH services menu such as pregnancy, childbirth, postpartum, infants, and children, telemidwifery containing a combination of digital communication using robots (chatbots) and semi-automatic chatbots (communication with clients using a variety of chatbots and midwives), and inter-professional collaboration (IPC) referral communication with other professions such as a doctor, nutritionist, and health promotion officer. Along with the services menus, education, and training for midwives are essential supports. The image and color of the app’s icon correspond to the MCH book owned by the client for recording the results of MCH checks from when the mother becomes pregnant, gives birth, postpartum, and infant health checks, including immunization.
Table 5.
Themes and sub-themes competence and service needs in the MCOC education and training mHealth.
The themes and sub-themes of competency and service needs in MCOC as the basis for designing mHealth for midwives were developed as learning media for MCH education, training, and health services. The application design includes dashboards, menus, the content of each menu, features, and icon images for menus in mHealth.
Figure 1 shows that midwives providing continuity care need a mHealth application for learning and providing health services including counseling or health education to patients using telemidwifery. By these features, midwives can detect complications early in pregnancy and provide treatment during pregnancy. Thus, it prevents complications in childbirth, newborns, and the puerperium. After providing the services, the midwife’s duties are recording and reporting the results of MCH examinations. The statement was obtained from informants that midwives needed mobile applications because they made it easier to record and report MCH data anytime and anywhere by using a smartphone.
Figure 1.
Competence needs in the MCOC mHealth for midwives education (for initial knowledge), training (for strengthening the understanding with skills), and services. Recent findings of qualitative results marked with blue color.
The mHealth contains a menu based on a cohort form containing data on the health of pregnant women, mothers in labor, infants and toddlers, postpartum, and family planning. Cohort reports have standardized formats from the Ministry of Health. In addition, there is an education menu purposed for midwives and a training menu different from other mHealth applications (details in Figure 2b). The mHealth application also has a telemidwifery menu containing a semi-automatic communication feature between the midwife and the client and chatbot features.
Figure 2.
Initiation of mHealth for Midwives: (a) Health services menu display; (b) Learning menu.
The education menu for midwives guides midwives regarding interventions given to mothers during pregnancy, childbirth, newborns, and postpartum. The mHealth application has a front page shown in Figure 2a,b for users (midwives) who aim to enter and read data. At the same time, the back end (the “kitchen” of the app) shown in Figure 3 and Figure 4 is for the application developers to see a recapitulation of data that the midwife has input.
Figure 3.
Data Flow Diagram (DFD) level 0 in mHealth application for a midwife.
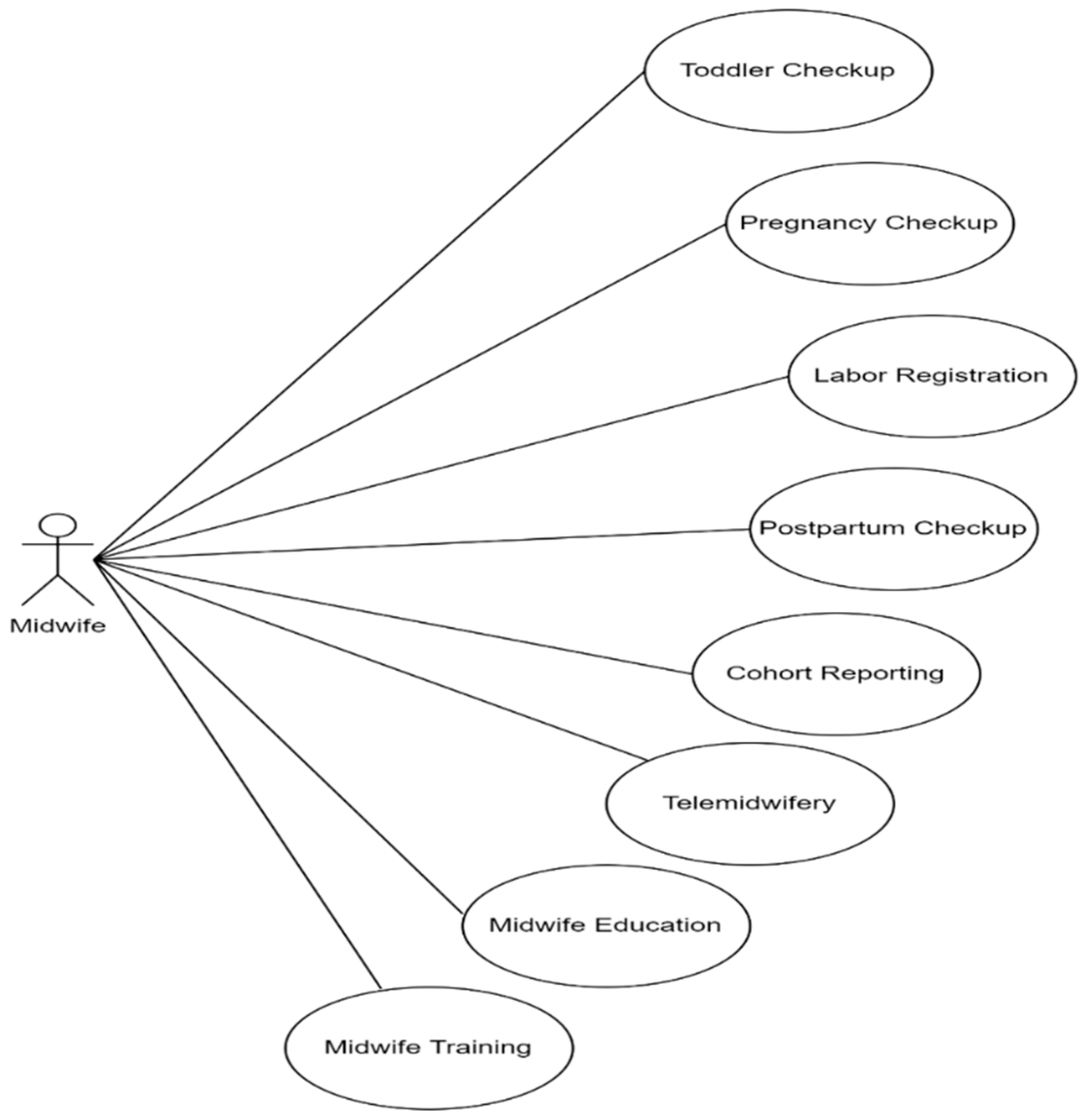
Figure 4.
Diagram use case midwife (bidan).
In Figure 3, midwives can register pregnant, labor, and postpartum mothers’ including toddlers’ identities through the Posyandu Reporting Information System for Midwives (PRISM) in the app. Those data will be used with pregnancy, labor, postpartum, and toddler checkup data. Moreover, midwives can make cohort reports, such as pregnancy, baby, toddler, labor, postpartum, and family plan, from stored checkup data. The PRISM also accepts consultations from pregnant women to be submitted to midwives who can provide consulting solutions to pregnant women’s problems. To improve competence, midwives can request educational and training content through PRISM. The content comes from the Posyandu Health Content Information System (PHCIS).
The actor of the system is the midwife, who can interact with the eight system services (Figure 4). Midwives can record the results of a toddler, pregnancy, labor, and postpartum checkup. The data obtained from recording these checkups can be processed into a cohort report following the format determined by the government. The telemidwifery service receives consultations from pregnant, labor, and postpartum mothers. Then, to improve their competence, midwives can take advantage of training and education services.
Figure 2a explains that the MCH menu on the mHealth dashboard consists of data on pregnant women, mothers giving birth, infants and toddlers, postpartum, and family planning. Figure 2b shows that the other menus include midwife education about the development of information and health program updates from the government. Moreover, there are standard operating procedures for MCH services, the training menu (which contains an e-module, learning video, and online test), maternal and child health reports called cohorts, telemidwifery, accounts, and log-out features. In addition, the mHealth application can be downloaded on Google Play named the iPosyandu Bidan application (version 1.0.9).
4. Discussion
Midwives need competency in the MCOC health service, including the early detection of the risk factor of complications and treatment management. They are concerned about the purposes, benefits, and design of mHealth to support their needs. In providing services, the midwife’s duties in MCOC are identifying, providing appropriate and safe midwifery care, monitoring, and supporting women during preconception, pregnancy, childbirth, newborn, and postpartum [52]. By strengthening this continuously [1], including in emergencies [53,54], health service quality can be improved [16], preventing complications [4,55]. Midwives should have more quality time when providing MCOC to build relationships with clients, have a sense of community, and respect cultural diversity [56]. In Indonesia, midwives must have competence in MCOC based on the Indonesian Midwifery Constitution No. 4 of 2019, so that midwives carry out the early detection of risk complication cases during pregnancy, childbirth, post-delivery, postpartum, including post-miscarriage care and follow-up with referrals [57]. All women should receive continuous midwifery care as the gold standard for improving maternal and infant health [58]. However, women giving birth who live in a village may have limited access to obtain MCOC due to the characteristics of their population (such as economic, psychological, and social burden on women and their families), the limited number of midwives in the workforce, geography (difficult access to healthcare facilities), and technology (mHealth access) that may affect midwifery care [59]. To support this, the government can support physical and digital infrastructure through which MCOC services can be accessed, including using mHealth [60,61].
Both developed and developing countries should be supported by the competence of midwives to reduce their MCH problems [62]. It is because midwives need the skills, knowledge, and attitudes to provide quality care [63]. A recent review stated that factors influencing the MCH competencies of the midwifery workforce were their educational level (diploma, bachelor, and master degrees), working years, and more education and training experiences [64]. Nonetheless, the midwives’ MCH competencies supporting the MCOC (e.g., cases in detecting the risk of complication and its treatment management in pregnancy, childbirth-related complications, neonatal resuscitation, and management of postpartum hemorrhage) are still inadequate [27,65] because not all midwives meet the cases in their experience in the field [66]. The experience of midwives who work in the field with many cases, including complications, is higher than those with lower numbers of cases [65]. The International Confederation of Midwives (ICM) believes that midwives carrying out competencies must be based on the philosophy of midwifery care because the midwives view the normal birth process in women’s lives from the biological, psychological, and social sides [67]. Midwives also obtain knowledge through critical thinking and experiences that can improve competence after providing MCOC [52]. This competency is needed by midwives to be able to carry out early detection to prevent complications in pregnancy, childbirth, newborns, and the puerperium, as stated in the Decree of the Minister of Health of the Republic Indonesia Number 320 of 2020 [50], and also found in our research (Table 2, Table 3 and Table 4). The assessment of midwives’ training needs is the first step in establishing a training curriculum based on mHealth, that can be used as a national curriculum standard [68]. The assessment is a fundamental aim of professional development in effectively increasing the competence of midwives [69] and for future education and training interventions [25,70]. Education and training programs should be organized according to the needs of midwives based on their service work [71]. Recent reviews stated that practicing midwives lack knowledge of diagnosis and care aspects in the early detection of pre-eclampsia [72], which was also found in our research (Table 3). This early detection is part of midwifery emergency training [73,74]. Education and training for midwives can improve their knowledge and skills to provide better health services [75,76], then reduce maternal and newborn mortality [77].
Technological developments successfully contribute to education and training, midwifery care, and lifelong learning [78]. The effectiveness of technology integration into healthcare training can improve clinical skills professionally and enhance health workers’ learning experiences [79]. Previous studies show that innovative on-traditional methods, such as mHealth, have the potential to increase midwives’ knowledge [72,80]. Besides, educational and skills training that integrates techniques and practice with the mHealth application can increase midwives’ self-efficacy [81] and be a learning medium for training through e-modules and learning videos with blended learning strategies [82,83]. Our research suggests the potential innovation with the combination of midwife competency and midwifery care services (Figure 3 and Figure 4). mHealth, which involves using information and communication technology to implement MCOC [16], can support healthcare to improve the quality of MCH [80,84,85]. It has been publicly utilized and suggests an effective public health service [38]. In our research, mHealth can be used to record maternal health from pregnancy, childbirth, newborn, and postpartum. Midwives can use it for early detection of risks, such as during pregnancy checkups (Figure 2 and Figure 4). When using the app, e.g., for pregnant women, a midwife can detect malnutrition, anemia, and hypertension before determining interventions to prevent complications.
Previous research stated that mHealth was used for competency applications in patient care, medical knowledge, practice-based learning, its improvement, systems-based practice, and professional, interpersonal, and communication skills. The curriculum with case- and problem-based teaching, supervision, and practice evaluation improves the quality of competencies [63]. mHealth is a promising solution in pregnancy care compared to the standard of maternal care. One of the benefits of mHealth is the media that can be used for digital health communication in telemidwifery [41]. Midwives need telemidwifery to provide health education services for clients (Table 4). Mobile applications can be practical learning tools and significantly transfer information and expertise to midwives [86]. In addition, skills to use mHealth in education and training have become one of the emerging needs for clinical professionals. It will contribute to curricula gaps in the learning process [87].
Education and training programs can improve healthcare professionals’ decision-making and communication competencies [69]. A systematic approach, comprising assessment to service, supports the education and training of midwives. Therefore, it helps the recommended need to provide a standard of care following the practice of midwives [88,89]. The programs significantly affect midwives’ leadership [90] and their performance. Thus, competence greatly influences performance appraisal in midwifery services [91]. It is needed to meet public health needs so midwives can provide quality healthcare [35,66]. Midwives working within an organization should be supported to develop their professional roles to become knowledgeable, competent, and confident [92]. The efforts of midwives should be supported by the interoperability between mHealth and the government’s health information system (HIS) [93]. Our research in this iPosyandu for midwives version is in the initial phase and needs more development on the interoperability in the future. It has potential because, previously, the iPosyandu was created to integrate with one of the governmental HIS for Posyandu activities, including nutrition status, called ePPGBM [16,38,43].
Strengths and Limitations
The primary strength of the present study is that mHealth combines MCOC competencies and services. In future work, as we are developing chatbots between midwives and mothers, this app will have strengths in telemidwifery [16]. Communicating with a chatbot can help limited numbers of healthcare workers in performing health education services [94]. Our app is planned to be completed with communication features with interprofessional collaboration, such as a doctor and nutritionist. However, it needs more effort to advocate the integration with the governmental midwifery cohort application. Thus, both apps can be synchronized to maintain good data and quality of midwives’ training and services.
5. Conclusions
In summary, midwives need competence in MCOC, including the early detection and treatment of risk complications, using mHealth as a learning medium. Amongst its services, mHealth has functions from recording and reporting the results of maternal health examinations to interventions during pregnancy, childbirth, postpartum, and newborn. Education and training programs can improve midwives’ decision-making and communication skills in their healthcare provision. In the future, the development of mHealth will continue with efforts to integrate with the government health information system.
Author Contributions
Conceptualization, A.I.S., I.W.P., F.R.R., M.A. and A.H.H.; methodology, A.I.S., I.W.P. and F.R.R.; software, W.G.P.; validation, A.I.S., F.R.R. and M.A.; formal analysis, A.I.S., I.W.P. and M.A.; writing—original draft preparation, A.I.S., I.W.P., F.R.R., M.A. and A.H.H.; writing—review and editing, A.I.S., I.W.P., A.G.S., and F.R.R.; visualization, W.G.P. and A.I.S.; supervision, A.I.S., F.R.R. and A.H.H.; project administration, A.I.S. and F.R.R.; funding acquisition, A.I.S. and F.R.R. All authors have read and agreed to the published version of the manuscript.
Funding
This research was funded by the Doctoral Dissertation Research Internal Grant of Universitas Padjadjran, Indonesia, grant number 1595/UN6.3.1/PT.00/2021.
Institutional Review Board Statement
This research is part of the iPosyandu research umbrella, with the approval of the Ethics Committee number: 640/UN6.KEP/EC/2021.
Informed Consent Statement
We explained the research, including the informed consent and its privacy, to the informants. The informants who agreed then signed the form and continued participating in the research.
Data Availability Statement
Not applicable.
Acknowledgments
The authors acknowledge the Purwakarta Regency Health Office for permission to conduct the research; the Informatics Engineering Study Program, Faculty of Engineering, Universitas Pasundan, Indonesia, for contributing to the development of the mobile application; the Directorate of Research and Community Services, Universitas Padjadjaran, Indonesia, The Indonesia Endowment Fund for Education (abbreviated LPDP (Lembaga Pengelola Dana Pendidikan)), and Faculty of Education Science, Universitas Pendidikan Indonesia for their support to our research.
Conflicts of Interest
The authors declare no conflict of interest.
References
- World Health Organization. Maternal Mortality Evidence Brief; Department of Reproductive Health and Research, WHO Press: Geneva, Switzerland, 2019; Available online: https://apps.who.int/iris/bitstream/handle/10665/329886/WHO-RHR-19.20-eng (accessed on 3 September 2022).
- Ministry of Health. Indonesia Health Profile 2018. Available online: https://pusdatin.kemkes.go.id/resources/download/pusdatin/profil-kesehatan-indonesia/Data-dan-Informasi_Profil-Kesehatan-Indonesia-2018 (accessed on 3 September 2022).
- World Health Organization. Digital Education for Building Health Workforce Capacity; WHO Press: Geneva, Switzerland, 2020; Available online: https://www.who.int/publications/i/item/9789240000476 (accessed on 3 September 2022).
- Forster, D.A.; McLachlan, H.L.; Davey, M.-A.; Biro, M.A.; Farrell, T.; Gold, L.; Flood, M.; Shafiei, T.; Waldenström, U. Continuity of care by a primary midwife (caseload midwifery) increases women’s satisfaction with antenatal, intrapartum and postpartum care: Results from the COSMOS randomised controlled trial. BMC Pregnancy Childbirth 2016, 16, 23. [Google Scholar] [CrossRef]
- Kuipers, Y.F.; van Beeck, E.; van den Berg, L.; Dijkhuizen, M. The comparison of the interpersonal action component of woman-centred care reported by healthy pregnant women in different sized practices in the Netherlands: A cross-sectional study. Women Birth 2021, 34, e376–e383. [Google Scholar] [CrossRef]
- Kidane, A.; Getachew, T.; Mesfin, F.; Eyeberu, A.; Dheresa, M. Maternal satisfaction on delivery care services and associated factors at public hospitals in eastern Ethiopia. Int. Health 2022, ihac038. [Google Scholar] [CrossRef]
- Boli, R.V.T.; Lerik, M.D.C.; Muntasir, I.; Nalle, A.A. An Analysis of Continuity of Care Implementation at Tarus and Baumata Public Health Center, Kupang Regency. EAS J. Nurs. Midwefery 2020, 2, 332–337. [Google Scholar] [CrossRef]
- Jin, J.; Chen, J.; Zhao, Y.; Qiu, C. Effect Analysis of Midwife Education and Training with PDCA Model. Comput. Intell. Neurosci. 2022, 2022, 7397186. [Google Scholar] [CrossRef] [PubMed]
- Isoyama, A.; Kinugawa, S. Midwives’ Training Needs for Providing Support to Japanese Childbearing Women and Family Members. Asian J. Hum. Serv. 2022, 22, 1–17. [Google Scholar] [CrossRef]
- Perriman, N.; Davis, D.L.; Ferguson, S. What women value in the midwifery continuity of care model: A systematic review with meta-synthesis. Midwifery 2018, 62, 220–229. [Google Scholar] [CrossRef] [PubMed]
- Ismaila, Y.; Bayes, S.; Geraghty, S. Barriers to Quality Midwifery Care: A Systematic Review and Meta-Synthesis of Qualitative Data. Int. J. Childbirth 2021, 11, 84–100. [Google Scholar] [CrossRef]
- McCaffery, S.; Small, K.; Gamble, J. Rural Australian Doctors’ Views About Midwifery and Midwifery Models of Care: A Qualitative Study. Int. J. Childbirth 2022, 12, 34–43. [Google Scholar] [CrossRef]
- Pace, C.A.; Crowther, S.; Lau, A. Midwife experiences of providing continuity of carer: A qualitative systematic review. Women Birth 2021, 35, e221–e232. [Google Scholar] [CrossRef]
- Hastie, C.R.; Barclay, L. Early career midwives’ perception of their teamwork skills following a specifically designed, whole-of-degree educational strategy utilising groupwork assessments. Midwifery 2021, 99, 102997. [Google Scholar] [CrossRef] [PubMed]
- Abdullahi, A.; Ajoge, N.S.; Abubakar, Y.; Ahmed, M.A. The Design of an Intelligent Healthcare Chatbot for Managing Ante-Natal Recommendations. Int. J. Innov. Sci. Res. Technol. 2022, 7, 1829–1834. [Google Scholar]
- Stellata, A.G.; Rinawan, F.R.; Winarno, G.N.A.; Susanti, A.I.; Purnama, W.G. Exploration of Telemidwifery: An Initiation of Application Menu in Indonesia. Int. J. Environ. Res. Public Health 2022, 19, 10713. [Google Scholar] [CrossRef] [PubMed]
- Clayton, C.; Hemingway, A.; Hughes, M.; Rawnson, S. The public health role of caseloading midwives in reducing health inequalities in childbearing women and babies living in deprived areas in England. The Mi-CARE Study protocol. Eur. J. Midwifery 2022, 6, 17. [Google Scholar] [CrossRef]
- Perez-Chavolla, L.J.; Thouvenot, V.I.; Schimpf, D.; Moritz, A. Adopting digital technology in midwifery practice–experiences and perspectives from six projects in eight countries (2014–2016). J. Int. Soc. Telemed. Ehealth 2019, 7, e2. [Google Scholar] [CrossRef]
- Hainsworth, N.; Dowse, E.; Ebert, L.; Foureur, M. ‘Continuity of Care Experiences’ within pre-registration midwifery education programs: A scoping review. Women Birth 2021, 34, 514–530. [Google Scholar] [CrossRef]
- McKeever, J.; Leider, J.P.; Alford, A.A.; Evans, D. Research Full Report: Regional Training Needs Assessment: A First Look at High-Priority Training Needs Across the United States by Region. J. Public Health Manag. Pract. 2019, 25, S166. [Google Scholar] [CrossRef]
- Hiola, T.T.; Badjuka, B.Y.M. The Analysis of Village Midwife Performance in Reducing Maternal and Infant Mortality Rate. J. Adm. Kesehat. Indones. 2020, 8, 141–150. [Google Scholar] [CrossRef]
- Makhado, L.C.; Mangena-Netshikweta, M.L.; Mulondo, S.A.; Olaniyi, F.C. The Roles of Obstetrics Training Skills and Utilisation of Maternity Unit Protocols in Reducing Perinatal Mortality in Limpopo Province, South Africa. Healthcare 2022, 10, 662. [Google Scholar] [CrossRef]
- Sharma, B.; Hildingsson, I.; Johansson, E.; Christensson, K. Self-assessed confidence of students on selected midwifery skills: Comparing diploma and bachelors programmes in one province of India. Midwifery 2018, 67, 12–17. [Google Scholar] [CrossRef]
- Maude, R.; Douché, J.; Holloway, K. Midwives’ perspectives on the benefits for women and babies following completion of midwifery postgraduate complex care education. N. Z. Coll. Midwives J. 2022, 58, 5–10. [Google Scholar] [CrossRef]
- Alnair, N.M.A.; Malik, E.M.; Ahmed, M.E.; Abu, I.I.M. Training Needs Assessment for Nurses in Sennar State, Sudan: Cross Sectional Study (1). Sci. J. Public Health 2019, 7, 104–114. [Google Scholar] [CrossRef]
- Goshu, M.; Godefay, H.; Bihonegn, F.; Ayalew, F.; Haileselassie, D.; Kebede, A.; Temam, G.; Gidey, G. Assessing the competence of midwives to provide care during labor, childbirth and the immediate postpartum period–A cross sectional study in Tigray region, Ethiopia. PLoS ONE 2018, 13, e0206414. [Google Scholar] [CrossRef] [PubMed]
- Nishimwe, A.; Ibisomi, L.; Nyssen, M.; Conco, D.N. The effect of an mLearning application on nurses’ and midwives’ knowledge and skills for the management of postpartum hemorrhage and neonatal resuscitation: Pre–post intervention study. Hum. Resour. Health 2021, 19, 14. [Google Scholar] [CrossRef]
- Osei, E.; Mashamba-Thompson, T.P. Mobile health applications for disease screening and treatment support in low-and middle-income countries: A narrative review. Heliyon 2021, 7, e06639. [Google Scholar] [CrossRef] [PubMed]
- Hussain, M.; Zaidan, A.; Zidan, B.; Iqbal, S.; Ahmed, M.; Albahri, O.S.; Albahri, A.S. Conceptual framework for the security of mobile health applications on android platform. Telemat. Inform. 2018, 35, 1335–1354. [Google Scholar] [CrossRef]
- Begam, A.A.A.; Tholappan, A. Psychomotor domain of Bloom’s taxonomy in teacher education. Shanlax Int. J. Educ. 2018, 6, 11–14. [Google Scholar]
- Rao, N. Outcome-based education: An outline. High. Educ. Future 2020, 7, 5–21. [Google Scholar] [CrossRef]
- Gegenfurtner, A.; Ebner, C. Webinars in higher education and professional training: A meta-analysis and systematic review of randomized controlled trials. Educ. Res. Rev. 2019, 28, 100293. [Google Scholar] [CrossRef]
- Goemaes, R.; Beeckman, D.; Verhaeghe, S.; Van Hecke, A. Sustaining the quality of midwifery practice in Belgium: Challenges and opportunities for advanced midwife practitioners. Midwifery 2020, 89, 102792. [Google Scholar] [CrossRef]
- McFadden, A.; Gupta, S.; Marshall, J.L.; Shinwell, S.; Sharma, B.; McConville, F.; MacGillivray, S. Systematic review of barriers to, and facilitators of, the provision of high-quality midwifery services in India. Birth 2020, 47, 304–321. [Google Scholar] [CrossRef]
- Mateus-Coelho, N.; Cruz-Cunha, M.M.; Ávila, P. Application of the Industry 4.0 technologies to mobile learning and health education apps. FME Trans. 2021, 49, 876–885. [Google Scholar] [CrossRef]
- Syahrullah, S. Aplikasi E-Kohort Register Kesehatan Ibu Dan Anak (KIA) Pada Puskesmas Nosarara Kota Palu. JATISI (J. Tek. Inform. Dan Sist. Inf.) 2018, 5, 74–85. [Google Scholar] [CrossRef]
- Yuliarti, F.; Waluyo, A.; Prahastuti, B.S. Utilization of Tele-CTG for Strengthening Maternal Health Service During The COVID-19 Pandemic: Case Study in Kupang Regency, Indonesia. ITTPCOVID19 2021, 1, 1. [Google Scholar]
- Rinawan, F.R.; Susanti, A.I.; Amelia, I.; Ardisasmita, M.N.; Dewi, R.K.; Ferdian, D.; Purnama, W.G.; Purbasari, A. Understanding mobile application development and implementation for monitoring Posyandu data in Indonesia: A 3-year hybrid action study to build “a bridge” from the community to the national scale. BMC Public Health 2021, 21, 1024. [Google Scholar] [CrossRef]
- Balakrishnan, R.; Gopichandran, V.; Chaturvedi, S.; Chatterjee, R.; Mahapatra, T.; Chaudhuri, I. Continuum of Care Services for Maternal and Child Health using mobile technology—A health system strengthening strategy in low and middle income countries. BMC Med. Inform. Decis. Mak. 2016, 16, 84. [Google Scholar] [CrossRef]
- Martinez, B.; Ixen, E.C.; Hall-Clifford, R.; Juarez, M.; Miller, A.C.; Francis, A.; Valderrama, C.E.; Stroux, L.; Clifford, G.D.; Rohloff, P. mHealth intervention to improve the continuum of maternal and perinatal care in rural Guatemala: A pragmatic, randomized controlled feasibility trial. Reprod. Health 2018, 15, 120. [Google Scholar] [CrossRef]
- Kusyanti, T.; Wirakusumah, F.F.; Rinawan, F.R.; Muhith, A.; Purbasari, A.; Mawardi, F.; Puspitasari, I.W.; Faza, A.; Stellata, A.G. Technology-Based (Mhealth) and Standard/Traditional Maternal Care for Pregnant Woman: A Systematic Literature Review. Healthcare 2022, 10, 1287. [Google Scholar] [CrossRef]
- Qudah, B.; Luetsch, K. The influence of mobile health applications on patient-healthcare provider relationships: A systematic, narrative review. Patient Educ. Couns. 2019, 102, 1080–1089. [Google Scholar] [CrossRef]
- Rinawan, F.R.; Faza, A.; Susanti, A.I.; Purnama, W.G.; Indraswari, N.; Ferdian, D.; Fatimah, S.N.; Purbasari, A.; Zulianto, A.; Sari, A.N. Posyandu Application for Monitoring Children Under-Five: A 3-Year Data Quality Map in Indonesia. ISPRS Int. J. Geo-Inf. 2022, 11, 399. [Google Scholar] [CrossRef]
- Farao, J.; Malila, B.; Conrad, N.; Mutsvangwa, T.; Rangaka, M.X.; Douglas, T.S. A user-centred design framework for mHealth. PLoS ONE 2020, 15, e0237910. [Google Scholar] [CrossRef]
- Kemei, J.; Etowa, J. Continuing professional development: Perspectives of Kenyan nurses and midwives. Open J. Nurs. 2021, 11, 121–131. [Google Scholar] [CrossRef]
- Renning, K.; van de Water, B.; Brandstetter, S.; Kasitomu, C.; Gowero, N.; Simbota, M.; Majamanda, M. Training needs assessment for practicing pediatric critical care nurses in Malawi to inform the development of a specialized master’s education pathway: A cohort study. BMC Nurs. 2022, 21, 6. [Google Scholar] [CrossRef]
- Cooper, S.; Cant, R.; Porter, J.; Bogossian, F.; McKenna, L.; Brady, S.; Fox-Young, S. Simulation based learning in midwifery education: A systematic review. Women Birth 2012, 25, 64–78. [Google Scholar] [CrossRef]
- Mildon, A.; Sellen, D. Use of mobile phones for behavior change communication to improve maternal, newborn and child health: A scoping review. J. Glob. Health 2019, 9, 020425. [Google Scholar] [CrossRef]
- Zemmel, D.J.; Kulik, P.K.; Leider, J.P.; Power, L.E. Public Health Workforce Development During and Beyond the COVID-19 Pandemic: Findings From a Qualitative Training Needs Assessment. J. Public Health Manag. Pract. 2022, 28, S263–S270. [Google Scholar] [CrossRef]
- Decree of Indonesian Minister of Health of The Republic of Indonesia Number 320 Years 2020 Concerning Midwife Professional Standards. 15 May 2020. Available online: https://ktki.kemkes.go.id/info/sites/default/files/KEPMENKES%20320%20TAHUN%202020%20TENTANG%20STANDAR%20PROFESI%20BIDAN (accessed on 3 September 2022).
- Howlett, G.; Waemusa, Z. Digital native/digital immigrant divide: EFL teachers’ mobile device experiences and practice. Contemp. Educ. Technol. 2018, 9, 374–389. [Google Scholar] [CrossRef][Green Version]
- Fontein-Kuipers, Y.; Romeijn, E.; Zwijnenberg, A.; Eekhof, W.; van Staa, A. ‘ISeeYou’: A woman-centred care education and research project in Dutch bachelor midwifery education. Health Educ. J. 2018, 77, 899–914. [Google Scholar] [CrossRef]
- Angeline, T.; TogarepiAnoldis, M.G.; Mary, B. Midwifery Competency: Concept Paper. Int. J. Bus. Manag. Econ. Rev. 2019, 2, 11–16. [Google Scholar]
- World Health Organization. Mapping of WHO Competencies for the Maternal and Newborn Health (MNH) Professional Based on Previously Published International Standards: Web Appendix to Defining Competent Maternal and Newborn Health Professionals: Background Document to the 2018 Joint Statement by WHO, UNFPA, UNICEF, ICM, ICN, FIGO and IPA: Definition of Skilled Health Personnel Providing Care during Childbirth; World Health Organization: Geneva, Switzerland, 2018; Available online: https://apps.who.int/iris/handle/10665/272819 (accessed on 3 September 2022).
- Fernandez Turienzo, C.; Silverio, S.A.; Coxon, K.; Brigante, L.; Seed, P.T.; Shennan, A.H.; Sandall, J.; Group, P.C. Experiences of maternity care among women at increased risk of preterm birth receiving midwifery continuity of care compared to women receiving standard care: Results from the POPPIE pilot trial. PLoS ONE 2021, 16, e0248588. [Google Scholar] [CrossRef]
- Cummins, A.; Griew, K.; Devonport, C.; Ebbett, W.; Catling, C.; Baird, K. Exploring the value and acceptability of an antenatal and postnatal midwifery continuity of care model to women and midwives, using the Quality Maternal Newborn Care Framework. Women Birth 2022, 35, 59–69. [Google Scholar] [CrossRef]
- Law Number 4 Year 2019, 15 March 2019. Available online: https://ktki.kemkes.go.id/info/sites/default/files/UU%20Nomor%204%20Tahun%202019%20ttg%20Kebidanan (accessed on 3 September 2022).
- Gamble, J.; Browne, J.; Creedy, D.K. Hospital accreditation: Driving best outcomes through continuity of midwifery care? A scoping review. Women Birth 2020, 34, 113–121. [Google Scholar] [CrossRef]
- Toohill, J.; Chadha, Y.; Nowlan, S. An interactive decision-making framework (i-DMF) to scale up maternity continuity of carer models. J. Res. Nurs. 2020, 25, 561–576. [Google Scholar] [CrossRef]
- Evans, J.; Taylor, J.; Browne, J.; Ferguson, S.; Atchan, M.; Maher, P.; Homer, C.S.; Davis, D. The future in their hands: Graduating student midwives’ plans, job satisfaction and the desire to work in midwifery continuity of care. Women Birth 2020, 33, e59–e66. [Google Scholar] [CrossRef]
- Neke, N.M.; Gadau, G.; Wasem, J. Policy makers’ perspective on the provision of maternal health services via mobile health clinics in Tanzania—Findings from key informant interviews. PLoS ONE 2018, 13, e0203588. [Google Scholar] [CrossRef]
- Gavine, A.; MacGillivray, S.; McConville, F.; Gandhi, M.; Renfrew, M.J. Pre-service and in-service education and training for maternal and newborn care providers in low-and middle-income countries: An evidence review and gap analysis. Midwifery 2019, 78, 104–113. [Google Scholar] [CrossRef]
- Hilty, D.M.; Chan, S.; Torous, J.; Luo, J.; Boland, R.J. A telehealth framework for mobile health, smartphones, and apps: Competencies, training, and faculty development. J. Technol. Behav. Sci. 2019, 4, 106–123. [Google Scholar] [CrossRef]
- Li, Y.; Lu, H.; Zhao, Y.; Ren, L.; Cao, L.; Pang, D.; Wang, A. Core competencies of the midwifery workforce in China: A scoping review. J. Nurs. Manag. 2022, 30, 535–558. [Google Scholar] [CrossRef]
- Huang, J.; Lu, H.; Li, J.; Zhou, N.; Zang, Y.; Ren, L.; Wang, J. Comparison of midwives’ self-perceived essential competencies between low and high maternal mortality ratio provinces in China. J. Clin. Nurs. 2020, 29, 4733–4747. [Google Scholar]
- Tarimo, E.A.; Moyo, G.; Masenga, H.; Magesa, P.; Mzava, D. Performance and self-perceived competencies of enrolled nurse/midwives: A mixed methods study from rural Tanzania. BMC Health Serv. Res. 2018, 18, 277. [Google Scholar] [CrossRef]
- International Confederation of Midwives. Essential Competencies for Midwifery Practice. October 2018. Available online: https://www.internationalmidwives.org/assets/files/general-files/2019/02/icm-competencies_english_final_jan-2019-update_final-web_v1.0.pdf (accessed on 3 September 2022).
- Hyasat, A.S.; Al-Weshah, G.A.; Kakeesh, D.F. Training Needs Assessment for Small Businesses: The Case of the Hospitality Industry in Jordan. Geo J. Tour. Geosites 2022, 40, 20–29. [Google Scholar] [CrossRef]
- Joly, B.M.; Coronado, F.; Bickford, B.C.; Leider, J.P.; Alford, A.; McKeever, J.; Harper, E. A review of public health training needs assessment approaches: Opportunities to move forward. J. Public Health Manag. Pract. JPHMP 2018, 24, 571. [Google Scholar] [CrossRef] [PubMed]
- Medina, M.; Lee, D.; Garza, D.M.; Goldwaser, E.L.; Truong, T.T.; Apraku, A.; Cosgrove, J.; Cooper, J.J. Neuroimaging education in psychiatry residency training: Needs assessment. Acad. Psychiatry 2020, 44, 311–315. [Google Scholar] [CrossRef]
- Dashora, U.; Huw, A.D.; Bennett, S.; Goodchild, A.; Hugason-Briem, J.; Johnson, G.; Kitt, A.; Schreiner, A.; Todd, D.; Yiallorous, J. Findings of a nationwide survey of the diabetes education and training needs of midwives in the UK. Br. J. Diabetes 2018, 18, 147–153. [Google Scholar] [CrossRef]
- Garti, I.; Gray, M.; Tan, J.-Y.; Bromley, A. Midwives’ knowledge of pre-eclampsia management: A scoping review. Women Birth 2021, 34, 87–104. [Google Scholar] [CrossRef]
- Soggiu-Duta, C.L.; Suciu, N. Resident physicians’ and midwives’ knowledge of preeclampsia and eclampsia reflected in their practice at a clinical hospital in southern Romania. J. Med. Life 2019, 12, 435. [Google Scholar]
- Abdelgadir, N.I.; Brier, S.L.; Abdelgadir, W.I.; Mohammed, S.A. The effect of training program on midwives practice concerning timely management of postpartum Hemorrhage at Aljenena town Dafur. Nat. Med. Sci. 2022, 21, 49–56. [Google Scholar]
- Ameh, C.A.; Mdegela, M.; White, S.; van den Broek, N. The effectiveness of training in emergency obstetric care: A systematic literature review. Health Policy Plan. 2019, 34, 257–270. [Google Scholar] [CrossRef]
- Mustamin, M.; Amiruddin, R.; Palutturi, S.; Rahman, S.A.; Risnah, R. Training effect to the knowledge and skills of midwives in maternity health services at primary health care. Int. J. Community Med. Public Health 2018, 5, 1–5. [Google Scholar]
- Baumgartner, J.N.; Headley, J.; Kirya, J.; Guenther, J.; Kaggwa, J.; Kim, M.K.; Aldridge, L.; Weiland, S.; Egger, J. Impact evaluation of a maternal and neonatal health training intervention in private Ugandan facilities. Health Policy Plan. 2021, 36, 1103–1115. [Google Scholar] [CrossRef]
- Hilty, D.M.; Maheu, M.M.; Drude, K.P.; Hertlein, K.M. The need to implement and evaluate telehealth competency frameworks to ensure quality care across behavioral health professions. Acad. Psychiatry 2018, 42, 818–824. [Google Scholar] [CrossRef] [PubMed]
- Grimwood, T.; Snell, L. The use of technology in healthcare education: A literature review. MedEdPublish 2020, 9, 137. [Google Scholar] [CrossRef]
- Knitza, J.; Simon, D.; Lambrecht, A.; Raab, C.; Tascilar, K.; Hagen, M.; Kleyer, A.; Bayat, S.; Derungs, A.; Amft, O. Mobile health usage, preferences, barriers, and eHealth literacy in rheumatology: Patient survey study. JMIR mHealth uHealth 2020, 8, e19661. [Google Scholar] [CrossRef]
- Chen, J.; Allman-Farinelli, M. Impact of training and integration of apps into dietetic practice on dietitians’ self-efficacy with using mobile health apps and patient satisfaction. JMIR mHealth uHealth 2019, 7, e12349. [Google Scholar] [CrossRef]
- Handayani, M.N.; Kamis, A.; Ali, M.; Wahyudin, D.; Mukhidin, M. Development of green skills module for meat processing technology study. J. Food Sci. Educ. 2021, 20, 189–196. [Google Scholar] [CrossRef]
- Ali, M.; Disman, A.P.; Hadiapurwa, A.; Risdiyanto, H.L. Blended Learning in the Implementation of Environment Dimension of ESD Infused into Junior High School Science. J. Hunan Univ. Nat. Sci. 2022, 49, 139–149. [Google Scholar] [CrossRef]
- Osei, E.; Agyei, K.; Tlou, B.; Mashamba-Thompson, T.P. Availability and Use of Mobile Health Technology for Disease Diagnosis and Treatment Support by Health Workers in the Ashanti Region of Ghana: A Cross-Sectional Survey. Diagnostics 2021, 11, 1233. [Google Scholar] [CrossRef]
- Yan, L.L.; Gong, E.; Gu, W.; Turner, E.L.; Gallis, J.A.; Zhou, Y.; Li, Z.; McCormack, K.E.; Xu, L.-Q.; Bettger, J.P. Effectiveness of a primary care-based integrated mobile health intervention for stroke management in rural China (SINEMA): A cluster-randomized controlled trial. PLoS Med. 2021, 18, e1003582. [Google Scholar] [CrossRef]
- Nezamdoust, S.; Abdekhoda, M.; Rahmani, A. Determinant factors in adopting mobile health application in healthcare by nurses. BMC Med. Inform. Decis. Mak. 2022, 22, 47. [Google Scholar] [CrossRef]
- Slovensky, D.J.; Malvey, D.M.; Neigel, A.R. A model for mHealth skills training for clinicians: Meeting the future now. Mhealth 2017, 3, 24. [Google Scholar] [CrossRef]
- Vermeulen, J.; Luyben, A.; O’Connell, R.; Gillen, P.; Escuriet, R.; Fleming, V. Failure or progress?: The current state of the professionalisation of midwifery in Europe. Eur. J. Midwifery 2019, 3, 22. [Google Scholar] [CrossRef] [PubMed]
- Li, X.; Zhang, Y.; Ye, Z.; Huang, L.; Zheng, X. Development of a Mobile Application of Internet-Based Support Program on Parenting Outcomes for Primiparous Women. Int. J. Environ. Res. Public Health 2021, 18, 7354. [Google Scholar] [CrossRef]
- Griffin, A.; Knight, L.; McKeown, A.; Cliffe, C.; Arora, A.; Crampton, P. A postgraduate curriculum for integrated care: A qualitative exploration of trainee paediatricians and general practitioners’ experiences. BMC Med. Educ. 2019, 19, 8. [Google Scholar] [CrossRef] [PubMed]
- Imanipour, M.; Ebadi, A.; Monadi Ziarat, H.; Mohammadi, M.M. The effect of competency-based education on clinical performance of health care providers: A systematic review and meta-analysis. Int. J. Nurs. Pract. 2022, 28, e13003. [Google Scholar] [CrossRef] [PubMed]
- Bäck, L.; Hildingsson, I.; Sjöqvist, C.; Karlström, A. Developing competence and confidence in midwifery-focus groups with Swedish midwives. Women Birth 2017, 30, e32–e38. [Google Scholar] [CrossRef]
- Higman, S.; Dwivedi, V.; Nsaghurwe, A.; Busiga, M.; Sotter Rulagirwa, H.; Smith, D.; Wright, C.; Nyinondi, S.; Nyella, E. Designing interoperable health information systems using enterprise architecture approach in resource-limited countries: A literature review. Int. J. Health Plan. Manag. 2019, 34, e85–e99. [Google Scholar] [CrossRef]
- Memon, Z.; Tahir, F.; Dehraj, S.; Noureen, F.; Jalbani, A.H.; Bux, K. Multi interactive chatbot communication framework for health care. Int. J. Comput. Sci. Netw. Secur. 2020, 20, 121–124. [Google Scholar]
Publisher’s Note: MDPI stays neutral with regard to jurisdictional claims in published maps and institutional affiliations. |
© 2022 by the authors. Licensee MDPI, Basel, Switzerland. This article is an open access article distributed under the terms and conditions of the Creative Commons Attribution (CC BY) license (https://creativecommons.org/licenses/by/4.0/).



