Improving Water Quality Index Prediction Using Regression Learning Models
Abstract
1. Introduction
2. Related Works
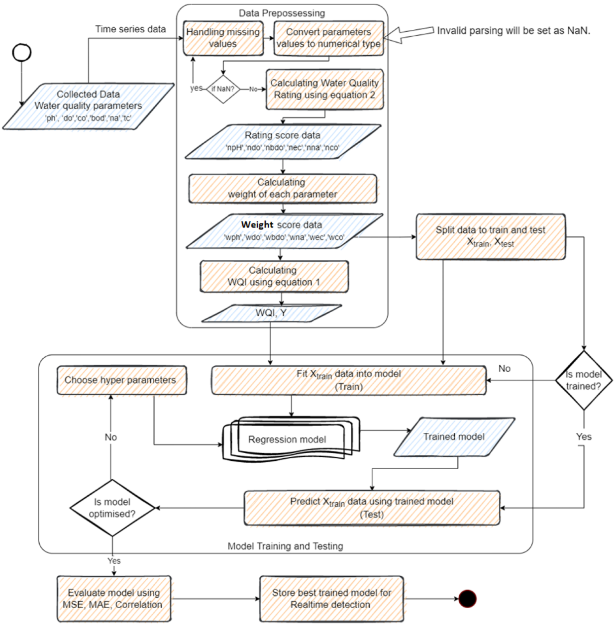
3. Methodology
3.1. Dataset
3.2. Data Preprocessing
3.3. Regression Water Quality Prediction
3.3.1. Decision Tree Regression
3.3.2. Linear Regression
3.3.3. Ridge Regression
3.3.4. Lasso Regression
3.3.5. Support Vector Regression
3.3.6. Random Forest Regression
3.3.7. Extra Tree Regression
3.3.8. ANN Regression
3.4. System Evaluation
4. Results & Discussion
4.1. Regression Models Evaluation
4.2. ANN Models Evaluation
4.3. Comparison with Existing Works
5. Future Works and Challenges
6. Conclusions
Author Contributions
Funding
Institutional Review Board Statement
Informed Consent Statement
Data Availability Statement
Conflicts of Interest
List of Abbreviations
| Abbreviation | Water Parameter | Abbreviation | Machine Learning Algorithm | Abbreviation | Others |
| AN | ammoniacal nitrogen | ANN | artificial neural network | actual value of parameter in the tested water samples | |
| BOD | biological oxygen demand | BPNN | back propagation NN | AI | artificial intelligence |
| Ca | calcium | DT | decision tree regression | the optimal parameter value in pure water | |
| CO | electrical conductivity | ET | extra tree regression | MAE | mean absolute error |
| COD | chemical oxygen demand | LR | linear regression | MSE | mean square error |
| DO | dissolved oxygen | MLP | multilayer perceptron | correlation coefficient | |
| FC | faecal coliform | RBFNN | radial basis function NN | RMSE | root mean square error |
| K | potassium | RF | random forest regression | SDG | Sustainable Development Goals |
| Mg | magnesium | SVR | support vector regression | the suggested parameter standard value | |
| NH4+ | ammonium | UN | United Nation | ||
| NO3− i.e., Na | nitrate | UNEP | United Nations Environment Program | ||
| NO3−N | nitrate-nitrogen | each feature’s unit weight | |||
| NO2−N | nitrite-nitrogen | WQI | Water Quality Index | ||
| pH | potential for hydrogen | Water quality rating scale for each feature | |||
| PO43- | Phosphate | water quality weight score for each feature | |||
| PO4−P | phosphate | ||||
| SO42− | sulfur | ||||
| SS | suspended solids | ||||
| T | temperature | ||||
| TC | total coliform | ||||
| TDS | total dissolved solids | ||||
| TH | total hardness | ||||
| TN | total nitrogen | ||||
| TS | total solids | ||||
| TUR | turbidity |
References
- Zhang, W.; Zhang, Z.; Wei, X.; Hu, Y.; Li, Y.; Meng, L. Long-term spatiotemporal changes of surface water and its influencing factors in the mainstream of Han River, China. J. Hydrol. Reg. Stud. 2022, 40, 101009. [Google Scholar] [CrossRef]
- Wu, H.; Yang, W.; Yao, R.; Zhao, Y.; Zhao, Y.; Zhang, Y.; Yuan, Q.; Lin, A. Evaluating surface water quality using water quality index in Beiyun River, China. Environ. Sci. Pollut. Res. 2020, 27, 35449–35458. [Google Scholar] [CrossRef] [PubMed]
- UNEP. A Snapshot of the World’s Water Quality: Towards a Global Assessment; United Nations Environment Programme: Nairobi, Kenya, 2016. [Google Scholar]
- United Nations. Transforming Our World: The 2030 Agenda for Sustainable Development, A/RES/70/1/2015; United Nations: New York, NY, USA, 2016. [Google Scholar]
- Sarkar, M.K.; Panda, R.K.; Pandey, A.; Chowdary, V.M. Management Strategies for Critical Erosion-Prone Areas of Small Agricultural Watershed Based on Sediment and Nutrient Yield. In Geospatial Technologies for Land and Water Resources Management; Pandey, A., Chowdary, V.M., Behera, M.D., Singh, V.P., Eds.; Springer International Publishing: Cham, Switzerland, 2022; pp. 335–363. [Google Scholar]
- Darko, G.; Obiri-Yeboah, S.; Takyi, S.A.; Amponsah, O.; Borquaye, L.S.; Amponsah, L.O.; Fosu-Mensah, B.Y. Urbanizing with or without nature: Pollution effects of human activities on water quality of major rivers that drain the Kumasi Metropolis of Ghana. Environ. Monit. Assess. 2022, 194, 38. [Google Scholar] [CrossRef] [PubMed]
- Abbasnia, A.; Radfard, M.; Hossein, A. Data in Brief Groundwater quality assessment for irrigation purposes based on irrigation water quality index and its zoning with GIS in the villages of Chabahar, Sistan and Baluchistan, Iran. Data Brief 2018, 19, 623–631. [Google Scholar] [CrossRef] [PubMed]
- Berhe, B.A. Evaluation of groundwater and surface water quality suitability for drinking and agricultural purposes in Kombolcha town area, eastern Amhara region, Ethiopia. Appl. Water Sci. 2020, 10, 127. [Google Scholar] [CrossRef]
- Asadollah, S.B.H.S.; Sharafati, A.; Motta, D.; Yaseen, Z.M. River water quality index prediction and uncertainty analysis: A comparative study of machine learning models. J. Environ. Chem. Eng. 2021, 9, 104599. [Google Scholar] [CrossRef]
- Prabowo, R.; Bambang, A.N.; Sudarno, S. Water Quality Index of Well Water in the Converted Agricultural Land. J. Pendidik. IPA Indones. 2021, 10, 560–570. [Google Scholar] [CrossRef]
- Zakir, H.M.; Sharmin, S.; Akter, A.; Rahman, M.S. Assessment of health risk of heavy metals and water quality indices for irrigation and drinking suitability of waters: A case study of Jamalpur Sadar area, Bangladesh. Environ. Adv. 2020, 2, 100005. [Google Scholar] [CrossRef]
- Camara, M.; Jamil, N.R.; Abdullah, A.F.B. Impact of land uses on water quality in Malaysia: A review. Ecol. Process. 2019, 8, 10. [Google Scholar] [CrossRef]
- USGS Water-Quality Data for the Nation. Available online: https://waterdata.usgs.gov/usa/nwis/qw (accessed on 1 August 2022).
- Gangwar, S. Water Quality Monitoring in India: A Review. Int. J. Inf. Comput. Technol. 2013, 3, 851–856. [Google Scholar]
- Shah, M.I.; Javed, M.F.; Abunama, T. Proposed formulation of surface water quality and modelling using gene expression, machine learning, and regression techniques. Environ. Sci. Pollut. Res. 2021, 28, 13202–13220. [Google Scholar] [CrossRef]
- Alizadeh, M.J.; Kavianpour, M.R.; Danesh, M.; Adolf, J.; Shamshirband, S.; Chau, K. Mechanics Effect of river flow on the quality of estuarine and coastal waters using machine learning models. Eng. Appl. Comput. Fluid Mech. 2018, 12, 810–823. [Google Scholar]
- Haghiabi, A.H.; Nasrolahi, A.H.; Parsaie, A. Water quality prediction using machine learning methods. Water Qual. Res. J. 2018, 53, 3–13. [Google Scholar] [CrossRef]
- Ahmed, A.N.; Othman, F.B.; Afan, H.A.; Ibrahim, R.K.; Fai, C.M.; Hossain, S.; Ehteram, M.; Elshafie, A. Machine learning methods for better water quality prediction. J. Hydrol. 2019, 578, 124084. [Google Scholar] [CrossRef]
- Balogun, A.-L.; Tella, A. Modelling and investigating the impacts of climatic variables on ozone concentration in Malaysia using correlation analysis with random forest, decision tree regression, linear regression, and support vector regression. Chemosphere 2022, 299, 134250. [Google Scholar] [CrossRef]
- Ahmad, M.W.; Reynolds, J.; Rezgui, Y. Predictive modelling for solar thermal energy systems: A comparison of support vector regression, random forest, extra trees and regression trees. J. Clean. Prod. 2018, 203, 810–821. [Google Scholar] [CrossRef]
- Al-Obeidat, F.; Spencer, B.; Alfandi, O. Consistently accurate forecasts of temperature within buildings from sensor data using ridge and lasso regression. Futur. Gener. Comput. Syst. 2020, 110, 382–392. [Google Scholar] [CrossRef]
- Noori, R.; Karbassi, A.R.; Mehdizadeh, H.; Vesali-Naseh, M.; Sabahi, M.S. A framework development for predicting the longitudinal dispersion coefficient in natural streams using an artificial neural network. Environ. Prog. Sustain. Energy 2011, 30, 439–449. [Google Scholar] [CrossRef]
- Djarum, D.H.; Ahmad, Z.; Zhang, J. River Water Quality Prediction in Malaysia Based on Extra Tree Regression Model Coupled with Linear Discriminant Analysis (LDA). In Proceedings of the 31st European Symposium on Computer Aided Process Engineering, Istanbul, Turkey, 6–9 June 2021; Türkay, M., Gani, R., Eds.; Elsevier: Amsterdam, The Netherlands, 2021; pp. 1491–1496. [Google Scholar]
- Chen, Y.; Song, L.; Liu, Y.; Yang, L.; Li, D. A review of the artificial neural network models for water quality prediction. Appl. Sci. 2020, 10, 5776. [Google Scholar] [CrossRef]
- Sterkenburg, T.F.; Grünwald, P.D. The no-free-lunch theorems of supervised learning. Synthese 2021, 199, 9979–10015. [Google Scholar] [CrossRef]
- Uddin, G.; Nash, S.; Olbert, A.I. A review of water quality index models and their use for assessing surface water quality. Ecol. Indic. 2021, 122, 107218. [Google Scholar] [CrossRef]
- Bui, D.T.; Khosravi, K.; Tiefenbacher, J.; Nguyen, H.; Kazakis, N. Improving prediction of water quality indices using novel hybrid machine-learning algorithms. Sci. Total Environ. 2020, 721, 137612. [Google Scholar] [CrossRef] [PubMed]
- Kulisz, M.; Kujawska, J.; Przysucha, B.; Cel, W. Forecasting Water Quality Index in Groundwater Using Artificial Neural Network. Energies 2021, 14, 5875. [Google Scholar] [CrossRef]
- Othman, F.; Alaaeldin, M.E.; Seyam, M.; Ahmed, A.N.; Teo, F.Y.; Fai, C.M.; Afan, H.A.; Sherif, M.; Sefelnasr, A.; El-Shafie, A. Efficient river water quality index prediction considering minimal number of inputs variables. Eng. Appl. Comput. Fluid Mech. 2020, 14, 751–763. [Google Scholar] [CrossRef]
- Rizal, N.N.M.; Hayder, G.; Yusof, K.A. Water Quality Predictive Analytics Using an Artificial Neural Network with a Graphical User Interface. Water 2022, 14, 1221. [Google Scholar] [CrossRef]
- Hameed, M.; Sharqi, S.S.; Yaseen, Z.M.; Afan, H.A.; Hussain, A.; Elshafie, A. Application of artificial intelligence (AI) techniques in water quality index prediction: A case study in tropical region, Malaysia. Neural Comput. Appl. 2017, 28, 893–905. [Google Scholar] [CrossRef]
- Elsayed, S.; Ibrahim, H.; Hussein, H.; Elsherbiny, O.; Elmetwalli, A.H.; Moghanm, F.S.; Ghoneim, A.M.; Danish, S.; Datta, R.; Gad, M. Assessment of water quality in lake qaroun using ground-based remote sensing data and artificial neural networks. Water 2021, 13, 3094. [Google Scholar] [CrossRef]
- Setshedi, K.J.; Mutingwende, N.; Ngqwala, N.P. The use of artificial neural networks to predict the physicochemical characteristics of water quality in three district municipalities, eastern cape province, South Africa. Int. J. Environ. Res. Public Health 2021, 18, 5248. [Google Scholar] [CrossRef]
- Kulisz, M.; Kujawska, J. Application of artificial neural network (ANN) for water quality index (WQI) prediction for the river Warta, Poland. J. Phys. Conf. Ser. 2021, 2130, 012028. [Google Scholar] [CrossRef]
- Wu, H.; Cheng, S.; Xin, K.; Ma, N.; Chen, J.; Tao, L.; Gao, M. Water Quality Prediction Based on Multi-Task Learning. Int. J. Environ. Res. Public Health 2022, 19, 9699. [Google Scholar] [CrossRef]
- Sarker, B.; Keya, K.N.; Mahir, F.I.; Nahiun, K.M.; Shahida, S.; Khan, R.A. Surface and Ground Water Pollution: Causes and Effects of Urbanization and Industrialization in South Asia. Guigoz. Sci. Rev. 2021, 7, 32–41. [Google Scholar] [CrossRef]
- Zurano, A.S.; Serrano, C.G.; Acién-Fernández, F.G.; Fernández-Sevilla, J.M.; Molina-Grima, E. Modeling of photosynthesis and respiration rate for microalgae–bacteria consortia. Biotechnol. Bioeng. 2021, 118, 952–962. [Google Scholar] [CrossRef] [PubMed]
- Bozorg-Haddad, O.; Delpasand, M.; Loáiciga, H.A. 10—Water quality, hygiene, and health. In Economical, Political, and Social Issues in Water Resources; Bozorg-Haddad, O., Ed.; Elsevier: Amsterdam, The Netherlands, 2021; pp. 217–257. [Google Scholar]
- Chapra, S.C.; Camacho, L.A. Impact of Global Warming on Dissolved Oxygen and BOD Assimilative Capacity of the World ’ s Rivers: Modeling Analysis. Water 2021, 13, 2408. [Google Scholar] [CrossRef]
- Bhat, S.A.; Hassan, T.; Majid, P.S. Heavy Metal Toxicity and Their Harmful Effects on Living Organisms—A Review. Int. J. Med. Sci. Diagnosis Res. 2019, 3, 106–122. [Google Scholar]
- Martin, K.R. Dietary Nitrates, Nitrites, and Food Safety: Risks Versus Benefits. Acta Sci. Nutr. Health 2021, 5, 65–76. [Google Scholar] [CrossRef]
- Mahmud, Z.H.; Islam, S.; Imran, K.M.; Hakim, S.A.I.; Worth, M.; Ahmed, A.; Hossan, S.; Haider, M.; Islam, M.R.; Hossain, F.; et al. Occurrence of Escherichia coli and faecal coliforms in drinking water at source and household point-of-use in Rohingya camps, Bangladesh. Gut Pathog. 2019, 11, 52. [Google Scholar] [CrossRef]
- Muzembo, B.A.; Kitahara, K.; Debnath, A.; Ohno, A.; Okamoto, K.; Miyoshi, S. Cholera Outbreaks in India, 2011–2020: A Systematic Review. Int. J. Environ. Res. Public Health 2022, 19, 5738. [Google Scholar] [CrossRef]
- Aldhyani, T.H.H.; Al-yaari, M.; Alkahtani, H.; Maashi, M. Water Quality Prediction Using Artificial Intelligence Algorithms. Appl. Bionics Biomech. 2020, 2020, 6659314. [Google Scholar] [CrossRef]
- Deb, D.; Chakraborty, T.; Majumder, M. Formulation of a Novel Drinking Water Quality Index Equation with the Application of Multi-Criteria Decision Making Techniques. 18 October 2021, PREPRINT (Version 1). Research Square. Available online: https://doi.org/10.21203/rs.3.rs-764001/v1 (accessed on 1 August 2022).
- Amar, M.D.; Goraksh, M.P. Calculation of Water Quality Rating (Qi) and Unit Weight (Wi) of Individual Parameters for the Analysis of Water Quality Index (Wqi) of Bhima River in Pune District of Maharashtra. Eco Chron. 2019, 14, 73–80. [Google Scholar]
- Shah, K.A.; Joshi, G.S. Evaluation of water quality index for River Sabarmati, Gujarat, India. Appl. Water Sci. 2017, 7, 1349–1358. [Google Scholar] [CrossRef]
- Lamare, R.E.; Singh, O.P. Localised Effect of Artisanal and Small Scale Mining of Limestone on Water Quality in Meghalaya, India. Poll. Res. 2015, 34, 321–329. [Google Scholar]
- Kayanan, M.; Wijekoon, P. Stochastic Restricted LASSO-Type Estimator in the Linear Regression Model. J. Probab. Stat. 2020, 2020, 7352097. [Google Scholar] [CrossRef]
- Schneider, A.; Hommel, G.; Blettner, M. Linear regression analysis: Part 14 of a series on evaluation of scientific publications. Dtsch Arztebl Int. 2010, 107, 776–782. [Google Scholar] [PubMed]
- Ogutu, J.O.; Schulz-Streeck, T.; Piepho, H.P. Genomic selection using regularized linear regression models: Ridge regression, lasso, elestic net and their extensions. BMC Proc. 2012, 6, S10. [Google Scholar] [CrossRef] [PubMed]
- Leong, W.C.; Bahadori, A.; Zhang, J.; Ahmad, Z. Prediction of water quality index (WQI) using support vector machine (SVM) and least square-support vector machine (LS-SVM). Int. J. River Basin Manag. 2021, 19, 149–156. [Google Scholar] [CrossRef]
- ITU. Assessing the Economic Impact of Artificial Intelligence, ITU Trends/2018; ITU: Geneva, Switzerland, 2018. [Google Scholar]
- Moroff, N.U.; Kurt, E.; Kamphues, J. Machine Learning and Statistics: A Study for assessing innovative Demand Forecasting Models. Procedia Comput. Sci. 2021, 180, 40–49. [Google Scholar] [CrossRef]
- See, L.; Openshaw, S. A hybrid multi-model approach to river level forecasting. Hydrol. Sci. J. 2000, 45, 523–536. [Google Scholar] [CrossRef]
- Nti, E.K.; Cobbina, S.J.; Attafuah, E.E.; Opoku, E.; Gyan, M.A. Environmental sustainability technologies in biodiversity, energy, transportation and water management using artificial intelligence: A systematic review. Sustain. Futures 2022, 4, 100068. [Google Scholar] [CrossRef]
- Nishant, R.; Kennedy, M.; Corbett, J. Artificial intelligence for sustainability: Challenges, opportunities, and a research agenda. Int. J. Inf. Manage. 2020, 53, 102104. [Google Scholar] [CrossRef]










| Ref. | Data Origin | Prediction Algorithm | Parameters |
|---|---|---|---|
| [9] | Lam Tsuen River, Hong Kong | ET (vs. SVR & DT) | BOD, COD, DO, CO, pH, NO3−N, NO2−N, PO43−, T, and TUR |
| [27] | Talar, Iran | M5P; RF; random tree (RT); reduced error pruning tree (REPT); BA-M5P; BA-RF; BA-RT; BA-REPT; CVPS-M5P; CVPS-RF; CVPS-RT; CVPS-REPT; RFC-M5P; RFC-RF; RFC-RT; RFC-REPT (where; bagging (BA); CV parameter selection (CVPS); and randomizable filtered classifier (RFC)) | BOD, COD, DO, pH, TS, FC, PO43−, NO3−, TUR, and CO (FS: the most important, TS: the least important) |
| [28] | Syczyn, Lublin Province, Poland | ANN | CO, pH, Ca, Mg, PO4−P, K, and SO42− (best set: CO, pH, Ca, Mg, K) |
| [29] | Klang, Malaysia | ANN | COD, BOD, DO, SS, pH, and AN (DO: the most important, pH: the least important) |
| [30] | Langat, Malaysia | ANN | 31 parameters |
| [31] | Klang and Langat, Malaysia | ANN (BPNN & RBFNN) | DO, BOD, COD, SS, AN, and pH |
| [32] | Lake Qaroun, Egypt | ANN | TN, NH4+, PO43−, and COD |
| [33] | Tyhume River, Bloukrans River, Buffalo River, Eastern Cape Province, South Africa | ANN (MLP) | Input: T, chloride, sulfate, and PO43− Output: pH, CO, DO, and TUR |
| [34] | Warta River, Poland | ANN | TDS, chloride, TH, NO3−, and manganese |
| [35] | 120 rivers and lakes, China | Multi-task learning and deep neural network (vs. LR, XGBoostmodel, MLP, CNN, LSTM, GRU, and ATTENTION) | pH, DO, COD, and AN |
| Water Quality Parameters | |||
|---|---|---|---|
| Dissolved oxygen | 0.281 | 14.6 mg/L | 10 mg/L |
| pH | 0.165 | 7 | 8.5 |
| Conductivity | 0.281 | 0 μS/cm | 1000 μS/cm |
| Biological oxygen demand | 0.234 | 0 mg/L | 5 mg/L |
| Nitrate | 0.028 | 0 mg/L | 45 mg/L |
| Fecal coliform | 0.281 | 0 Cfu/100 mL | 100 Cfu/100 mL |
| Set Number | Feature Combination |
|---|---|
| 1 | = [‘ph’, ‘do’, ‘co’, ‘bod’, ‘na’, ‘fc’] |
| 2 | = [‘npH’, ‘ndo’, ‘nco’, ‘nbod’, ‘nna’, ‘nfc’,] |
| 3 | = [‘wph’, ‘wdo’, ‘wco’, ‘wbod’, ‘wna’, ‘wfc’] |
| WQI WEIGHT | DT | LR | Ridge | Lasso | SVR | RF | ET | ANN |
|---|---|---|---|---|---|---|---|---|
| 8.2011 | 62.1054 | 60.6084 | 57.3244 | 191.9587 | 15.6543 | 7.9947 | 90.6694 | |
| 1.9124 | 0 | 0 | 0.0071 | 2.7043 | 1.7122 | 1.5602 | 0.1415 | |
| 1.0522 | 0 | 0.0025 | 0.3230 | 2.5803 | 0.9258 | 1.4879 | 1.3240 |
| WQI WEIGHT | DT | LR | Ridge | Lasso | SVR | RF | ET | ANN |
|---|---|---|---|---|---|---|---|---|
| 0.9781 | 0.7912 | 0.7841 | 0.8133 | 0.4457 | 0.9459 | 0.9772 | 0.7575 | |
| 0.9933 | 1 | 1 | 0.9999 | 0.9917 | 0.9942 | 0.9947 | 0.9995 | |
| 0.9965 | 1 | 0.9999 | 0.9995 | 0.9953 | 0.9975 | 0.9966 | 0.9966 |
| WQI WEIGHT | DT | LR | Ridge | Lasso | SVR | RF | ET | ANN |
|---|---|---|---|---|---|---|---|---|
| 0.9465 | 5.8896 | 6.0249 | 5.9968 | 9.3149 | 2.1533 | 1.6170 | 4.7167 | |
| 0.2457 | 1.3843 | 1.2872 | 0.0677 | 0.5926 | 0.2348 | 0.1867 | 0.1137 | |
| 0.17458 | 1.9879 | 0.0052 | 0.4633 | 0.6988 | 0.2649 | 0.2274 | 0.2193 |
| Reference & Source | Model Used | Parameters | Predicted Value(s) | RMSE | MSE | |
|---|---|---|---|---|---|---|
| [9] Lam Tsuen River, Hong Kong | ET | BOD, COD, DO, EC, pH, NO3-N, NO2-N, PO43-, T, and TUR | WQI | 0.98 | 2.99 | |
| BOD, TUR, PO43- | WQI | 0.97 | 3.74 | |||
| [28] Syczyn, Lublin Province, Poland | ANN | EC, pH, Ca, Mg, K | WQI | 0.9992 | 0.2131 | |
| [52] Perak, Malaysia | SVM | COD, BOD, DO, AN, SS, pH | WQI | 0.9184 | ||
| LS-SVM | WQI | 0.9227 | ||||
| [29] Klang, Malaysia | ANN | COD, BOD, DO, AN, SS, pH | WQI | 98.78 | ||
| [27] Talar, Iran | BA-RT | BOD, COD, DO, pH, TS, FC, PO43-, NO3-, TUR, and EC | WQI | 0.941 | 2.71 | |
| [44] India | ANN | pH, DO, CO, BOD, NA, FC | WQI | 0.9617 | ||
| LSTM | WQI | 0.9421 | ||||
| [32] Lake Qaroun, Egypt | ANN | TN, NH4+, PO43−, and COD | PO43− | 0.98 | ||
| [33] Eastern Cape Province, South Africa | ANN(MLP) | pH, EC, DO, and TUR | pH, EC, DO, TUR | 0.9935 | 39.0308 | |
| [34] Warta River, Poland | ANN | TDS, chloride, TH, NO3-, and manganese | WQI | 0.9792 | 0.62450 | |
| Proposed model, India | LR, Ridge | pH, DO, CO, BOD, NA, FC | WQI | 1 | 0 | 0 |
Publisher’s Note: MDPI stays neutral with regard to jurisdictional claims in published maps and institutional affiliations. |
© 2022 by the authors. Licensee MDPI, Basel, Switzerland. This article is an open access article distributed under the terms and conditions of the Creative Commons Attribution (CC BY) license (https://creativecommons.org/licenses/by/4.0/).
Share and Cite
Mohd Zebaral Hoque, J.; Ab. Aziz, N.A.; Alelyani, S.; Mohana, M.; Hosain, M. Improving Water Quality Index Prediction Using Regression Learning Models. Int. J. Environ. Res. Public Health 2022, 19, 13702. https://doi.org/10.3390/ijerph192013702
Mohd Zebaral Hoque J, Ab. Aziz NA, Alelyani S, Mohana M, Hosain M. Improving Water Quality Index Prediction Using Regression Learning Models. International Journal of Environmental Research and Public Health. 2022; 19(20):13702. https://doi.org/10.3390/ijerph192013702
Chicago/Turabian StyleMohd Zebaral Hoque, Jesmeen, Nor Azlina Ab. Aziz, Salem Alelyani, Mohamed Mohana, and Maruf Hosain. 2022. "Improving Water Quality Index Prediction Using Regression Learning Models" International Journal of Environmental Research and Public Health 19, no. 20: 13702. https://doi.org/10.3390/ijerph192013702
APA StyleMohd Zebaral Hoque, J., Ab. Aziz, N. A., Alelyani, S., Mohana, M., & Hosain, M. (2022). Improving Water Quality Index Prediction Using Regression Learning Models. International Journal of Environmental Research and Public Health, 19(20), 13702. https://doi.org/10.3390/ijerph192013702

