Valuing Human Impact of Natural Disasters: A Review of Methods
Abstract
1. Introduction
2. Methodology
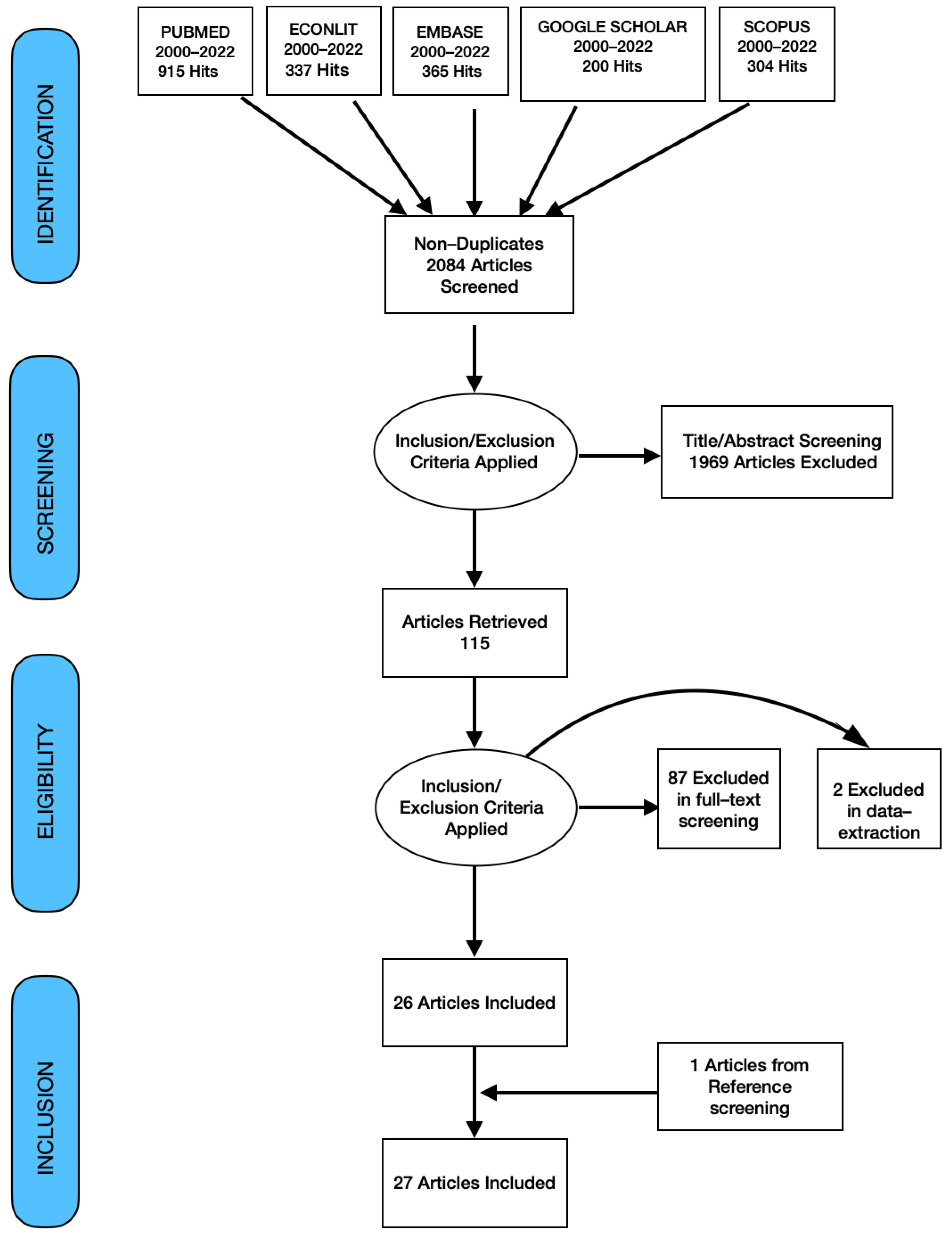
2.1. Search Strategy
2.2. Eligibility Criteria
2.3. Data Collection and Analysis
3. Results
3.1. Descriptive Overview of Included Studies
3.2. Methods Used to Estimate Value of Life
- (a)
- Revealed preference methods.
- (b)
- Stated preference methods.
- (c)
- Non-behavioral methods
3.3. Values Provided in the Literature
4. Discussion
5. Conclusions
Author Contributions
Funding
Institutional Review Board Statement
Informed Consent Statement
Data Availability Statement
Conflicts of Interest
Appendix A. Search Strategy Description
References
- CRED/UNDRR. The Human Cost of Natural Disasters 2015: A Global Perspective; Centre for Research on the Epidemiology of Disaster (CRED): Brussels, Belgium, 2015. [Google Scholar]
- Seneviratne, S.; Nicholls, N.; Easterling, D.; Goodess, C.; Kanae, S.; Kossin, J.; Luo, Y.; Marengo, J.; Mcinnes, K.; Rahimi, M.; et al. Changes in Climate Extremes and Their Impacts on the Natural Physical Environment: An Overview of the IPCC SREX Report. Cambridge University Press: Cambridge, UK; New York, NY, USA, 2012; p. 12566. [Google Scholar]
- UN Office for Disaster Risk Reduction. The Human Cost of Disasters: An Overview of the Last 20 Years (2000–2019); UN Office for Disaster Risk Reduction Geneva: Geneva, Switzerland, 2020. [Google Scholar]
- Floods, J.A.B.I.N.; Floods, J.S.C. Munich Re NatCatSERVICE®; Munich Re: Munich, Germany, 2004. [Google Scholar]
- He, B.J.; Zhao, D.; Dong, X.; Zhao, Z.; Li, L.; Duo, L.; Li, J. Will individuals visit hospitals when suffering heat-related illnesses? Yes, but…. Build. Environ. 2022, 208, 108587. [Google Scholar] [CrossRef]
- Keller, E.; Newman, J.E.; Ortmann, A.; Jorm, L.R.; Chambers, G.M. How much is a human life worth? A systematic review. Value Health 2021, 24, 1531–1541. [Google Scholar] [CrossRef] [PubMed]
- Calabresi, G. The Decision for Accidents: An Approach to Non-Fault Allocation of Cost-The decision for accidents: An approach. Fac. Scholarsh. Ser. 1965, 78, 1964–1965. [Google Scholar]
- Kniesner, T.J.; Viscusi, W.K. The Value of a Statistical Life; Forthcoming, Oxford Research Encyclopedia of Economics and Finance, Vanderbilt Law Research Paper; Vanderbilt University Law School: Nashville, TN, USA, 2019. [Google Scholar]
- Hood, K. The science of value: Economic expertise and the valuation of human life in US federal regulatory agencies. Soc. Stud. Sci. 2017, 47, 441–465. [Google Scholar] [CrossRef]
- Hammer, B. Valuing the Invaluable? In Efficiency, Sustainability, And Justice to Future Generations; Springer: Berlin/Heidelberg, Germany, 2012; pp. 211–235. [Google Scholar]
- Jonkman, S.; Van Gelder, P.; Vrijling, J. An overview of quantitative risk measures for loss of life and economic damage. J. Hazard. Mater. 2003, 99, 1–30. [Google Scholar] [CrossRef]
- Cropper, M.; Sahin, S. Valuing Mortality and Morbidity in the Context of Disaster Risks; World Bank Policy Research Working Paper; The World Bank: Washington, DC, USA, 2009. [Google Scholar]
- Moher, D.; Liberati, A.; Tetzlaff, J.; Altman, D.G. Preferred reporting items for systematic reviews and meta-analyses: The PRISMA statement. Ann. Intern. Med. 2009, 151, 264–269. [Google Scholar] [CrossRef] [PubMed]
- Boyle, K.J. Introduction to revealed preference methods. In A primer on Nonmarket Valuation; Springer: Berlin/Heidelberg, Germany, 2003; pp. 259–267. [Google Scholar]
- Hamilton, J.M. Coastal landscape and the hedonic price of accommodation. Ecol. Econ. 2007, 62, 594–602. [Google Scholar] [CrossRef]
- Tarricone, R. Cost-of-illness analysis: What room in health economics? Health Policy 2006, 77, 51–63. [Google Scholar] [CrossRef]
- Kroes, E.P.; Sheldon, R.J. Stated preference methods: An introduction. J. Transp. Econ. Policy 1988, 22, 11–25. [Google Scholar]
- Carson, R. Contingent Valuation: A User’s Guide. Environ. Sci. Technol. 2000, 34, 1413–1418. [Google Scholar] [CrossRef]
- Sund, B. Economic Evaluation, Value of Life, Stated Preference Methodology And Determinants of Risks. Ph.D. Thesis, Örebro university, Örebro, Sweden, 2010. [Google Scholar]
- Kirch, W. (Ed.) Human Capital ApproachHuman capital approach. In Encyclopedia of Public Health; Springer: Dordrecht, The Netherlands, 2008; pp. 697–698. [Google Scholar] [CrossRef]
- Nathwani, J.S.; Lind, N.C.; Pandey, M.D. Affordable safety by choice: The life quality method. Inst. Risk Res. 1997, 245, 1997. [Google Scholar]
- Bockarjova, M.; Rietveld, P.; Verhoef, E.T. Composite Valuation of Immaterial Damage in Flooding: Value of Statistical Life, Value of Statistical Evacuation and Value of Statistical Injury; Tinbergen Institute Discussion Papers 12-047/3; Tinbergen Institute: Amsterdam, The Netherlands, 2012. [Google Scholar]
- Rheinberger, C. A mixed logit approach to study preferences for safety on Alpine roads. Environ. Resour. Econ. 2011, 49, 121–146. [Google Scholar] [CrossRef]
- Leiter, A.; Thöni, M.; Winner, H. Evaluating Human Life Using Court Decisions on Damages for Pain and Suffering; Working Papers in Economics 2010–2011; University of Salzburg: Salzburg, Austria, 2010. [Google Scholar]
- Ozdemir, O. Risk Perception and the Value of Safety for Low Probability, High Consequence Risks: Theoretical and Empirical Investigation; Texas Tech University: Lubbock, TX, USA, 2011. [Google Scholar]
- Hoffmann, S.; Krupnick, A.; Qin, P. Building a Set of Internationally Comparable Value of Statistical Life Studies: Estimates of Chinese Willingness to Pay to Reduce Mortality Risk. J. Benefit Cost Anal. 2017, 8, 1–39. [Google Scholar] [CrossRef]
- Barbieri, N.; Mazzanti, M.; Montini, A.; Rampa, A. Risk Attitudes to Catastrophic Events: VSL and WTP for Insurance Against Earthquakes. Econ. Disasters Clim. Chang. 2022, 6, 317–337. [Google Scholar] [CrossRef]
- Zhai, G.; Fukuzono, T.; Ikeda, S. An empirical model of efficiency analysis on flood prevention investment in Japan. Rev. Urban Reg. Dev. Stud. 2003, 15, 238–254. [Google Scholar] [CrossRef]
- Johansson, P.O.; Kriström, B. On the social cost of water-related disasters. Water Econ. Policy 2015, 1, 1550015. [Google Scholar] [CrossRef]
- Hammitt, J.K.; Geng, F.; Guo, X.; Nielsen, C.P. Valuing mortality risk in China: Comparing stated-preference estimates from 2005 and 2016. J. Risk Uncertain. 2019, 58, 167–186. [Google Scholar] [CrossRef]
- Porfiriev, B. Evaluation of human losses from disasters: The case of the 2010 heat waves and forest fires in Russia. Int. J. Disaster Risk Reduct. 2014, 7, 91–99. [Google Scholar] [CrossRef]
- Sadeghi, M.; Hochrainer-Stigler, S.; Ghafory-Ashtiany, M. Evaluation of earthquake mitigation measures to reduce economic and human losses: A case study to residential property owners in the metropolitan area of Shiraz, Iran. Nat. Hazards 2015, 78, 1811–1826. [Google Scholar] [CrossRef]
- Daniell, J.; Schaefer, A.; Wenzel, F.; Kunz-Plapp, T. The value of life in earthquakes and other natural disasters: Historical costs and the benefits of investing in life safety. In Proceedings of the Tenth Pacific Conference on Earthquake Engineering Building an Earthquake-Resilient Pacific, Sydney, Australia, 6–8 November 2015; pp. 6–8. [Google Scholar]
- Fuchs, S.; Mcalpin, M. The net benefit of public expenditures on avalanche defence structures in the municipality of Davos, Switzerland. Nat. Hazards Earth Syst. Sci. 2005, 5, 319–330. [Google Scholar] [CrossRef][Green Version]
- Dassanayake, D.R.; Burzel, A.; Oumeraci, H. Coastal flood risk: The importance of intangible losses and their integration. Coast. Eng. Proc. 2012, 1, management.80. [Google Scholar] [CrossRef]
- Cheng, J.; Xu, Z.; Bambrick, H.; Su, H.; Tong, S.; Hu, W. Heatwave and elderly mortality: An evaluation of death burden and health costs considering short-term mortality displacement. Environ. Int. 2018, 115, 334–342. [Google Scholar] [CrossRef] [PubMed]
- Currency Conversion to United States Dollar. Available online: https://fxtop.com/fr/479conversion-devises-date-passee.php (accessed on 1 June 2022).
- Acharya, K.P.; Pathak, S. Applied research in low-income countries: Why and how? Front. Res. Metrics Anal. 2019, 4, 3. [Google Scholar] [CrossRef] [PubMed]
- Rentschler, J.E. Why Resilience Matters-the Poverty Impacts of Disasters; World Bank Policy Research Working Paper; The World Bank: Washington, DC, USA, 2013. [Google Scholar]
- Miller, T.R. Variations between countries in values of statistical life. J. Transp. Econ. Policy 2000, 34, 169–188. [Google Scholar]
- CRED/UNDRR. Human Cost of Disasters. In An Overview of the Last 20 Years: 2000–2019; Centre for Research on the Epidemiology of Disaster(CRED): Brussels, Belgium, 2020. [Google Scholar]
- Lanoie, P.; Pedro, C.; Latour, R. The value of a statistical life: A comparison of two approaches. J. Risk Uncertain. 1995, 10, 235–257. [Google Scholar] [CrossRef]
- Salant, P.; Dillman, I.; Don, A. How to Conduct Your Own Survey; Number 300.723 S3; National Institute of Informatics: Tokyo, Japan, 1994. [Google Scholar]
- Broughel, J.; Viscusi, W.K. The mortality cost of expenditures. Contemp. Econ. Policy 2021, 39, 156–167. [Google Scholar] [CrossRef]
- Broughel, J.; Chambers, D. Federal Regulation and Mortality in the 50 States. Risk Anal. 2022, 42, 592–613. [Google Scholar] [CrossRef]
- Herrera-Araujo, D.; Rochaix, L. Does the Value per Statistical Life vary with age or baseline health? Evidence from a compensating wage study in France. J. Environ. Econ. Manag. 2020, 103, 102338. [Google Scholar] [CrossRef]
- Van Raalte, L.; Nolan, M.; Thakur, P.; Xue, S.; Parker, N. Economic Assessment of the Urban Heat Island Effect; AECOM Australia Pty Ltd.: Melbourne, Australian, 2012. [Google Scholar]
- Sangha, K.K.; Russell-Smith, J.; Edwards, A.C.; Surjan, A. Assessing the real costs of natural hazard-induced disasters: A case study from Australia’s Northern Territory. Nat. Hazards 2021, 108, 479–498. [Google Scholar] [CrossRef]


| Methods | Description | Reference |
|---|---|---|
| Stated Preference: - Choice Modeling (CM) - Contingent Valuation Method (CVM) | VSL is based on the willingness to pay for a reduction in the risk of dying. CM differ from CVM in that respondents make repeated choices between different risk attributes. | [22]; [23]; [24]; [25]; [26]; [27] |
| Adaptation Method | VSL is based on the marginal rate of substitution of disaster loss decrease to disaster prevention investment, which is measured as the ratio of total benefits to total cost. | [28]; [29]; [30] |
| International comparison method/VSL transfer | VSL is based on available VSLs in other countries. It is converted using the income elasticity of VSL and the Gross Domestic Product per capita. A greater income elasticity of VSL when transferring from a higher- to lower-income country results in lower estimates of the VSL. | [31]; [32]; [12] |
| Human Capital Method | VSL is based on individual’s future contributions to social production measured by either the gross human capital (foregone earnings) or the net human capital (forgone earnings minus future consumption). | [33]; [34] |
| Quality of life index method | VSL is measured as an acceptable level of public expenditure to reduce the risk of death that results in improved quality of life. | [35] |
| Theory of welfare method | VSL is based on lost wellbeing using welfare theory, which considers the value of one’s life at the aggregate economy-wide level, including expected incomes, failed inputs and benefits. | [31] |
| Reference | VSL (in Millions USD *) | Countries | Disaster Types |
|---|---|---|---|
| Cropper and Sahin (2009) [12] | 0.143 (Low-Income-Country) 4.27 (High-Income-Country) | Not Specified | Not Specified |
| Porfiriev (2014) [31] | 0.19 (International comparison) 0.33 (Welfare method) | Russia | Natural and technological |
| Hoffmann et al. (2017) [26] | 0.61 | China | Not Specified |
| Sadeghi et al. (2015) [32] | 0.73–1.4 | Iran | Earthquakes |
| Fuchs and Mcalpin (2005) [34] | 0.81 | Switzerland | Avalanches |
| Daniell et al. (2015) [33] | 2.2 | Australia, calculations applied to case studies in Turkey and Croatia | Earthquakes |
| Cheng (2018) [36] | 2.34 | Australia | Heatwave |
| Leiter et al. (2010) [24] | 2.3–4 | Austria | Avalanches |
| Dassanayake et al. (2012) [35] | 2.5–9.2 | Germany | Floods |
| Zhai et al. (2003) [28] | 3.3–9.2 | Japan | Floods |
| Johansson and Kristrom (2015) [29] | 5.2–12.8 | USA | Floods and storms |
| Rheinberger (2011) [23] | 6.8–7.5 | Switzerland | Snow avalanche and rockfalls |
| Barbier (2022) [27] | 1.25–7.7 | Italy | Earthquake |
| Bockarjova et al. (2012) [22] | 9.6 | The Netherlands | Floods |
| Hammitt et al. (2019) [30] | 10 | China | Not specified |
| Ozdemir (2011) [25] | 15 | USA | Tornado |
Publisher’s Note: MDPI stays neutral with regard to jurisdictional claims in published maps and institutional affiliations. |
© 2022 by the authors. Licensee MDPI, Basel, Switzerland. This article is an open access article distributed under the terms and conditions of the Creative Commons Attribution (CC BY) license (https://creativecommons.org/licenses/by/4.0/).
Share and Cite
Kharb, A.; Bhandari, S.; Moitinho de Almeida, M.; Castro Delgado, R.; Arcos González, P.; Tubeuf, S. Valuing Human Impact of Natural Disasters: A Review of Methods. Int. J. Environ. Res. Public Health 2022, 19, 11486. https://doi.org/10.3390/ijerph191811486
Kharb A, Bhandari S, Moitinho de Almeida M, Castro Delgado R, Arcos González P, Tubeuf S. Valuing Human Impact of Natural Disasters: A Review of Methods. International Journal of Environmental Research and Public Health. 2022; 19(18):11486. https://doi.org/10.3390/ijerph191811486
Chicago/Turabian StyleKharb, Aditi, Sandesh Bhandari, Maria Moitinho de Almeida, Rafael Castro Delgado, Pedro Arcos González, and Sandy Tubeuf. 2022. "Valuing Human Impact of Natural Disasters: A Review of Methods" International Journal of Environmental Research and Public Health 19, no. 18: 11486. https://doi.org/10.3390/ijerph191811486
APA StyleKharb, A., Bhandari, S., Moitinho de Almeida, M., Castro Delgado, R., Arcos González, P., & Tubeuf, S. (2022). Valuing Human Impact of Natural Disasters: A Review of Methods. International Journal of Environmental Research and Public Health, 19(18), 11486. https://doi.org/10.3390/ijerph191811486

