Barriers, Facilitators and Experiences Linked to a Work-Related Case Management in Individuals with Substance Abuse Disorders
Abstract
:1. Introduction
2. Methods
2.1. Participants
2.2. Data Collection
2.3. Data Analysis
2.4. Researcher Characteristics
3. Results
3.1. Sample
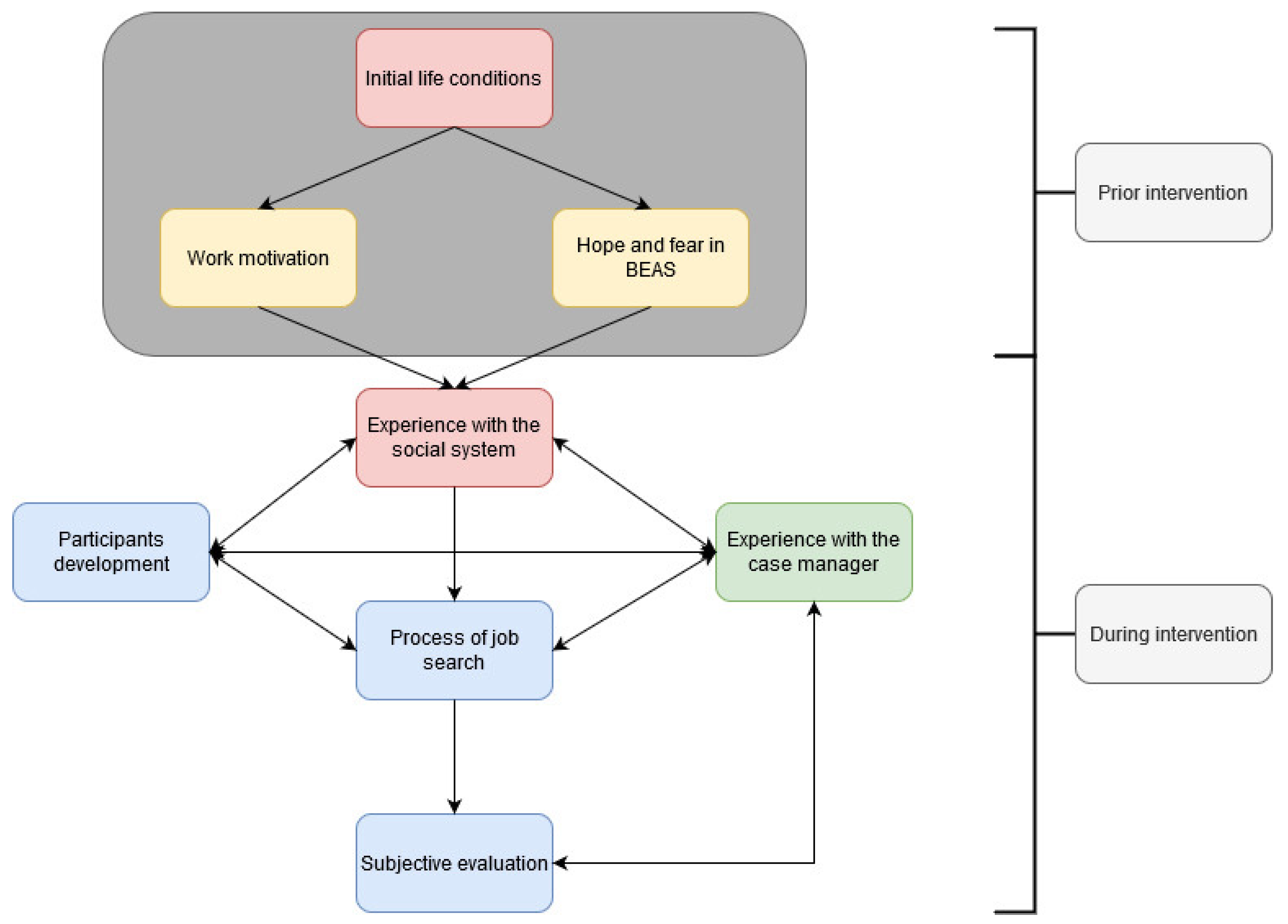
3.2. Perceptions of the Work-Related Case Management
3.2.1. Prior Intervention
Initial Life Conditions
“When I have paid my rent and the running costs, I only have 200€ left to live on each month […]. I’m not even allowed to… There’s just a lack of social contact. Because when I go out for a coffee, for others it’s 1.50€, for me it’s a lot of money.”(Interview 01)
Work Motivation
“But that doesn’t mean I want to live off the dole or the state all my life. I want to go back to my job.”(Interview 05)
Hope and Fear in BEAS
“I like to have someone by my side, so that I do not fall back into depression or self-harming behavior or whatever. So that I stay on the right track and just have someone to talk to, someone who knows my situation.”(Interview 09)
3.2.2. During Intervention
Experiences with the Social Security System
“I was told that the employment agencies were no longer responsible for my consultation, that I would not receive job suggestions, because I was now part of BEAS. That was not the case”.(Interview 07)
Experiences with the Case Manager
“Oh, that you’re not alone with all that. And you don’t have to fight your way through the employment agencies, because I had a lot of problems there. And somehow you can’t really get through to the people there (laughs). And now I have a bit of a mediator there, so to speak.”(Interview 09)
Process of Job Search
“We agreed to use a new method…That means, first call them, and then, if it sounds good, we proceed with the CV and stuff. And the case manager did that for me and I´m in the final round. I mean, I haven´t won yet, but I´m in the final round.”(Interview 11)
Participants Development
“Like my general way of thinking in life changed a bit. I was a bit…how shall I say? … I did not actively take part in life, and I was a little frustrated and now I can slowly start thinking about my future and say ‘Everything will be ok and it will work out, and things will change’.”(Interview 15)
Subjective Evaluation
“Just the fact that someone is willing to help me. Other people would say: Well, you don´t need to help people who drown themselves in alcohol.”(Interview 10)
4. Discussion
Limitations
5. Conclusions
Author Contributions
Funding
Institutional Review Board Statement
Informed Consent Statement
Data Availability Statement
Conflicts of Interest
References
- Whiteford, H.A.; Degenhardt, L.; Rehm, J.; Baxter, A.J.; Ferrari, A.J.; Erskine, H.E.; Charlson, F.J.; Norman, R.E.; Flaxman, A.D.; Johns, N.; et al. Global burden of disease attributable to mental and substance use disorders: Findings from the Global Burden of Disease Study 2010. Lancet 2013, 382, 1575–1586. [Google Scholar] [CrossRef]
- Pabst, A.; Kraus, L.; Matos, E.G.D.; Piontek, D. Substanzkonsum und substanzbezogene Störungen in Deutschland im Jahr 2012. SUCHT 2013, 59, 321–331. [Google Scholar] [CrossRef]
- Barker, S.F.; Best, D.; Manning, V.; Savic, M.; Lubman, D.I.; Rush, B. A tiered model of substance use severity and life complexity: Potential for application to needs-based planning. Subst. Abus. 2016, 37, 526–533. [Google Scholar] [CrossRef] [Green Version]
- Scherbaum, N.; Specka, M.; Kaspar, C.; Mikoteit, T.; Lieb, B. Arbeitslosigkeit und Sucht—Das SUNRISE-Projekt. Gesundheitswesen 2018, 80, 73–78. [Google Scholar] [CrossRef]
- Lubman, D.I.; Garfield, J.B.; Manning, V.; Berends, L.; Best, D.; Mugavin, J.M.; Lam, T.; Buykx, P.; Larner, A.; Lloyd, B.; et al. Characteristics of individuals presenting to treatment for primary alcohol problems versus other drug problems in the Australian patient pathways study. BMC Psychiatry 2016, 16, 250. [Google Scholar] [CrossRef] [PubMed] [Green Version]
- Jørgensen, M.B.; Pedersen, J.; Thygesen, L.C.; Lau, C.J.; Christensen, A.I.; Becker, U.; Tolstrup, J.S. Alcohol consumption and labour market participation: A prospective cohort study of transitions between work, unemployment, sickness absence, and social benefits. Eur. J. Epidemiol. 2019, 34, 397–407. [Google Scholar] [CrossRef] [Green Version]
- Richardson, L.; Epp, S. Substance Use Disorders, Employment and the Return to Work. In Handbook of Return to Work: From Research to Practice; Schultz, I.Z., Gatchel, R.J., Eds.; Springer US: Boston, MA, USA, 2016; pp. 667–692. [Google Scholar]
- MacEachen, E.; McDonald, E.; Neiterman, E.; McKnight, E.; Malachowski, C.; Crouch, M.; Varatharajan, S.; Dali, N.; Giau, E. Return to Work for Mental Ill-Health: A Scoping Review Exploring the Impact and Role of Return-to-Work Coordinators. J. Occup. Rehabil. 2020, 30, 455–465. [Google Scholar] [CrossRef] [PubMed] [Green Version]
- Henkel, D. Unemployment and substance use: A review of the literature (1990–2010). Curr. Drug Abus. Rev. 2011, 4, 4–27. [Google Scholar] [CrossRef]
- Abdollahi, Z.; Taghizadeh, F.; Hamzehgardeshi, Z.; Bahramzad, O. Relationship between addiction relapse and self-efficacy rates in injection drug users referred to Maintenance Therapy Center of Sari, 1391. Glob. J. Health Sci. 2014, 6, 138–144. [Google Scholar] [CrossRef] [Green Version]
- Drake, R.E.; Wallach, M.A. Employment is a critical mental health intervention. Epidemiol. Psychiatr. Sci. 2020, 29, e178. [Google Scholar] [CrossRef]
- Costa-Black, K.M.; Feuerstein, M.; Loisel, P. Work Disability Models: Past and Present. In Handbook of Work Disability; Loisel, P., Anema, J.R., Eds.; Springer: New York, NY, USA, 2013; pp. 71–93. [Google Scholar]
- von der Warth, R.; Allen, R.; Höhn, C.; Uhlmann, A.; Kessemeier, F.; Marhoffer, K.; Seiser, E.; Peter-Höhner, S.; Farin-Glattacker, E. Supported Return-to-Work for People with Substance-Related or Mental Disorders Using a Case Management: Study Protocol of a Mixed-Methods Study; OCF-Center for Open Science: Frankfurt, Germany. Available online: Osf.io/qyd3s (accessed on 2 February 2022).
- Shaw, W.; Hong, Q.N.; Pransky, G.; Loisel, P. A literature review describing the role of return-to-work coordinators in trial programs and interventions designed to prevent workplace disability. J. Occup. Rehabil. 2008, 18, 2–15. [Google Scholar] [CrossRef] [PubMed]
- Audhoe, S.S.; Nieuwenhuijsen, K.; Hoving, J.L.; Sluiter, J.K.; Frings-Dresen, M.H. Perspectives of unemployed workers with mental health problems: Barriers to and solutions for return to work. Disabil. Rehabil. 2018, 40, 28–34. [Google Scholar] [CrossRef] [PubMed] [Green Version]
- Saal, S.; Forschner, L.; Kemmann, D.; Zlatosch, J.; Kallert, T. Is employment-focused case management effective for patients with substance use disorders? Results from a controlled multisite trial in Germany covering a 2-yearsperiod after inpatient rehabilitation. BMC Psychiatry 2016, 16, 9. [Google Scholar] [CrossRef] [Green Version]
- Brämberg, E.B.; Sandman, L.; Hellman, T.; Kwak, L. Facilitators, barriers and ethical values related to the coordination of return-to-work among employees on sick leave due to common mental disorders: A protocol for a qualitative study (the CORE-project). BMJ Open 2019, 9, e032463. [Google Scholar] [CrossRef] [PubMed] [Green Version]
- Svärd, V.; Friberg, E.; Azad, A. How People with Multimorbidity and Psychosocial Difficulties Experience Support by Rehabilitation Coordinators During Sickness Absence. J. Multidiscip. Healthc. 2021, 14, 1245–1257. [Google Scholar] [CrossRef] [PubMed]
- Andersen, M.F.; Nielsen, K.; Brinkmann, S. How do workers with common mental disorders experience a multidisciplinary return-to-work intervention? A qualitative study. J. Occup. Rehabil. 2014, 24, 709–724. [Google Scholar] [CrossRef] [PubMed] [Green Version]
- Foldal, V.S.; Standal, M.I.; Aasdahl, L.; Hagen, R.; Bagøien, G.; Fors, E.A.; Johnsen, R.; Solbjør, M. Sick-listed workers’ experiences with motivational interviewing in the return to work process: A qualitative interview study. BMC Public Health 2020, 20, 276. [Google Scholar] [CrossRef]
- Azad, A.; Svärd, V. Patients’ with Multimorbidity and Psychosocial Difficulties and Their Views on Important Professional Competence for Rehabilitation Coordinators in the Return-to-Work Process. Int. J. Environ. Res. Public Health 2021, 18, 10280. [Google Scholar] [CrossRef]
- Tong, A.; Sainsbury, P.; Craig, J. Consolidated criteria for reporting qualitative research (COREQ): A 32-item checklist for interviews and focus groups. Int. J. Qual. Health Care 2007, 19, 349–357. [Google Scholar] [CrossRef] [Green Version]
- Guest, G.; Bunce, A.; Johnson, L. How Many Interviews Are Enough? An Experiment with Data Saturation and Variability. Field Methods 2006, 18, 59–82. [Google Scholar] [CrossRef]
- Mayring, P. Qualitative Inhaltsanalyse. In Grundlagen und Techniken, 7th ed.; Deutscher Studienverlag: Weinheim, Germany, 2000. [Google Scholar]
- VERBI Software. MAXQDA 2020; VERBI Software: Berlin, Germany, 2020. [Google Scholar]
- Holmlund, L.; Hellman, T.; Engblom, M.; Kwak, L.; Sandman, L.; Törnkvist, L.; Björk Brämberg, E. Coordination of return-to-work for employees on sick leave due to common mental disorders: Facilitators and barriers. Disabil. Rehabil. 2020, 3113–3121. [Google Scholar] [CrossRef] [PubMed]
- Carlsson, L.; Lytsy, P.; Anderzén, I.; Hallqvist, J.; Wallman, T.; Gustavsson, C. Motivation for return to work and actual return to work among people on long-term sick leave due to pain syndrome or mental health conditions. Disabil. Rehabil. 2019, 41, 3061–3070. [Google Scholar] [CrossRef] [PubMed] [Green Version]
- Vanovenberghe, C.; Du Bois, M.; Lauwerier, E.; Van den Broeck, A. Does motivation predict return to work? A longitudinal analysis. J. Occup. Health 2021, 63, e12284. [Google Scholar] [CrossRef]
- Kessemeier, F.; Stöckler, C.; Petermann, F.; Bassler, M.; Pfeiffer, W.; Kobelt, A. Die Bedeutung von Arbeitsmotivation für den Reha-Erfolg. Rehabilitation 2018, 57, 256–264. [Google Scholar] [CrossRef]
- Berglund, E.; Friberg, E.; Engblom, M.; Andersén, Å.; Svärd, V. Coordination and Perceived Support for Return to Work: A Cross-Sectional Study among Patients in Swedish Healthcare. Int. J. Environ. Res. Public Health 2022, 19, 4040. [Google Scholar] [CrossRef] [PubMed]
- Allen, R.S.; Olson, B.D. The What and Why of Effective Substance Abuse Treatment. Int. J. Ment. Health Addict. 2016, 14, 715–727. [Google Scholar] [CrossRef]
- Ritter, A.; Bowden, S.; Murray, T.; Ross, P.; Greeley, J.; Pead, J. The influence of the therapeutic relationship in treatment for alcohol dependency. Drug Alcohol. Rev. 2002, 21, 261–268. [Google Scholar] [CrossRef]
- Løchting, I.; Grotle, M.; Storheim, K.; Foldal, V.; Standal, M.I.; Fors, E.A.; Eik, H. Complex return to work process—caseworkers’ experiences of facilitating return to work for individuals on sick leave due to musculoskeletal disorders. BMC Public Health 2020, 20, 1822. [Google Scholar] [CrossRef]
- Savic, M.; Best, D.; Manning, V.; Lubman, D.I. Strategies to facilitate integrated care for people with alcohol and other drug problems: A systematic review. Subst. Abus. Treat. Prev. Policy 2017, 12, 19. [Google Scholar] [CrossRef] [Green Version]
- Farmanova, E.; Bonneville, L.; Bouchard, L. Organizational Health Literacy: Review of Theories, Frameworks, Guides, and Implementation Issues. Inq. A J. Med. Care Organ. Provis. Financ. 2018, 55, 46958018757848. [Google Scholar] [CrossRef] [Green Version]
- Irvine, A. Duration, Dominance and Depth in Telephone and Face-to-Face Interviews: A Comparative Exploration. Int. J. Qual. Methods 2011, 10, 202–220. [Google Scholar] [CrossRef]
- Neale, J.; Tompkins, C.N.; McDonald, R.; Strang, J. Improving recruitment to pharmacological trials for illicit opioid use: Findings from a qualitative focus group study. Addiction 2018, 113, 1066–1076. [Google Scholar] [CrossRef] [PubMed] [Green Version]

| Mean | Std.-Deviation | ||
|---|---|---|---|
| Age (in years) | 48.13 | 11.47 | |
| n | % | ||
| Gender | |||
| Male | 12 | 80.0 | |
| Highest job qualification | |||
| no formal vocational training | 5 | 33.33 | |
| Formal vocational training (provided by companies and vocation schools; about 3 years) | 7 | 46.67 | |
| Extended formal vocational training (2 years of vocation school aber formal vocational training) | 1 | 6.67 | |
| University degree | 1 | 6.67 | |
| Other | 1 | 6.67 | |
| Source of income | |||
| Unemployment benefit I (60% of the last work income—up to 1 year *) | 5 | 33.34 | |
| Unemployment benefit II (449€/month ** + costs for accommodation and health insurance—after 1 year) | 5 | 33.34 | |
| Unemployment benefit I and II at the same time (possible if unemployment benefit I is less than 9.984€/year **) | 1 | 6.67 | |
| Sick pay | 2 | 13.34 | |
| Work income | 1 | 6.67 | |
| Others (e.g., savings) | 1 | 6.67 | |
Publisher’s Note: MDPI stays neutral with regard to jurisdictional claims in published maps and institutional affiliations. |
© 2022 by the authors. Licensee MDPI, Basel, Switzerland. This article is an open access article distributed under the terms and conditions of the Creative Commons Attribution (CC BY) license (https://creativecommons.org/licenses/by/4.0/).
Share and Cite
von der Warth, R.; Kessemeier, F.; Farin-Glattacker, E. Barriers, Facilitators and Experiences Linked to a Work-Related Case Management in Individuals with Substance Abuse Disorders. Int. J. Environ. Res. Public Health 2022, 19, 8657. https://doi.org/10.3390/ijerph19148657
von der Warth R, Kessemeier F, Farin-Glattacker E. Barriers, Facilitators and Experiences Linked to a Work-Related Case Management in Individuals with Substance Abuse Disorders. International Journal of Environmental Research and Public Health. 2022; 19(14):8657. https://doi.org/10.3390/ijerph19148657
Chicago/Turabian Stylevon der Warth, Rieka, Franziska Kessemeier, and Erik Farin-Glattacker. 2022. "Barriers, Facilitators and Experiences Linked to a Work-Related Case Management in Individuals with Substance Abuse Disorders" International Journal of Environmental Research and Public Health 19, no. 14: 8657. https://doi.org/10.3390/ijerph19148657
APA Stylevon der Warth, R., Kessemeier, F., & Farin-Glattacker, E. (2022). Barriers, Facilitators and Experiences Linked to a Work-Related Case Management in Individuals with Substance Abuse Disorders. International Journal of Environmental Research and Public Health, 19(14), 8657. https://doi.org/10.3390/ijerph19148657

