Abstract
This study aimed to examine the linear and nonlinear associations between sleep duration and gait speed and the risk of developing mild cognitive impairment (MCI) in community-dwelling older adults. Participants were 233 older adults who met the study inclusion criteria. The MCI diagnosis was based on medical evaluations through a clinical interview conducted by a dementia specialist. Self-reported sleep duration was evaluated using the Pittsburgh Sleep Quality Index. The usual gait speed was calculated from the time taken to walk along a 4 m walkway. Multivariate logistic regression analysis was used to calculate the odds ratio (OR) and the 95% confidence interval (95% CI) of developing MCI in relation to sleep duration and gait speed. Generalized additive models were used to examine the dose–response relationships between sleep duration, gait speed, and the risk of developing MCI. Slower gait speed (OR: 1.84, 95%; CI: 1.00–3.13) and poor sleep duration (OR: 1.76, 95%; CI: 1.00–3.35) were associated with the risk of developing MCI, compared with their optimal status. In addition, the combination of poor sleep and slower gait was associated with a higher risk of developing MCI than optimal sleep duration and gait speed (OR: 3.13, 95%; CI: 1.93–5.14). Furthermore, gait speed and sleep duration were non-linearly associated with the risk of developing MCI. These results highlight the complex interplay and synergism between sleep duration and gait abilities on the risk of developing MCI in older adults. In addition, our results suggest that slower gait speed (<1.0 m/s) and short (<330 min) and long (>480 min) sleep duration may be linked to MCI risks through underlying pathways.
1. Introduction
Mild cognitive impairment (MCI) represents an early clinical stage of cognitive impairment that is distinct from normal aging, with the potential for further progression of Alzheimer’s disease or other dementias [1]. Predicting the earliest stages of cognitive impairment has important implications towards initiating treatment and monitoring disease progression.
Multi-modal modifiable factors, such as hypertension, sleep disturbance, physical dysfunction, physical inactivity, malnutrition, social contact, and physical and mental disorders, have been reported to be associated with dementia [2,3,4].
Slowing of motor function is commonly observed in elderly patients and may be more pronounced in older persons with cognitive impairment than in those who are cognitively intact [5,6,7]. Several studies have shown that slowing gait speed and/or motor slowing precedes and may predict the onset of cognitive impairment [8,9,10].
Sleep disturbances are common in the elderly, with as many as 50% of those aged over 65 years reporting a chronic sleep complaint. Many prospective cohort studies have examined the association between disturbed sleep and cognitive function in older adults, and reported that insomnia-type symptoms in community-dwelling older adults are associated with cognitive decline [4,11,12,13].
Moreover, longitudinal studies examining the relationship between slowing gait [6,9] on the one hand and the association between duration of sleep [4,12,13] at baseline and cognitive performance at follow-up on the other produced mixed results. Some reported that short or long sleep duration, or both, are associated with cognitive impairment, whereas other studies failed to document any such associations [4,14,15,16]. However, the time at which this slowing gait and changing sleep duration begins in relation to the onset of cognitive impairment is not clear. Moreover, the synergistic effects of gait speed and sleep on cognitive function in older adults remain unclear. Thus, this study aimed to examine the linear and nonlinear associations between gait speed and sleep duration and the risk of developing MCI in community-dwelling older adults.
2. Materials and Methods
2.1. Participants
In this cross-sectional study, our participants, i.e., community-dwelling older adults aged 65 or above, were recruited from four community health centers and institutions in Busan city, Korea.
We included a total 445 individuals who agreed to participate and who completed our screening survey. Of these 445 participants, 233 were selected for the study and 212 were excluded because of other disease diagnoses or a failure to meet the established criteria for inclusion. Reasons for exclusion included: adults under the age of 65 years; heart surgery; cardiovascular disease; heart failure; congenital heart disease; pacemaker attachment; under medication for cardiovascular or cerebrovascular diseases; currently under treatment for musculoskeletal disorders such as osteoarthritis or rheumatoid arthritis; experience of neurological abnormalities such as chest pain or numbness; vomiting during physical activity; diagnosed by a specialist with a specific disease and recommended to perform physical activity only under the guidance of a specialist, or prohibited from performing physical activity; reporting pain in the chest or arrhythmia when resting; missing data; and failure to agree to participate in the study in writing.
Among the final participants, 141 were women and 92 were men. Based on the methodology in a previously published paper [17], diagnostic assignment was made by the study’s neurologist based on data from the clinical examination, rating scales, and neuropsychological testing. With regard to the latter, subjects were classified as meeting criteria for amnestic MCI if they performed at least 1.5 standard deviations (SD) below the age/intelligence quotient-adjusted mean on at least 1 measure of memory functioning, with preserved general cognitive functioning.
All participants provided written informed consent and the study procedure was approved by the Institutional Review Board (IBR-BR-009-019).
2.2. Sleep Duration
Questions regarding sleep patterns (i.e., sleep duration and sleep timing) were adapted from the Pittsburgh Sleep Quality Index [18]. Sleep duration was investigated with the following question: “During the past month, how many hours of actual sleep did you get per night?”. The appropriate range of sleep duration is 5–9 h per day in older adults to maintain or improve their health [19]. The cut-off value of 330–480 min for optimal sleep duration was defined as the point at which MCI risk begins to increase from zero, based on our results of the GAM analysis.
Thus, the participants were divided into three groups according to their sleep duration: short, <330 min; optimal, 330–480 min; and long, >480 min. This result was consistent with the previous study which reported that individuals having ≤5 h or >8 or 9 h of sleep showed an increased risk of developing dementia or MCI [20,21].
2.3. Physical Activity, Gait Speed, and Physical Function
Daily physical activity was objectively measured through moderate-to-vigorous physical activity (MVPA) of intensity greater than 3 metabolic equivalents (METs). Measurements were recorded with a tri-axial accelerometer (Fitmit INC, Suwon, Korea). The accelerometer was worn on the non-dominant hand by the participants.
Details of the gait speed test are as follows: 1.5 m acceleration distance; 4 m at “preferred walking speed”; and 1.5 m deceleration distance. Only a 4 m walk was performed. As the participants were older adults, they were accompanied by a researcher throughout the walk to ensure their safety. For gait speed [22], the participants were categorized as slower (<1.0 m/s) or faster (≥1.0 m/s).
The Mini-Mental State Examination (MMSE) was used to measure global cognitive function [22,23]. Muscle strength was analyzed using a grip test with a digital hand dynamometer (TKK 5101 Grip-D, Takei Scientific Instruments Co. Ltd., Tokyo, Japan). During the test, the participant was positioned standing with shoulder slightly adducted with neutral rotation, elbow in 180° extension, forearm, and wrist in a neutral position and to hold the dynamometer pointing to the ground. The test was repeated twice on both the right and left hand. To obtain the best results, all participants were encouraged to perform their best during the grip test for the best result.
Body mass index (BMI) was calculated as bodyweight (kg) divided by the square of body height (m2).
The EuroQol-5 Dimension (EQ-D5) [24], which measures the health-related quality of life, education, smoking habits, alcohol consumption, and other risk factors, was employed as a covariate.
2.4. Statistical Analysis
All statistical analyses were performed using IBM SPSS V28.0 (IBM Corp., Armonk, NY, USA) and R Statistical Software (R Studio version 1.3.1093; R Foundation for Statistical Computing, Vienna, Austria). Student’s t-test was used to analyze the differences in baseline variables between men and women. The differences in means between the two groups were analyzed using the t-test for normal distribution as well as the Mann–Whitney U test for non-normal distribution. Multivariate logistic regression analysis was used to calculate the odds ratio (OR) and the 95% confidence interval (CI) of developing MCI in relation to sleep duration and gait speed.
The generalized additive model (GAM) was compared with the generalized linear model based on the Akaike information criterion. All Akaike information criterion results showed that the GAM has better model fit in our sample [25]. GAM is an extensive mathematical model of generalized linear model. This model is a nonparametric regression technique that is not restricted by linear associations [26]. The GAM replaces the linear predictor with an additive one which can model continuous data as a nonlinear smoothing function and estimate it as part of the fitting. We specified the negative binomial distribution in the GAMs to examine the dose–response relationships between sleep duration, gait speed, and the risk of developing MCI. We initially conducted univariate GAM testing and added covariates of age, sex, marital status, education, albumin levels, living status, smoking history, alcohol use, nutrition status, body mass index, and daily physical activity >3 METs for adjustment. All data were interpreted as the mean ± SD and the significance level was set at <0.05.
3. Results
Participant Characteristics
There were 233 older adults (92 men, 74.1 ± 4.1 years; 141 women, 73.2 ± 4.2 years) included in the analyses. Most of the participants lived alone (9.1%), were tertiary-educated (22.3%), smoked (10.3%), drank alcohol (12.0%), had a full-time job (8.6%), and had MCI (16.8%) (Table 1).
Table 1.
Selected anthropometric, social, physical and mental characteristics of participants.
The average participant BMI (23.2 ± 3.3 kg/m2) was marginally obese. Participants had healthy lifestyles as indicated by grip strength (25.0 ± 4.5 kg), MVPA engagement (14.6 ± 4.6 min/day), gait speed (1.15 ± 0.19 m/s), averaged sleep duration (361 ± 94 min/day), and a high EQ-5D index score (0.87 ± 0.02) (Table 1).
There were no statistically significant differences in the MMSE score or other variables between men and women. However, women had significantly lower education levels, alcohol drinking habits, weight, height, and grip strength than men (Table 1).
Logistic regression analyses controlling for age, sex, daily physical activity, education, current smoking status, and alcohol intake confirmed that the risk of developing MCI was related to measures of gait speed and sleep duration in the non-adjusted and multi variable-adjusted model, both with and without lifestyle adjustment (Table 2). Again, the relationships were stronger for slower gait speed and short and long sleep durations than for optimal gait speed and sleep duration. Data were adjusted for covariates and sleep time in the low gait speed group (<1 m/s), the short and long sleep duration group (<330 min and >480 min), and the group low in both variables. These showed 2.21 (1.84 after adjustment), 2.31 (1.76 after adjustment), and 5.23 (3.13 after adjustment) times greater risk of developing MCI than those in the optimal gait speed (>1 m/s) and/or sleep duration (330–480 min) groups, respectively.
Table 2.
Adjusted odds ratios (95% confidence intervals) for the risk of developing MCI in categories of gait speed and sleep duration in older adults.
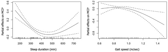
Figure 1 shows the predicted relationship between sleep duration, gait speed, and the partial effect of MCI. After adjusting for age, sex, and other covariates, we found a curvilinear relationship between the two parameters and the MCI risk. The full-adjusted GAMs showed that sleep duration (20.6, p < 0.05) and gait speed (x2 = 12.7, p < 0.05) were significantly associated with the risk of developing MCI. A reverse J-shaped relationship between sleep duration and the risk of developing MCI was noted (degrees of freedom = 1.94) (Figure 1), with the lowest partial effects of MCI risks (0.62; standard error: 0.03) when sleeping for 455 min/night. The model also revealed a positive linear association between wake time and the risk of developing MCI (Figure 1). An exponential relationship was seen between gait speed and MCI in the full-adjusted GAM model. The gait speed showed that around 0.99 m/s has the highest partial effects on the risk of developing MCI (0.37; standard error: 0.03) (degrees of freedom = 1.75) (Figure 1).
Figure 1.
Estimated dose–response relationships of sleep duration and gait speed with risks of MCI in the total sample. Adjusted for age, sex, marital status, education, albumin levels, living status, smoking history, alcohol use, nutrition status, body mass index, and daily physical activity >3 METs. MCIa, mild cognitive impairment.
4. Discussion
Our study that poor sleep and slower gait an associated with the risk of MCI. Furthermore, the combination of poor sleep and slower gait is associated with higher risk of developing MCI, particularly in older adults. This tendency is greater for individuals with poor gait and sleep than for those with only one negative variable. These results were sustained in multivariate analyses adjusted for covariates.
Our results suggest that slower gait speed (<1.0 m/s) and short (<330 min) and long (>480 min) sleep duration may be non-linearly linked to dementia risks through underlying pathways. In the older population, gait speed and/or sleep assessment may also be important for predicting cognitive impairment, including dementia.
Previous studies have suggested that abnormal sleep duration is associated with an increased risk of developing MCI [27,28] and identified a U-shaped association between sleep and cognitive function. This means both short and long sleep duration have been similarly associated with cognitive decline and an increased risk of developing MCI compared to optimal sleep duration [21,29]. In our study, however, after adjusting for all potential confounding factors, an inverted J-shaped association was found between sleep duration and the risk of developing MCI, which means that short sleep duration as compared with long sleep duration is more closely associated with increased risk of developing MCI in older adults.
Short sleep duration increases the risk of developing cardiometabolic conditions, cognitive impairment, and mortality associated with possible vascular cognitive impairment. A possible mechanism for the risk posed by sleep deprivation may be inefficient interstitial clearance of metabolic waste associated with insufficient sleep time, resulting in increased extra-neural amyloid-β accumulation. Xie et al. found that slow-wave sleep increases amyloid-β clearance, and that sleep deprivation may enhance amyloid-β accumulation. These results suggest that sleep deprivation leads to neuronal damage that could mediate cognitive decline and the onset of Alzheimer’s disease [30,31]. Moreover, sleep duration is closely related to sleep quality [32] and can disrupt circadian rhythms which control gene expression in the thalamic, hypothalamic, brainstem, locus coeruleus, and frontal lobe [33]. This may damage neurogenesis and hippocampal function, which are altered early in some neurodegenerative processes leading to cognitive impairment [34,35].
Reduced gait speed has been shown to be a strong predictor and early marker for many adverse health outcomes, such as falls, cognitive impairment, and functional decline in older adults [36,37,38]. Previous studies have shown a relationship between reduced gait speed and cognitive function, and that changes in gait speed precede cognitive decline in the course of preclinical dementia [39,40,41]. The present study found that slower gait speed was associated with the risk of developing MCI, which is consistent with previous findings. Motoric cognitive risk (MCR) is a predementia syndrome characterized by subjective complaints and objective slow gait [42]. The combination of slow gait speed and cognitive complaints has been shown to determine individuals at high risk of progressing to dementia [43,44,45]. Gait behavior is primarily controlled by frontal subcortical circuits that regulate interlinked executive function and attention and plays a key role in coordinating the functions of several neural networks of motor, sensory, and cognitive performances [46].
Gait can be affected by various factors, including pathological changes in the central nervous system. This study and previous studies have shown that gait speed is a powerful predictor of MCI risk. Gait speed can be easily measured in clinical settings, and can aid primary care clinicians more reliably to select patients at high risk of developing dementia for referral and further testing.
The relationship between sleep and physical performance is well documented. Poor sleep quality is associated with a low physical performance, including walking speed, chair rises, and standing balance, suggesting that overall physical functioning is related to sleep quality [47]. Our study adds to the evidence that the co-existence of poor sleep and slower gait is associated with higher risk of developing MCI in older adults.
These results highlight the complex interplay and synergism between sleep duration and gait abilities on the risk of developing MCI.
Few studies have examined the relationship between sleep duration and MCR, which is defined as the combination of slow gait and cognitive impairment. These found that poor sleep quality was associated with higher odds of MCR in community-dwelling older adults [48,49]. One study reported that older adults with insomnia had significantly lower gait speed and lower cognitive performance during single and dual tasks, compared to those without insomnia [50]. Stenholm et al., showed that short sleep was more often associated with mobility limitation than mid-range sleep [51]. An explanation for the relationship between sleep disturbances and insomnia and reduced mobility might be derived from excessive daytime sleepiness and fatigue [52]. Furthermore, previous studies have reported that cognitive dysfunction may lead to mobility limitation in individuals with poor sleep [53].
The shared mechanisms underlying the relationship between the co-existence of slower gait speed and poor sleep and the risk of developing MCI remain unclear. Several pathways may explain it. Various studies have reported that decreased hippocampal volume is associated with poor sleep [54], impaired cognitive function [55], and slower gait speed [56]. Inflammation due to the activation of interleukin-6 (IL-6) and C-reactive protein occurs after sleep deprivation [57] and may mediate age-related cognitive dysfunction [58]. IL-6 was also found to be related to gait ability and predictive of the risk of gait speed decline in older adults [59].
The main strength of this study is that, to the best of our knowledge, this is the first study to use the GAM model to evaluate the linear and nonlinear associations of sleep duration and gait speed and the risk of developing MCI in community-dwelling older adults.
However, the study had some limitations. It was based on cross-sectional data and could not establish a causal relationship between sleep and gait in patients with MCI. While the statistical analyses in our study are adjusted to reflect this inequality in sample size between male and female respondents, our ability to detect significant differences by gender is limited, and as the participants in this study consisted only of Koreans, the generalizability of its findings to other populations is also limited.
Another limitation is that self-reported questionnaires were used to evaluate sleep duration. Although self-reported sleep has been shown to accurately reflect objective assessments of sleep duration [60], there is a possibility that reporting may be affected by recall bias. Furthermore, time in bed may not always accurately reflect total sleep time, and this study does not distinguish between overnight sleep time and nap time throughout the day. Polysomnography can clarify whether long sleep duration was associated with sleep fragmentation, such as sleep efficiency and frequent nocturnal arousals. The strength of using self-reporting to evaluate sleep duration is that the information is easy to collect, increasing the applicability of our results to general practice.
Additionally, sleep disorder and drug therapies have altered sleep duration and circadian rhythms. Previous studies showed that obstructive sleep apnea (OSA) causes fragmented sleep [61], and altered sleep duration with reduced sleep quality might be a causal factor that results in depressive mood, mild cognitive impairment, and somatic effects [62,63,64].
Recent studies have reported the effectiveness of OSA therapies such as mandibular devices which may delay the risk of cognitive decline through OSA management [65]. However, we could not evaluate whether the participants had other sleep disorders, such as obstructive sleep apnea or restless leg syndrome, or whether they used drug therapy against sleep disorders, which could have affected the results of this study by leading to over- and underestimation of the sleep duration.
We were also unable to consider all of the potential variables such as impaired vision, falling, or fear of falling associated with slow gait speed in older adults. Previous studies have indicated that an association exists between lower gait speed and visual impairment [66], and that older adults with fear of falling seem to experience slow gait speed [67]. Hence, further studies are needed to address these challenges and provide a basis for more effective multi-modal therapies.
5. Conclusions
The present study suggests that the co-existence of poor sleep and slower gait is associated with a higher risk of developing MCI in community-dwelling older adults, and this relationship was found to be non-linear. In addition, gait speed was found to be positively and exponentially associated with the risk of developing MCI in the aging population, indicating that slower gait speed (<1.0 m/s) and short (< 330 min) and long (>480 min) sleep duration may be linked to dementia risks through underlying pathways.
These findings indicate that assessing gait function and sleep behaviors may be helpful in preventing MCI or cognitive decline in the aging population and that physical and sleep-related prevention of MCI may need to vary according to the age of older adults. Further research is recommended to investigate the underlying biological mechanism of the relationship by considering motor function and sleep quality and examining the synergistic association between MCI and possible moderators.
Author Contributions
Conceptualization: H.P.; methodology: E.Y., S.B. and H.P.; investigation: E.Y., S.B. and H.P.; writing—original draft preparation: E.Y., S.B. and H.P.; writing—review and editing: E.Y., S.B. and H.P.; funding acquisition: H.P. All authors have read and agreed to the published version of the manuscript.
Funding
This study was supported by an institutional research grant from Dong-A University.
Institutional Review Board Statement
The study was conducted according to the guidelines of the Declaration of Helsinki and approved by the Institutional Review Board of Dong-A University.
Informed Consent Statement
Informed consent was obtained from all subjects involved in the study.
Data Availability Statement
Qualified researchers can obtain the data from the corresponding author (htpark@dau.ac.kr). The data are not publicly available due to privacy concerns imposed by the IRB.
Acknowledgments
The authors would like to extend their gratitude and acknowledgements to all study participants and the research assistant members for their time and energy spent on this project. Additionally, the authors would like to thank the anonymous reviewers of this paper for their valuable. comments.
Conflicts of Interest
The authors declare no conflict of interest.
References
- Petersen, R.C.; Doody, R.; Kurz, A.; Mohs, R.C.; Morris, J.C.; Rabins, P.V.; Ritchie, K.; Rossor, M.; Thal, L.; Winblad, B. Current concepts in mild cognitive impairment. Arch. Neurol. 2001, 58, 1985–1992. [Google Scholar] [CrossRef] [PubMed]
- Yoon, M.; Yang, P.S.; Jin, M.N.; Yu, H.T.; Kim, T.H.; Jang, E.; Uhm, J.S.; Pak, H.N.; Lee, M.H.; Joung, B. Association of Physical Activity Level with Risk of Dementia in a Nationwide Cohort in Korea. JAMA Netw. Open 2021, 4, e2138526. [Google Scholar] [CrossRef] [PubMed]
- Yannakoulia, M.; Kontogianni, M.; Scarmeas, N. Cognitive health and Mediterranean diet: Just diet or lifestyle pattern? Ageing Res. Rev. 2015, 20, 74–78. [Google Scholar] [CrossRef] [PubMed]
- Yaffe, K.; Laffan, A.M.; Harrison, S.L.; Redline, S.; Spira, A.P.; Ensrud, K.E.; Ancoli-Israel, S.; Stone, K.L. Sleep-disordered breathing, hypoxia, and risk of mild cognitive impairment and dementia in older women. JAMA 2011, 306, 613–619. [Google Scholar] [CrossRef]
- Louis, E.D.; Schupf, N.; Manly, J.; Marder, K.; Tang, M.X.; Mayeux, R. Association between mild parkinsonian signs and mild cognitive impairment in a community. Neurology 2005, 64, 1157–1161. [Google Scholar] [CrossRef]
- Verghese, J.; Robbins, M.; Holtzer, R.; Zimmerman, M.; Wang, C.; Xue, X.; Lipton, R.B. Gait dysfunction in mild cognitive impairment syndromes. J. Am. Geriatr. Soc. 2008, 56, 1244–1251. [Google Scholar] [CrossRef]
- Aggarwal, N.T.; Wilson, R.S.; Beck, T.L.; Bienias, J.L.; Bennett, D.A. Motor dysfunction in mild cognitive impairment and the risk of incident Alzheimer disease. Arch. Neurol. 2006, 63, 1763–1769. [Google Scholar] [CrossRef]
- Windham, B.G.; Parker, S.B.; Zhu, X.; Gabriel, K.P.; Palta, P.; Sullivan, K.J.; Parker, K.G.; Knopman, D.S.; Gottesman, R.F.; Griswold, M.E.; et al. Endurance and gait speed relationships with mild cognitive impairment and dementia. Alzheimers Dement. 2022, 14, e12281. [Google Scholar] [CrossRef]
- Waite, L.M.; Grayson, D.A.; Piguet, O.; Creasey, H.; Bennett, H.P.; Broe, G.A. Gait slowing as a predictor of incident dementia: 6-year longitudinal data from the Sydney Older Persons Study. J. Neurol. Sci. 2005, 229–230, 89–93. [Google Scholar] [CrossRef]
- Camicioli, R.; Howieson, D.; Oken, B.; Sexton, G.; Kaye, J. Motor slowing precedes cognitive impairment in the oldest old. Neurology 1998, 50, 1496–1498. [Google Scholar] [CrossRef]
- Basta, M.; Simos, P.; Bertsias, A.; Duijker, G.; Zaganas, I.; Koutentaki, E.; Anastasaki, M.; Mavroidis, G.; Kalomoiri, G.; Panagiotakis, S.; et al. Association between insomnia symptoms and cognitive impairment in the Cretan Aging Cohort. Eur. Geriatr. Med. 2018, 9, 697–706. [Google Scholar] [CrossRef] [PubMed]
- Shi, L.; Chen, S.J.; Ma, M.Y.; Bao, Y.P.; Han, Y.; Wang, Y.M.; Shi, J.; Vitiello, M.V.; Lu, L. Sleep disturbances increase the risk of dementia: A systematic review and meta-analysis. Sleep Med. Rev. 2018, 40, 4–16. [Google Scholar] [CrossRef] [PubMed]
- Jelicic, M.; Bosma, H.; Ponds, R.W.; Van Boxtel, M.P.; Houx, P.J.; Jolles, J. Subjective sleep problems in later life as predictors of cognitive decline. Report from the Maastricht Ageing Study (MAAS). Int. J. Geriatr. Psychiatry 2002, 17, 73–77. [Google Scholar] [CrossRef] [PubMed]
- Blackwell, T.; Yaffe, K.; Laffan, A.; Ancoli-Israel, S.; Redline, S.; Ensrud, K.E.; Song, Y.; Stone, K.L.; Osteoporotic Fractures in Men Study, G. Associations of objectively and subjectively measured sleep quality with subsequent cognitive decline in older community-dwelling men: The MrOS sleep study. Sleep 2014, 37, 655–663. [Google Scholar] [PubMed]
- Wu, L.; Sun, D.; Tan, Y. A systematic review and dose-response meta-analysis of sleep duration and the occurrence of cognitive disorders. Sleep Breath. 2018, 22, 805–814. [Google Scholar] [CrossRef] [PubMed]
- Benito-Leon, J.; Bermejo-Pareja, F.; Vega, S.; Louis, E.D. Total daily sleep duration and the risk of dementia: A prospective population-based study. Eur. J. Neurol. 2009, 16, 990–997. [Google Scholar] [CrossRef] [PubMed]
- Park, H.; Park, J.H.; Na, H.R.; Hiroyuki, S.; Kim, G.M.; Jung, M.K.; Kim, W.K.; Park, K.W. Combined Intervention of Physical Activity, Aerobic Exercise, and Cognitive Exercise Intervention to Prevent Cognitive Decline for Patients with Mild Cognitive Impairment: A Randomized Controlled Clinical Study. J. Clin. Med. 2019, 8, 940. [Google Scholar] [CrossRef]
- Buysse, D.J.; Reynolds, C.F., 3rd; Monk, T.H.; Berman, S.R.; Kupfer, D.J. The Pittsburgh Sleep Quality Index: A new instrument for psychiatric practice and research. Psychiatry Res. 1989, 28, 193–213. [Google Scholar] [CrossRef]
- Hirshkowitz, M.; Whiton, K.; Albert, S.M.; Alessi, C.; Bruni, O.; DonCarlos, L.; Hazen, N.; Herman, J.; Katz, E.S.; Kheirandish-Gozal, L.; et al. National Sleep Foundation’s sleep time duration recommendations: Methodology and results summary. Sleep Health 2015, 1, 40–43. [Google Scholar] [CrossRef]
- Brachem, C.; Winkler, A.; Tebrugge, S.; Weimar, C.; Erbel, R.; Jockel, K.H.; Stang, A.; Dragano, N.; Moebus, S.; Kowall, B.; et al. Associations between self-reported sleep characteristics and incident mild cognitive impairment: The Heinz Nixdorf Recall Cohort Study. Sci. Rep. 2020, 10, 6542. [Google Scholar] [CrossRef]
- Chen, J.C.; Espeland, M.A.; Brunner, R.L.; Lovato, L.C.; Wallace, R.B.; Leng, X.; Phillips, L.S.; Robinson, J.G.; Kotchen, J.M.; Johnson, K.C.; et al. Sleep duration, cognitive decline, and dementia risk in older women. Alzheimers Dement. 2016, 12, 21–33. [Google Scholar] [CrossRef] [PubMed]
- Shimada, H.; Makizako, H.; Doi, T.; Yoshida, D.; Tsutsumimoto, K.; Anan, Y.; Uemura, K.; Ito, T.; Lee, S.; Park, H.; et al. Combined prevalence of frailty and mild cognitive impairment in a population of elderly Japanese people. J. Am. Med. Dir. Assoc. 2013, 14, 518–524. [Google Scholar] [CrossRef] [PubMed]
- Folstein, M.F.; Folstein, S.E.; McHugh, P.R. “Mini-mental state”. A practical method for grading the cognitive state of patients for the clinician. J. Psychiatr. Res. 1975, 12, 189–198. [Google Scholar] [CrossRef]
- EuroQol, G. EuroQol—A new facility for the measurement of health-related quality of life. Health Policy 1990, 16, 199–208. [Google Scholar]
- Akaike, H. Information Theory and an Extension of the Maximum Likelihood Principle; Petrov, B.N., Csaki, F., Eds.; Akad Emiai Kiado: Budapest, Hungary, 1973. [Google Scholar]
- Hastie, T.; Tibshirani, R. Generalized additive models for medical research. Stat. Methods Med. Res. 1995, 4, 187–196. [Google Scholar] [CrossRef]
- Devore, E.E.; Grodstein, F.; Schernhammer, E.S. Sleep Duration in Relation to Cognitive Function among Older Adults: A Systematic Review of Observational Studies. Neuroepidemiology 2016, 46, 57–78. [Google Scholar] [CrossRef]
- Lo, J.C.; Groeger, J.A.; Cheng, G.H.; Dijk, D.J.; Chee, M.W. Self-reported sleep duration and cognitive performance in older adults: A systematic review and meta-analysis. Sleep Med. 2016, 17, 87–98. [Google Scholar] [CrossRef]
- Xu, L.; Jiang, C.Q.; Lam, T.H.; Liu, B.; Jin, Y.L.; Zhu, T.; Zhang, W.S.; Cheng, K.K.; Thomas, G.N. Short or long sleep duration is associated with memory impairment in older Chinese: The Guangzhou Biobank Cohort Study. Sleep 2011, 34, 575–580. [Google Scholar] [CrossRef]
- Kang, J.E.; Lim, M.M.; Bateman, R.J.; Lee, J.J.; Smyth, L.P.; Cirrito, J.R.; Fujiki, N.; Nishino, S.; Holtzman, D.M. Amyloid-beta dynamics are regulated by orexin and the sleep-wake cycle. Science 2009, 326, 1005–1007. [Google Scholar] [CrossRef]
- Xie, L.; Kang, H.; Xu, Q.; Chen, M.J.; Liao, Y.; Thiyagarajan, M.; O’Donnell, J.; Christensen, D.J.; Nicholson, C.; Iliff, J.J.; et al. Sleep drives metabolite clearance from the adult brain. Science 2013, 342, 373–377. [Google Scholar] [CrossRef]
- Bin, Y.S. Is Sleep Quality More Important Than Sleep Duration for Public Health? Sleep 2016, 39, 1629–1630. [Google Scholar] [CrossRef] [PubMed]
- Schmidt, C.; Peigneux, P.; Cajochen, C. Age-related changes in sleep and circadian rhythms: Impact on cognitive performance and underlying neuroanatomical networks. Front. Neurol. 2012, 3, 118. [Google Scholar] [CrossRef] [PubMed]
- Kimiwada, T.; Sakurai, M.; Ohashi, H.; Aoki, S.; Tominaga, T.; Wada, K. Clock genes regulate neurogenic transcription factors, including NeuroD1, and the neuronal differentiation of adult neural stem/progenitor cells. Neurochem. Int. 2009, 54, 277–285. [Google Scholar] [CrossRef] [PubMed]
- Stranahan, A.M. Chronobiological approaches to Alzheimer’s disease. Curr. Alzheimer Res. 2012, 9, 93–98. [Google Scholar] [CrossRef]
- Kang, H.-J.; Lee, B.-K. Comparison of Gait variables and Relative Risk of Falls According to Walking Speed During Flat and Obstacles Walking of Fallers and Non-Fallers in Korean Elderly Women. Exerc. Sci. 2022, 31, 80–87. [Google Scholar] [CrossRef]
- Kyrdalen, I.L.; Thingstad, P.; Sandvik, L.; Ormstad, H. Associations between gait speed and well-known fall risk factors among community-dwelling older adults. Physiother. Res. Int. 2019, 24, e1743. [Google Scholar] [CrossRef]
- Mielke, M.M.; Roberts, R.O.; Savica, R.; Cha, R.; Drubach, D.I.; Christianson, T.; Pankratz, V.S.; Geda, Y.E.; Machulda, M.M.; Ivnik, R.J.; et al. Assessing the temporal relationship between cognition and gait: Slow gait predicts cognitive decline in the Mayo Clinic Study of Aging. J. Gerontol. A Biol. Sci. Med. Sci. 2013, 68, 929–937. [Google Scholar] [CrossRef]
- Callisaya, M.L.; Launay, C.P.; Srikanth, V.K.; Verghese, J.; Allali, G.; Beauchet, O. Cognitive status, fast walking speed and walking speed reserve-the Gait and Alzheimer Interactions Tracking (GAIT) study. Geroscience 2017, 39, 231–239. [Google Scholar] [CrossRef]
- Doi, T.; Makizako, H.; Tsutsumimoto, K.; Hotta, R.; Nakakubo, S.; Makino, K.; Suzuki, T.; Shimada, H. Combined effects of mild cognitive impairment and slow gait on risk of dementia. Exp. Gerontol. 2018, 110, 146–150. [Google Scholar] [CrossRef]
- Taylor, M.E.; Lasschuit, D.A.; Lord, S.R.; Delbaere, K.; Kurrle, S.E.; Mikolaizak, A.S.; Kvelde, T.; Close, J.C.T. Slow gait speed is associated with executive function decline in older people with mild to moderate dementia: A one year longitudinal study. Arch. Gerontol. Geriatr. 2017, 73, 148–153. [Google Scholar] [CrossRef]
- Verghese, J.; Wang, C.; Lipton, R.B.; Holtzer, R. Motoric cognitive risk syndrome and the risk of dementia. J. Gerontol. A Biol. Sci. Med. Sci. 2013, 68, 412–418. [Google Scholar] [CrossRef] [PubMed]
- Allali, G.; Ayers, E.I.; Verghese, J. Motoric Cognitive Risk Syndrome Subtypes and Cognitive Profiles. J. Gerontol. A Biol. Sci. Med. Sci. 2016, 71, 378–384. [Google Scholar] [CrossRef] [PubMed]
- De Laat, K.F.; Reid, A.T.; Grim, D.C.; Evans, A.C.; Kotter, R.; van Norden, A.G.; de Leeuw, F.E. Cortical thickness is associated with gait disturbances in cerebral small vessel disease. Neuroimage 2012, 59, 1478–1484. [Google Scholar] [CrossRef]
- Rosano, C.; Aizenstein, H.; Brach, J.; Longenberger, A.; Studenski, S.; Newman, A.B. Special article: Gait measures indicate underlying focal gray matter atrophy in the brain of older adults. J. Gerontol. A Biol. Sci. Med. Sci. 2008, 63, 1380–1388. [Google Scholar] [CrossRef] [PubMed]
- Ferrazzoli, D.; Ortelli, P.; Madeo, G.; Giladi, N.; Petzinger, G.M.; Frazzitta, G. Basal ganglia and beyond: The interplay between motor and cognitive aspects in Parkinson’s disease rehabilitation. Neurosci. Biobehav. Rev. 2018, 90, 294–308. [Google Scholar] [CrossRef]
- Denison, H.J.; Jameson, K.A.; Sayer, A.A.; Patel, H.P.; Edwards, M.H.; Arora, T.; Dennison, E.M.; Cooper, C.; Baird, J. Poor sleep quality and physical performance in older adults. Sleep Health 2021, 7, 205–211. [Google Scholar] [CrossRef]
- Xu, W.; Bai, A.; Huang, X.; Gao, Y.; Liu, L. Association Between Sleep and Motoric Cognitive Risk Syndrome Among Community-Dwelling Older Adults: Results from the China Health and Retirement Longitudinal Study. Front. Aging Neurosci. 2021, 13, 774167. [Google Scholar] [CrossRef]
- Zeng, W.; Zhang, L.; Feng, B.; Li, H.; Wang, D.; Zheng, Z.; Zhang, Y.; Jiang, L.; Ye, H. Association between sleep disturbance with motoric cognitive risk syndrome in Chinese older adults. Eur. J. Neurol. 2021, 28, 1470–1478. [Google Scholar] [CrossRef]
- Kirshner, D.; Kizony, R.; Gil, E.; Asraf, K.; Krasovsky, T.; Haimov, I.; Shochat, T.; Agmon, M. Why Do They Fall? The Impact of Insomnia on Gait of Older Adults: A Case-Control Study. Nat. Sci. Sleep 2021, 13, 329–338. [Google Scholar] [CrossRef]
- Stenholm, S.; Kronholm, E.; Sainio, P.; Borodulin, K.; Era, P.; Fogelholm, M.; Partonen, T.; Porkka-Heiskanen, T.; Koskinen, S. Sleep-related factors and mobility in older men and women. J. Gerontol. A Biol. Sci. Med. Sci. 2010, 65, 649–657. [Google Scholar] [CrossRef]
- Goldman, S.E.; Ancoli-Israel, S.; Boudreau, R.; Cauley, J.A.; Hall, M.; Stone, K.L.; Rubin, S.M.; Satterfield, S.; Simonsick, E.M.; Newman, A.B.; et al. Sleep problems and associated daytime fatigue in community-dwelling older individuals. J. Gerontol. A Biol. Sci. Med. Sci. 2008, 63, 1069–1075. [Google Scholar] [CrossRef] [PubMed]
- Kronholm, E.; Sallinen, M.; Suutama, T.; Sulkava, R.; Era, P.; Partonen, T. Self-reported sleep duration and cognitive functioning in the general population. J. Sleep Res. 2009, 18, 436–446. [Google Scholar] [CrossRef] [PubMed]
- Elcombe, E.L.; Lagopoulos, J.; Duffy, S.L.; Lewis, S.J.; Norrie, L.; Hickie, I.B.; Naismith, S.L. Hippocampal volume in older adults at risk of cognitive decline: The role of sleep, vascular risk, and depression. J. Alzheimers Dis. 2015, 44, 1279–1290. [Google Scholar] [CrossRef] [PubMed]
- O’Shea, A.; Cohen, R.A.; Porges, E.C.; Nissim, N.R.; Woods, A.J. Cognitive Aging and the Hippocampus in Older Adults. Front. Aging Neurosci. 2016, 8, 298. [Google Scholar] [CrossRef] [PubMed]
- Allali, G.; van der Meulen, M.; Beauchet, O.; Rieger, S.W.; Vuilleumier, P.; Assal, F. The neural basis of age-related changes in motor imagery of gait: An fMRI study. J. Gerontol. A Biol. Sci. Med. Sci. 2014, 69, 1389–1398. [Google Scholar] [CrossRef] [PubMed]
- Atienza, M.; Ziontz, J.; Cantero, J.L. Low-grade inflammation in the relationship between sleep disruption, dysfunctional adiposity, and cognitive decline in aging. Sleep Med. Rev. 2018, 42, 171–183. [Google Scholar] [CrossRef]
- Legdeur, N.; Heymans, M.W.; Comijs, H.C.; Huisman, M.; Maier, A.B.; Visser, P.J. Age dependency of risk factors for cognitive decline. BMC Geriatr. 2018, 18, 187. [Google Scholar] [CrossRef]
- Verghese, J.; Holtzer, R.; Oh-Park, M.; Derby, C.A.; Lipton, R.B.; Wang, C. Inflammatory markers and gait speed decline in older adults. J. Gerontol. A Biol. Sci. Med. Sci. 2011, 66, 1083–1089. [Google Scholar] [CrossRef]
- Biddle, D.J.; Robillard, R.; Hermens, D.F.; Hickie, I.B.; Glozier, N. Accuracy of self-reported sleep parameters compared with actigraphy in young people with mental ill-health. Sleep Health 2015, 1, 214–220. [Google Scholar] [CrossRef]
- Drager, L.F.; Togeiro, S.M.; Polotsky, V.Y.; Lorenzi-Filho, G. Obstructive sleep apnea: A cardiometabolic risk in obesity and the metabolic syndrome. J. Am. Coll. Cardiol. 2013, 62, 569–576. [Google Scholar] [CrossRef]
- Kim, H.-J. Influence of Depression on Physical Activity, Symptoms of Chronic Pain and Sleep Disorders in the Female Elderly with Knee Osteoarthritis. Exerc. Sci. 2019, 28, 191–197. [Google Scholar] [CrossRef][Green Version]
- Roehrs, T.; Hyde, M.; Blaisdell, B.; Greenwald, M.; Roth, T. Sleep loss and REM sleep loss are hyperalgesic. Sleep 2006, 29, 145–151. [Google Scholar] [CrossRef] [PubMed]
- Mubashir, T.; Abrahamyan, L.; Niazi, A.; Piyasena, D.; Arif, A.A.; Wong, J. The prevalence of obstructive sleep apnea in mild cognitive impairment: A systematic review. BMC Neurol. 2019, 19, 195. [Google Scholar] [CrossRef]
- Ciavarella, D.; Campobasso, A.; Suriano, C.; Lo Muzio, E.; Guida, L.; Salcuni, F.; Laurenziello, M.; Illuzzi, G.; Tepedino, M. A new design of mandibular advancement device (IMYS) in the treatment of obstructive sleep apnea. Cranio 2022, 16, 1–8. [Google Scholar] [CrossRef] [PubMed]
- Swenor, B.K.; Bandeen-Roche, K.; Munoz, B.; West, S.K. Does walking speed mediate the association between visual impairment and self-report of mobility disability? The Salisbury Eye Evaluation Study. J. Am. Geriatr. Soc. 2014, 62, 1540–1545. [Google Scholar] [CrossRef]
- Makino, K.; Makizako, H.; Doi, T.; Tsutsumimoto, K.; Hotta, R.; Nakakubo, S.; Suzuki, T.; Shimada, H. Fear of falling and gait parameters in older adults with and without fall history. Geriatr. Gerontol. Int. 2017, 17, 2455–2459. [Google Scholar] [CrossRef]
Publisher’s Note: MDPI stays neutral with regard to jurisdictional claims in published maps and institutional affiliations. |
© 2022 by the authors. Licensee MDPI, Basel, Switzerland. This article is an open access article distributed under the terms and conditions of the Creative Commons Attribution (CC BY) license (https://creativecommons.org/licenses/by/4.0/).
