The Coordinated Development and Regulation Research on Public Health, Ecological Environment and Economic Development: Evidence from the Yellow River Basin of China
Abstract
:1. Introduction
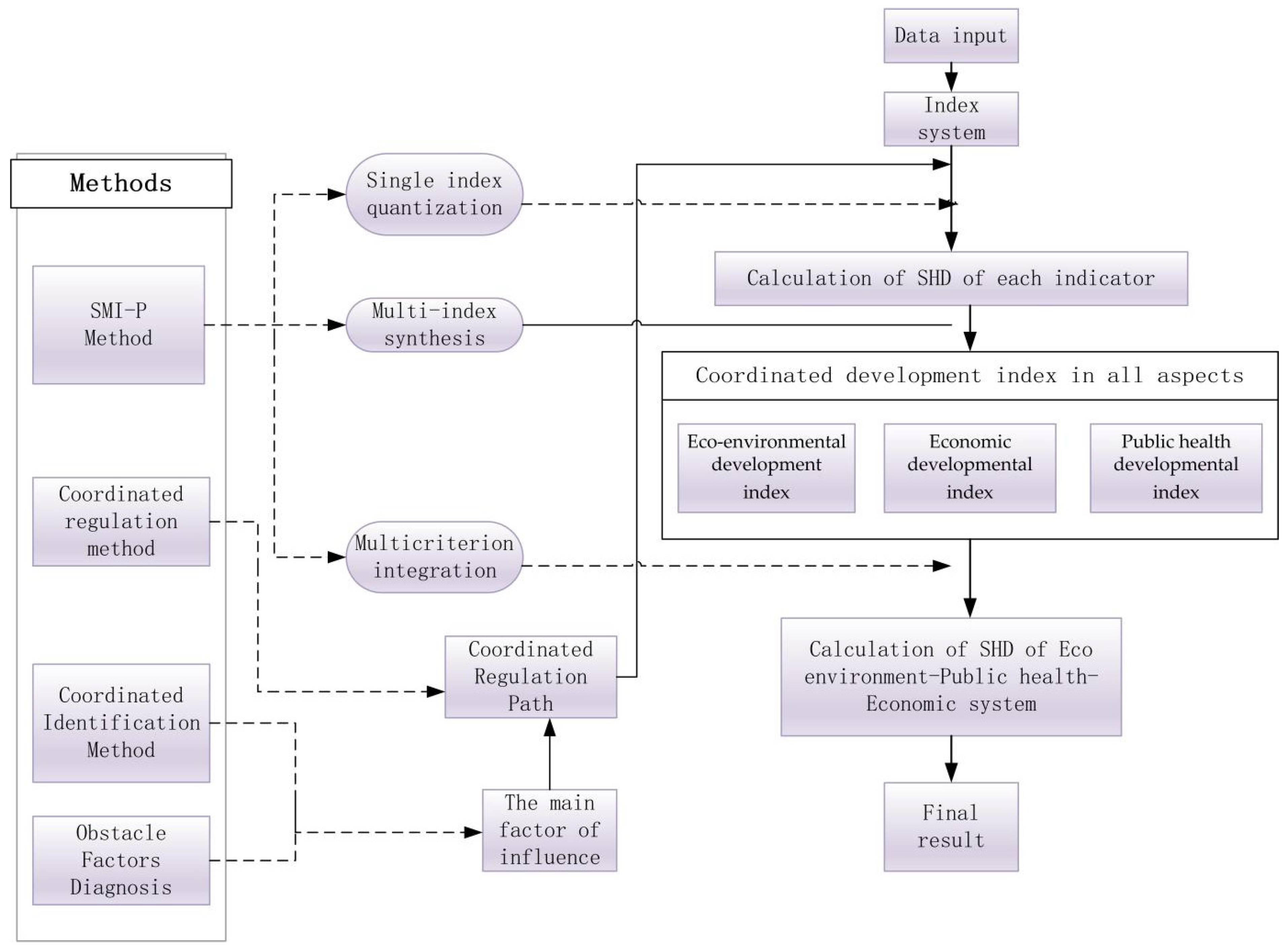
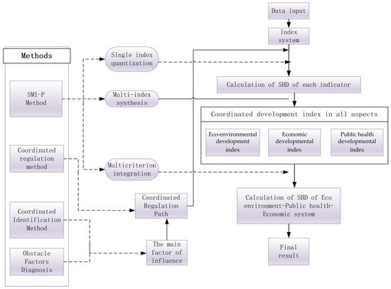
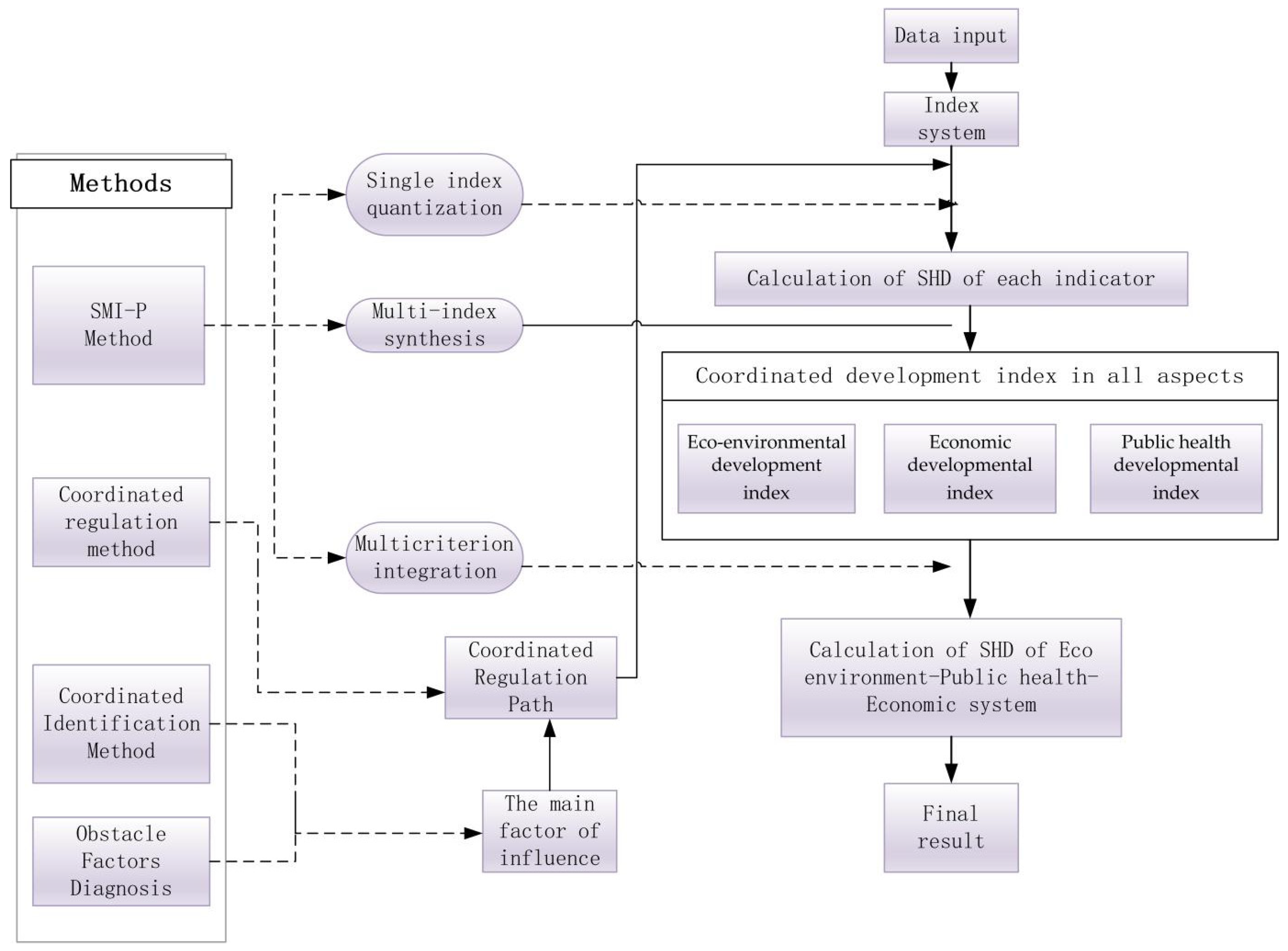
2. Methodology
2.1. Quantitative Evaluation Method of Coordinated Development
2.2. Coordinated Identification
- Determine the reference sequence and the comparison sequence, the dependent variable constitutes the reference sequence , and the independent variable constitutes .
- b.
- The data is dimensionless to obtain the sequences and . The common methods are the mean value method and the initial value method, with the former used at this point.
- c.
- Correlation degree calculation.
- d.
- Calculate the grey correlation degree .
2.3. Obstacle Factors Diagnosis
- Calculate the factor contribution degree of the jth evaluation index:
- 2.
- Calculate the deviation
- 3.
- Calculate the obstacle degree of each evaluation index:
2.4. Coordinated Regulation
3. System Construction and Data Sources
4. Empirical Results and Discussion
4.1. Analysis and Evaluation of the Coordinated Development Index of Public Health, Ecological Environment, and Economic Development in the Yellow River Basin
4.1.1. Analysis of the Overall Coordinated Development Index of the Yellow River Basin
4.1.2. Analysis of the Coordinated Development Index of the Provinces in the Yellow River Basin and the Upstream, Midstream and Downstream
4.1.3. Spatial Evolution Analysis of the Coordinated Development Index of Public Health, Ecological Environment and Economic Development in the Yellow River Basin
4.2. Coordinated Identification of Public Health, Ecological Environment and Economic Development in the Yellow River Basin
4.2.1. The Relationship between Public Health, Ecological Environment and Economic Development in the Yellow River Basin
4.2.2. The Yellow River Basin Obstacles of Public Health, Ecological Environment and Economic Development
4.3. Coordinated Regulation of Public Health, Ecological Environment and Economic Development in the Yellow River Basin
5. Discussion
6. Conclusions and Policy Implications
- (1)
- The coordinated development index of the public health, ecological environment, and economic development, during the study period, shows an increasing trend [34,49]. The ecological environment index (EEDI) has a higher base value but the slowest growth rate compared with the ecological environment index and economic index [48]. The base value of the public health index (PHDI) and the growth rate are in the middle level. The index of each subsystem in the Yellow River Basin tends to be consistent. However, the overall development index level is not prominent, and each subsystem still has a huge space for ameliorating the development level.
- (2)
- During the study period from 2009 to 2019, the overall coordinated development index kept growing steadily from 0.352 to 0.486. The level of coordinated development also has promoted from less coordinated to close to coordination. When discussing the coordinated development level of the upstream, midstream, and downstream, the upstream comes last, followed by the midstream, with the downstream topping the table [34]. As for the coordinated development level of the nine provinces, Shandong and Sichuan are at the peak levels, which are close to coordination [48]. While Ningxia and Qinghai are ranked the worst performers, which is still at a basically uncoordinated level. Other provinces are basically close to coordination. On the whole, the certain gap and barrier in the coordinated development index among the basins cannot be ignored, as well as the nine provinces. [53].
- (3)
- In terms of correlation, the indicators that have a general impact on the overall coordinated development index of the Yellow River Basin, including the average concentration of fine particulate matter, the per capita arable land, the effective utilization coefficient of farmland irrigation water, the number of people engaged in scientific and technological activities, the number of higher education graduates, the number of beds in health care institutions, the number of travel agencies, and the number of medical institutions [57]. In terms of the obstacle degree, the indicators that have a general restrictive effect on the overall coordinated development index of the Yellow River Basin, including the total sewage discharge, afforestation area, number of R&D personnel among 10,000 employees, natural population growth rate, government health spending as a percentage of health spending, and the number of days that the air quality reaches the second level and above [35]. According to the optimal method of coordinated behavior set, we construct the index system and found that regulation Path 4 is the optimal regulation method, which comprehensively considers the relevance and obstacle factors.
- (1)
- In terms of the ecological environment, strengthen the intensity of sewage treatment, increase investment in sewage treatment facilities, ameliorate sewage treatment standards to reduce pollution of ecological water, and ensure water safety for residents. In addition, treating agricultural equipment, improving the utilization rate of agricultural irrigation water, and reducing the use of agricultural fertilizers and pesticides can reduce the burden on land and make land sustainable. Moreover, promote the transformation and upgrading of heavily polluted enterprises, use clean energy, develop new technologies, and improve the efficiency of resource utilization and the recycling rate of waste, thereby reducing solid particulate matter and harmful gas emissions and improving air quality. Furthermore, strengthen afforestation, increase the coverage rate of forests and wetlands in the Yellow River Basin, and promote the restoration of the ecological environment on both sides of the Yellow River and the prevention and control of river basin pollution to enhance the environmental carrying capacity and the ability to restore the ecological environment, and the ecological barrier function of the Yellow River Basin can be stably played.
- (2)
- In terms of economic development, consider the actual situation of the region, optimize the industrial structure, attach importance to technological innovation, increase investment in research and development, use the actual policy to introduce talents in order to transform the local industry into technology-intensive industries and enhance the local economic creativity. Furthermore, policies guide the increase in the share of the tertiary industry structure, and they increase the disposable income of residents to stimulate economic growth to achieve the purpose of stimulating residents’ consumption and economic growth. Besides, regions should strengthen cooperation with neighbors, so provinces with better economic development can play a leading role in promoting the development of surrounding regions, accelerate economic development in poor regions, and narrow economic regional differences. At the same time of economic development, properly balancing the relationship with other industries enables the formation of a new regional economic pattern with complementary advantages and characteristic development, which realizes the sustainable development of the regional economy.
- (3)
- In terms of public health, raise the concept to guide population growth, improve the working welfare of medical personnel, and strengthen policy subsidies for drugs to reduce the degree of aging, improve the motivation of medical staff, and reduce the personal health consumption expenditure of residents. In addition, increase care for the elderly, strictly monitor drinking water resources, improve urban infrastructure and emergency facilities in provinces, and prevent public health crises caused by emergencies, so the lives, health, and safety of residents can be guaranteed, and the happiness and satisfaction of living can be improved. Furthermore, developing fitness and entertainment venues, travel agencies, and other venues for physical exercise and spiritual entertainment can improve the health of residents and achieve the goal of the Healthy China.
- (4)
- Promote the comprehensive management of the public health, ecological environment and economy subsystems. The economy can drive the improvement of ecological environment protection and public health, while the high quality of the ecological environment and public health can also promote economic development. Moreover, by breaking administrative barriers, promoting regional open cooperation, market cooperation, brand development, and benefit sharing, establish cooperative and mutual aid relationships and, ultimately, realize the overall high-quality development of the Yellow River Basin
Author Contributions
Funding
Institutional Review Board Statement
Informed Consent Statement
Data Availability Statement
Acknowledgments
Conflicts of Interest
References
- Sun, S.; Xie, Z.; Yu, K.; Jiang, B.; Zheng, S.; Pan, X. COVID-19 and healthcare system in China: Challenges and progression for a sustainable future. Glob. Health 2021, 17, 14. [Google Scholar] [CrossRef]
- Sullivan, P.S.; Satcher Johnson, A.; Pembleton, E.S.; Stephenson, R.; Justice, A.C.; Althoff, K.N.; Bradley, H.; Castel, A.D.; Oster, A.M.; Rosenberg, E.S.; et al. Epidemiology of HIV in the USA: Epidemic burden, inequities, contexts, and responses. Lancet 2021, 397, 1095–1106. [Google Scholar] [CrossRef]
- Linas, B.P.; Savinkina, A.; Barbosa, C.; Mueller, P.P.; Cerdá, M.; Keyes, K.; Chhatwal, J. A clash of epidemics: Impact of the COVID-19 pandemic response on opioid overdose. J. Subst. Abus. Treat. 2021, 120, 108158. [Google Scholar] [CrossRef] [PubMed]
- ling Guo, L.; Qu, Y.; Tseng, M.L. The interaction effects of environmental regulation and technological innovation on regional green growth performance. J. Clean. Prod. 2017, 162, 894–902. [Google Scholar]
- Wang, G.; Qian, J.; Cheng, G.; Lai, Y. Eco-environmental degradation and causal analysis in the source region of the Yellow River. Environ. Geol. 2001, 40, 884–890. [Google Scholar]
- Feng, J.; Wang, T.; Xie, C. Eco-environmental degradation in the source region of the Yellow River, Northeast Qinghai-Xizang Plateau. Environ. Monit. Assess. 2006, 122, 125–143. [Google Scholar] [CrossRef] [PubMed]
- Katrakilidis, C.; Kyritsis, I.; Patsika, V. The dynamic linkages between economic growth, environmental quality and health in Greece. Appl. Econ. Lett. 2016, 23, 217–221. [Google Scholar] [CrossRef]
- Loeppke, R.; Christian, J.; Gochfeld, M.; Himmelstein, J.; Kessler, R.; MacBride, R.; Mitchell, K.; Reed, P.; Pransky, G.; Sokas, R. Healthy workforce/healthy economy: The role of health, productivity, and disability management in addressing the nation’s health care crisis: Why an emphasis on the health of the workforce is vital to the health of the economy. J. Occup. Environ. Med. 2009, 51, 114–119. [Google Scholar]
- Nichol, K.L.; Baken, L.; Wuorenma, J.; Nelson, A. The Health and Economic Benefits Associated with Pneumococcal Vaccination of Elderly Persons with Chronic Lung Disease. Arch. Intern. Med. 1999, 159, 2437–2442. [Google Scholar] [CrossRef]
- Mayer, D. The long-term impact of health on economic growth in Latin America. World Dev. 2001, 29, 1025–1033. [Google Scholar] [CrossRef]
- Fogel, R.W. Economic and social structure for an ageing population. Philos. Trans. R. Soc. B Biol. Sci. 1997, 352, 1905–1917. [Google Scholar] [CrossRef]
- Morand, O.F. Economic growth, health, and longevity in the very long term: Facts and mechanisms. Health Econ. Growth: Find. Policy Implic. 2005, 74, 239–254. [Google Scholar]
- Stenberg, K.; Axelson, H.; Sheehan, P.; Anderson, I.; Gülmezoglu, A.M.; Temmerman, M.; Mason, E.M.; Friedman, H.S.; Bhutta, Z.; Lawn, J.E.; et al. Advancing social and economic development by investing in women’s and children’s health: A new Global Investment Framework. Lancet 2014, 383, 1333–1354. [Google Scholar] [CrossRef]
- Karanikolos, M.; Mladovsky, P.; Cylus, J.; Thomson, S.; Basu, S.; Stuckler, D.; Mackenbach, J.P.; McKee, M. Financial crisis, austerity, and health in Europe. Lancet 2013, 381, 1323–1331. [Google Scholar] [CrossRef]
- Simou, E.; Koutsogeorgou, E. Effects of the economic crisis on health and healthcare in Greece in the literature from 2009 to 2013: A systematic review. Health Policy 2014, 115, 111–119. [Google Scholar] [CrossRef] [Green Version]
- Lorgelly, P.K.; Lawson, K.D.; Fenwick, E.A.L.; Briggs, A.H. Outcome Measurement in Economic Evaluations of Public Health Interventions: A Role for the Capability Approach? Int. J. Env. Res. Pub. Health 2010, 7, 2274–2289. [Google Scholar] [CrossRef]
- Rabarison, K.M.; Bish, C.L.; Massoudi, M.S.; Briggs, A.H. Economic Evaluation Enhances Public Health Decision Making. Front. Public Health 2015, 3, 164. [Google Scholar] [CrossRef] [PubMed] [Green Version]
- Rohde, R.A.; Muller, R.A. Air pollution in China: Mapping of concentrations and sources. PLoS ONE 2015, 10, e0135749. [Google Scholar] [CrossRef]
- Grossman, M. On the Concept of Health Capital and the Demand for Health. J. Polit. Econ. 1972, 80, 223–255. [Google Scholar] [CrossRef] [Green Version]
- Cropper, M.L. Measuring benefits from air pollution control: Where do we stand? Measuring the benefits from reduced morbidity. Am. Econ. Rev. 1981, 71, 235–240. [Google Scholar]
- Gerking, S.; Stanley, L.R. An economic analysis of air pollution and health: The case of St. Louis. Rev. Econ. Stat. 1986, 68, 115–121. [Google Scholar] [CrossRef]
- Wells, N.M.; Evans, G.W.; Yang, Y. Environments and health: Planning decisions as public-health decisions. J. Archit. Plan. Res. 2010, 27, 124–143. [Google Scholar]
- Koehler, K.; Latshaw, M.; Matte, T.; Kass, D.; Frumkin, H.; Fox, M.; Hobbs, B.F.; Wills-Karp, M.; Burke, T.A. Building healthy community environments: A public health approach. Public Health Rep. 2018, 133 (Suppl. 1), 35S–43S. [Google Scholar] [CrossRef] [PubMed] [Green Version]
- Azizullah, A.; Khattak, M.N.K.; Richter, P.; Häder, D.-P. Water pollution in Pakistan and its impact on public health—A review. Environ. Int. 2011, 37, 479–497. [Google Scholar] [CrossRef] [PubMed]
- Chen, Y.L.; Shih, Y.H.; Tseng, C.H.; Kang, S.Y.; Wang, H.C. Economic and health benefits of the co-reduction of air pollutants and greenhouse gases. Mitig. Adapt. Strateg. Glob. Chang. 2013, 18, 1125–1139. [Google Scholar] [CrossRef]
- Ellwanger, J.H.; Kulmann-Leal, B.; Kaminski, V.L.; Valverde-Villegas, J.M.; da Veiga, A.B.G.; Spilki, F.R.; Fearnside, P.M.; Caesar, L.; Giatti, L.L.; Wallau, G.L.; et al. Beyond diversity loss and climate change: Impacts of Amazon deforestation on infectious diseases and public health. An. Acad. Bras. Cienc. 2020, 92, 20191375. [Google Scholar] [CrossRef]
- Philippe, V.; Neveen, A.; Marwa, A.; Basel, A.Y.A. Occurrence of pesticide residues in fruits and vegetables for the Eastern Mediterranean Region and potential impact on public health. Food Control 2021, 119, 107457. [Google Scholar] [CrossRef]
- Kijima, M.; Nishide, K.; Ohyama, A. EKC-type transitions and environmental policy under pollutant uncertainty and cost irreversibility. J. Econ. Dyn. Control 2011, 35, 746–763. [Google Scholar] [CrossRef]
- Smulders, S.; Bretschger, L.; Egli, H. Economic growth and the diffusion of clean technologies: Explaining environmental Kuznets curves. Environ. Resour. Econ. 2011, 49, 79–99. [Google Scholar] [CrossRef] [Green Version]
- Hao, Y.; Liu, Y.M. The influential factors of urban PM2.5 concentrations in China: A spatial econometric analysis. J. Clean. Prod. 2016, 112, 1443–1453. [Google Scholar] [CrossRef]
- Kang, Y.Q.; Zhao, T.; Yang, Y.Y. Environmental Kuznets curve for CO2 emissions in China: A spatial panel data approach. Ecol. Indic. 2016, 63, 231–239. [Google Scholar] [CrossRef]
- Saidi, K.; Hammami, S. The impact of energy consumption and CO2 emissions on economic growth: Fresh evidence from dynamic simultaneous-equations models. Sustain. Cities Soc. 2015, 14, 178–186. [Google Scholar] [CrossRef]
- Shi, T.; Yang, S.; Zhang, W.; Zhou, Q. Coupling coordination degree measurement and spatiotemporal heterogeneity between economic development and ecological environment—Empirical evidence from tropical and subtropical regions of China. J. Clean. Prod. 2020, 244, 118739. [Google Scholar] [CrossRef]
- Liu, K.; Qiao, Y.; Shi, T.; Zhou, Q. Study on coupling coordination and spatiotemporal heterogeneity between economic development and ecological environment of cities along the Yellow River Basin. Environ. Sci. Pollut. Res. 2021, 28, 6898–6912. [Google Scholar] [CrossRef]
- Li, H.; Jiang, Z.; Dong, G.; Wang, L.; Huang, X.; Gu, X.; Guo, Y. Spatiotemporal Coupling Coordination Analysis of Social Economy and Resource Environment of Central Cities in the Yellow River Basin. Discret. Dyn. Nat. Soc. 2021, 2021, 6637631. [Google Scholar] [CrossRef]
- Zhang, Y.; Sun, M.; Yang, R.; Li, X.; Zhang, L.; Li, M. Decoupling water environment pressures from economic growth in the Yangtze River Economic Belt, China. Ecol. Indic. 2021, 122, 107314. [Google Scholar] [CrossRef]
- Wu, Y.; Zhu, Q.; Zhu, B. Comparisons of decoupling trends of global economic growth and energy consumption between developed and developing countries. Energy Policy 2018, 116, 30–38. [Google Scholar] [CrossRef]
- Pearce, D.; Barbier, E.; Markandya, A. Sustainable Development: Economics and Environment in the Third World; Routledge: London, UK, 2013. [Google Scholar]
- Daly, H.E. On economics as a life science. J. Political Econ. 1968, 76, 392–406. [Google Scholar] [CrossRef]
- Liao, M.L.; Chen, Y.; Wang, Y.J.; Lin, M.S. Study on the Coupling and Coordination Degree of High-Quality Economic Development and Ecological Environmet in Beijing-Tianjin-Hebei Region. Appl. Ecol. Env. Res. 2019, 17, 11069–11083. [Google Scholar] [CrossRef]
- Wu, Y.M.; Zhang, Y. Analyzing coupled regional economic growth and environmental conservation in China. Resour. Sci. 2008, 30, 25–30. [Google Scholar]
- Zou, Y.; Zhang, Y. Analysis on the coupling coordination degree between regional economy and old-age service—A case study of Sichuan province. J. Phys. Conf. Ser. 2021, 1774, 012022. [Google Scholar] [CrossRef]
- Zuo, Q.T.; Zhang, Y.; Lin, P. Index system and quantification method for human-water harmony. J. Hydraul. Eng. 2008, 39, 440–447. [Google Scholar]
- Zuo, Q.; Li, W.; Zhao, H.; Ma, J.; Han, C.; Luo, Z. A harmony-based approach for assessing and regulating human-water relationships: A case study of Henan province in China. Water 2020, 13, 32. [Google Scholar] [CrossRef]
- Sun, Y.; Tong, L.; Liu, D. An empirical study of the measurement of spatial-temporal patterns and obstacles in the green development of northeast China. Sustainability 2020, 12, 10190. [Google Scholar] [CrossRef]
- Xiao, Y.; Li, Y.; Huang, H. Conflict or coordination? Assessment of coordinated development between socioeconomic and ecological environment in resource-based cities: Evidence from Sichuan province of China. Environ. Sci. Pollut. Res. 2021, 28, 66327–66339. [Google Scholar] [CrossRef]
- Chen, Y.; Su, X.; Zhou, Q. Study on the Spatiotemporal Evolution and Influencing Factors of Urban Resilience in the Yellow River Basin. Int. J. Environ. Res. Public Health 2021, 18, 10231. [Google Scholar] [CrossRef]
- Zhao, Y.; Hou, P.; Jiang, J.; Zhai, J.; Chen, Y.; Wang, Y.; Bai, J.; Zhang, B.; Xu, H. Coordination Study on Ecological and Economic Coupling of the Yellow River Basin. Int. J. Environ. Res. Public Health 2021, 18, 10664. [Google Scholar] [CrossRef]
- Zhang, J.; Zhang, L.; Zhang, Y.; Wu, C. Research on the Coordination between Economy and Human Ecological Settlement Environment. Pol. J. Environ. Stud. 2022, 31, 427–438. [Google Scholar] [CrossRef]
- Wohlfart, C.; Kuenzer, C.; Chen, C.; Liu, G. Social–ecological challenges in the Yellow River basin (China): A review. Environ. Earth Sci. 2016, 75, 1–20. [Google Scholar] [CrossRef]
- Chen, Y.; Miao, Q.; Zhou, Q. Spatiotemporal Differentiation and Driving Force Analysis of the High-Quality Development of Urban Agglomerations along the Yellow River Basin. Int. J. Environ. Res. Public Health 2022, 19, 2484. [Google Scholar] [PubMed]
- Niu, X.T.; Yang, Y.C.; Wang, Y.C. Does the economic growth improve public health? A cross-regional heterogeneous study in China. Front. Public Health 2021, 9, 704155. [Google Scholar] [CrossRef]
- Wang, R.; Tan, J. Exploring the coupling and forecasting of financial development, technological innovation, and economic growth. Technol. Forecast Soc. 2021, 163, 120466. [Google Scholar] [CrossRef]
- Hu, J.; Ying, Q.; Wang, Y.; Zhang, H. Characterizing multi-pollutant air pollution in China: Comparison of three air quality indices. Environ. Int. 2015, 84, 17–25. [Google Scholar] [CrossRef]
- Yang, C.; Zeng, W.; Yang, X. Coupling coordination evaluation and sustainable development pattern of geo-ecological environment and urbanization in Chongqing municipality, China. Sustain. Cities Soc. 2020, 61, 102271. [Google Scholar] [CrossRef]
- Liu, L.; Zhang, Y.; Zhang, J.; Zhang, S. Coupling coordination degree of government support, financial support and innovation and its impact on economic development. IEEE Access 2020, 8, 104039–104051. [Google Scholar] [CrossRef]
- Qiu, M.; Yang, Z.; Zuo, Q.; Wu, Q.; Jiang, L.; Zhang, Z.; Zhang, J. Evaluation on the relevance of regional urbanization and ecological security in the nine provinces along the Yellow River, China. Ecol. Indic. 2021, 132, 108346. [Google Scholar] [CrossRef]
- Li, W.; Yi, P. Assessment of city sustainability—Coupling coordinated development among economy, society and environment. J. Clean. Prod. 2020, 256, 120453. [Google Scholar] [CrossRef]
- Wu, W.; Wang, W.; Zhang, M. Using China’s provincial panel data exploring the interaction between Socio-economic and Eco-environment system. Ecol. Complex. 2020, 44, 100873. [Google Scholar] [CrossRef]
- Zuo, Q.; Zhao, H.; Mao, C.; Ma, J.; Cui, G. Quantitative analysis of human-water relationships and harmony-based regulation in the Tarim River Basin. J. Hydrol. Eng. 2015, 20, 05014030. [Google Scholar] [CrossRef]






| Coordination Level | Coordinate Grading | The Value Range of EHP |
|---|---|---|
| fully coordinated | VII | 1 |
| basic coordination | VI | [0.8,1) |
| more coordinated | V | [0.6,0.8) |
| close to collaboration | IV | [0.4,0.6) |
| less coordinated | III | [0.2,0.4) |
| basically uncoordinated | II | (0,0.2) |
| totally uncoordinated | I | 0 |
| Subsystem | Classification Layer | Indicator Layer | Explanation | Unit | Index Number |
|---|---|---|---|---|---|
| Ecological environment | Ecological environment pressure | Fertilizer (Pesticide) Application Amount | The amount of fertilizers (pesticides) actually used in agricultural production | 104 tons | X1101 |
| Per capita water consumption | Total water supply/population | m3/capita | X1102 | ||
| Total sewage discharge | The amount of sewage discharged from the sewage outlet | 104 m3 | X1103 | ||
| General industrial solid waste discharge | The amount of solid waste discharged outside the pollution prevention and control facilities | 104 tons | X1104 | ||
| Average concentration of fine particulate matter | Average concentration of particulate matter less than 2.5 microns in diameter | μg·m−3 | X1105 | ||
| Ecological environment | Per capita water resources | total water resources/total population | m3/capita | X1201 | |
| Per capita park green space | Total park area/total population | 104 m2/capita | X1202 | ||
| Development and utilization of water resources | Total water consumption × 100%/total water resources | % | X1203 | ||
| Per capita arable land | Total arable land area/total population | 104 m2/capita | X1204 | ||
| Ecological environment response | Investment in pollution control as a percentage of GDP/% | Pollution treatment cost × 100%/GDP | % | X1301 | |
| Afforestation area | Afforestation Area | 108 m2 | X1302 | ||
| Harmless treatment rate of domestic waste | Amount of garbage treated in a harmless manner × 100%/total amount of garbage | % | X1303 | ||
| Sewage treatment rate | sewage treatment volume × 100%/total sewage discharge | % | X1304 | ||
| Effective utilization coefficient of farmland irrigation water | The actual effective water use of farmland × 100%/total water consumption of farmland | % | X1305 | ||
| Soil erosion control area | The total area of soil erosion under control | 104 km2 | X1306 | ||
| Economic development | Economic base | GDP per capita | GDP/total population | yuan | X2101 |
| Per capita disposable income | Income that everyone can use without limit | yuan | X2102 | ||
| Total retail sales of social consumption | The total volume of social consumer goods transactions | 109 yuan | X2103 | ||
| The proportion of the tertiary industry | tertiary industry output value × 100%/GDP | % | X2104 | ||
| Science and education innovation | Number of R&D personnel among 10,000 employees | Total R&D employees × 10,000/total population | people | X2201 | |
| Number of people engaged in scientific and technological activities | Number of people working in scientific and technological activities | people | X2202 | ||
| R&D spending intensity | R&D investment × 100%/total output | % | X2203 | ||
| Number of higher education graduates | Number of higher education graduates | people | X2204 | ||
| Opening to the outside world | Foreign direct investment | Amount invested by foreign businessmen | 104 dollars | X2301 | |
| Import and export volume | Total amount of goods actually imported and exported | 104 dollars | X2302 | ||
| Degree of external dependence | Total import and export × 100%/GDP | % | X2303 | ||
| Public health | level of health | Natural population growth rate | the number of natural population increasing × 100%/average total population | % | X3101 |
| Maternal mortality ratio | Total Maternal Deaths /the number of population increasing | 1/103 | X3102 | ||
| Aging proportion | Number of people over 65 years old × 100%/total population | % | X3103 | ||
| Health services and security | Personal hygiene expenditure as a percentage of health spending | Personal hygiene expenditure × 100%/total hygiene expenditure | % | X3201 | |
| Government health spending as a percentage of health spending | Government health expenditure × 100%/total health expenditure | % | X3202 | ||
| Number of health technicians | Number of people working in health technology | people | X3203 | ||
| Number of beds in health care facilities | Total number of beds in medical institutions × 1000/total population | Piece/103 | X3204 | ||
| Healthy environment | The number of days that the air quality reaches the second level and above | Number of days per year to achieve healthy air quality standards | day | X3301 | |
| The proportion of surface water quality reaching or better than Class III water body | Number of water bodies with water quality reaching or better than Class III × 100%/total number of water bodies | % | X3302 | ||
| Health industry | Number of units of fitness, leisure and entertainment activities | Number of units of fitness, leisure and entertainment activities | \ | X3401 | |
| Number of travel agencies | Number of travel agencies | \ | X3402 | ||
| Number of Aged Care Institutions | Number of Aged Care Institutions | \ | X3403 | ||
| Number of medical institutions | Number of medical institutions | \ | X3404 |
| Indicator Layer | Unit | Index Number | a | b | c | d | e | Indicator Direction |
|---|---|---|---|---|---|---|---|---|
| Fertilizer (Pesticide) Application Amount | 104 tons | X1101 | 787.71 | 508.806 | 229.901 | 118.537 | 7.173 | − |
| Per capita water consumption | m3/capita | X1102 | 1278.53 | 857.583 | 436.636 | 292.388 | 148.14 | − |
| Total sewage discharge | 104 m3 | X1103 | 375,011.12 | 242,215.677 | 109,420.234 | 60,124.517 | 10,828.8 | − |
| General industrial solid waste discharge | 104 tons | X1104 | 40,233.27 | 27,278.754 | 14,324.238 | 7791.354 | 1258.47 | − |
| Average concentration of fine particulate matter | μg·m−3 | X1105 | 71.242 | 49.105 | 26.968 | 16.56 | 6.151 | − |
| Per capita water resources | m3/capita | X1201 | 121.95 | 1302.133 | 2482.317 | 11,639.238 | 20,796.16 | + |
| Per capita park green space | 104 m2/capita | X1202 | 7.191 | 10.158 | 13.125 | 18.14 | 23.155 | + |
| Development and utilization of water resources | % | X1203 | 943.45 | 528.591 | 113.731 | 58.086 | 2.442 | − |
| Per capita arable land | 104 m2/capita | X1204 | 0.675 | 1.351 | 2.028 | 4.094 | 6.16 | + |
| Investment in pollution control as a percentage of GDP/% | % | X1301 | 0.468 | 1.106 | 1.745 | 3.089 | 4.433 | + |
| Afforestation area | 108 m2 | X1302 | 0.704 | 7.822 | 14.941 | 37.952 | 60.963 | + |
| Harmless treatment rate of domestic waste | % | X1303 | 29.133 | 58.456 | 87.779 | 98.862 | 109.945 | + |
| Sewage treatment rate | % | X1304 | 38.007 | 61.866 | 85.726 | 96.631 | 107.536 | + |
| Effective utilization coefficient of farmland irrigation water | % | X1305 | 0.365 | 0.446 | 0.526 | 0.618 | 0.711 | + |
| Soil erosion control area | 104 km2 | X1306 | 0.009 | 0.147 | 0.285 | 0.539 | 0.794 | + |
| GDP per capita | yuan | X2101 | 11,521.8 | 25,104.698 | 38,687.596 | 58,202.948 | 77,718.3 | + |
| Per capita disposable income | yuan | X2102 | 5627.7 | 11,049.086 | 16,470.472 | 25,613.586 | 34,756.7 | + |
| Total retail sales of social consumption | 109 yuan | X2103 | 272.571 | 3790.124 | 7307.676 | 19,741.987 | 32,176.298 | + |
| The proportion of the tertiary industry | % | X2104 | 1.538 | 20.321 | 39.104 | 49.867 | 60.63 | + |
| Number of R&D personnel among 10,000 employees | people | X2201 | 17.829 | 28.819 | 39.809 | 63.823 | 87.836 | + |
| Number of people engaged in scientific and technological activities | people | X2202 | 3607.2 | 39,922.544 | 76,237.889 | 224,451.794 | 372,665.7 | + |
| R&D spending intensity | % | X2203 | 0.432 | 0.853 | 1.273 | 1.963 | 2.653 | + |
| Number of higher education graduates | people | X2204 | 13,194 | 99,731.475 | 186,268.949 | 419,504.475 | 652,740 | + |
| Foreign direct investment | 104 dollars | X2301 | 3920.4 | 231,892.715 | 459,865.03 | 1,358,332.315 | 2,256,799.6 | + |
| Import and export volume | 104 dollars | X2302 | 108,140.4 | 2,339,995.346 | 4,571,850.292 | 18,581,580.35 | 32,591,310.4 | + |
| Degree of external dependence | % | X2303 | 1.501 | 5.937 | 10.374 | 23.66 | 36.945 | + |
| Natural population growth rate | % | X3101 | 2.079 | 3.809 | 5.538 | 8.731 | 11.924 | + |
| Maternal mortality ratio | 1/103 | X3102 | 50.71 | 34.541 | 18.372 | 12.066 | 5.76 | − |
| Aging proportion | % | X3103 | 18.437 | 14.022 | 9.608 | 7.267 | 4.926 | − |
| Personal hygiene expenditure as a percentage of health spending | % | X3201 | 52.878 | 43.261 | 33.644 | 27.446 | 21.249 | − |
| Government health spending as a percentage of health spending | % | X3202 | 19.62 | 26.265 | 32.909 | 43.828 | 54.747 | + |
| Number of health technicians | people | X3203 | 21,096 | 141,220.232 | 261,344.465 | 560,933.932 | 860,523.4 | + |
| Number of beds in health care facilities | Piece/103 | X3204 | 17,207.1 | 127,639.934 | 238,072.768 | 602,101.384 | 966,130 | + |
| The number of days that the air quality reaches the second level and above | day | X3301 | 106.65 | 182.576 | 258.502 | 321.201 | 383.9 | + |
| The proportion of surface water quality reaching or better than Class III water body | % | X3302 | 9 | 36.468 | 63.936 | 85.978 | 108.02 | + |
| Number of units of fitness, leisure and entertainment activities | \ | X3401 | 1.8 | 116.456 | 231.111 | 1117.656 | 2004.2 | + |
| Number of travel agencies | \ | X3402 | 76.5 | 452.093 | 827.687 | 1860.343 | 2893 | + |
| Number of Aged Care Institutions | \ | X3403 | 31.5 | 550.866 | 1070.232 | 2410.066 | 3749.9 | + |
| Number of medical institutions | \ | X3404 | 1412.1 | 14,646.474 | 27,880.848 | 60,006.774 | 92,132.7 | + |
| Subsystem | 2009 | 2010 | 2011 | 2012 | 2013 | 2014 | 2015 | 2016 | 2017 | 2018 | 2019 |
|---|---|---|---|---|---|---|---|---|---|---|---|
| EEDI | 0.415 | 0.438 | 0.459 | 0.456 | 0.473 | 0.465 | 0.460 | 0.464 | 0.479 | 0.479 | 0.497 |
| HQEDI | 0.275 | 0.320 | 0.356 | 0.381 | 0.404 | 0.420 | 0.420 | 0.431 | 0.447 | 0.464 | 0.476 |
| PHDI | 0.368 | 0.381 | 0.397 | 0.404 | 0.412 | 0.432 | 0.444 | 0.457 | 0.472 | 0.473 | 0.485 |
| EHP | 0.352 | 0.380 | 0.404 | 0.414 | 0.430 | 0.439 | 0.442 | 0.451 | 0.466 | 0.472 | 0.486 |
| Coordinated level | III | III | IV | IV | IV | IV | IV | IV | IV | IV | IV |
| Area | 2009 | 2010 | 2011 | 2012 | 2013 | 2014 | 2015 | 2016 | 2017 | 2018 | 2019 |
|---|---|---|---|---|---|---|---|---|---|---|---|
| Qinghai | 0.227 | 0.226 | 0.258 | 0.259 | 0.287 | 0.304 | 0.295 | 0.311 | 0.320 | 0.337 | 0.367 |
| Sichuan | 0.490 | 0.519 | 0.549 | 0.567 | 0.575 | 0.595 | 0.604 | 0.626 | 0.653 | 0.643 | 0.650 |
| Gansu | 0.249 | 0.266 | 0.283 | 0.305 | 0.326 | 0.329 | 0.351 | 0.339 | 0.368 | 0.381 | 0.411 |
| Ningxia | 0.180 | 0.204 | 0.212 | 0.203 | 0.232 | 0.229 | 0.241 | 0.236 | 0.251 | 0.276 | 0.288 |
| Inner Mongolia | 0.326 | 0.350 | 0.386 | 0.401 | 0.426 | 0.419 | 0.423 | 0.429 | 0.441 | 0.436 | 0.440 |
| Shaanxi | 0.404 | 0.447 | 0.468 | 0.475 | 0.493 | 0.514 | 0.515 | 0.527 | 0.549 | 0.540 | 0.564 |
| Shanxi | 0.327 | 0.383 | 0.402 | 0.407 | 0.412 | 0.422 | 0.413 | 0.435 | 0.429 | 0.444 | 0.451 |
| Henan | 0.407 | 0.437 | 0.469 | 0.494 | 0.502 | 0.519 | 0.513 | 0.526 | 0.542 | 0.544 | 0.551 |
| Shandong | 0.560 | 0.586 | 0.607 | 0.616 | 0.616 | 0.621 | 0.619 | 0.630 | 0.642 | 0.647 | 0.652 |
| Upstream | 0.294 | 0.313 | 0.338 | 0.347 | 0.369 | 0.375 | 0.383 | 0.388 | 0.407 | 0.415 | 0.431 |
| Midstream | 0.366 | 0.415 | 0.435 | 0.441 | 0.452 | 0.468 | 0.464 | 0.481 | 0.489 | 0.492 | 0.508 |
| Downstream | 0.484 | 0.511 | 0.538 | 0.555 | 0.559 | 0.570 | 0.566 | 0.578 | 0.592 | 0.596 | 0.602 |
| Area | 2009 | 2010 | 2011 | 2012 | 2013 | 2014 | 2015 | 2016 | 2017 | 2018 | 2019 |
|---|---|---|---|---|---|---|---|---|---|---|---|
| Qinghai | III | III | III | III | III | III | III | III | III | III | III |
| Sichuan | IV | IV | IV | IV | IV | IV | V | V | V | V | V |
| Gansu | III | III | III | III | III | III | III | III | III | III | IV |
| Ningxia | II | III | III | III | III | III | III | III | III | III | III |
| Inner Mongolia | III | III | III | IV | IV | IV | IV | IV | IV | IV | IV |
| Shaanxi | IV | IV | IV | IV | IV | IV | IV | IV | IV | IV | IV |
| Shanxi | III | III | IV | IV | IV | IV | IV | IV | IV | IV | IV |
| Henan | IV | IV | IV | IV | IV | IV | IV | IV | IV | IV | IV |
| Shandong | IV | IV | V | V | V | V | V | V | V | V | V |
| Upstream | III | III | III | III | III | III | III | III | IV | IV | IV |
| Midstream | III | IV | IV | IV | IV | IV | IV | IV | IV | IV | IV |
| Downstream | IV | IV | IV | IV | IV | IV | IV | IV | IV | IV | V |
| Area | 1 | 2 | 3 | 4 | 5 | 6 | 7 | 8 | ||||||||
|---|---|---|---|---|---|---|---|---|---|---|---|---|---|---|---|---|
| x | x | x | x | |||||||||||||
| Qinghai | X1102 | 0.971 | X3201 | 0.958 | X3202 | 0.956 | X1105 | 0.951 | X3302 | 0.949 | X1204 | 0.944 | X1203 | 0.942 | X1101 | 0.942 |
| Sichuan | X3204 | 0.970 | X3203 | 0.967 | X3402 | 0.943 | X2204 | 0.937 | X1303 | 0.936 | X2202 | 0.935 | X2203 | 0.913 | X2103 | 0.898 |
| Gansu | X1305 | 0.993 | X1204 | 0.964 | X2204 | 0.957 | X2202 | 0.957 | X1102 | 0.954 | X1105 | 0.950 | X2203 | 0.946 | X2104 | 0.944 |
| Ningxia | X1202 | 0.977 | X2104 | 0.973 | X1301 | 0.959 | X3404 | 0.958 | X1204 | 0.949 | X1105 | 0.946 | X1101 | 0.939 | X1104 | 0.937 |
| Inner Mongolia | X3402 | 0.966 | X1303 | 0.965 | X1306 | 0.950 | X3403 | 0.949 | X1204 | 0.948 | X2204 | 0.947 | X2104 | 0.943 | X1105 | 0.915 |
| Shaanxi | X2201 | 0.945 | X1305 | 0.944 | X1105 | 0.940 | X2204 | 0.939 | X3402 | 0.931 | X3302 | 0.924 | X3102 | 0.912 | X2203 | 0.909 |
| Shanxi | X1305 | 0.981 | X3404 | 0.964 | X1304 | 0.957 | X2204 | 0.951 | X3402 | 0.946 | X1306 | 0.945 | X3204 | 0.943 | X1105 | 0.933 |
| Henan | X3203 | 0.976 | X3204 | 0.975 | X3404 | 0.968 | X2204 | 0.965 | X1304 | 0.962 | X2202 | 0.962 | X3102 | 0.955 | X1305 | 0.955 |
| Shandong | X2202 | 0.979 | X3203 | 0.971 | X3404 | 0.968 | X2301 | 0.959 | X1304 | 0.957 | X2203 | 0.949 | X3204 | 0.948 | X1305 | 0.946 |
| Area | 1 | 2 | 3 | 4 | 5 | 6 | 7 | 8 | ||||||||
|---|---|---|---|---|---|---|---|---|---|---|---|---|---|---|---|---|
| Qinghai | X2104 | 39.8 | X3102 | 27.9 | X3401 | 24.6 | X2203 | 23.6 | X3203 | 22.6 | X2103 | 22.0 | X2204 | 21.4 | X2201 | 20.9 |
| Sichuan | X1301 | 20.8 | X1302 | 18.5 | X1305 | 18.4 | X1103 | 18.3 | X3103 | 16.2 | X1204 | 15.3 | X3101 | 13.3 | X3202 | 13.3 |
| Gansu | X2101 | 24.8 | X2301 | 22.4 | X2201 | 20.2 | X3204 | 19.0 | X2202 | 18.7 | X2102 | 17.9 | X2103 | 16.5 | X2302 | 16.0 |
| Ningxia | X1203 | 38.6 | X1102 | 27.8 | X3402 | 23.9 | X3401 | 22.3 | X3203 | 22.2 | X2103 | 21.1 | X1302 | 20.6 | X2204 | 20.5 |
| Inner Mongolia | X1102 | 22.5 | X2203 | 20.7 | X1104 | 19.5 | X2201 | 17.2 | X2301 | 16.5 | X3101 | 16.5 | X1302 | 15.0 | X3404 | 14.6 |
| Shaanxi | X1202 | 17.8 | X3301 | 15.9 | X1204 | 15.4 | X3202 | 14.1 | X1101 | 13.2 | X2302 | 12.7 | X1304 | 11.8 | X1103 | 11.7 |
| Shanxi | X3302 | 26.6 | X1104 | 23.5 | X2301 | 18.6 | X1201 | 15.6 | X2101 | 15.5 | X3404 | 14.9 | X1202 | 14.5 | X3101 | 14.4 |
| Henan | X1101 | 29.5 | X1105 | 24.6 | X1302 | 19.7 | X1306 | 17.8 | X3301 | 17.4 | X1301 | 17.4 | X1103 | 16.6 | X3302 | 16.5 |
| Shandong | X1105 | 28.9 | X1103 | 24.6 | X1101 | 19.5 | X3302 | 19.3 | X3103 | 18.7 | X3202 | 18.2 | X1306 | 17.2 | X3301 | 16.7 |
| Path | Explanation |
|---|---|
| Path 1 | The increment of all indicators adjusts to 1x the 2009–2019 increase. |
| Path 2 | The increment of key indicators adjusts to double the 2009–2019 increase, The increment of other indicators adjusts by 0.8 times. |
| Path 3 | The increment of major obstacle factors adjusts to double the 2009–2019 increase. The increment of other indicators adjusts by 0.8 times. |
| Path 4 | Comprehensively consider the relevance and major obstacle factors to determine the increase multiple. |
| Area | 2019 | Path 1 | Path 2 | Path 3 | Path 4 |
|---|---|---|---|---|---|
| Qinghai | 0.367 | 0.404 | 0.390 | 0.392 | 0.408 |
| Sichuan | 0.650 | 0.667 | 0.663 | 0.699 | 0.702 |
| Gansu | 0.411 | 0.464 | 0.450 | 0.465 | 0.483 |
| Ningxia | 0.288 | 0.310 | 0.309 | 0.303 | 0.312 |
| Inner Mongolia | 0.440 | 0.488 | 0.476 | 0.478 | 0.500 |
| Shaanxi | 0.564 | 0.581 | 0.574 | 0.593 | 0.595 |
| Shanxi | 0.451 | 0.476 | 0.471 | 0.478 | 0.479 |
| Henan | 0.551 | 0.564 | 0.563 | 0.565 | 0.574 |
| Shandong | 0.652 | 0.653 | 0.662 | 0.678 | 0.703 |
| Paper Authors | Research Period | Number of Systems | Methods | Main Conclusions |
|---|---|---|---|---|
| Zhao Y.; Hou P et al. [48] | 2000–2018 | 2 | coupling coordination model; evaluation method; coupling degree model. | The economic development index rose steadily, the ecological status index rose first and then fell; The degree of coupling slowly increased and then decrease; |
| Liu K; Qiao Y et al. [34] | 2008–2017 | 2 | coupling coordination model; geographical weighted regression. | The coupling coordination economic development and ecological environment showed regional heterogeneity; The coupling coordination degree is affected by population si1ze, openness and advanced industrial structure, etc. |
| Li H; Jiang Z et al. [35] | 2010–2017 | 2 | coupling coordination model; obstacle degree model | The coupling coordination social economic and resource environment showed an overall upward trend; The nine obstacle factors include natural growth rate of population, per capita green area of parks and so on |
| Qiu M; Yang Z et al. [57] | 2008–2018 | 2 | grey relationship and decoupling model | The urbanization level and ecological security level show an overall upward trend; There is a strong decoupling effect between them; The future ecological security will be more restrictive to the urbanization. |
Publisher’s Note: MDPI stays neutral with regard to jurisdictional claims in published maps and institutional affiliations. |
© 2022 by the authors. Licensee MDPI, Basel, Switzerland. This article is an open access article distributed under the terms and conditions of the Creative Commons Attribution (CC BY) license (https://creativecommons.org/licenses/by/4.0/).
Share and Cite
Wei, W.; Jin, C.; Han, Y.; Huang, Z.; Niu, T.; Li, J. The Coordinated Development and Regulation Research on Public Health, Ecological Environment and Economic Development: Evidence from the Yellow River Basin of China. Int. J. Environ. Res. Public Health 2022, 19, 6927. https://doi.org/10.3390/ijerph19116927
Wei W, Jin C, Han Y, Huang Z, Niu T, Li J. The Coordinated Development and Regulation Research on Public Health, Ecological Environment and Economic Development: Evidence from the Yellow River Basin of China. International Journal of Environmental Research and Public Health. 2022; 19(11):6927. https://doi.org/10.3390/ijerph19116927
Chicago/Turabian StyleWei, Wei, Chenggong Jin, Ying Han, Zhenhui Huang, Tong Niu, and Jinkai Li. 2022. "The Coordinated Development and Regulation Research on Public Health, Ecological Environment and Economic Development: Evidence from the Yellow River Basin of China" International Journal of Environmental Research and Public Health 19, no. 11: 6927. https://doi.org/10.3390/ijerph19116927
APA StyleWei, W., Jin, C., Han, Y., Huang, Z., Niu, T., & Li, J. (2022). The Coordinated Development and Regulation Research on Public Health, Ecological Environment and Economic Development: Evidence from the Yellow River Basin of China. International Journal of Environmental Research and Public Health, 19(11), 6927. https://doi.org/10.3390/ijerph19116927

