No Recommendation Is (at Least Presently) the Best Recommendation: An Updating Quality Appraisal of Recommendations on Screening for Scoliosis
Abstract
1. Introduction
1.1. Rationale
1.2. Objectives
2. Materials and Methods
2.1. Study Conduct and Reporting
2.2. Steps of the Study
2.3. Eligibility Criteria
2.3.1. Guidelines and Recommendation Statements
2.3.2. Review Reports
2.4. Identification of Relevant Publications
2.5. Appraisals and Quality Assessments
2.5.1. Guidelines and Recommendation Statements
2.5.2. Evidence Syntheses
3. Results
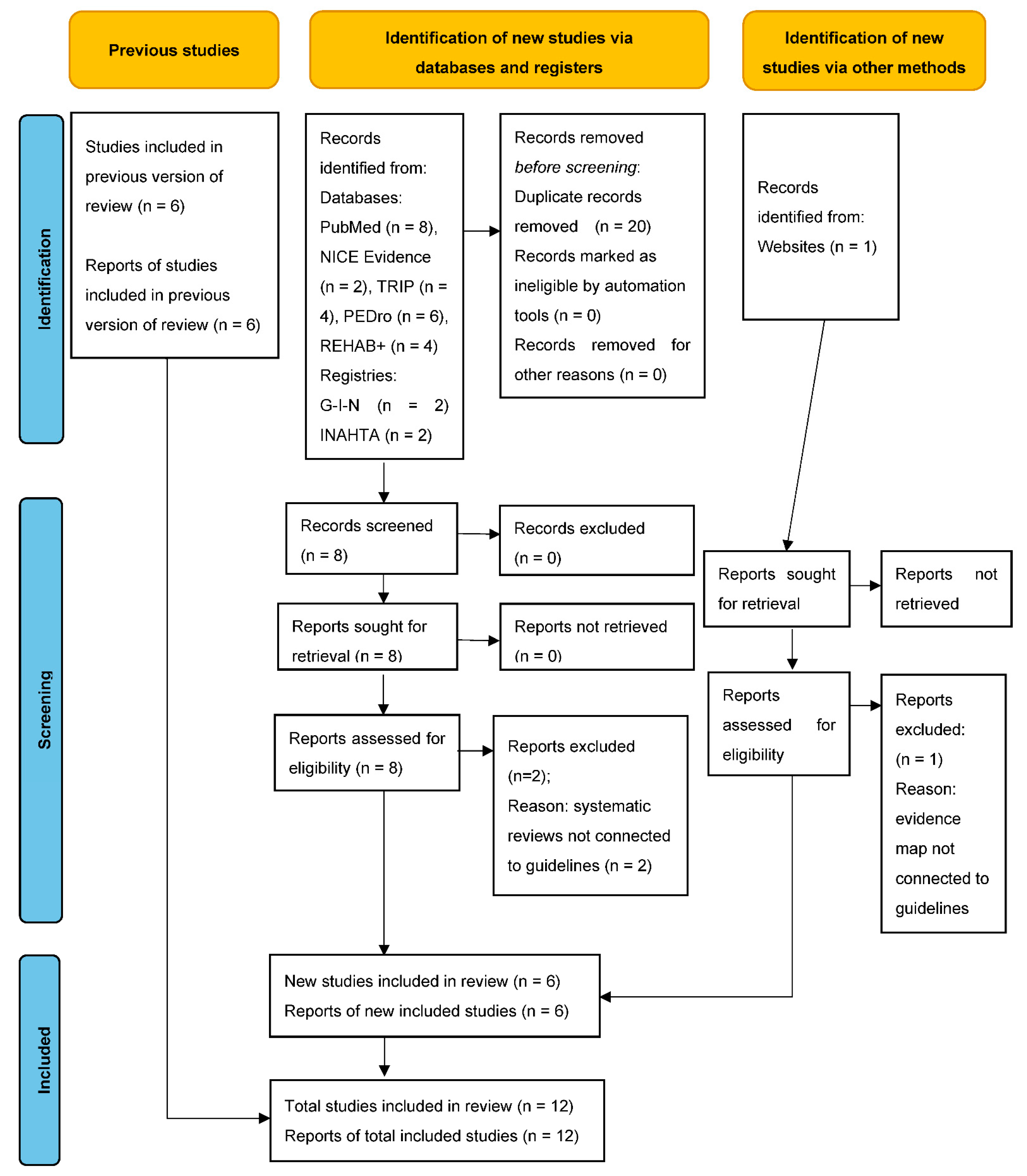
3.1. Updating Search Results
3.2. Quality of Guideline Development
3.3. Strengths of Recommendations and Levels of Evidence
3.4. Methodological Quality of Evidence Reviews
4. Discussion
4.1. Quality of Evidence Analyses
4.1.1. Strength of Recommendations and Levels of Evidence
4.1.2. Appraisals of Review Studies
4.2. Expert Evidence versus Expert Opinion
4.3. The Value of Scholarly Narrative Reviews
4.4. New Understanding and Terminology of Screening
4.5. When No Recommendation Is the Best Recommendation
4.6. Compelling Need for Further, People-Centred Research
5. Conclusions
Funding
Institutional Review Board Statement
Informed Consent Statement
Data Availability Statement
Acknowledgments
Conflicts of Interest
Appendix A
| Standard | Definition |
|---|---|
| 1. | Establishing transparency |
| 2. | Management of conflicts of interest |
| 3. | Guideline development group composition: multidisciplinary group, methodologist involvement, patient and public perspectives |
| 4. | Clinical practice guideline—systematic review intersection/use of systematic review evidence |
| 5. | Evidence foundations for and rating strength of recommendations |
| 6. | Specific and unambiguous articulation of recommendations |
| 7. | External review |
| 8. | Updating |
Appendix B
| Levels of Evidence: | ||
|---|---|---|
| Level | Definition | Type of Study/Source of Evidence—Screening Studies |
| I | Good quality patient-oriented evidence | Systematic review/meta-analysis of randomised controlled trials with consistent findings High-quality individual randomised controlled study All-or-none study |
| II | Limited quality patient-oriented evidence | Systematic review/meta-analysis of lower quality clinical trials or of studies with inconsistent findings Lower quality clinical trial Cohort study Case-control study |
| III | Other evidence | Consensus guidelines Extrapolations from bench research Usual practice Opinion Disease-oriented evidence Case series |
| Strengths of Recommendations: | ||
| A | Recommendation based on consistent and good-quality patient-oriented evidence | |
| B | Recommendation based on inconsistent or limited quality patient-oriented evidence | |
| C | Recommendation based on consensus, usual practice, opinion1, disease-oriented evidence, or case series | |
| Explanations: | ||
| ||
| Consistent: |
| |
| Inconsistent: |
| |
| Coherent: | Differences in conclusions are explainable | |
| ||
| Patient-oriented evidence: | Measures outcomes that matter to patients, e.g., morbidity, mortality, symptom improvement, cost reduction, quality of life | |
| Disease-oriented evidence: | Measures intermediate, physiologic, or surrogate endpoints that may or may not reflect improvements in patient outcomes, e.g., blood pressure, blood chemistry, physiologic function, pathologic findings | |
Appendix C
| AMSTAR 2 Items: | ||
| Questions: | ||
| 1. Did the research questions and inclusion criteria for the review include the components of PICO?; 2. Did the report of the review contain an explicit statement that the review methods were established prior to the conduct of the review and did the report justify any significant deviations from the protocol?; 3. Did the review authors explain their selection of the study designs for inclusion in the review?; 4. Did the review authors use a comprehensive literature search strategy?; 5. Did the review authors perform study selection in duplicate?; 6. Did the review authors perform data extraction in duplicate?; 7. Did the review authors provide a list of excluded studies and justify the exclusions? 8. Did the review authors describe the included studies in adequate detail?; 9. Did the review authors use a satisfactory technique for assessing the risk of bias (RoB) in individual studies that were included in the review?; 10. Did the review authors report on the sources of funding for the studies included in the review?; 11. If meta-analysis was performed did the review authors use appropriate methods for statistical combination of results?; 12. If meta-analysis was performed, did the review authors assess the potential impact of RoB in individual studies on the results of the meta-analysis or other evidence synthesis?; 13. Did the review authors account for RoB in individual studies when interpreting/discussing the results of the review?; 14. Did the review authors provide a satisfactory explanation for, and discussion of, any heterogeneity observed in the results of the review? 15. If they performed quantitative synthesis did the review authors carry out an adequate investigation of publication bias (small study bias) and discuss its likely impact on the results of the review? 16. Did the review authors report any potential sources of conflict of interest, including any funding they received for conducting the review? | ||
| Possible Answers: | ||
| Yes/No: for questions 1, 3, 5, 6, 10, 13, 4, 16; Yes/Partial Yes/No: for questions 2, 4, 7, 8; Yes/No/Includes only nonrandomised studies of interventions or Yes/No/Includes only randomised controlled trials: for question 9; Yes/No/No meta-analysis conducted: for questions 11, 12, 15 | ||
| Rating Overall Confidence in the Results of a Review: | ||
| Confidence | Rating | Interpretation of a Review |
| high | no or one non-critical weakness | it provides an accurate and comprehensive summary of the results of the available studies that address the question of interest |
| moderate | more than one critical weakness | it has more than one weakness but no critical flaws; may provide an accurate summary of the results of the available studies that were included |
| low | one critical flaw with or without non-critical weaknesses | it has a critical flaw and may not provide an accurate and comprehensive summary of the available studies that address the question of interest |
| critically low | more than one critical flaw with or without non-critical weaknesses | it has more than one critical flaw and should not be relied on to provide an accurate and comprehensive summary of the available studies |
Appendix D
| Question | Steps to Follow When Searching for Likely Best Evidence/Levels of Evidence | ||||
|---|---|---|---|---|---|
| Step 1/Level 1 | Step 2/Level 2 | Step 3/Level 3 | Step 4/Level 4 | Step 5/Level 5 | |
| Is this (early detection) test worthwhile? (screening) | systematic review of randomised trials | randomised trial | non-randomised controlled cohort/follow-up study | case-series, case-control or historically controlled studies | mechanistic reasoning |
References
- Konieczny, M.R.; Senyurt, H.; Krauspe, R. Epidemiology of Adolescent Idiopathic Scoliosis. J. Child. Orthop. 2013, 7, 3–9. [Google Scholar] [CrossRef] [PubMed]
- Hresko, M.T. Idiopathic Scoliosis in Adolescents. N. Engl. J. Med. 2013, 368, 834–841. [Google Scholar] [CrossRef] [PubMed]
- Dunn, J.; Henrikson, N.B.; Morrison, C.C.; Nguyen, M.; Blasi, P.R.; Lin, J.S. Screening for Adolescent Idiopathic Scoliosis: A Systematic Evidence Review for the U.S. Preventive Services Task Force; U.S. Preventive Services Task Force Evidence Syntheses, formerly Systematic Evidence Reviews; Agency for Healthcare Research and Quality (US): Rockville, MD, USA, 2018.
- Linker, B. A Dangerous Curve: The Role of History in America’s Scoliosis Screening Programs. Am. J. Public Health 2012, 102, 606–616. [Google Scholar] [CrossRef] [PubMed]
- Płaszewski, M.; Grantham, W.; Jespersen, E. Mapping the Evidence of Experiences Related to Adolescent Idiopathic Scoliosis: A Scoping Review Protocol. BMJ Open 2019, 9, e032865. [Google Scholar] [CrossRef]
- Deurloo, J.A.; Verkerk, P.H. To Screen or Not to Screen for Adolescent Idiopathic Scoliosis? A Review of the Literature. Public Health 2015, 129, 1267–1272. [Google Scholar] [CrossRef]
- Hagan, J.F.; Shaw, J.S.; Duncan, P.M. (Eds.) Bright Futures: Guidelines for Health Supervision of Infants, Children, and Adolescents, 4th ed.; American Academy of Pediatrics: Itasca, IL, USA, 2017; updated March 2019. [Google Scholar]
- Costello Medical. Evidence Map: Screening for Adolescent Idiopathic Scoliosis a Literature Search to Outline the Volume and Type of Evidence Related to Screening for Adolescent Idiopathic Scoliosis for the UK National Screening Committee; UK National Screening Committee (UK NSC): London, UK, 2021. Available online: https://view-health-screening-recommendations.service.gov.uk/scoliosis/ (accessed on 16 April 2022).
- Gray, J.A.M. New Concepts in Screening. Br. J. Gen. Pract. 2004, 54, 292–298. [Google Scholar]
- Dobrow, M.J.; Hagens, V.; Chafe, R.; Sullivan, T.; Rabeneck, L. Consolidated Principles for Screening Based on a Systematic Review and Consensus Process. Can. Med. Assoc. J. 2018, 190, E422–E429. [Google Scholar] [CrossRef]
- Harris, R.; Sawaya, G.F.; Moyer, V.A.; Calonge, N. Reconsidering the Criteria for Evaluating Proposed Screening Programs: Reflections From 4 Current and Former Members of the U.S. Preventive Services Task Force. Epidemiol. Rev. 2011, 33, 20–35. [Google Scholar] [CrossRef]
- Sarwark, J.F.; Davis, M.M. Evolving Recommendations for Scoliosis Screening: A Compelling Need for Further Research. JAMA 2018, 319, 127. [Google Scholar] [CrossRef]
- Płaszewski, M.; Grantham, W.; Jespersen, E. Screening for Scoliosis-New Recommendations, Old Dilemmas, No Straight Solutions. World J. Orthop. 2020, 11, 364–379. [Google Scholar] [CrossRef]
- Altaf, F.; Drinkwater, J.; Phan, K.; Cree, A.K. Systematic Review of School Scoliosis Screening. Spine Deform. 2017, 5, 303–309. [Google Scholar] [CrossRef] [PubMed]
- Alderman, E.M.; Breuner, C.C.; Committee on Adolescence; Grubb, L.K.; Powers, M.E.; Upadhya, K.; Wallace, S.B. Unique Needs of the Adolescent. Pediatrics 2019, 144, e20193150. [Google Scholar] [CrossRef] [PubMed]
- Plaszewski, M.; Nowobilski, R.; Kowalski, P.; Cieslinski, M. Screening for Scoliosis: Different Countries’ Perspectives and Evidence-Based Health Care. Int. J. Rehabil. Res. 2012, 35, 13–19. [Google Scholar] [CrossRef] [PubMed]
- Hresko, M.T.; Talwalkar, V.; Schwend, R. Early Detection of Idiopathic Scoliosis in Adolescents. J. Bone Jt. Surg. Am. 2016, 98, e67. [Google Scholar] [CrossRef] [PubMed]
- Negrini, S.; Donzelli, S.; Aulisa, A.G.; Czaprowski, D.; Schreiber, S.; de Mauroy, J.C.; Diers, H.; Grivas, T.B.; Knott, P.; Kotwicki, T.; et al. 2016 SOSORT Guidelines: Orthopaedic and Rehabilitation Treatment of Idiopathic Scoliosis during Growth. Scoliosis 2018, 13, 3. [Google Scholar] [CrossRef] [PubMed]
- US Preventive Services Task Force; Grossman, D.C.; Curry, S.J.; Owens, D.K.; Barry, M.J.; Davidson, K.W.; Doubeni, C.A.; Epling, J.W.; Kemper, A.R.; Krist, A.H.; et al. Screening for Adolescent Idiopathic Scoliosis: US Preventive Services Task Force Recommendation Statement. JAMA 2018, 319, 165. [Google Scholar] [CrossRef]
- UK National Screening Committee (UK NSC). Screening for Adolescent Idiopathic Scoliosis in Children; UK National Screening Committee (UK NSC): London, UK, 2021. Available online: https://view-health-screening-recommendations.service.gov.uk/scoliosis/ (accessed on 16 April 2022).
- Oakley, P.A.; Ehsani, N.N.; Harrison, D.E. The Scoliosis Quandary: Are Radiation Exposures From Repeated X-Rays Harmful? Dose-Response 2019, 17, 155932581985281. [Google Scholar] [CrossRef]
- Amzallag-Bellenger, E.; Uyttenhove, F.; Nectoux, É.; Moraux, A.; Bigot, J.; Herbaux, B.; Boutry, N. Idiopathic Scoliosis in Children and Adolescents: Assessment with a Biplanar X-Ray Device. Insights Imaging 2014, 5, 571–583. [Google Scholar] [CrossRef]
- Moynihan, R.; Henry, D.; Moons, K.G.M. Using Evidence to Combat Overdiagnosis and Overtreatment: Evaluating Treatments, Tests, and Disease Definitions in the Time of Too Much. PLoS Med. 2014, 11, e1001655. [Google Scholar] [CrossRef]
- U.S. Preventive Services Task Force. Standards for Guideline Development. June 2018. Available online: https://www.uspreventiveservicestaskforce.org/Page/Name/standards-for-guidelinedevelopment (accessed on 25 November 2021).
- U.S. Preventive Services Task Force. Procedure Manual. December 2015. Available online: https://www.uspreventiveservicestaskforce.org/uspstf/procedure-manual (accessed on 25 November 2021).
- Płaszewski, M.; Bettany-Saltikov, J. Are Current Scoliosis School Screening Recommendations Evidence-Based and up to Date? A Best Evidence Synthesis Umbrella Review. Eur. Spine J. 2014, 23, 2572–2585. [Google Scholar] [CrossRef]
- Brouwers, M.C.; Kho, M.E.; Browman, G.P.; Burgers, J.S.; Cluzeau, F.; Feder, G.; Fervers, B.; Graham, I.D.; Grimshaw, J.; Hanna, S.E.; et al. AGREE II: Advancing Guideline Development, Reporting and Evaluation in Health Care. Can. Med. Assoc. J. 2010, 182, E839–E842. [Google Scholar] [CrossRef] [PubMed]
- Institute of Medicine (U.S.); Graham, R. (Eds.) Clinical Practice Guidelines We Can Trust; National Academies Press: Washington, DC, USA, 2011; ISBN 9780309164221/9780309164238. [Google Scholar]
- Qaseem, A. Guidelines International Network: Toward International Standards for Clinical Practice Guidelines. Ann. Intern. Med. 2012, 156, 525. [Google Scholar] [CrossRef] [PubMed]
- Ebell, M.H.; Siwek, J.; Weiss, B.D.; Woolf, S.H.; Susman, J.; Ewigman, B.; Bowman, M. Strength of Recommendation Taxonomy (SORT): A Patient-Centered Approach to Grading Evidence in the Medical Literature. Am. Fam. Physician 2004, 69, 548–556. [Google Scholar] [CrossRef] [PubMed]
- Scottish Intercollegiate Guidelines Network (SIGN). A Guideline Developer’s Handbook; SIGN Publication No. 50; SIGN: Edinburgh, UK, 2019; Available online: http://www.sign.ac.uk (accessed on 25 November 2021).
- Balshem, H.; Helfand, M.; Schünemann, H.J.; Oxman, A.D.; Kunz, R.; Brozek, J.; Vist, G.E.; Falck-Ytter, Y.; Meerpohl, J.; Norris, S. GRADE Guidelines: 3. Rating the Quality of Evidence. J. Clin. Epidemiol. 2011, 64, 401–406. [Google Scholar] [CrossRef] [PubMed]
- OCEBM Levels of Evidence—Centre for Evidence-Based Medicine (CEBM), University of Oxford. Available online: https://www.cebm.ox.ac.uk/resources/levels-of-evidence/ocebm-levels-of-evidence (accessed on 16 April 2022).
- Kredo, T.; Bernhardsson, S.; Machingaidze, S.; Young, T.; Louw, Q.; Ochodo, E.; Grimmer, K. Guide to Clinical Practice Guidelines: The Current State of Play. Int. J. Qual. Health Care 2016, 28, 122–128. [Google Scholar] [CrossRef] [PubMed]
- Shekelle, P.G. Clinical Practice Guidelines: What’s Next? JAMA 2018, 320, 757. [Google Scholar] [CrossRef]
- Murad, M.H.; Mustafa, R.; Morgan, R.; Sultan, S.; Falck-Ytter, Y.; Dahm, P. Rating the Quality of Evidence Is by Necessity a Matter of Judgment. J. Clin. Epidemiol. 2016, 74, 237–238. [Google Scholar] [CrossRef][Green Version]
- Ponce, O.J.; Alvarez-Villalobos, N.; Shah, R.; Mohammed, K.; Morgan, R.L.; Sultan, S.; Falck-Ytter, Y.; Prokop, L.J.; Dahm, P.; Mustafa, R.A.; et al. What Does Expert Opinion in Guidelines Mean? A Meta-Epidemiological Study. BMJ Evid.-Based Med. 2017, 22, 164–169. [Google Scholar] [CrossRef]
- Djulbegovic, B.; Reljic, T.; Elqayam, S.; Cuker, A.; Hozo, I.; Zhou, Q.; Li, S.-A.; Alexander, P.; Nieuwlaat, R.; Wiercioch, W.; et al. Structured Decision-Making Drives Guidelines Panels’ Recommendations “for” but Not “against” Health Interventions. J. Clin. Epidemiol. 2019, 110, 23–33. [Google Scholar] [CrossRef]
- Schünemann, H.J.; Zhang, Y.; Oxman, A.D. Distinguishing Opinion from Evidence in Guidelines. BMJ 2019, 366, l4606. [Google Scholar] [CrossRef]
- Neumann, I.; Schünemann, H.J. Guideline Groups Should Make Recommendations Even If the Evidence Is Considered Insufficient. Can. Med Assoc. J. 2020, 192, E23–E24. [Google Scholar] [CrossRef] [PubMed]
- Page, M.J.; McKenzie, J.E.; Bossuyt, P.M.; Boutron, I.; Hoffmann, T.C.; Mulrow, C.D.; Shamseer, L.; Tetzlaff, J.M.; Akl, E.A.; Brennan, S.E.; et al. The PRISMA 2020 Statement: An Updated Guideline for Reporting Systematic Reviews. J. Clin. Epidemiol. 2021, 134, 178–189. [Google Scholar] [CrossRef] [PubMed]
- Greenhalgh, T.; Thorne, S.; Malterud, K. Time to Challenge the Spurious Hierarchy of Systematic over Narrative Reviews? Eur. J. Clin. Investig. 2018, 48, e12931. [Google Scholar] [CrossRef] [PubMed]
- Shea, B.J.; Reeves, B.C.; Wells, G.; Thuku, M.; Hamel, C.; Moran, J.; Moher, D.; Tugwell, P.; Welch, V.; Kristjansson, E.; et al. AMSTAR 2: A Critical Appraisal Tool for Systematic Reviews That Include Randomised or Non-Randomised Studies of Healthcare Interventions, or Both. BMJ 2017, 358, j4008. [Google Scholar] [CrossRef]
- Glossary of Terms » SUPPORT Summaries; Epistemonikos. Available online: https://supportsummaries.epistemonikos.org/support-summaries/glossary-of-terms/#S (accessed on 16 April 2022).
- Gough, D.; Thomas, J.; Oliver, S. Clarifying Differences between Review Designs and Methods. Syst. Rev. 2012, 1, 28. [Google Scholar] [CrossRef]
- Gough, D.; Thomas, J.; Oliver, S. Clarifying Differences between Reviews within Evidence Ecosystems. Syst. Rev. 2019, 8, 170. [Google Scholar] [CrossRef]
- Grant, M.J.; Booth, A. A Typology of Reviews: An Analysis of 14 Review Types and Associated Methodologies: A Typology of Reviews. Health Inf. Libr. J. 2009, 26, 91–108. [Google Scholar] [CrossRef]
- UK National Screening Committee (UK NSC). Screening for Adolescent Idiopathic Scoliosis: External Review against Programme Appraisal Criteria for the UK National Screening Committee (UK NSC), 3rd ed.; Bazian Ltd.: London, UK, 2015.
- Ehrmann Feldman, D.; Beausejour, M.; Sosa, J.F.; Goulet, L.; Parent, S.; Labelle, H.; Quebec Scoliosis Society and Canadian Pediatric Spinal Deformities Study Group. Cost effectiveness of school screening for scoliosis: A systematic review. Int. J. Child Adolesc. Health 2014, 7, 7–13. [Google Scholar]
- Ma, L.-L.; Wang, Y.-Y.; Yang, Z.-H.; Huang, D.; Weng, H.; Zeng, X.-T. Methodological Quality (Risk of Bias) Assessment Tools for Primary and Secondary Medical Studies: What Are They and Which Is Better? Mil. Med. Res. 2020, 7, 7. [Google Scholar] [CrossRef]
- Nelson, K.C.; Swetter, S.M.; Saboda, K.; Chen, S.C.; Curiel-Lewandrowski, C. Evaluation of the Number-Needed-to-Biopsy Metric for the Diagnosis of Cutaneous Melanoma: A Systematic Review and Meta-Analysis. JAMA Dermatol. 2019, 155, 1167. [Google Scholar] [CrossRef]
- Ammenti, A.; Alberici, I.; Brugnara, M.; Chimenz, R.; Guarino, S.; La Manna, A.; La Scola, C.; Maringhini, S.; Marra, G.; Materassi, M.; et al. Updated Italian Recommendations for the Diagnosis, Treatment and Follow-up of the First Febrile Urinary Tract Infection in Young Children. Acta Paediatr. 2020, 109, 236–247. [Google Scholar] [CrossRef] [PubMed]
- Roca-Millan, E.; Jané-Salas, E.; Estrugo-Devesa, A.; López-López, J. Evaluation of Bone Gain and Complication Rates after Guided Bone Regeneration with Titanium Foils: A Systematic Review. Materials 2020, 13, 5346. [Google Scholar] [CrossRef] [PubMed]
- Płaszewski, M.; Bettany-Saltikov, J. Non-Surgical Interventions for Adolescents with Idiopathic Scoliosis: An Overview of Systematic Reviews. PLoS ONE 2014, 9, e110254. [Google Scholar] [CrossRef] [PubMed]
- Essex, R.; Bruce, G.; Dibley, M.; Newton, P.; Thompson, T.; Swaine, I.; Dibley, L. A Systematic Scoping Review and Textual Narrative Synthesis of the Qualitative Evidence Related to Adolescent Idiopathic Scoliosis. Int. J. Orthop. Trauma Nurs. 2022, 45, 100921. [Google Scholar] [CrossRef] [PubMed]
- Evans, I.; Thornton, H.; Chalmers, I.; Glasziou, P. Testing Treatments: Better Research for Better Healthcare, 2nd ed.; Pinter & Martin: London, UK, 2011; ISBN 9781905177486. [Google Scholar]
- Members of the Quebec Scoliosis Society and of the Canadian Paediatric Spinal Deformities Study Group; Beauséjour, M.; Goulet, L.; Parent, S.; Feldman, D.E.; Turgeon, I.; Roy-Beaudry, M.; Sosa, J.F.; Labelle, H. The Effectiveness of Scoliosis Screening Programs: Methods for Systematic Review and Expert Panel Recommendations Formulation. Scoliosis 2013, 8, 12. [Google Scholar] [CrossRef] [PubMed]
- Hresko, M.T.; Schwend, R.M.; Hostin, R.A. Early Detection of Scoliosis—What the USPSTF “I” Means for Us. JAMA Pediatr. 2018, 172, 216. [Google Scholar] [CrossRef]
- Greenhalgh, T.; Howick, J.; Maskrey, N.; for the Evidence Based Medicine Renaissance Group. Evidence Based Medicine: A Movement in Crisis? BMJ 2014, 348, g3725. [Google Scholar] [CrossRef]
- Greenhalgh, T.; Snow, R.; Ryan, S.; Rees, S.; Salisbury, H. Six ‘Biases’ against Patients and Carers in Evidence-Based Medicine. BMC Med. 2015, 13, 200. [Google Scholar] [CrossRef]
- Nevo, I.; Slonim-Nevo, V. The Myth of Evidence-Based Practice: Towards Evidence-Informed Practice. Br. J. Soc. Work 2011, 41, 1176–1197. [Google Scholar] [CrossRef]
- Ha, A.S.; Beauchamp, E.C. Editorial on “Screening for Adolescent Idiopathic Scoliosis: US Preventive Services Task Force Recommendation Statement”. J. Spine Surg. 2018, 4, 812–816. [Google Scholar] [CrossRef]
- Bretthauer, M.; Kalager, M. When No Guideline Recommendation Is the Best Recommendation. Lancet 2018, 392, 898–899. [Google Scholar] [CrossRef]
- U.S. Preventive Services Task Force. Tenth Annual Report to Congress on High-Priority Evidence Gaps for Clinical Preventive Services. November 2020. Available online: https://www.uspreventiveservicestaskforce.org/uspstf/sites/default/files/inline-files/10th-USPSTF-Annual-Report-to-Congress.pdf (accessed on 22 April 2021).


| Guidelines: | |||
|---|---|---|---|
| Institution, Year | Standard of Development | Recommendation | |
| SRS/AAOS/POSNA/AAP, 2015 [17] | opinion-based; narrative addressing new evidence; | screening recommended (but readers encouraged “to reach their own decisions”) | |
| SOSORT, 2018 [18] | consensus-based; Delphi method; a panel of experts and scoliosis conservative treatment practitioners | screening recommended | |
| US PSTF, 2018 [19] | systematically developed; screening program criteria-based | statement of no recommendation 1 | |
| UK NSC, 2016, 2021 [20] | systematically developed; screening program criteria-based | recommendation not to screen | |
| Evidence Reviews: | |||
| Authors, Year | Purpose | Type of Study | Conclusions |
| Bazian Ltd., 2015 [48] | UK NSC recommendation formulation | systematic review of RCTs and observational studies | “(…) there is an agreed screening test to detect AIS but there is no single agreed cut-off; (…) follow-up testing using X-rays (…) may cause harm to people who would not need any treatment; (…) [it is difficult to determine] how accurate the screening test is to identify those people who need treatment; (…) it is not clear whether there is any added benefit from giving treatments for AIS following detection at screen compared with after clinical detection (…)” |
| Dunn et al., 2018 [3] | US PSTF recommendation formulation | systematic review of RCTs and observational studies | “(…) no direct evidence for a benefit of universal AIS screening of adolescents on long-term health outcomes; (…) the majority of persons identified through screening will never require treatment; Theoretical harms of universal screening have been proposed, but high-quality evidence is lacking; direct evidence on the association between magnitude of curve at skeletal maturity and adult quality of life outcomes is lacking (…)” |
| Standards, IOM [28] 1 | SRS/AAOS/ POSNA/AAP, 2015 [17] | SOSORT, 2018 [18] | US PSTF, 2018 [19] | UK NSC, 2016, 2021 [20] |
|---|---|---|---|---|
| 1. | CA | CA | Y | Y |
| 2. | N | Y | Y | Y |
| 3. | N | N | Y | Y |
| 4. | N | N | Y | Y |
| 5. | N | CA | Y | Y |
| 6. | Y | Y | Y | Y |
| 7. | N | N | Y | N |
| 8. | Y | Y | Y | Y |
| Publication: | SORT Qualification 1: | |
|---|---|---|
| Institution, Year | Level of Evidence | Strength of Recommendation |
| SRS/AAOS/POSNA/AAP, 2015 [17] | III | C |
| SOSORT, 2018 [18] | III | C |
| US PSTF, 2018 [19] | II | B |
| UK NSC, 2016, 2021 [20] | II | B |
| Systematic Review | AMSTAR 2 | ||||||||||||||||
|---|---|---|---|---|---|---|---|---|---|---|---|---|---|---|---|---|---|
| Questions 1: | Overall Confidence 1 | ||||||||||||||||
| 1 | 2 | 3 | 4 | 5 | 6 | 7 | 8 | 9 | 10 | 11 | 12 | 13 | 14 | 15 | 16 | ||
| answers 1: | |||||||||||||||||
| Dunn et al., 2018 [3] | Y | Y | Y | Y | Y | Y | Y | Y | Y | N | NA | NA | Y | Y | NA | Y | High |
| Bazian Ltd., 2015 [48] | Y | N | Y | PY | CA | CA | N | PY | N | N | NA | NA | N | N | NA | N | Moderate |
Publisher’s Note: MDPI stays neutral with regard to jurisdictional claims in published maps and institutional affiliations. |
© 2022 by the author. Licensee MDPI, Basel, Switzerland. This article is an open access article distributed under the terms and conditions of the Creative Commons Attribution (CC BY) license (https://creativecommons.org/licenses/by/4.0/).
Share and Cite
Płaszewski, M. No Recommendation Is (at Least Presently) the Best Recommendation: An Updating Quality Appraisal of Recommendations on Screening for Scoliosis. Int. J. Environ. Res. Public Health 2022, 19, 6659. https://doi.org/10.3390/ijerph19116659
Płaszewski M. No Recommendation Is (at Least Presently) the Best Recommendation: An Updating Quality Appraisal of Recommendations on Screening for Scoliosis. International Journal of Environmental Research and Public Health. 2022; 19(11):6659. https://doi.org/10.3390/ijerph19116659
Chicago/Turabian StylePłaszewski, Maciej. 2022. "No Recommendation Is (at Least Presently) the Best Recommendation: An Updating Quality Appraisal of Recommendations on Screening for Scoliosis" International Journal of Environmental Research and Public Health 19, no. 11: 6659. https://doi.org/10.3390/ijerph19116659
APA StylePłaszewski, M. (2022). No Recommendation Is (at Least Presently) the Best Recommendation: An Updating Quality Appraisal of Recommendations on Screening for Scoliosis. International Journal of Environmental Research and Public Health, 19(11), 6659. https://doi.org/10.3390/ijerph19116659
