Positive Humor and Work Withdrawal Behaviors: The Role of Stress Coping Styles in the Hotel Industry Amid COVID-19 Pandemic
Abstract
:1. Introduction
2. Theoretical Background and Hypotheses Development
2.1. Humor in the Workplace
2.2. Positive Humor and Stress Coping Styles
2.3. Stress Coping Styles as a Mediator in the Relationship between Positive Humor Styles (Affiliative and Self-Enhancing Humor) and Employees’ Work Withdrawal Behaviors
3. Methodology
3.1. Instrument Measurement
3.2. Participants and Data Collection
3.3. Data Analysis Methods
4. Results of the Data Analysis
4.1. Assessment of Outer Measurement Model
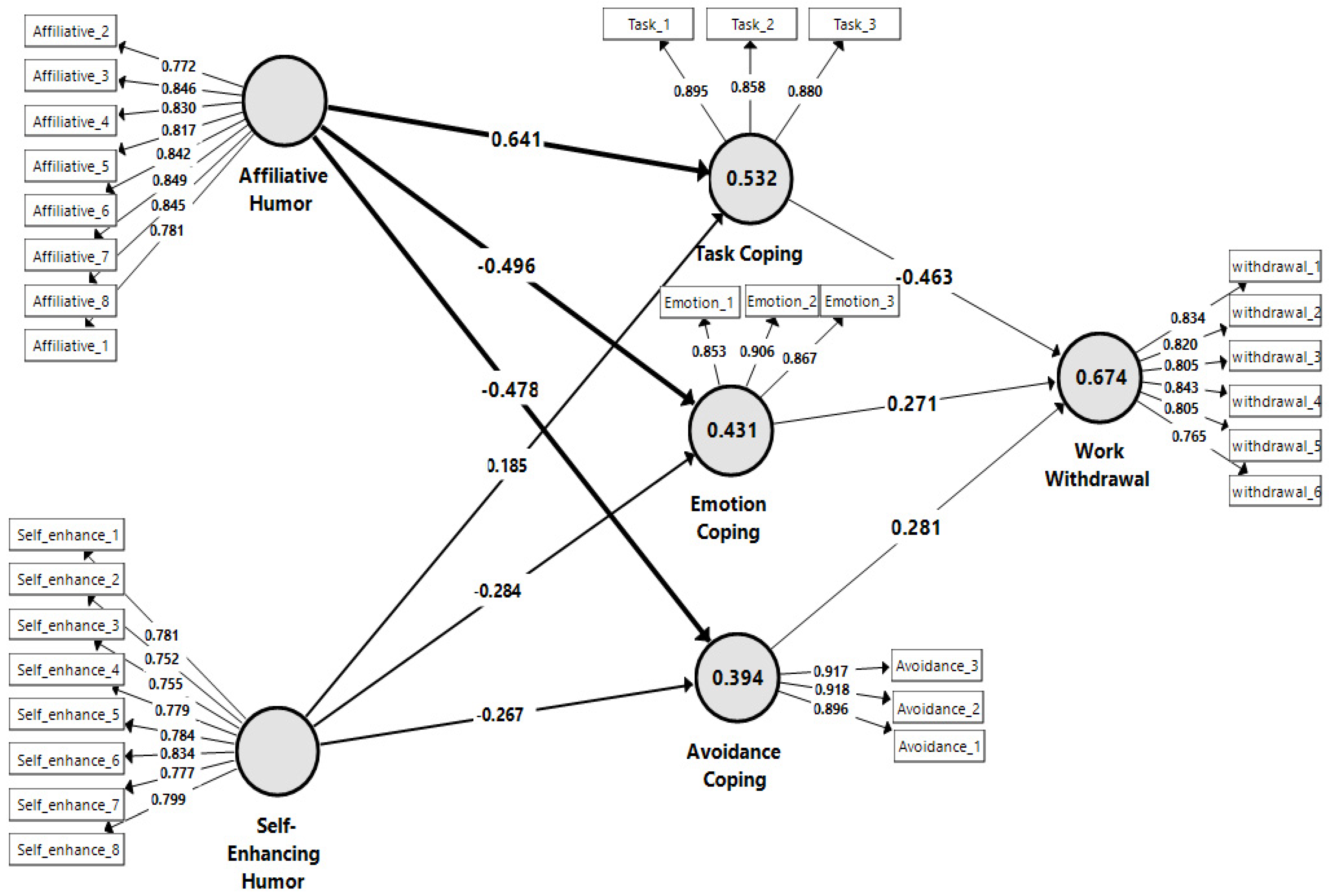
4.2. Assessment of the Structural Model
5. Discussion and Implications
6. Conclusions
Author Contributions
Funding
Institutional Review Board Statement
Informed Consent Statement
Data Availability Statement
Conflicts of Interest
References
- El-Kilany, E. The Protective Role of Bes-Image for Women and Children in Ancient Egypt. J. Assoc. Arab Univ. Tour. Hosp. 2017, 14, 19–28. [Google Scholar] [CrossRef]
- Khawaja, K.F.; Sarfraz, M.; Rashid, M.; Rashid, M. How Is COVID-19 Pandemic Causing Employee Withdrawal Behavior in the Hospitality Industry? An Empirical Investigation. J. Hosp. Tour. Insights 2021. ahead-of-print. [Google Scholar] [CrossRef]
- Ma, C.; Ren, L.; Zhao, J. Coping with Stress: How Hotel Employees Fight to Work. Sustainability 2021, 13, 10887. [Google Scholar] [CrossRef]
- Graf-Vlachy, L.; Sun, S.; Zhang, S.X. Predictors of Managers’ Mental Health during the COVID-19 Pandemic. Eur. J. Psychotraumatol. 2020, 11, 1834195. [Google Scholar] [CrossRef]
- Pathak, S.; Goltz, S. An Emotional Intelligence Model of Entrepreneurial Coping Strategies. Int. J. Entrep. Behav. Res. 2021, 27, 911–943. [Google Scholar] [CrossRef]
- Jung, H.S.; Yoon, H.H. Understanding Regulatory Focuses. Int. J. Contemp. Hosp. Manag. 2015, 27, 283–307. [Google Scholar] [CrossRef]
- Moake, T.R.; Robert, C. Gender, Formal Organizational Status and Humor Use: Perceptions of Social Acceptance. J. Manag. Psychol. 2021. ahead-of-print. [Google Scholar] [CrossRef]
- Cheng, D.; Chan, X.W.; Amarnani, R.K.; Farivar, F. Finding Humor in Work–Life Conflict: Distinguishing the Effects of Individual and Co-Worker Humor. J. Voc. Behav. 2021, 125, 103538. [Google Scholar] [CrossRef]
- Lazarus, R.S.; Folkman, S. Stress, Appraisal, and Coping; Springer: New York, NY, USA, 1984. [Google Scholar]
- Warren, C.; McGraw, A.P. Differentiating What Is Humorous from What Is Not. J. Personal. Soc. Psychol. 2016, 110, 407–430. [Google Scholar] [CrossRef]
- Mesmer-Magnus, J.; Glew, D.J.; Viswesvaran, C. A Meta-analysis of Positive Humor in the Workplace. J. Manag. Psychol. 2012, 27, 155–190. [Google Scholar] [CrossRef]
- Martin, R.; Ford, T. The Psychology of Humor, 2nd ed.; Elsevier: Burlington, MA, USA, 2018. [Google Scholar]
- Logacheva, E.Y.; Plakhotnik, M.S. The Impact of Humor Climate on Innovative Work Behavior: Evidence from the Banking Industry in Russia. Ind. Commer. Train. 2021, 53, 237–249. [Google Scholar] [CrossRef]
- Martin, R.A.; Puhlik-Doris, P.; Larsen, G.; Gray, J.; Weir, K. Individual Differences in Uses of Humor and Their Relation to Psychological Well-Being: Development of the Humor Styles Questionnaire. J. Res. Personal. 2003, 37, 48–75. [Google Scholar] [CrossRef]
- Dhensa-Kahlon, R.K.; Woods, S.A. Humor Styles as Markers of Personality Facets: An Examination of the Personality Structural Foundation of Humor. Personal. Individ. Differ. 2022, 186, 111336. [Google Scholar] [CrossRef]
- Salancik, G.R.; Pfeffer, J. A Social Information Processing Approach to Job Attitudes and Task Design. Adm. Sci. Q. 1978, 23, 224. [Google Scholar] [CrossRef] [PubMed]
- Yang, F.; Wen, D. Combating Workplace Loneliness Climate and Enhancing Team Performance: The Roles of Leader Humor and Team Bureaucratic Practices. J. Bus. Res. 2021, 136, 305–315. [Google Scholar] [CrossRef]
- Vecchio, R.P.; Justin, J.E.; Pearce, C.L. The Influence of Leader Humor on Relationships between Leader Behavior and Follower Outcomes. J. Manag. Issues 2009, 21, 171–194. [Google Scholar]
- Peng, L.; Lei, S.; Guo, Y.; Qiu, F. How Can Leader Humor Enhance Subordinates’ Service Creativity? The Moderator of Subordinates’ SFIT and the Mediator of Role Modeling. Leadersh. Organ. Dev. J. 2020, 41, 865–882. [Google Scholar] [CrossRef]
- Fayyad, S. The Role of Employee Trust in the Relationship Between Leaders’ Aggressive Humor and Knowledge Sharing. J. Assoc. Arab Univ. Tour. Hosp. 2020, 19, 143–157. [Google Scholar] [CrossRef]
- Maykrantz, S.A.; Nobiling, B.D.; Oxarart, R.A.; Langlinais, L.A.; Houghton, J.D. Coping with the Crisis: The Effects of Psychological Capital and Coping Behaviors on Perceived Stress. Int. J. Workplace Health Manag. 2021, 14, 650–665. [Google Scholar] [CrossRef]
- Folkman, S.; Moskowitz, J.T. Coping: Pitfalls and Promise. Annu. Rev. Psychol. 2004, 55, 745–774. [Google Scholar] [CrossRef]
- Liu, J.; Yang, Y.; Chen, J.; Zhang, Y.; Zeng, Y.; Li, J. Stress and Coping Styles among Nursing Students during the Initial Period of the Clinical Practicum: A Cross-Section Study. Int. J. Nurs. Sci. 2022, 9, 222–229. [Google Scholar] [CrossRef] [PubMed]
- Jung, H.S.; Yoon, H.H. Understanding workplace bullying: Its effects on response and behavior in the hospitality industry. Int. J. Contemp. Hosp. Manag. 2018, 30, 1453–1471. [Google Scholar] [CrossRef]
- Jung, H.S.; Yoon, H.H. Why Is Employees’ Emotional Intelligence Important? Int. J. Contemp. Hosp. Manag. 2016, 28, 1649–1675. [Google Scholar] [CrossRef]
- Achnak, S.; Vantilborgh, T. Do Individuals Combine Different Coping Strategies to Manage Their Stress in the Aftermath of Psychological Contract Breach over Time? A Longitudinal Study. J. Voc. Behav. 2021, 131, 103651. [Google Scholar] [CrossRef]
- Rim, Y. Sense of Humour and Coping Styles. Personal. Individ. Differ. 1988, 9, 559–564. [Google Scholar] [CrossRef]
- Aldridge, A.A.; Roesch, S.C. Developing Coping Typologies of Minority Adolescents: A Latent Profile Analysis. J. Adolesc. 2008, 31, 499–517. [Google Scholar] [CrossRef] [Green Version]
- Valle, M.; Kacmar, M.; Andrews, M. Ethical Leadership, Frustration, and Humor: A Moderated-Mediation Model. Leadersh. Organ. Dev. J. 2018, 39, 665–678. [Google Scholar] [CrossRef]
- Shin, H.; Larson, L.R.L. The Bright and Dark Sides of Humorous Response to Online Customer Complaint. Eur. J. Mark. 2020, 54, 2013–2047. [Google Scholar] [CrossRef]
- Carpenter, N.C.; Berry, C.M. Are Counterproductive Work Behavior and Withdrawal Empirically Distinct? A Meta-Analytic Investigation. J. Manag. 2014, 43, 834–863. [Google Scholar] [CrossRef]
- Blau, G. Developing and Testing a Taxonomy of Lateness Behavior. In Voluntary Employee Withdrawal and Inattendance: A Current Perspective; Koslowsky, M., Krausz, M., Eds.; Springer: Boston, MA, USA, 2002; pp. 133–160. [Google Scholar] [CrossRef]
- Nauman, S.; Zheng, C.; Basit, A.A. How Despotic Leadership Jeopardizes Employees’ Performance: The Roles of Quality of Work Life and Work Withdrawal. Leadersh. Organ. Dev. J. 2021, 42, 1–16. [Google Scholar] [CrossRef]
- Jiang, Z.; Qu, Y.E. Leader Favorable Feedback and Withdrawal Behavior: A Moderated Mediation Model of Gratitude and Leader-Member Exchange. Pers. Rev. 2022. ahead-of-print. [Google Scholar] [CrossRef]
- Wang, X.; Wang, H. How to Survive Mistreatment by Customers. Int. J. Confl. Manag. 2017, 28, 464–482. [Google Scholar] [CrossRef]
- Mathies, C.; Chiew, T.M.; Kleinaltenkamp, M. The Antecedents and Consequences of Humour for Service. J. Serv. Theory Pract. 2016, 26, 137–162. [Google Scholar] [CrossRef]
- Matthews, G.; Campbell, S.E. Task-Induced Stress and Individual Differences in Coping. In Proceedings of the Human Factors and Ergonomics Society Annual Meeting; SAGE Publications: Los Angeles, CA, USA, 1998; Volume 42, pp. 821–825. [Google Scholar]
- Hanisch, K.A.; Hulin, C.L. Job Attitudes and Organizational Withdrawal: An Examination of Retirement and Other Voluntary Withdrawal Behaviors. J. Voc. Behav. 1990, 37, 60–78. [Google Scholar] [CrossRef]
- Leguina, A. A Primer on Partial Least Squares Structural Equation Modeling (PLS-SEM). Int. J. Res. Method Educ. 2015, 38, 220–221. [Google Scholar] [CrossRef]
- Hair, J.F., Jr.; Hult, G.T.M.; Ringle, C.; Sarstedt, M. A Primer on Partial Least Squares Structural Equation Modeling (PLS-SEM); Sage Publications: Thousand Oaks, CA, USA, 2016. [Google Scholar]
- Chin, W.W. The Partial Least Squares Approach for Structural Equation Modeling. Mod. Methods Business Res. 1998, 295, 295–336. [Google Scholar]
- Henseler, J.; Ringle, C.M.; Sinkovics, R.R. The Use of Partial Least Squares Path Modeling in International Marketing. In Advances in International Marketing; Sinkovics, R.R., Ghauri, P.N., Eds.; Emerald Group Publishing Limited: Bingley, UK, 2009; Volume 20, pp. 277–319. [Google Scholar] [CrossRef] [Green Version]
- Rasoolimanesh, S.M.; Ringle, C.M.; Sarstedt, M.; Olya, H. The Combined Use of Symmetric and Asymmetric Approaches: Partial Least Squares-Structural Equation Modeling and Fuzzy-Set Qualitative Comparative Analysis. Int. J. Contemp. Hosp. Manag. 2021, 33, 1571–1592. [Google Scholar] [CrossRef]
- Di Fabio, A.; Duradoni, M. Humor Styles as New Resources in a Primary Preventive Perspective: Reducing Resistance to Change for Negotiation. Int. J. Environ. Res. Public Health 2020, 17, 2485. [Google Scholar] [CrossRef] [Green Version]
- Brittle, B. Coping Strategies and Burnout in Staff Working with Students with Special Educational Needs and Disabilities. Teach. Teach. Educ. 2020, 87, 102937. [Google Scholar] [CrossRef]
- Grennan, S.; Woodhams, J. The Impact of Bullying and Coping Strategies on the Psychological Distress of Young Offenders. Psychol. Crime Law 2007, 13, 487–504. [Google Scholar] [CrossRef]
- Wilkinson, R.B.; Walford, W.A.; Espnes, G.A. Coping Styles and Psychological Health in Adolescents and Young Adults: A Comparison of Moderator and Main Effects Models. Aust. J. Psychol. 2000, 52, 155–162. [Google Scholar] [CrossRef]


| N = 1000 | % | Groups | N = 407 | % | |
|---|---|---|---|---|---|
| Age | Egyptian | 386 | 95 | ||
| From 21 to 23 | 13 | 3 | Non-Egyptian | 21 | 5 |
| 24–40 | 122 | 30 | Male | 312 | 76.7 |
| 41–56 | 191 | 47 | Female | 95 | 23.3 |
| More than 56 | 81 | 20 | |||
| Marital status | |||||
| Unmarried | 122 | 30 | |||
| Married | 285 200 | 70 20 | |||
| Education level | |||||
| High school level | 321 | 79 | |||
| University level | 86 | 21 | |||
| Years of experience | |||||
| 3 to 5 years | 183 | 45 | |||
| Over 6 years | 224 | 55 | |||
| Abbreviation | Outer Loading | α | C.R | AVE |
|---|---|---|---|---|
| Affiliative humor | 0.932 | 0.944 | 0.678 | |
| Affiliative_1 | 0.78 | |||
| Affiliative_2 | 0.77 | |||
| Affiliative_3 | 0.85 | |||
| Affiliative_4 | 0.83 | |||
| Affiliative_5 | 0.82 | |||
| Affiliative_6 | 0.84 | |||
| Affiliative_7 | 0.85 | |||
| Affiliative_8 | 0.85 | |||
| Self-enhancing humor | 0.910 | 0.927 | 0.613 | |
| Self_enhance_1 | 0.78 | |||
| Self_enhance_2 | 0.75 | |||
| Self_enhance_3 | 0.76 | |||
| Self_enhance_4 | 0.78 | |||
| Self_enhance_5 | 0.78 | |||
| Self_enhance_6 | 0.83 | |||
| Self_enhance_7 | 0.78 | |||
| Self_enhance_8 | 0.80 | |||
| Task-coping | 0.851 | 0.910 | 0.771 | |
| Task_1 | 0.90 | |||
| Task_2 | 0.86 | |||
| Task_3 | 0.88 | |||
| Emotion-coping | 0.848 | 0.908 | 0.767 | |
| Emotion_1 | 0.85 | |||
| Emotion_2 | 0.91 | |||
| Emotion_3 | 0.87 | |||
| Avoidance-coping | 0.897 | 0.935 | 0.829 | |
| Avoidance_1 | 0.90 | |||
| Avoidance_2 | 0.92 | |||
| Avoidance_3 | 0.92 | |||
| Work withdrawal | 0.897 | 0.921 | 0.660 | |
| withdrawal_1 | 0.83 | |||
| withdrawal_2 | 0.82 | |||
| withdrawal_3 | 0.81 | |||
| withdrawal_4 | 0.84 | |||
| withdrawal_5 | 0.81 | |||
| withdrawal_6 | 0.77 |
| Abbreviation | Affiliative | Self-Enhancing | Task-Coping | Emotion-Coping | Avoidance-Coping | Work Withdrawal |
|---|---|---|---|---|---|---|
| Affiliative_1 | 0.78 | 0.30 | 0.49 | −0.49 | −0.46 | −0.57 |
| Affiliative_2 | 0.77 | 0.27 | 0.52 | −0.43 | −0.43 | −0.53 |
| Affiliative_3 | 0.85 | 0.31 | 0.60 | −0.53 | −0.50 | −0.64 |
| Affiliative_4 | 0.83 | 0.24 | 0.62 | −0.49 | −0.46 | −0.65 |
| Affiliative_5 | 0.82 | 0.26 | 0.57 | −0.45 | −0.44 | −0.62 |
| Affiliative_6 | 0.84 | 0.34 | 0.65 | −0.50 | −0.47 | −0.73 |
| Affiliative_7 | 0.85 | 0.41 | 0.61 | −0.54 | −0.49 | −0.72 |
| Affiliative_8 | 0.85 | 0.29 | 0.60 | −0.53 | −0.53 | −0.69 |
| Self_enhance_1 | 0.37 | 0.78 | 0.34 | −0.36 | −0.34 | −0.40 |
| Self_enhance_2 | 0.20 | 0.75 | 0.28 | −0.34 | −0.34 | −0.37 |
| Self_enhance_3 | 0.23 | 0.76 | 0.31 | −0.36 | −0.32 | −0.34 |
| Self_enhance_4 | 0.23 | 0.78 | 0.30 | −0.33 | −0.29 | −0.36 |
| Self_enhance_5 | 0.32 | 0.78 | 0.33 | −0.33 | −0.30 | −0.40 |
| Self_enhance_6 | 0.38 | 0.83 | 0.40 | −0.46 | −0.46 | −0.46 |
| Self_enhance_7 | 0.32 | 0.78 | 0.34 | −0.37 | −0.36 | −0.37 |
| Self_enhance_8 | 0.23 | 0.80 | 0.33 | −0.35 | −0.34 | −0.34 |
| Task_1 | 0.66 | 0.40 | 0.90 | −0.45 | −0.40 | −0.65 |
| Task_2 | 0.60 | 0.37 | 0.86 | −0.40 | −0.42 | −0.57 |
| Task_3 | 0.61 | 0.35 | 0.88 | −0.35 | −0.38 | −0.66 |
| Emotion_1 | −0.46 | −0.35 | −0.35 | 0.85 | 0.35 | 0.46 |
| Emotion_2 | −0.60 | −0.44 | −0.46 | 0.91 | 0.45 | 0.61 |
| Emotion_3 | −0.51 | −0.42 | −0.38 | 0.87 | 0.47 | 0.54 |
| Avoidance_1 | −0.47 | −0.43 | −0.37 | 0.43 | 0.90 | 0.55 |
| Avoidance_2 | −0.53 | −0.40 | −0.44 | 0.43 | 0.92 | 0.55 |
| Avoidance_3 | −0.57 | −0.39 | −0.44 | 0.47 | 0.92 | 0.60 |
| withdrawal_1 | −0.68 | −0.41 | −0.60 | 0.53 | 0.54 | 0.83 |
| withdrawal_2 | −0.63 | −0.43 | −0.55 | 0.56 | 0.54 | 0.82 |
| withdrawal_3 | −0.65 | −0.43 | −0.58 | 0.49 | 0.50 | 0.81 |
| withdrawal_4 | −0.67 | −0.35 | −0.58 | 0.52 | 0.56 | 0.84 |
| withdrawal_5 | −0.62 | −0.41 | −0.61 | 0.47 | 0.46 | 0.81 |
| withdrawal_6 | −0.57 | −0.35 | −0.57 | 0.45 | 0.44 | 0.77 |
| AVEs Values | HTMT Results | |||||||||||
|---|---|---|---|---|---|---|---|---|---|---|---|---|
| 1 | 2 | 3 | 4 | 5 | 6 | 1 | 2 | 3 | 4 | 5 | 6 | |
| 1. Affiliative humor | 0.823 | 0.443 | ||||||||||
| 2. Self-enhancing humor | 0.490 | 0.783 | 0.370 | 0.525 | ||||||||
| 3. Task-coping | 0.552 | 0.410 | 0.878 | 0.602 | 0.440 | 0.558 | ||||||
| 4. Emotion-coping | −0.620 | −0.527 | 0.557 | 0.876 | 0.530 | 0.324 | 0.507 | 0.556 | ||||
| 5. Avoidance-coping | −0.682 | −0.631 | 0.137 | 0.337 | 0.910 | 0.662 | 0.431 | 0.337 | 0.537 | 0.370 | ||
| 6. Work withdrawal | −0.499 | −0.124 | 0.625 | −0.424 | −0.230 | 0.787 | 0.559 | 0.624 | 0.325 | 0.324 | 0.420 | 0.577 |
| Endogenous Latent Construct | (R2) | (Q2) |
|---|---|---|
| Task-coping | 0.532 | 0.31 |
| Emotion-coping | 0.431 | 0.31 |
| Avoidance-coping | 0.394 | 0.39 |
| Work withdrawal | 0.674 | 0.42 |
| Hypotheses | Beta (β) | (T-Value) | p-Values | Results of Hypotheses | |
|---|---|---|---|---|---|
| H1 | Affiliative humour → Task-coping | 0.641 | 15.057 | 0.000 | Accepted |
| H2 | Affiliative humour → Emotion-coping | −0.496 | 11.473 | 0.000 | Accepted |
| H3 | Affiliative humour → Avoidance-coping | −0.478 | 11.608 | 0.000 | Accepted |
| H4 | Self-enhancing humour → Task-coping | 0.185 | 4.905 | 0.000 | Accepted |
| H5 | Self-enhancing humour → Emotion-coping | −0.284 | 8.493 | 0.000 | Accepted |
| H6 | Self-enhancing humour → Avoidance-coping | −0.267 | 6.432 | 0.000 | Accepted |
| H7 | Task-coping → work withdrawal | −0.463 | 10.654 | 0.000 | Accepted |
| H8 | Emotion-coping → work withdrawal | 0.271 | 5.258 | 0.000 | Accepted |
| H9 | Avoidance-coping → work withdrawal | 0.281 | 5.920 | 0.000 | Accepted |
| H10 | Affiliative humour → coping styles → work withdrawal | −0.565 | 15.013 | 0.000 | Accepted |
| H11 | Self-enhancing humour → coping styles → work withdrawal | −0.237 | 9.808 | 0.000 | Accepted |
Publisher’s Note: MDPI stays neutral with regard to jurisdictional claims in published maps and institutional affiliations. |
© 2022 by the authors. Licensee MDPI, Basel, Switzerland. This article is an open access article distributed under the terms and conditions of the Creative Commons Attribution (CC BY) license (https://creativecommons.org/licenses/by/4.0/).
Share and Cite
Elshaer, I.A.; Azazz, A.M.S.; Fayyad, S. Positive Humor and Work Withdrawal Behaviors: The Role of Stress Coping Styles in the Hotel Industry Amid COVID-19 Pandemic. Int. J. Environ. Res. Public Health 2022, 19, 6233. https://doi.org/10.3390/ijerph19106233
Elshaer IA, Azazz AMS, Fayyad S. Positive Humor and Work Withdrawal Behaviors: The Role of Stress Coping Styles in the Hotel Industry Amid COVID-19 Pandemic. International Journal of Environmental Research and Public Health. 2022; 19(10):6233. https://doi.org/10.3390/ijerph19106233
Chicago/Turabian StyleElshaer, Ibrahim A., Alaa M. S. Azazz, and Sameh Fayyad. 2022. "Positive Humor and Work Withdrawal Behaviors: The Role of Stress Coping Styles in the Hotel Industry Amid COVID-19 Pandemic" International Journal of Environmental Research and Public Health 19, no. 10: 6233. https://doi.org/10.3390/ijerph19106233
APA StyleElshaer, I. A., Azazz, A. M. S., & Fayyad, S. (2022). Positive Humor and Work Withdrawal Behaviors: The Role of Stress Coping Styles in the Hotel Industry Amid COVID-19 Pandemic. International Journal of Environmental Research and Public Health, 19(10), 6233. https://doi.org/10.3390/ijerph19106233

