Examining Adolescent Tennis Participation in Contemporary China Using an Ecological Framework
Abstract
:1. Introduction
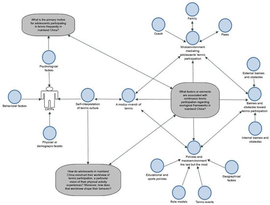
- What is the primary motive for adolescents frequently participating in tennis in mainland China?
- What factors or elements are associated with continuous tennis participation regarding the ecological framework in mainland China?
- How do adolescents in mainland China construct their worldview of tennis participation, a particular vision of their PA experiences? Moreover, how does that worldview shape their behavior?
2. Methods
2.1. Participants
2.2. Instrumentation
2.3. Procedures
2.4. Data Analysis
2.5. Trustworthiness
3. Results and Discussion
3.1. Individual Characteristics and Self-Interpretations of Tennis Culture
3.1.1. Psychological Factors
3.1.2. A Lifestyle: Self-Interpretations of Tennis Culture
3.2. Microenvironment Mediating Adolescent Tennis Participation
3.2.1. Family
3.2.2. Peers
“Peers’ influences are quite big to him [Kevin]…friends around him create a positive and inclusive atmosphere when they participate in tennis. The desire of competitive was turned on…especially boys in this age…those positive interactions has further motivated and boosted his enthusiasm for tennis.”(Kevin’s mother)
3.2.3. Coaches
3.3. Barriers and Obstacles Impacting Tennis Participation
3.3.1. Skill-Specified Obstacles and Injuries
3.3.2. Schoolwork and Resistance from Teachers
3.3.3. Social Norm and Body Image
“She [Cloris] noticed that playing tennis making her skin tan, she was very concerned about it…because it [tan skin] is the opposite of the mainstream of beauty-appreciation in China. I tried to explain to her and help her not bothering from it. I persuaded that people in Europe are white, but they all prefer to spend considerable money on tanning or sunbathing. It [tan skin] is fashion! Whiteness is not the only standard of beauty…Even if you are tanned [due to tennis], after a while, you will back to the normal…In such a big social environment, it is difficult for me to change all her thoughts. I told her [Cloris] a truly beauty has a healthy and fit body rather than simply pursuing skin color and slim body shape…she [Cloris] slowly accepted it, and sometimes she looks herself in the mirror after the conversation…rambling, ‘my skin tone and legs are not looks that bad actually’.”(Cloris’s father)
“I [Cindy’s father] have been playing soccer since I was a child and I end up my professional career with innumerable injuries. I [Cindy’s father] don’t want Cindy to do the same…alternatively, maybe participate in sports without physical contact. This kind of fierce physical confrontation is more suitable for boys. Don’t give me wrong, tennis is suitable for both boys and girls…just that tennis is more beneficial to girls’ body shaping…be more confident, gentle and graceful…”(Cindy’s father)
3.3.4. Tennis Expenses
3.3.5. Shortage of Resources
3.4. Macroenvironment and Policies: The Most Influential
3.4.1. Role Models
“I think tennis culture in China is Li Na, vice visa. She [Li Na] is an icon…Although I might not have a chance to be a tennis pro like her, Li Na is still my super star. Li Na’s personal experience is not roses all the way, her [Li Na’s] story cheers me up when I feel down.”(Cindy)
3.4.2. Tennis Events
3.4.3. Geographical Factors
3.4.4. The Policy ‘Shortcut’
4. Practical Applications
5. Conclusions
Supplementary Materials
Author Contributions
Funding
Institutional Review Board Statement
Informed Consent Statement
Data Availability Statement
Acknowledgments
Conflicts of Interest
References
- Sporting & Fitness Industry Association. Available online: https://www.sfia.org/reports/707_2019-Sports%2CFit-ness%2C-and-Leisure-Activities-ToplineParticipation-Report (accessed on 1 April 2021).
- Granger, E.; Di Nardo, F.; Harrison, A.; Patterson, L.; Holmes, R.; Verma, A. A systematic review of the relationship of physical activity and health status in adolescents. Eur. J. Public Health 2017, 27, 100–106. [Google Scholar] [CrossRef] [PubMed] [Green Version]
- Kumar, B.; Robinson, R.; Till, S. Physical activity and health in adolescence. Clin. Med. 2015, 15, 267–272. [Google Scholar] [CrossRef] [PubMed] [Green Version]
- Marker, A.M.; Steele, R.G.; Noser, A.E. Physical activity and health-related quality of life in children and adolescents: A systematic review and meta-analysis. Health Psychol. 2018, 37, 893–903. [Google Scholar] [CrossRef] [PubMed]
- Brouwers, J.; Sotiriadou, P.; De Bosscher, V. Sport-specific policies and factors that influence international success: The case of tennis. Sport Manag. Rev. 2015, 18, 343–358. [Google Scholar] [CrossRef] [Green Version]
- Fan, H.; Lu, Z.X. The Routledge Handbook of Sport in Asia, 1st ed.; Routledge: London, UK, 2020. [Google Scholar]
- Xu, C.; Tian, J.; Liu, C.; Wang, Y. Spring is coming: WTA and tennis in China. Int. J. Sports Mark. Spons. 2017, 18, 106–115. [Google Scholar] [CrossRef]
- International Tennis Federation. ITF Global Tennis Report. Available online: http://itf.uberflip.com/i/1169625-itf-global-tennis-report-2019-overview/11? (accessed on 15 September 2021).
- Sun, J.F. A Strategic Thinking on the Development of China’s Competitive Tennis Games. J. Beijing Sport Univ. 2013, 10, 110–119. [Google Scholar]
- Brownell, S. Beijing’s Games: What the Olympics Mean to China; Rowman & Littlefield: Lanham, MD, USA, 2008. [Google Scholar]
- Schweinberger, A. State Capitalism, Entrepreneurship, and Networks: China’s Rise to a Superpower. J. Econ. Issues 2014, 48, 169–180. [Google Scholar] [CrossRef]
- Tan, T.-C.; Houlihan, B. Chinese Olympic sport policy: Managing the impact of globalisation. Int. Rev. Sociol. Sport 2012, 48, 131–152. [Google Scholar] [CrossRef] [Green Version]
- Burnar, V.-T. The new “Youth Fountain” of Romania: How tennis overtook gymnastics as the premier juvenile sport of the country. J. Community Posit. Pract. 2020, 20, 47–68. [Google Scholar] [CrossRef]
- Rick, O.J.C.; Li, L. Global Sport and Contemporary China: Tennis Culture and the formation of Identity. In Proceedings of the North American Society for the Sociology of Sport Conference, Virginia Beach, VA, USA, 5 November 2019. [Google Scholar]
- Groppel, J.; DiNubile, N. Tennis: For the Health of It! Physician Sportsmed. 2009, 37, 40–50. [Google Scholar] [CrossRef]
- Pluim, B.M.; Staal, B.; Marks, B.L.; Miller, S.; Miley, D. Health benefits of tennis. Br. J. Sports Med. 2007, 41, 760–768. [Google Scholar] [CrossRef] [PubMed]
- Ishihara, T.; Kuroda, Y.; Mizuno, M. Competitive achievement may be predicted by executive functions in junior tennis players: An 18-month follow-up study. J. Sports Sci. 2019, 37, 755–761. [Google Scholar] [CrossRef] [PubMed]
- Pačesová, P.; Šmela, P.; Kraček, S.; Kukurová, K.; Plevková, L. Cognitive function of young male tennis players and non-athletes. Acta Gymnica 2018, 48, 56–61. [Google Scholar] [CrossRef] [Green Version]
- Landry, B.W.; Driscoll, S.W. Physical Activity in Children and Adolescents. PM&R 2012, 4, 826–832. [Google Scholar] [CrossRef]
- Shin, K.; You, S. Leisure Type, Leisure Satisfaction and Adolescents’ Psychological Wellbeing. J. Pac. Rim Psychol. 2013, 7, 53–62. [Google Scholar] [CrossRef] [Green Version]
- Eime, R.M.; Young, J.A.; Harvey, J.T.; Charity, M.J.; Payne, W.R. A systematic review of the psychological and social benefits of participation in sport for children and adolescents: Informing development of a conceptual model of health through sport. Int. J. Behav. Nutr. Phys. Act. 2013, 10, 98. [Google Scholar] [CrossRef] [Green Version]
- Gabbard, C.P. Lifelong Motor Development, 7th ed.Wolters Kluwer: Philadelphia, PA, USA, 2018. [Google Scholar]
- Bronfenbrenner, U. Toward an experimental ecology of human development. Am. Psychol. 1977, 32, 513. [Google Scholar] [CrossRef]
- Bronfenbrenner, U. Ecological Systems Theory; Jessica Kingsley Publishers: London, UK, 1992. [Google Scholar]
- Dickson, T.J.; Darcy, S. A systematic review and a novel temporal extension of the social ecological framework in sport and physical activity research. Transl. Sports Med. 2021, 4, 163–173. [Google Scholar] [CrossRef]
- Sallis, J.F.; Owen, N. Ecological Models of Health Behavior. In Health Behavior: Theory, Research, and Practice, 5th ed.; Glanz, K., Rimer, B.K., Viswanath, K., Eds.; Jossey-Bass: San Francisco, CA, USA, 2015; pp. 43–64. [Google Scholar]
- Li, L.; Moosbrugger, M.E. Correlations between Physical Activity Participation and the Environment in Children and Adolescents: A Systematic Review and Meta-Analysis Using Ecological Frameworks. Int. J. Environ. Res. Public Health 2021, 18, 9080. [Google Scholar] [CrossRef]
- Muntner, P.; Gu, D.; Wildman, R.P.; Chen, J.; Qan, W.; Whelton, P.K.; He, J. Prevalence of Physical Activity among Chinese Adults: Results from the International Collaborative Study of Cardiovascular Disease in Asia. Am. J. Public Health 2010, 95, 1631–1636. [Google Scholar] [CrossRef]
- Malterud, K.; Siersma, V.D.; Guassora, A.D. Sample Size in Qualitative Interview Studies. Qual. Health Res. 2016, 26, 1753–1760. [Google Scholar] [CrossRef] [PubMed]
- Braun, V.; Clarke, V. To saturate or not to saturate? Questioning data saturation as a useful concept for thematic analysis and sample-size rationales. Qual. Res. Sport Exerc. Health 2019, 13, 201–216. [Google Scholar] [CrossRef]
- Merriam, S.B.; Tisdell, E.J. Qualitative Research: A Guide to Design and Implementation, 4th ed.; John Wiley & Sons: San Francisco, CA, USA, 2016. [Google Scholar]
- Creswell, J.W. Qualitative Inquiry & Research Design: Choosing among Five Approaches, 3rd ed.; Sage: Thousand Oaks, CA, USA, 2013. [Google Scholar]
- Patton, M.Q. Qualitative Evaluation and Research Methods, 2nd ed.; Sage Publications, Inc.: Thousand Oaks, CA, USA, 1990. [Google Scholar]
- Braun, V.; Clarke, V. Using thematic analysis in psychology. Qual. Res. Psychol. 2006, 3, 77–101. [Google Scholar] [CrossRef] [Green Version]
- LeCompte, M.D.; Schensul, J.J. Interpretation of Ethnographic Data: A Mixed Methods Approach, 2nd ed.; Rowman & Littlefield: New York, NY, USA, 2013. [Google Scholar]
- Strauss, A.; Corbin, J. Basics of Qualitative Research Techniques; Sage: Thousand Oaks, CA, USA, 1998. [Google Scholar]
- Hardy, J. Speaking clearly: A critical review of the self-talk literature. Psychol. Sport Exerc. 2006, 7, 81–97. [Google Scholar] [CrossRef]
- Kemp, B.J.; Cliff, D.P.; Batterham, M.; Parrish, A.-M. Socio-ecological predictors of non-organized physical activity participation and decline between childhood and adolescence. J. Sports Sci. 2021, 39, 120–130. [Google Scholar] [CrossRef]
- Best, K.; Ball, K.; Zarnowiecki, D.; Stanley, R.; Dollman, J. In Search of Consistent Predictors of Children’s Physical Activity. Int. J. Environ. Res. Public Health 2017, 14, 1258. [Google Scholar] [CrossRef] [Green Version]
- Shih, Y.-P.; Yi, C.-C. Cultivating the Difference: Social Class, Parental Values, Cultural Capital and Children’s after-School Activities in Taiwan. J. Comp. Fam. Stud. 2014, 45, 55–75. [Google Scholar] [CrossRef]
- Williams, S. Observations on the flora of the alimentary tract of animals and factors affecting its composition. J. Pathol. 1965, 89, 95–122. [Google Scholar]
- Sage, G.H. Power and Ideology in American Sport: A Critical Perspective, 2nd ed.; Human Kinetics: Champaign, IL, USA, 1998. [Google Scholar]
- Frow, J.; Morris, M. Cultural Studies. In The Landscape of Qualitative Research: Theories and Issues, 2nd ed.; Denzin, N.K., Lincoln, Y.S., Eds.; Sage: Thousand Oaks, CA, USA, 2003; pp. 489–539. [Google Scholar]
- Gobo, G. Ethnography. In Qualitative Research; Silverman, D., Ed.; Sage: London, UK, 2011; pp. 15–36. [Google Scholar]
- Sport and Social Class SMRT 623. Available online: https://smrt623.wordpress.com/class/ (accessed on 22 December 2021).
- Koring, M.; Richert, J.; Lippke, S.; Parschau, L.; Reuter, T.; Schwarzer, R. Synergistic Effects of Planning and Self-Efficacy on Physical Activity. Health Educ. Behav. 2012, 39, 152–158. [Google Scholar] [CrossRef]
- Parschau, L.; Fleig, L.; Koring, M.; Lange, D.; Knoll, N.; Schwarzer, R.; Lippke, S. Positive experience, self-efficacy, and action control predict physical activity changes: A moderated mediation analysis. Br. J. Health Psychol. 2013, 18, 395–406. [Google Scholar] [CrossRef]
- Fu, E.; Grimm, K.J.; Berkel, C.; Smith, J.D. Parenting and social-ecological correlates with children’s health behaviours: A latent profile analysis. Pediatr. Obes. 2020, 15, e12721. [Google Scholar] [CrossRef] [PubMed]
- Fraguela-Vale, R.; Varela-Garrote, L.; Carretero-García, M.; Peralbo-Rubio, E.M. Basic Psychological Needs, Physical Self-Concept, and Physical Activity Among Adolescents: Autonomy in Focus. Front. Psychol. 2020, 11, 491. [Google Scholar] [CrossRef] [PubMed] [Green Version]
- Appelhans, B.M.; Li, H. Organized Sports and Unstructured Active Play as Physical Activity Sources in Children from Low-Income Chicago Households. Pediatr. Exerc. Sci. 2016, 28, 381–387. [Google Scholar] [CrossRef] [PubMed]
- Lisboa, T.; Da Silva, W.R.; Silva, D.A.S.; Felden, P.G.; Pelegrini, A.; Lopes, J.d.J.D.; Beltrame, T.S. Social support from family and friends for physical activity in adolescence: Analysis with structural equation modeling. Cad. Saude Publica 2021, 37, e00196819. [Google Scholar] [CrossRef] [PubMed]
- Prochnow, T.; Delgado, H.; Patterson, M.S.; Meyer, M.R.U. Social Network Analysis in Child and Adolescent Physical Activity Research: A Systematic Literature Review. J. Phys. Act. Health 2020, 17, 250–260. [Google Scholar] [CrossRef]
- Jowett, S.; Cramer, D. The prediction of young athletes’ physical self from perceptions of relationships with parents and coaches. Psychol. Sport Exerc. 2010, 11, 140–147. [Google Scholar] [CrossRef]
- Gubbels, J.S.; Stessen, K.; Van De Kolk, I.; De Vries, N.K.; Thijs, C.; Kremers, S.P.J. Energy balance-related parenting and child-care practices: The importance of meso-system consistency. PLoS ONE 2018, 13, e0203689. [Google Scholar] [CrossRef] [Green Version]
- Mitchell, J.A. Physical inactivity in childhood from preschool to adolescence. ACSM’S Health Fit. J. 2019, 23, 21. [Google Scholar] [CrossRef]
- Bloemers, F.; Collard, D.; Paw, M.C.A.; Van Mechelen, W.; Twisk, J.; Verhagen, E. Physical inactivity is a risk factor for physical activity-related injuries in children. Br. J. Sports Med. 2012, 46, 669–674. [Google Scholar] [CrossRef]
- Quach, A.S.; Epstein, N.B.; Riley, P.J.; Falconier, M.K.; Fang, X. Effects of parental warmth and academic pressure on anxiety and depression symptoms in Chinese adolescents. J. Child Fam. Stud. 2015, 24, 106–116. [Google Scholar] [CrossRef]
- Shuttleworth, J.; Wan-Ka, C. Youth Sport Education and Development in Hong Kong: A Conflict Model Social Impact Assessment. Sport Educ. Soc. 1998, 3, 37–58. [Google Scholar] [CrossRef]
- Fan, X.; Cao, Z.-B. Physical activity among Chinese school-aged children: National prevalence estimates from the 2016 Physical Activity and Fitness in China—The Youth Study. J. Sport Health Sci. 2017, 6, 388–394. [Google Scholar] [CrossRef] [PubMed]
- Chen, X.D.; Chen, S. Youth Sport in China. In Routledge Handbook of Youth Sport, 1st ed.; Green, K., Smith, A., Eds.; Routledge: London, UK, 2016; pp. 161–172. [Google Scholar]
- Raabe, J.; Schmidt, K.; Carl, J.; Höner, O. The Effectiveness of Autonomy Support Interventions with Physical Education Teachers and Youth Sport Coaches: A Systematic Review. J. Sport Exerc. Psychol. 2019, 41, 345–355. [Google Scholar] [CrossRef] [PubMed]
- Wang, D. Improving school physical education to increase physical activity and promote healthy growth of Chinese school-aged children—Time for action. J. Sport Health Sci. 2017, 6, 384–385. [Google Scholar] [CrossRef]
- Wang, Y.; Zhao, L.; Gao, L.; Pan, A.; Xue, H. Health policy and public health implications of obesity in China. Lancet Diabetes Endocrinol. 2021, 9, 446–461. [Google Scholar] [CrossRef]
- Li, H.; Nite, C.; Weiller-Abels, K.; Nauright, J. The development of women’s professional ice hockey in China: Leveraging international competition to change institutionalized gender norms. Sport Soc. 2020, 23, 523–538. [Google Scholar] [CrossRef]
- Butler, J. Your Behavior Creates Your Gender. Available online: https://www.youtube.com/watch?v=Bo7o2LYATDc (accessed on 15 January 2022).
- Harwood, C.G.; Knight, C. Understanding parental stressors: An investigation of British tennis-parents. J. Sports Sci. 2009, 27, 339–351. [Google Scholar] [CrossRef] [Green Version]
- Higgs, G.; Langford, M.; Norman, P. Accessibility to sport facilities in Wales: A GIS-based analysis of socio-economic variations in provision. Geoforum 2015, 62, 105–120. [Google Scholar] [CrossRef] [Green Version]
- Bates, L.C.; Zieff, G.; Stanford, K.; Moore, J.B.; Kerr, Z.Y.; Hanson, E.D.; Barone Gibbs, B.; Kline, C.E.; Stoner, L. COVID-19 Impact on Behaviors across the 24-Hour Day in Children and Adolescents: Physical Activity, Sedentary Behavior, and Sleep. Children 2020, 7, 138. [Google Scholar] [CrossRef]
- Xiang, M.; Zhang, Z.; Kuwahara, K. Impact of COVID-19 pandemic on children and adolescents’ lifestyle behavior larger than expected. Prog. Cardiovasc. Dis. 2020, 63, 531. [Google Scholar] [CrossRef]
- Babey, S.H.; Wolstein, J.; Diamant, A.L. Adolescent Physical Activity: Role of school support, role models, and social participa-tion in racial and income disparities. Environ. Behav. 2016, 48, 172–191. [Google Scholar] [CrossRef] [Green Version]
- Young, J.; Symons, C.M.; Pain, M.D.; Harvey, J.T.; Eime, R.; Craike, M.; Payne, W.R. Role models of Australian female adolescents. Eur. Phys. Educ. Rev. 2015, 21, 451–466. [Google Scholar] [CrossRef]
- Liu, D.; Zhang, J.J.; Desbordes, M. Sport business in China: Current state and prospect. Int. J. Sports Mark. Spons. 2017, 18, 2–10. [Google Scholar] [CrossRef]
- Dai, J.; Menhas, R. Sustainable Development Goals, Sports and Physical Activity: The Localization of Health-Related Sustainable Development Goals through Sports in China: A Narrative Review. Risk Manag. Health Policy 2020, 13, 1419. [Google Scholar] [CrossRef]
- Weinberg, D.; Stevens, G.W.J.M.; Bucksch, J.; Inchley, J.; De Looze, M. Do country-level environmental factors explain cross-national variation in adolescent physical activity? A multilevel study in 29 European countries. BMC Public Health 2019, 19, 680. [Google Scholar] [CrossRef]
- Lü, J.; Liang, L.; Feng, Y.; Li, R.; Liu, Y. Air Pollution Exposure and Physical Activity in China: Current Knowledge, Public Health Implications, and Future Research Needs. Int. J. Environ. Res. Public Health 2015, 12, 14887–14897. [Google Scholar] [CrossRef]
- Si, Q.; Cardinal, B.J. The Health Impact of Air Pollution and Outdoor Physical Activity on Children and Adolescents in Mainland China. J. Pediatr. 2017, 180, 251–255. [Google Scholar] [CrossRef] [Green Version]
- DiSanti, J.S.; Erickson, K. Challenging our understanding of youth sport specialization: An examination and critique of the literature through the lens of Bronfenbrenner’s Person-Process-Context-Time Model. Int. Rev. Sport Exerc. Psychol. 2021, 14, 28–50. [Google Scholar] [CrossRef]
- Hayes, S.W. Commentary: Deepening understanding of refugee children and adolescents using Bronfenbrenner’s bioecological and PPCT models—A Commentary on Arakelyan and Ager (2020). J. Child. Psychol. Psychiatry 2021, 62, 510–513. [Google Scholar] [CrossRef]


| Pseudonym | Gender | City | Region | Age | Exp | Grade |
|---|---|---|---|---|---|---|
| Max | Male | SH | South | 17 | 10 | 12 |
| Warrd | Male | SJZ | North | 16 | 10 | 11 |
| Cindy | Female | SJZ | North | 17 | 7 | 11 |
| Ryan | Male | SJZ | North | 17 | 3 | 11 |
| Amy | Female | SJZ | North | 14 | 5 | 8 |
| Annie | Female | SJZ | North | 12 | 3 | 5 |
| Cloris | Female | SH | South | 16 | 5 | 10 |
| Danielle | Female | SJZ | North | 15 | 6 | 9 |
| Kevin | Male | BJ | North | 13 | 6 | 6 |
| Eason | Male | SJZ | North | 15 | 6 | 9 |
| Levi | Male | SZ | South | 15 | 7 | 9 |
| Jing | Female | SZ | South | 14 | 7 | 8 |
| Rose | Female | SZ | South | 15 | 7 | 9 |
| Hao | Male | SZ | South | 15 | 8 | 9 |
| Mean SD | 15.07 1.44 | 6.43 2.03 | 9.07 1.94 |
| Pseudonym (Admin) | Informants | ||||
|---|---|---|---|---|---|
| Role | Age | Educational Background | Occupations | Family SES | |
| Cloris | Father | 56 | Bachelor | Self-employed | Upper |
| Max | Mother | 55 | Bachelor | Full-time | Middle |
| Warrd | Mother | 45 | Diploma | Full-time | Middle |
| Cindy | Father | 46 | Bachelor | Part-time | Middle |
| Ryan | Father | 45 | Bachelor | Full-time | Working |
| Amy | Mother | 40 | Diploma | Full-time | Middle |
| Annie | Mother | 37 | Bachelor | Full-time | Middle |
| Jing | Coach | 36 | Graduate | Full-time | Middle |
| Rose | Coach | 36 | Graduate | Full-time | Middle |
| Kevin | Mother | 45 | Bachelor | Full-time | Middle |
| Eason | Father | 46 | Graduate | Full-time | Lower |
| Levi | Coach | 36 | Graduate | Full-time | Middle |
| Hao | Coach | 36 | Graduate | Full-time | Middle |
| (Louis) | CTAM, RTO | 44 | Doctoral | Full-time | Middle |
| (Jerry) | CTAA, RTO, CTAM | 35 | Bachelor | Self-employed | Middle |
Publisher’s Note: MDPI stays neutral with regard to jurisdictional claims in published maps and institutional affiliations. |
© 2022 by the authors. Licensee MDPI, Basel, Switzerland. This article is an open access article distributed under the terms and conditions of the Creative Commons Attribution (CC BY) license (https://creativecommons.org/licenses/by/4.0/).
Share and Cite
Li, L.; Rick, O.J.C.; Mullin, E.M.; Moosbrugger, M.E. Examining Adolescent Tennis Participation in Contemporary China Using an Ecological Framework. Int. J. Environ. Res. Public Health 2022, 19, 5989. https://doi.org/10.3390/ijerph19105989
Li L, Rick OJC, Mullin EM, Moosbrugger ME. Examining Adolescent Tennis Participation in Contemporary China Using an Ecological Framework. International Journal of Environmental Research and Public Health. 2022; 19(10):5989. https://doi.org/10.3390/ijerph19105989
Chicago/Turabian StyleLi, Longxi, Oliver J. C. Rick, Elizabeth M. Mullin, and Michelle E. Moosbrugger. 2022. "Examining Adolescent Tennis Participation in Contemporary China Using an Ecological Framework" International Journal of Environmental Research and Public Health 19, no. 10: 5989. https://doi.org/10.3390/ijerph19105989
APA StyleLi, L., Rick, O. J. C., Mullin, E. M., & Moosbrugger, M. E. (2022). Examining Adolescent Tennis Participation in Contemporary China Using an Ecological Framework. International Journal of Environmental Research and Public Health, 19(10), 5989. https://doi.org/10.3390/ijerph19105989

