Being Active during the Lockdown: The Recovery Potential of Physical Activity for Well-Being
Abstract
1. Introduction
1.1. Physical Activity and Well-Being
1.2. Recovery Experiences as a Mediator of the Physical Activity—Well-Being Relationship
1.3. Objectives and Hypothesis
2. Materials and Methods
2.1. Participants and Procedure
2.2. Measures
2.2.1. Physical Activity
2.2.2. Recovery Experiences
2.2.3. Well-Being
2.2.4. Demographic and Control Variables
2.2.5. Statistical Analyses
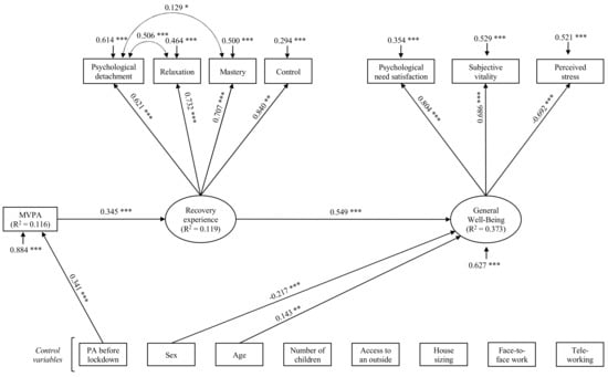
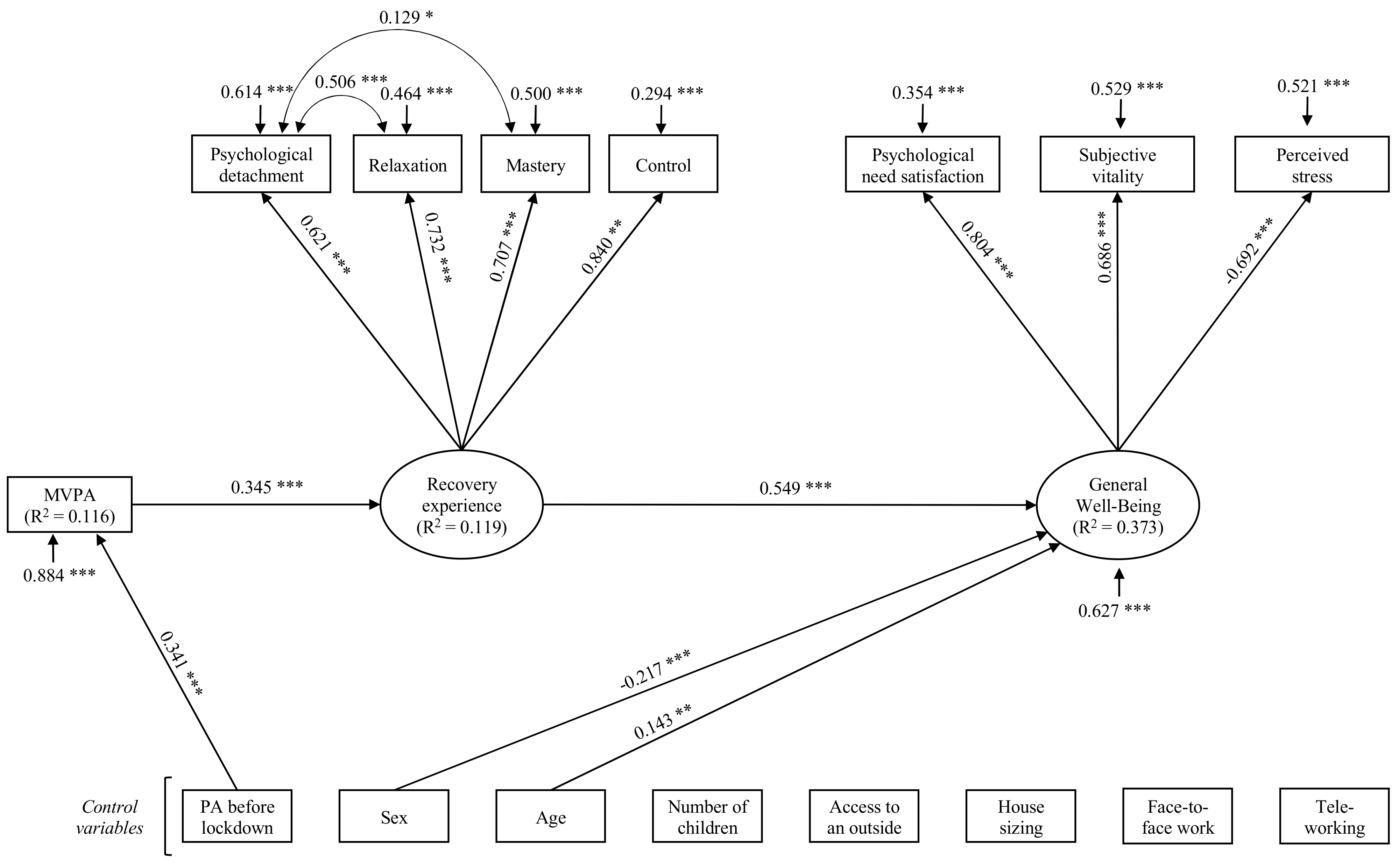
3. Results
4. Discussion
4.1. Main Findings
4.2. Theoretical Implications
4.3. Strengths and Limitations
5. Conclusions
Supplementary Materials
Author Contributions
Funding
Institutional Review Board Statement
Informed Consent Statement
Data Availability Statement
Acknowledgments
Conflicts of Interest
References
- World Health Organisation. Weekly Epidemiological Update—24 November 2020. Available online: https://www.who.int/publications/m/item/weekly-epidemiological-update---24-november-2020 (accessed on 25 November 2020).
- Ryan, R.M.; Deci, E.L. On Happiness and Human Potentials: A Review of Research on Hedonic and Eudaimonic Well-Being. Annu. Rev. Psychol. 2001, 52, 141–166. [Google Scholar] [CrossRef] [PubMed]
- Yoon, M.-K.; Kim, S.-Y.; Ko, H.-S.; Lee, M.-S. System effectiveness of detection, brief intervention and refer to treatment for the people with post-traumatic emotional distress by MERS: A case report of community-based proactive intervention in South Korea. Int. J. Ment. Health Syst. 2016, 10, 51. [Google Scholar] [CrossRef]
- Hawryluck, L.; Gold, W.L.; Robinson, S.; Pogorski, S.; Galea, S.; Styra, R. SARS Control and Psychological Effects of Quarantine, Toronto, Canada. Emerg. Infect. Dis. 2004, 10, 1206–1212. [Google Scholar] [CrossRef]
- DiGiovanni, C.; Conley, J.; Chiu, D.; Zaborski, J. Factors Influencing Compliance with Quarantine in Toronto During the 2003 SARS Outbreak. Biosecurity Bioterrorism Biodefense Strateg. Pract. Sci. 2004, 2, 265–272. [Google Scholar] [CrossRef] [PubMed]
- Maunder, R.; Hunter, J.; Vincent, L.; Bennett, J.; Peladeau, N.; Leszcz, M.; Sadavoy, J.; Verhaeghe, L.M.; Steinberg, R.; Mazzulli, T. The immediate psychological and occupational impact of the 2003 SARS outbreak in a teaching hospital. CMAJ 2003, 168, 1245–1251. [Google Scholar]
- ONAPS. L’Activité Physique pendant le Confinement. Available online: http://www.onaps.fr/news/resultats-enquete-l-activite-physique-pendant-le-confinement/ (accessed on 22 November 2020).
- Garmin. The Effect of the Global Pandemic on Active Lifestyles. Available online: https://www.garmin.com/en-US/blog/general/the-effect-of-the-global-pandemic-on-active-lifestyles/ (accessed on 22 November 2020).
- Fitbit. The Impact Of Coronavirus On Global Activity. Available online: https://blog.fitbit.com/covid-19-global-activity/%0A (accessed on 22 November 2020).
- Sonnentag, S. Work, recovery activities, and individual well-being: A diary study. J. Occup. Health Psychol. 2001, 6, 196–210. [Google Scholar] [CrossRef] [PubMed]
- White, R.L.; Babic, M.J.; Parker, P.D.; Lubans, D.R.; Astell-Burt, T.; Lonsdale, C. Domain-Specific Physical Activity and Mental Health: A Meta-analysis. Am. J. Prev. Med. 2017, 52, 653–666. [Google Scholar] [CrossRef]
- Wiese, C.W.; Kuykendall, L.; Tay, L. Get active? A meta-analysis of leisure-time physical activity and subjective well-being. J. Posit. Psychol. 2018, 13, 57–66. [Google Scholar] [CrossRef]
- Zhang, Z.; Chen, W. A systematic review of measures for psychological well-being in physical activity studies and identification of critical issues. J. Affect. Disord. 2019, 256, 473–485. [Google Scholar] [CrossRef]
- Hobfoll, S.E. Conservation of Resources: A New Attempt at Conceptualizing Stress. Am. Psychol. 1989, 44, 513–524. [Google Scholar] [CrossRef]
- Dunca, G.E.; Aver, A.R.; Seto, E.; Tsang, S. Perceived change in physical activity levels and mental health during COVID-19: Findings among adult twin pairs. PLoS ONE 2020, 15, e0237695. [Google Scholar] [CrossRef]
- Jacob, L.; Tully, M.A.; Barnett, Y.; Lopez-Sanchez, G.F.; Butler, L.; Schuch, F.; López-Bueno, R.; McDermott, D.; Firth, J.; Grabovac, I.; et al. The relationship between physical activity and mental health in a sample of the UK public: A cross-sectional study during the implementation of COVID-19 social distancing measures. Ment. Health Phys. Act. 2020, 19, 100345. [Google Scholar] [CrossRef] [PubMed]
- Ingram, J.; Maciejewski, G.; Hand, C.J. Changes in Diet, Sleep, and Physical Activity Are Associated With Differences in Negative Mood During COVID-19 Lockdown. Front. Psychol. 2020, 11. [Google Scholar] [CrossRef]
- Cheval, B.; Sivaramakrishnan, H.; Maltagliati, S.; Fessler, L.; Forestier, C.; Sarrazin, P.; Orsholits, D.; Chalabaev, A.; Sander, D.; Ntoumanis, N.; et al. Relationships between changes in self-reported physical activity, sedentary behaviour and health during the coronavirus (COVID-19) pandemic in France and Switzerland. J. Sports Sci. 2020, 1–6. [Google Scholar] [CrossRef]
- Meijman, T.F.; Mulder, G. Psychological aspects of workload. In Handbook of Work and Organizational Psychology; Pieter, J., Diederik, D., Henk, T., Eds.; Psychology Press: Hove, UK, 1998; pp. 5–33. ISBN 0863775225. [Google Scholar]
- Geurts, S.A.E.; Sonnentag, S. Recovery as an explanatory mechanism in the relation between acute stress reactions and chronic health impairment. Scand. J. Work. Environ. Health 2006, 32, 482–492. [Google Scholar] [CrossRef] [PubMed]
- Hobfoll, S.E.; Halbesleben, J.; Neveu, J.-P.; Westman, M. Conservation of Resources in the Organizational Context: The Reality of Resources and Their Consequences. Annu. Rev. Organ. Psychol. Organ. Behav. 2018, 5. [Google Scholar] [CrossRef]
- Sonnentag, S.; Fritz, C. The Recovery Experience Questionnaire: Development and Validation of a Measure for Assessing Recuperation and Unwinding From Work. J. Occup. Health Psychol. 2007, 12, 204–221. [Google Scholar] [CrossRef]
- Sonnentag, S.; Venz, L.; Casper, A. Advances in recovery research: What have we learned? What should be done next? J. Occup. Health Psychol. 2017, 22, 365–380. [Google Scholar] [CrossRef] [PubMed]
- Demerouti, E.; Bakker, A.B.; Geurts, S.A.E.E.; Taris, T.W. Daily recovery from work-related effort during non-work time. In Current Perspectives on Job-Stress Recovery (Research in Occupational Stress and Well-being); Sonnentag, S., Perrewé, P.L., Ganster, D.C., Eds.; Emerald Group Publishing Limited: Bingley, West Yorkshire, UK, 2009; Volume 7, pp. 85–123. ISBN 9781848555440. [Google Scholar]
- Ryan, R.M.; Frederick, C. On Energy, Personality, and Health: Subjective Vitality as a Dynamic Reflection of Well-Being. J. Pers. 1997, 65, 529–565. [Google Scholar] [CrossRef] [PubMed]
- Cohen, S.; Kamarck, T.; Mermelstein, R. A global measure of perceived stress. J. Health Soc. Behav. 1983, 24, 385–396. [Google Scholar] [CrossRef] [PubMed]
- Schabracq, M.J.; Winnubst, J.A.M.; Cooper, C.L. The Handbook of Work and Health Psychology; Schabracq, M.J., Winnubst, J.A.M., Cooper, C.L., Eds.; John Wiley & Sons, Ltd.: Chichester, UK, 2002; ISBN 9780470013403. [Google Scholar]
- Anderson, E.; Shivakumar, G. Effects of exercise and physical activity on anxiety. Front. Psychiatry 2013, 4, 27. [Google Scholar] [CrossRef]
- Fritz, C.; Yankelevich, M.; Zarubin, A.; Barger, P. Happy, healthy, and productive: The role of detachment from work during nonwork time. J. Appl. Psychol. 2010, 95, 977–983. [Google Scholar] [CrossRef]
- Shimazu, A.; Sonnentag, S.; Kubota, K.; Kawakami, N. Validation of the Japanese version of the recovery experience questionnaire. J. Occup. Health 2012, 54, 196–205. [Google Scholar] [CrossRef]
- De Bloom, J.; Kinnunen, U.; Korpela, K. Recovery Processes during and after Work: Associations with Health, Work Engagement, and Job Performance. J. Occup. Environ. Med. 2015, 57, 732–742. [Google Scholar] [CrossRef]
- Park, Y.; Fritz, C. Spousal recovery support, recovery experiences, and life satisfaction crossover among dual-earner couples. J. Appl. Psychol. 2015, 100, 557–566. [Google Scholar] [CrossRef] [PubMed]
- Moreno-Jiménez, B.; Mayo, M.; Sanz-Vergel, A.I.; Geurts, S.; Rodríguez-Muñoz, A.; Garrosa, E. Effects of work–family conflict on employees’ well-being: The moderating role of recovery strategies. J. Occup. Health Psychol. 2009, 14, 427–440. [Google Scholar] [CrossRef]
- ten Brummelhuis, L.L.; Bakker, A.B. Staying engaged during the week: The effect of off-job activities on next day work engagement. J. Occup. Health Psychol. 2012, 17, 445–455. [Google Scholar] [CrossRef] [PubMed]
- Ragsdale, J.M.; Beehr, T.A. A rigorous test of a model of employees’ resource recovery mechanisms during a weekend. J. Organ. Behav. 2016, 37, 911–932. [Google Scholar] [CrossRef]
- Rook, J.W.; Zijlstra, F.R.H. The contribution of various types of activities to recovery. Eur. J. Work Organ. Psychol. 2006, 15, 218–240. [Google Scholar] [CrossRef]
- Sianoja, M.; Syrek, C.J.; de Bloom, J.; Korpela, K.; Kinnunen, U. Enhancing daily well-being at work through lunchtime park walks and relaxation exercises: Recovery experiences as mediators. J. Occup. Health Psychol. 2018, 23, 428–442. [Google Scholar] [CrossRef]
- Ragsdale, J.M.; Hoover, C.S.; Wood, K. Investigating affective dispositions as moderators of relationships between weekend activities and recovery experiences. J. Occup. Organ. Psychol. 2016, 89, 734–750. [Google Scholar] [CrossRef]
- Ragsdale, J.M.; Beehr, T.A.; Grebner, S.; Han, K. An Integrated Model of Weekday Stress and Weekend Recovery of Students. Int. J. Stress Manag. 2011, 18, 153–180. [Google Scholar] [CrossRef]
- Grimby, G.; Börjesson, M.; Jonsdottir, I.H.; Schnohr, P.; Thelle, D.S.; Saltin, B. The “Saltin-Grimby Physical Activity Level Scale” and its application to health research. Scand. J. Med. Sci. Sports 2015, 25, 119–125. [Google Scholar] [CrossRef] [PubMed]
- Craig, C.L.; Marshall, A.L.; Sjostrom, M.; Bauman, A.E.; Booth, M.L.; Ainsworth, B.E.; Pratt, M.; Ekelund, U.; Yngve, A.; Sallis, J.F.; et al. International Physical Activity Questionnaire: 12-Country Reliability and Validity. Med. Sci. Sports Exerc. 2003, 35, 1381–1395. [Google Scholar] [CrossRef]
- Chen, P.; Mao, L.; Nassis, G.P.; Harmer, P.; Ainsworth, B.E.; Li, F. Coronavirus disease (COVID-19): The need to maintain regular physical activity while taking precautions. J. Sport Health Sci. 2020, 9, 103–104. [Google Scholar] [CrossRef]
- Ainsworth, B.E.; Haskell, W.L.; Herrmann, S.D.; Meckes, N.; Bassett, D.R.; Tudor-Locke, C.; Greer, J.L.; Vezina, J.; Whitt-Glover, M.C.; Leon, A.S. 2011 Compendium of Physical Activities. Med. Sci. Sports Exerc. 2011, 43, 1575–1581. [Google Scholar] [CrossRef]
- Ginoux, C. Activité Physique et Bien-Être Professionnel: De l’Identification des Antécédents et des Mécanismes Explicatifs à la mise en Œuvre et l’Évaluation d’une Intervention; Université Grenoble Alpes: Grenoble, France, 2019. [Google Scholar]
- Emile, M.; D’Arripe-Longueville, F.; Cheval, B.; Amato, M.; Chalabaev, A. An Ego Depletion Account of Aging Stereotypes’ Effects on Health-Related Variables. J. Gerontol. Ser. B Psychol. Sci. Soc. Sci. 2015, 70, 876–885. [Google Scholar] [CrossRef] [PubMed]
- Forestier, C.; Sarrazin, P.; Allenet, B.; Gauchet, A.; Heuzé, J.-P.; Chalabaev, A. “Are you in full possession of your capacity?”. A mechanistic self-control approach at trait and state levels to predict different health behaviors. Pers. Individ. Differ. 2018, 134, 214–221. [Google Scholar] [CrossRef]
- Lesage, F.-X.; Berjot, S.; Deschamps, F. Psychometric properties of the French versions of the Perceived Stress Scale. Int. J. Occup. Med. Environ. Health 2012, 25, 178–184. [Google Scholar] [CrossRef] [PubMed]
- Warttig, S.L.; Forshaw, M.J.; South, J.; White, A.K. New, normative, English-sample data for the Short Form Perceived Stress Scale (PSS-4). J. Health Psychol. 2013, 18, 1617–1628. [Google Scholar] [CrossRef]
- Chevrier, B.; Lannegrand-Willems, L. Emerging adults’ self-determination and psychosocial adjustment to University context in freshman year. In Proceedings of the European Association of Research on Adolescence, Ghent, Belgium, 12–15 September 2018. [Google Scholar]
- Chen, B.; Vansteenkiste, M.; Beyers, W.; Boone, L.; Deci, E.L.; Van der Kaap-Deeder, J.; Duriez, B.; Lens, W.; Matos, L.; Mouratidis, A.; et al. Basic psychological need satisfaction, need frustration, and need strength across four cultures. Motiv. Emot. 2015, 39, 216–236. [Google Scholar] [CrossRef]
- Rosseel, Y. lavaan: An R Package for Structural Equation Modeling. J. Stat. Softw. 2015, 48. [Google Scholar] [CrossRef]
- R Core Team. R: A Language and Environment for Statistical Computing; R Foundation for Statistical Computing: Vienna, Austria, 2020. [Google Scholar]
- Anderson, J.C.; Gerbing, D.W. Structural equation modeling in practice: A review and recommended two-step approach. Psychol. Bull. 1988, 103, 411–423. [Google Scholar] [CrossRef]
- Whittaker, T.A. Using the modification index and standardized expected parameter change for model modification. J. Exp. Educ. 2012, 80, 26–44. [Google Scholar] [CrossRef]
- Kline, R.B. Principles and Practice of Structural Equation Modeling, 4th ed.; Methodology in the Social Sciences; Guilford Publications: New York, NY, USA, 2015. [Google Scholar]
- Zhao, X.; Lynch, J.G.; Chen, Q. Reconsidering Baron and Kenny: Myths and Truths about Mediation Analysis. J. Consum. Res. 2010, 37, 197–206. [Google Scholar] [CrossRef]
- MacCallum, R. Specification Searches in Covariance Structure Modeling. Psychol. Bull. 1986, 100, 107–120. [Google Scholar] [CrossRef]
- Teran-Escobar, C.; Forestier, C.; Ginoux, C.; Isoard-Gautheur, S.; Sarrazin, P.; Clavel, A.; Chalabaev, A. Psychological, sociodemographic, and environmental factors related to physical activity during the COVID-19 lockdown. SportRxiv 2020. [Google Scholar] [CrossRef]
- Hahn, V.C.; Binnewies, C.; Haun, S. The role of partners for employees’ recovery during the weekend. J. Vocat. Behav. 2012, 80, 288–298. [Google Scholar] [CrossRef]
- Baumeister, R.F. A self-presentational view of social phenomena. Psychol. Bull. 1982, 91, 3–26. [Google Scholar] [CrossRef]
- Greenwald, A.G. Self-Knowledge and Self-Deception. In Self-Deception: An Adaptive Mechanism? Lockard, J.S., Paulhus, D.L., Eds.; Prentice Hall: Upper Saddle River, NJ, USA, 1988; p. 240. ISBN 978-0138031725. [Google Scholar]
- Wilson, T.D.; Dunn, D.S.; Kraft, D.; Lisle, D.J. Introspection, Attitude Change, and Attitude-Behavior Consistency: The Disruptive Effects of Explaining Why we Feel the Way we Do. Adv. Exp. Soc. Psychol. 1989, 22, 287–343. [Google Scholar] [CrossRef]

| M | SD | Observed Range | 1 | 2 | 3 | 4 | 5 | 6 | 7 | 8 | |
|---|---|---|---|---|---|---|---|---|---|---|---|
| 1. MVPA | 400.52 | 325.02 | 0–2130 | ||||||||
| 2. Usual level of PA | 3.02 | 0.91 | 1–4 | 0.34 *** | |||||||
| 3. Detachment | 4.61 | 1.41 | 1–7 | 0.24 *** | 0.08 | ||||||
| 4. Relaxation | 5.26 | 1.28 | 1–7 | 0.24 *** | 0.12 * | 0.72 *** | |||||
| 5. Mastery | 3.90 | 1.40 | 1–7 | 0.25 *** | 0.01 | 0.53 *** | 0.53 *** | ||||
| 6. Control over leisure time | 4.93 | 1.42 | 1–7 | 0.30 *** | 0.14 ** | 0.53 *** | 0.61 *** | 0.59 *** | |||
| 7. Need satisfaction | 5.30 | 0.85 | 1–7 | 0.16 ** | −0.01 | 0.25 *** | 0.31 *** | 0.29 *** | 0.38 *** | ||
| 8. Subjective vitality | 4.24 | 1.27 | 1–7 | 0.23 *** | 0.03 | 0.23 *** | 0.28 *** | 0.36 *** | 0.35 *** | 0.52 *** | |
| 9. Perceived stress | 3.17 | 1.17 | 1–7 | −0.02 | −0.06 | −0.03 | −0.17 ** | −0.13 ** | −0.23 *** | −0.57 *** | −0.45 *** |
| Variables | Effect | Estimate | Standardized Estimate | 95% CI Lower | 95% CI Upper |
|---|---|---|---|---|---|
| General Well-Being | |||||
| MVPA | Total | 0.016 * | 0.177 | 0.006 | 0.025 |
| Indirect | 0.017 * | 0.193 | 0.011 | 0.023 | |
| Direct | −0.001 | −0.016 | −0.011 | 0.008 | |
Publisher’s Note: MDPI stays neutral with regard to jurisdictional claims in published maps and institutional affiliations. |
© 2021 by the authors. Licensee MDPI, Basel, Switzerland. This article is an open access article distributed under the terms and conditions of the Creative Commons Attribution (CC BY) license (http://creativecommons.org/licenses/by/4.0/).
Share and Cite
Ginoux, C.; Isoard-Gautheur, S.; Teran-Escobar, C.; Forestier, C.; Chalabaev, A.; Clavel, A.; Sarrazin, P. Being Active during the Lockdown: The Recovery Potential of Physical Activity for Well-Being. Int. J. Environ. Res. Public Health 2021, 18, 1707. https://doi.org/10.3390/ijerph18041707
Ginoux C, Isoard-Gautheur S, Teran-Escobar C, Forestier C, Chalabaev A, Clavel A, Sarrazin P. Being Active during the Lockdown: The Recovery Potential of Physical Activity for Well-Being. International Journal of Environmental Research and Public Health. 2021; 18(4):1707. https://doi.org/10.3390/ijerph18041707
Chicago/Turabian StyleGinoux, Clément, Sandrine Isoard-Gautheur, Claudia Teran-Escobar, Cyril Forestier, Aïna Chalabaev, Anna Clavel, and Philippe Sarrazin. 2021. "Being Active during the Lockdown: The Recovery Potential of Physical Activity for Well-Being" International Journal of Environmental Research and Public Health 18, no. 4: 1707. https://doi.org/10.3390/ijerph18041707
APA StyleGinoux, C., Isoard-Gautheur, S., Teran-Escobar, C., Forestier, C., Chalabaev, A., Clavel, A., & Sarrazin, P. (2021). Being Active during the Lockdown: The Recovery Potential of Physical Activity for Well-Being. International Journal of Environmental Research and Public Health, 18(4), 1707. https://doi.org/10.3390/ijerph18041707

