Facilitating Sustainable Disaster Risk Reduction in Indigenous Communities: Reviving Indigenous Worldviews, Knowledge and Practices through Two-Way Partnering
Abstract
1. Introduction
1.1. Disaster Risks of the North Australian Remote Indigenous Communities
1.2. Current Indigenous DRR Research and Practice
2. Methodology
3. Findings
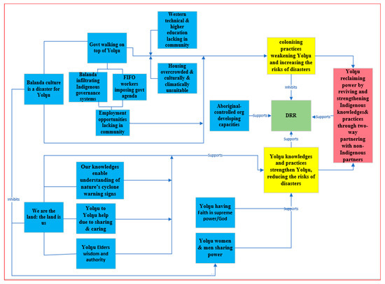
3.1. Yolŋu Knowledge and Practices Strengthen Yolŋu, Reducing the Risk of Natural Events Becoming Disasters
3.1.1. We Are the Land: The Land Is Us
“A natural event is a natural event. Back in the old days, if a cyclone came in, slashed everything, it was a normal thing. It prevented the natural disaster itself. It is the recycle of the life”(Tamara).
“The native here, the trees, lands were just broken into pieces. It just drained me inside out”(Galikali).
“There were no birds flying around, all our grass was brown and died in one day. It was not normal it gave us fear”(Djanice).
“What are we gona do here, how we gona rebuild our houses and support each other? How we gona build this community again?”(Galikali).
3.1.2. Our Knowledge Enables Understanding of Nature’s Cyclone Warning Signs
“We noticed that the sky was still, the wind was still, the sea was calm, there were no birds flying. These were the signs of burmulala [cyclone]”(Rosemary).
“If tides go out the wind goes slow. If tides go full and high, the wind goes harder and can bring cyclone. These are the continuous instructions we get from creation”(Shane).
3.1.3. Yolŋu to Yolŋu Help Due to Caring and Sharing
“I helped because of my relationships, they are part of me too, they are my people. I participated in going around, getting water, feeding the old people”(Nyomba).
“During our stay in demountables, people were visiting us. Sometimes we would sing together, some would go hunting and bring back food and share with everyone”(Djandi).
3.1.4. Yolŋu Women and Men Sharing Power
“When we moved to the places with balanda [Western] services, the ḏirramu [men] somehow started losing their sense of responsibility. They started going to drink, playing cards, and stopped doing their jama (work)”(Dorothy).
“There is one thing they [balanda] forgot to take. That was the power of miyalk [women]. Miyalk decided to come up, get strong and stand and take the role. We decided to lead and build ourselves”(Maypilama).
3.1.5. Yolŋu Elders’ Wisdom and Authority
“Joseph was the most active guy. He was directing everyone, police, and security to carry out response and maintaining contact”(Dorothy).
“Our people and leaders are getting sick and tired. Because power is going this way and that way and it’s shrinking down our malay [clan] leaders.”
“We had meetings and meetings, and nothing has improved, just waste of time. All the politics comes in the meetings, people say different things and don’t listen to others”(Rossmandi).
3.1.6. Yolŋu Having Faith in Supreme Power/God
“When we were in the shelter and we all were talking to each other that if cyclone hits our community we have to pray together. People at Marthakal, school and shelter all were praying. I was little bit afraid, but I had a faith on God. I was thinking to forget everything and just pray to God. We know he cares for us and we had trust on him”(Djanice).
“When cyclone came, they were saying it would take 5 years for new leaves to grow but Yolŋu had faith upon God that he will heal things quickly”.
3.1.7. Aboriginal-Controlled Organizations Developing Capacities
“Thank you for this [research]. We should add this to our cultural festival somehow to show what our culture means to us to prevent disaster”(Tamara).
3.2. Colonizing Practices Weakening Yolŋu, Increasing the Risks of Disasters
3.2.1. Balanda Culture Is a Disaster for Yolŋu
3.2.2. Government Walking on Top of Yolŋu
“We also need trainings for emergency response. Only service people have these trainings but Yolŋu need the trainings as well how to prepare and how to remain safe”(Helen).
“If [disasters] happens, I have to know, what is the process and how I have to organise and prepare”(Stephen).
“We need to be trained in emergency training, first aid, emergency response and look after and to support each other, instead of relying on Balanda all the time”(Rosemary).
“It’s not about learning everything (DRR) from balanda, it’s [ecological knowledges] already active inside Yolŋu and in lives of Yolŋu. We just need a bit of training”(Rosemary).
3.2.3. Balanda Infiltrating Indigenous Governance Systems
“What hurt us most during cyclone was not enough communication between Shire and the community”(Rosemary).
“I never saw them [Shire] going out and stand for the rights of the people and support them”(Rossmandi).
“This is the first time I am going to raise and discuss this in the Shire meeting. It is through this research that we will write this proposal. We want to see young Yolŋu to be trained for emergencies and get jobs in emergency services”(Valarie).
3.2.4. Fly-In/Fly-Out (FIFO) Workers Imposing Government Agendas
“Balanda come here, work, get the Rupiah [money] and they fly out. They should have been here at the first place to see and experience the disasters to know what it is in real.”
“They [FIFO staff] go into the people’s property without permission and without taking anyone of us to come with them. It makes us uncomfortable, scared and embarrassed.”
“Half of the money goes for the airfares, accommodation and transporting the stuff from Darwin to here, instead of spending it on the community.”
3.2.5. Employment Opportunities Are Lacking in the Community
“Sometimes when there are warnings, people don’t buy food and emergency equipment like torch, candles and tin food because they don’t have Rupiah [money]”(Djandi).
“CDP is doing the activities like making chairs and tables and mowing lawns instead of training people and providing proper jobs like emergency response, building, electricians”(Valarie).
3.2.6. Western Technical and Higher Education Lacking in Community
“Kids are doing Year 12 here locally at Shepardson College or interstate but after that, they don’t have a facility for further training”(Stephen).
3.2.7. Overcrowded Housing and Culturally and Climatically Unsuitable Housing
“We sleep in the bedrooms with all the suitcases and boxes and that’s dangerous. If burrmulala [cyclone] comes, they can fall and hurt us”(Nyomba).
“Nowadays Galiwin’ku is a safe place. The brick houses are safe. The old houses made of wood and sand were not very strong”(Djandi).
4. Discussion
5. Conclusions
Author Contributions
Funding
Institutional Review Board Statement
Informed Consent Statement
Data Availability Statement
Acknowledgments
Conflicts of Interest
References
- Buergelt, P.; Paton, D.; Sithole, B.; Sangha, K.K.; Prasadarao, P.S.D.V.; Campion, O.B.; Campion, J. Living in harmony with our environment: A paradigm shift. In Disaster Resilience: An Integrated Approach; Paton, D., Johnston, D., Eds.; Charles C Thomas: Springfield, MA, USA, 2017. [Google Scholar]
- Morley, P.; Sangha, K.K.; Sithole, B.; Sutton, S. Evaluating resilience in two remote indigenous Australian communities. Aust. J. Emerg. Manag. 2016, 31, 47–53. [Google Scholar]
- ACT Council of Social Services. Preferences in Terminology When Referring to Aboriginal and/or Torres Strait Islander Peoples. 2016. Available online: https://www.actcoss.org.au/sites/default/files/public/publications/gulanga-good-practice-guide-preferences-terminology-referring-to-aboriginal-torres-strait-islander-peoples.pdf (accessed on 13 August 2020).
- Zander, K.; Petheram, L.; Garnett, S. Stay or leave? Potential climate change adaptation strategies among Aboriginal people in coastal communities in Northern Australia. Nat. Hazards 2013, 67, 591–609. [Google Scholar] [CrossRef]
- Sangha, K.K.; Edwards, A.; Russell-Smith, J. Long-term solutions to improve emergency management services in remote communities in Northern Australia. Aust. J. Emerg. Manag. 2019, 34, 23–31. [Google Scholar]
- Russell-Smith, J. Fire management business in Australia’s tropical savannas: Lighting the way for a new ecosystem services model for the north? Ecol. Manag. Restor. 2016, 17, 4–7. [Google Scholar] [CrossRef]
- Mercer, J.; Gaillard, J.C.; Crowley, K.; Shannon, R.; Alexender, B.; Day, S.; Becker, J. Culture and disaster risk reduction: Lessons and opportunities. Environ. Hazards 2012, 11, 74–95. [Google Scholar] [CrossRef]
- Sithole, B.; Hunter-Xenie, H.H.; Daniels, C.; Yibarbuk, D.; Daniels, C.; Daniels, G.; Campion, O.; Brown, C. Living with Widdijith-protocols for building community resilience in remote communities in Northern territory. In Disaster Resilience: An Integrated Approach; Paton, D., Johnston, D., Eds.; Charles C Thomas: Springfield, MA, USA, 2017. [Google Scholar]
- Dudgeon, P.; Milroy, H.; Walker, R. Working Together: Aboriginal and Torres Strait Islander Mental Health and Wellbeing Principles and Practice. 2014. Available online: http://www.ag.gov.au/cca (accessed on 4 July 2020).
- Paton, D.; Buergelt, P. Risk, transformation, and adaptation: Ideas for reframing approaches to disaster risk reduction. Int. J. Environ. Health Public Res. 2019, 16, 2594. [Google Scholar] [CrossRef]
- Buergelt, P.; Maypilama, E.L.; McPhee, J.; Dhurrkay, G.; Nirrpuranydji, S.; Mänydjurrpuy, S.; Wunungmurra, M.; Skinner, T.; Lowell, A.; Moss, S. Working together with remote Indigenous communities to facilitate adapting to using energy wisely: Barriers and enablers. Energy Procedia 2017, 121, 262–269. [Google Scholar] [CrossRef]
- United Nations for International Strategy for Disaster Reduction (UNISDR). UNISDR Annual Report. 2015. Available online: https://www.undrr.org/publication/unisdr-annual-report-2015 (accessed on 2 October 2020).
- Petheram, L.; Zander, K.K.; Campbell, B.M.; High, C.; Stacey, N. Strange changes: Indigenous perspectives of climate change and adaptation in NE Arnhem Land (Australia). Glob. Environ. Chang. 2010, 20, 681–692. [Google Scholar] [CrossRef]
- Environmental Economics Research Hub Research Reports. Crawford School of Public Policy, ANI College of Asia the Pacific. 2011. Available online: https://crawford.anu.edu.au/research_units/eerh/publications/?year=2011 (accessed on 14 September 2020).
- Veland, S.; Howitt, R.; Dominey-Howes, D. Invisible institutions in emergencies: Evacuating the remote Indigenous community of Warruwi, Northern territory Australia, from Cyclone Monica. Environ. Hazards 2011, 9, 197–214. [Google Scholar] [CrossRef]
- Oppermann, E.; Bearley, M.; Law, L.; Smith, J.A.; Clough, A.; Zander, K. Heat, health, and humidity in Australia’s monsoon tropics: A critical review of the problematization of ‘heat’ in a changing climate. WIREs Clim. Chang. 2017, 8, 1–23. [Google Scholar] [CrossRef]
- Murphy, B.; Edwards, A.; Meyer, C.P.; Russell-Smith, J. Carbon Accounting and Savanna Fire Management; CSIRO Publishing: Melbourne, Australia, 2015. [Google Scholar]
- Buergelt, P.; Maypilama, E.L.; McPhee, J.; Dhurrkay, G.; Nirrpuranydji, S.; Mänydjurrpuy, S.; Wunungmurra, M.; Skinner, T.; Lowell, A.; Moss, S. Housing and overcrowding in remote Indigenous communities: Impacts and solutions from a holistic perspective. Energy Procedia 2017, 121, 270–277. [Google Scholar] [CrossRef]
- Sangha, K.K.; Preece, L.; Villarreal-Rosas, J.; Kegamba, J.J.; Paudyal, K.; Warmenhoven, T.; Rama Krishnan, P.S. An ecosystem service framework to evaluate Indigenous and local people’s connections with nature. Ecosyst. Serv. 2018, 31, 111–125. [Google Scholar] [CrossRef]
- David, G.; Wilson, R.; Yantarrnga, J.; Hipple, W.; Shannon, C.; Willis, J. Health Benefits of Going on-Country. The Lowitja Institute. 2018. Available online: https://www.lowitja.org.au/page/services/resources/Cultural-and-social-determinants/social-determinants-of-health/health-benefits-of-going-on-country (accessed on 21 September 2020).
- Ismail-Zadeh, A.T.; Cutter, S.L.; Takeuchi, K.; Paton, D. Forging a paradigm shift in disaster science. Nat. Hazards 2016, 86, 969–988. [Google Scholar] [CrossRef]
- James, H.; Paton, D. Social capital and the cultural contexts of disaster recovery outcomes in Myanmar and Taiwan. Glob. Chang. Peace Secur. 2015, 27, 207–228. [Google Scholar] [CrossRef]
- Sangha, K.K.; Sithole, B.; Hunter-Xenie, H.; James, G. Empowering remote Indigenous communities in natural disaster-prone Northern Australia. Int. J. Mass Emerg. Disasters 2017, 35, 137–153. [Google Scholar]
- Sawalha, I.H. A contemporary perspective on the disaster management cycle. Foresight 2020, 22, 469–482. [Google Scholar] [CrossRef]
- Buergelt, P.; Paton, D. An ecological risk management and capacity building model. Hum. Ecol. 2014, 42, 591–603. [Google Scholar] [CrossRef]
- Paton, D.; Johnston, D. (Eds.) Disaster Resilience: An Integrated Approach, 1st ed.; Charles C Thomas: Springfield, MA, USA, 2006. [Google Scholar]
- Salmon, P.M.; Goode, N.; Archer, F.; Spencer, C.; McArdle, D.; McClure, R.J. A systems approach to examining disaster: Using Accimap to describe the factors influencing bushfire response. Saf. Sci. 2014, 70, 114–122. [Google Scholar] [CrossRef]
- Twigg, J. Disaster Risk Reduction; Overseas Development Institute: London, UK, 2015. [Google Scholar]
- Norris, F.H.; Stevens, S.P.; Pfefferbaum, B.; Wyche, K.F.; Pfefferbaum, R.L. Community resilience as a metaphor, theory, set of capacities, and strategy for disaster readiness. Am. J. Community Psychol. 2008, 41, 127–150. [Google Scholar] [CrossRef]
- Paton, D.; McClure, J. Preparing for Disaster: Building Household and Community Capacity; Charles C Thomas: Springfield, MA, USA, 2013. [Google Scholar]
- North Australian Indigenous Land and Sea Management Alliance (NAILSMA). Scoping Community Resilience Project: Community Asset Mapping Report; Bushfire Natural Hazards Cooperative Research Centre, North Australian Land and Sea Management Alliance: Darwin, Australia, 2016. [Google Scholar]
- Boon, H.J.; Cottrell, A.; King, D.; Stevenson, R.B.; Millar, J. Bronfenbrenner’s bioecological theory for modeling community resilience to natural disasters. Nat. Hazards 2011, 60, 381–408. [Google Scholar] [CrossRef]
- Paton, D.; Johnston, D. Disaster Resilience: An Integrated Approach; Charles C Thomas: Springfield, MA, USA, 2006. [Google Scholar]
- Osborne, K.; Baum, F.; Brown, L. What Works? A Review of Actions Addressing the Social and Economic Determinants of Indigenous Health. Australian Institute of Health and Welfare. 2013. Available online: https://www.aihw.gov.au/getmedia/8eab67d7-1752-45e7-aa82-ffaf33ce7e13/ctgc-ip07.pdf.aspx?inline=true (accessed on 30 August 2020).
- Closing the Gap. What is Closing the Gap? 2007. Available online: https://www.aph.gov.au/About_Parliament/Parliamentary_Departments/Parliamentary_Library/pubs/BriefingBook44p/ClosingGap (accessed on 19 July 2020).
- Council of Australian Governments (COAG). Review of Natural Disaster Relief and Mitigation Arrangements: Improving Emergency Management Outcomes for Remote Indigenous Communities in Northern Australia. 2011. Available online: http://unpan1.un.org/intradoc/groups/public/documents/apcity/unpan024729.pdf (accessed on 20 July 2020).
- Keeping Our Mob Safe. Aust. J. Emerg. Manag. 2007, 22, 39–40.
- National Strategy for Disaster Resilience. Building the Resilience of Our Nation to Disasters. 2011. Available online: https://knowledge.aidr.org.au/media/2153/nationalstrategyfordisasterresilience.pdf (accessed on 18 August 2020).
- Bronfenbrenner, U. The Ecology of Human Development: Experiments by Nature and Design; Harvard University Press: Cambridge, UK, 1979. [Google Scholar]
- Blumer, H. Symbolic Interactionism: Perspective and Methods; Prentice-Hall: Eaglewood Cliffs, NJ, USA, 1969. [Google Scholar]
- Hankivsky, O.; Grace, D.; Hunting, G.; Giesbrecht, M.; Fridkin, A.; Rudrum, S.; Ferlatte, O.; Clark, N. An intersectionality-based policy analysis framework: Critical reflections on a methodology for advancing equity. J. Rural Health 2014, 13. [Google Scholar] [CrossRef] [PubMed]
- Australian Bureau of Statistics. ABS Annual Report 2016–2017. 2017. Available online: https://www.abs.gov.au/ausstats/abs@.nsf/Lookup/by%20Subject/1001.0~2017-18~Main%20Features~Errors%20and%20Omissions~37 (accessed on 3 September 2020).
- Morphy, F.; Morphy, H. The Blue Mud Bay Case: Refractions through saltwater country. Acad. Soc. Sci. 2009, 28, 15–25. [Google Scholar]
- Indigenous Essential Services. Manymak Energy Efficiency Project; 2016. Available online: https://www.energy.gov.au/sites/default/files/manymak-ies-eep.pdf (accessed on 21 October 2020).
- Denzin, N.K.; Lincoln, Y.S. Introduction: Critical methodologies and Indigenous Inquiry. In Qualitative Research. Sage Handbook; Denzin, N., Lincoln, Y.S., Eds.; Sage: Los Angeles, CA, USA, 2014. [Google Scholar]
- Getty, G.A. The journey between Western and Indigenous research paradigms. J. Transcult. Nurs. 2010, 21, 5–14. [Google Scholar] [CrossRef]
- Yin, R.K. Case Study Research: Design and Methods, 3rd ed.; Sage Publication: Thousand Oaks, CA, USA, 2003. [Google Scholar]
- Charmaz, K. Constructing Grounded Theory; Sage: Rohnert Park, CA, USA, 2014. [Google Scholar]
- Roman, C. Indigenous people and qualitative research-making it work. Aborig. Isl. Health Worker J. 2016, 40, 11. [Google Scholar]
- Kovach, M. Emerging from the margins: Indigenous methodologies. In Research as Resistance: Revisiting Critical, Indigenous, and Anti-Oppressive Approaches; Strega, S., Brown, L., Eds.; Canadian Scholars Press: Toronto, Canada, 2015. [Google Scholar]
- Bessarab, D.; Ng’andu, B. Yarning about yarning as a legitimate method in Indigenous research. Int. J. Crit. Indig. Stud. 2010, 3, 37–50. [Google Scholar] [CrossRef]
- Kurtz, D.L.M. Indigenous methodologies; Traversing Indigenous and Western worldviews in research. Alter Nativ. Int. J. Indig. Peoples 2013, 9, 217–229. [Google Scholar] [CrossRef]
- Isaacs, A.N.; Pepper, H.; Pyett, P.; Gruis, H.A.; Waples-Crowe, P.; Oakley-Browne, M.A. What you do is important but how you do it is more important: Engaging Indigenous men in rural mental health services research. Qual. Res. J. 2011, 11, 51–61. [Google Scholar] [CrossRef]
- Pauls, T.; Lester, J.N. Atlas.ti for conversation and discourse analysis studies. Int. J. Soc. Res. Methodol. 2015, 19, 405–428. [Google Scholar] [CrossRef]
- Paton, D.; Johnston, D. (Eds.) Disaster Resilience: An Integrated Approach, 2nd ed.; Charles C Thomas: Springfield, MA, USA, 2017. [Google Scholar]
- Smith, J.; Watkins, D.C.; Griffith, D.M. Equity, gender, and health: New directions for global men’s health promotion. Health Promot. J. Aust. 2020, 31, 161–165. [Google Scholar] [CrossRef]
- Morphy, H. Mutual conversions? The Mehtodist Church and the Yolŋu, with particular reference to Yirrkala. Hum. Res. 2005, 12, 41–53. [Google Scholar]
- Dwyer, A.; Scott, J.; Staines, Z. Strangers in a strange land: Police perceptions of working in discrete Indigenous communities in Queensland, Australia. Int. J. Police Pract. Res. 2020. [Google Scholar] [CrossRef]
- Boton, E.; Gundjarranbuy, R.; Smith, J. Galiwin’ku Whole of Community Engagement Initiative Evaluation Report. Charles Darwin University. 2017. Available online: https://remotengagetoedu.com.au/resources/wce-evaluation-reports/ (accessed on 28 June 2020).
- Lowell, A.; Maypilama, L.; Fasoli, L.; Guyula, Y.; Guyula, A.; Yunupiŋu, M.; McEldowney, R. The ‘invisible homeless’—Challenges faced by families bringing up their children in a remote Australian Aboriginal community. BMC Public Health 2018, 18, 1–14. [Google Scholar] [CrossRef] [PubMed]
- Sithole, B.; Campion, O.B.; Hunter-Xenie, H. Hazard-smart remote communities in northern Australia: Community-led preparedness. Aust. J. Emerg. Manag. 2018, 34, 28–34. [Google Scholar]
- Berkes, F.; Ross, H. Community Resilience: Towards an Integrated approach. Soc. Nat. Resour. 2013, 26, 5–20. [Google Scholar] [CrossRef]
- Neale, T.; Smith, W.; Leavesley, A. Indigenous people in the natural hazards management sector. Aust. J. Emerg. Manag. 2019, 34, 15–20. [Google Scholar]
- Paton, D.; Okada, N.; Sagla, S. Understanding preparedness for natural hazards: A cross-cultural comparison. J. Integr. Disaster Risk Manag. 2013, 3, 18–35. [Google Scholar] [CrossRef]
- Buergelt, P.; Paton, D. Facilitating effective DRR education and human survival: Intentionally engaging the transformation education-paradigm shift spiral. In Risk, Resilience and Reconstruction: Science and Governance for Effective Disaster Risk Reduction and Recovery in Australia and the Asia Pacific; James, H., Ed.; Palgrave MacMillan/Springer: Sydney, Australia, in press.
- Dale, A.; Vella, K.; Rya, S.; Broderick, K.; Hill, R.; Potts, R.; Brewer, T. Governing community-based natural resource management in Australia: International Implications. Land 2020, 9, 234. [Google Scholar] [CrossRef]
- Masten, A.S.; Obradovic, J. Disaster Preparation and Recovery: Lessons from Research on Resilience in Human Development. Ecol. Soc. 2008, 13, 9. Available online: http://www.ecologyandsociety.org/vol13/iss1/art9 (accessed on 21 October 2020). [CrossRef]
- Yamanouchi, Y. Kinship, organisations, and wannabes: Aboriginal identity negotiation in South-Western Sydney. Oceania 2010, 80, 216–228. [Google Scholar] [CrossRef]
- Drennan, L.; Morrissey, L. Resilience policy in practice—Surveying the role of community-based organisations in local disaster management. Local Govern. Stud. 2018, 45, 328–349. [Google Scholar] [CrossRef]
- Stocker, L.; Collard, L.; Rooney, A. Aboriginal worldviews and colonisation: Implications for coastal sustainability. Local Environ. Int. J. Justice Sustain. 2016, 21, 844–865. [Google Scholar]



| Participation Details | No. | Participant Names |
|---|---|---|
| Total Participants | 20 | Community members: males |
| Males Females | 5 15 |
|
| Types of participation | ||
| One-to-one conversations | 10 | |
| Yarning circle 1 Yarning circle 2 Yarning circle 3 | 3 4 3 | |
| Duration of conversations | ||
| One-to-one conversation | ||
| Maximum Minimum | 91 mins 30 mins | |
| Yarning circle 1 Yarning circle 2 Yarning circle 3 | 61 mins 26 mins 53 mins |
Publisher’s Note: MDPI stays neutral with regard to jurisdictional claims in published maps and institutional affiliations. |
© 2021 by the authors. Licensee MDPI, Basel, Switzerland. This article is an open access article distributed under the terms and conditions of the Creative Commons Attribution (CC BY) license (http://creativecommons.org/licenses/by/4.0/).
Share and Cite
Ali, T.; Buergelt, P.T.; Paton, D.; Smith, J.A.; Maypilama, E.L.; Yuŋgirrŋa, D.; Dhamarrandji, S.; Gundjarranbuy, R. Facilitating Sustainable Disaster Risk Reduction in Indigenous Communities: Reviving Indigenous Worldviews, Knowledge and Practices through Two-Way Partnering. Int. J. Environ. Res. Public Health 2021, 18, 855. https://doi.org/10.3390/ijerph18030855
Ali T, Buergelt PT, Paton D, Smith JA, Maypilama EL, Yuŋgirrŋa D, Dhamarrandji S, Gundjarranbuy R. Facilitating Sustainable Disaster Risk Reduction in Indigenous Communities: Reviving Indigenous Worldviews, Knowledge and Practices through Two-Way Partnering. International Journal of Environmental Research and Public Health. 2021; 18(3):855. https://doi.org/10.3390/ijerph18030855
Chicago/Turabian StyleAli, Tahir, Petra Topaz Buergelt, Douglas Paton, James Arnold Smith, Elaine Lawurrpa Maypilama, Dorothy Yuŋgirrŋa, Stephen Dhamarrandji, and Rosemary Gundjarranbuy. 2021. "Facilitating Sustainable Disaster Risk Reduction in Indigenous Communities: Reviving Indigenous Worldviews, Knowledge and Practices through Two-Way Partnering" International Journal of Environmental Research and Public Health 18, no. 3: 855. https://doi.org/10.3390/ijerph18030855
APA StyleAli, T., Buergelt, P. T., Paton, D., Smith, J. A., Maypilama, E. L., Yuŋgirrŋa, D., Dhamarrandji, S., & Gundjarranbuy, R. (2021). Facilitating Sustainable Disaster Risk Reduction in Indigenous Communities: Reviving Indigenous Worldviews, Knowledge and Practices through Two-Way Partnering. International Journal of Environmental Research and Public Health, 18(3), 855. https://doi.org/10.3390/ijerph18030855

