Effects of Elevation and Distance from Highway on the Abundance and Community Structure of Bacteria in Soil along Qinghai-Tibet Highway
Abstract
:1. Introduction
2. Materials and Methods
2.1. Study Area and Sampling Lines
2.2. Vegetation Samples
2.3. Soil Sampling
2.4. Soil Laboratory Analysis
Chemical Analysis
2.5. DNA Extraction, PCR Amplification
2.6. Cloning, Sequencing and Phylogenetic Analysis
2.7. Statistical Analyses
3. Results
3.1. Environmental Factors
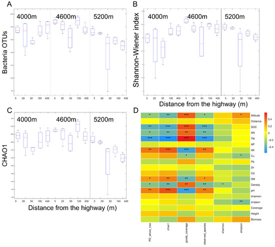
3.2. Bacterial α-Diversity
3.3. Bacterial Community Structure
3.4. Bacterial β-Diversity
3.5. Relative Effects of Environmental Factors on Bacterial Communities
3.6. Bacterial Functional Community
3.7. Variation Partitioning
4. Discussion
4.1. Impact of Highway on Plant and Soil Physical and Chemical Properties
4.2. Effects of Environmental Factors on Soil Bacterial Community Structure at Different Altitudes
4.3. Changes in Soil Bacterial Functional Groups under the Influence of Highway
4.4. Relative Contribution of Vegetation, Soil, and Spatial Factors to Bacterial Community Structure in Different Altitudes
4.5. Uncertainty and Perspectives
5. Conclusions
Supplementary Materials
Author Contributions
Funding
Institutional Review Board Statement
Informed Consent Statement
Conflicts of Interest
References
- Qiu, J. The third pole. Nature 2008, 454, 393–396. [Google Scholar] [CrossRef] [Green Version]
- Su, F.; Duan, X.; Zhang, L.; Hao, Z.; Cuo, L. 21 Century Climatic Change Impacts on the Hydrology of Major Rivers in the Tibetan Plateau; American Geophysical Union: Washington, DC, USA, 2011. [Google Scholar]
- Cui, X.; Graf, H.-F. Recent land cover changes on the Tibetan Plateau: A review. Clim. Chang. 2009, 94, 47–61. [Google Scholar] [CrossRef] [Green Version]
- Miehe, G.; Miehe, S.; Bach, K.; Nölling, J.; Hanspach, J.; Reudenbach, C.; Kaiser, K.; Wesche, K.; Mosbrugger, V.; Yang, Y.P.; et al. Plant communities of central Tibetan pastures in the Alpine Steppe/Kobresia pygmaea ecotone. J. Arid Environ. 2011, 75, 711–723. [Google Scholar] [CrossRef]
- Yu, B.H.; Lü, C.H. Assessment of ecological vulnerability on the Tibetan Plateau. Geogr. Res. 2011, 30, 2289–2295. [Google Scholar]
- Klein, J.A.; Harte, J.; Zhao, X.Q. Experimental warming causes large and rapid species loss, dampened by simulated grazing, on the Tibetan Plateau. Ecol. Lett. 2004, 7, 1170–1179. [Google Scholar] [CrossRef]
- Fu, D.; Yang, H.; Wang, L.; Yang, S.; Li, R.; Zhang, W.; Ai, X.; Ai, Y. Vegetation and soil nutrient restoration of cut slopes using outside soil spray seeding in the plateau region of southwestern China. J. Environ. Manag. 2018, 228, 47–54. [Google Scholar] [CrossRef]
- Liu, H.; Chen, L.-P.; Ai, Y.-W.; Yang, X.; Yu, Y.-H.; Zuo, Y.-B.; Fu, G.-Y. Heavy metal contamination in soil alongside mountain railway in Sichuan, China. Environ. Monit. Assess. 2008, 152, 25–33. [Google Scholar] [CrossRef] [PubMed]
- Wang, X. Tibet has 117,000 kilometers of highways open to traffic. People’s Daily Online. Available online: http://xz.people.com.cn/n2/2021/0208/c138901-34571170.html (accessed on 8 February 2021).
- Bocking, E.; Cooper, D.J.; Price, J. Using tree ring analysis to determine impacts of a road on a boreal peatland. For. Ecol. Manag. 2017, 404, 24–30. [Google Scholar] [CrossRef]
- Wang, H.; Nie, L.; Xu, Y.; Lv, Y. The Effect of Highway on Heavy Metal Accumulation in Soil in Turfy Swamps, Northeastern China. Water Air Soil Pollut. 2017, 228, 292. [Google Scholar] [CrossRef]
- Bohemen, H.; Laak, W. The Influence of Road Infrastructure and Traffic on Soil, Water, and Air Quality. Environ. Manag. 2003, 31, 50–68. [Google Scholar] [CrossRef]
- Chen, Z.; Ai, Y.; Fang, C.; Wang, K.; Li, W.; Liu, S.; Li, C.; Xiao, J.; Huang, Z. Distribution and phytoavailability of heavy metal chemical fractions in artificial soil on rock cut slopes alongside railways. J. Hazard. Mater. 2014, 273, 165–173. [Google Scholar] [CrossRef]
- He, Y.; Xu, Y.; Lv, Y.; Nie, L.; Wang, H. Soil Bacterial Community Structure in Turfy Swamp and Its Response to Highway Disturbance. Int. J. Environ. Res. Public Health 2020, 17, 7822. [Google Scholar] [CrossRef] [PubMed]
- Schmidt, M.; Torn, M.S.; Abiven, S.; Dittmar, T.; Guggenberger, G.; Janssens, I.A.; Kleber, M.; KGel-Knabner, I.; Lehmann, J.; Manning, D. Persistence of soil organic matter as an ecosystem property. Nature 2011, 478, 49–56. [Google Scholar] [CrossRef] [Green Version]
- Jaatinen, K.; Fritze, H.; Laine, J.; Laiho, R. Effects of short- and long-term water-level drawdown on the populations and activity of aerobic decomposers in a boreal peatland. Glob. Chang. Biol. 2010, 13, 491–510. [Google Scholar] [CrossRef]
- Fisk, M.C.; Ruether, K.F.; Yavitt, J.B. Microbial activity and functional composition among northern peatland ecosystems. Soil Biol. Biochem. 2003, 35, 591–602. [Google Scholar] [CrossRef]
- Thormann, M.N.; Currah, R.S.; Bayley, S.E. Patterns of distribution of microfungi in decomposing bog and fen plants. Can. J. Bot. 2004, 82, 710–720. [Google Scholar] [CrossRef]
- Muneer, M.A.; Wang, P.; Zhang, J.; Li, Y.; Ji, B. Formation of Common Mycorrhizal Networks Significantly Affects Plant Biomass and Soil Properties of the Neighboring Plants under Various Nitrogen Levels. Microorganisms 2020, 8, 230. [Google Scholar] [CrossRef] [PubMed] [Green Version]
- Wiseman, C.; Zereini, F.; Püttmann, W. Metal translocation patterns in Solanum melongena grown in close proximity to traffic. Environ. Sci. Pollut. Res. 2014, 21, 1572–1581. [Google Scholar] [CrossRef] [PubMed]
- Hua, Z.; Zhang, Y.; Wang, Z.; Ding, M.; Jiang, Y.; Xie, Z. Traffic-related metal(loid) status and uptake by dominant plants growing naturally in roadside soils in the Tibetan plateau, China. Sci. Total Environ. 2016, 573, 915–923. [Google Scholar]
- Al-Awadhi, J.M.; Aldhafiri, B.T. Heavy metal concentrations in roadside-deposited sediments in Kuwait city. Arab. J. Geoences 2016, 9, 1–14. [Google Scholar] [CrossRef]
- Werkenthin, M.; Kluge, B.; Wessolek, G. Metals in European roadside soils and soil solution—A review. Environ. Pollut. 2014, 189, 98–110. [Google Scholar] [CrossRef]
- Silva, S.D.; Ball, A.S.; Huynh, T.; Reichman, S.M. Metal accumulation in roadside soil in Melbourne, Australia: Effect of road age, traffic density and vehicular speed. Environ. Pollut. 2015, 208, 102–109. [Google Scholar] [CrossRef]
- Zhang, H.; Wang, Z.; Zhang, Y.; Ding, M.; Li, L. Identification of traffic-related metals and the effects of different environments on their enrichment in roadside soils along the Qinghai–Tibet highway. Sci. Total Environ. 2015, 521–522, 160–172. [Google Scholar] [CrossRef]
- Zhao, X. Influence of proximity to the Qinghai-Tibet highway and railway on variations of soil heavy metal concentrations and bacterial community diversity on the Tibetan Plateau. Sci. Cold Arid. Reg. 2019, 11, 407–418. [Google Scholar]
- Belyaeva, O.N.; Haynes, R.J.; Birukova, O.A. Barley yield and soil microbial and enzyme activities as affected by contamination of two soils with lead, zinc or copper. Biol. Fertil. Soils 2005, 41, 85–94. [Google Scholar] [CrossRef]
- Forman, R.T.; Alexander, L.E. Roads and Their Major Ecological Effects. Annu. Rev. Ecol. Syst. 1998, 29, 207–231. [Google Scholar] [CrossRef] [Green Version]
- Assaeed, A.M.; Al-Rowaily, S.L.; El-Bana, M.I.; Abood, A.; Dar, B.; Hegazy, A.K. Impact of Off-Road Vehicles on Soil and Vegetation in a Desert Rangeland in Saudi Arabia. Saudi J. Biol. Sci. 2018, 26, 1187–1193. [Google Scholar] [CrossRef] [PubMed]
- Benbi, D.K.; Nieder, R. Handbook of Processes and Modelling in Soil-Plant System; CRC Press: Boca Raton, FL, USA, 2003. [Google Scholar]
- Guan, Z.H.; Li, X.G.; Wang, L. Heavy metal enrichment in roadside soils in the eastern Tibetan Plateau. Environ. Sci. Pollut. Res. 2017, 25, 7625–7637. [Google Scholar] [CrossRef] [PubMed]
- Yan, X.; Gao, D.; Zhang, F.; Zeng, C.; Xiang, W.; Zhang, M. Relationships between Heavy Metal Concentrations in Roadside Topsoil and Distance to Road Edge Based on Field Observations in the Qinghai-Tibet Plateau, China. Int. J. Environ. Res. Public Health 2013, 10, 762–775. [Google Scholar] [CrossRef] [PubMed]
- Sparks, D.L.; Page, A.; Helmke, P.; Loeppert, R.H. Methods of Soil Analysis, Part 3: Chemical Methods; John Wiley & Sons: Hoboken, NJ, USA, 2020; Volume 14. [Google Scholar]
- Bremner, J.M.; Mulvaney, C.S. Total nitrogen. In Methods of Soil Analysis; Page, A.L., Miller, R.H., Keeny, D.R., Eds.; 1965; Available online: https://acsess.onlinelibrary.wiley.com/doi/abs/10.2136/sssabookser5.3.c37 (accessed on 8 February 2021).
- Wen, Y.; You, J.; Zhu, J.; Hu, H.; Gao, J.; Huang, J. Long-term green manure application improves soil K availability in red paddy soil of subtropical China. J. Soils Sediments 2020, 21, 63–72. [Google Scholar] [CrossRef]
- Zi, H.I.; Hu, L.; Ade, L.; Wang, C. Distribution Patterns of Ratio of Root to Soil and Soil Physical Chemical Characteristics at the Different Degraded Successional Stages in an Alpine Meadow. Acta Agrestia Sin. 2015, 23, 1151–1160. [Google Scholar] [CrossRef]
- Hua, Z.; Wang, Z.; Zhang, Y.; Hu, Z. The effects of the Qinghai–Tibet railway on heavy metals enrichment in soils. Sci. Total Environ. 2012, 439, 240–248. [Google Scholar] [CrossRef]
- Nossa, C.W.; Oberdorf, W.E.; Yang, L.; Aas, J.A.; Paster, B.J.; DeSantis, T.Z.; Brodie, E.L.; Malamud, D.; Poles, M.A.; Pei, Z. Design of 16S rRNA gene primers for 454 pyrosequencing of the human foregut microbiome. World J. Gastroenterol. 2010, 16, 4135–4144. [Google Scholar] [CrossRef]
- Magoč, T.; Steven, S.L. FLASH: Fast length adjustment of short reads to improve genome assemblies. Bioinformatics 2011, 27, 2957–2963. [Google Scholar] [CrossRef] [PubMed]
- Reyon, D.; Tsai, S.Q.; Khayter, C.; Foden, J.A.; Sander, J.D.; Joung, J.K. FLASH assembly of TALENs for high-throughput genome editing. Nat. Biotechnol. 2012, 30, 460–465. [Google Scholar] [CrossRef] [PubMed]
- Rognes, T.; Flouri, T.; Nichols, B.; Quince, C.; Mahé, F. VSEARCH: A versatile open source tool for metagenomics. PeerJ 2016, 4, e2584. [Google Scholar] [CrossRef] [PubMed]
- Wang, Q. Naive Bayesian classifier for rapid assignment of rRNA sequences into the new bacterial taxonomy. Appl. Environ. Microbiol. 2007, 73, 5261–5267. [Google Scholar] [CrossRef] [PubMed] [Green Version]
- Altschul, S.F. Basic local alignment search tool (BLAST). J. Mol. Biol. 2012, 215, 403–410. [Google Scholar] [CrossRef]
- Bolger, A.M.; Marc, L.; Bjoern, U. Trimmomatic: A flexible trimmer for Illumina sequence data. Bioinformatics 2014, 30, 2114–2120. [Google Scholar] [CrossRef] [Green Version]
- Caporaso, J.G.; Kuczynski, J.; Stombaugh, J.; Bittinger, K.; Bushman, F.D.; Costello, E.K.; Fierer, N.; Pena, A.G.; Goodrich, J.K.; Gordon, J.I. QIIME allows analysis of high-throughput community sequencing data. Nat. Methods 2010, 7, 335–336. [Google Scholar] [CrossRef] [Green Version]
- Edgar, R.C.; Haas, B.J.; Clemente, J.C.; Quince, C.; Knight, R. UCHIME improves sensitivity and speed of chimera detection. Bioinformatics 2011, 27, 2194–2200. [Google Scholar] [CrossRef] [PubMed] [Green Version]
- Dörfer, C.; Kühn, P.; Baumann, F.; He, J.S.; Scholten, T. Soil Organic Carbon Pools and Stocks in Permafrost-Affected Soils on the Tibetan Plateau. PLoS ONE 2013, 8, e57024. [Google Scholar]
- Buckeridge, K.M.; Jefferies, R.L. Vegetation loss alters soil nitrogen dynamics in an Arctic salt marsh. J. Ecol. 2007, 95, 283–293. [Google Scholar] [CrossRef]
- Chen, Y.; Li, Y.; Zhao, X.; Awada, T.; Wen, S. Effects of Grazing Exclusion on Soil Properties and on Ecosystem Carbon and Nitrogen Storage in a Sandy Rangeland of Inner Mongolia, Northern China. Environ. Manag. 2012, 50, 622–632. [Google Scholar] [CrossRef]
- Pagotto, C.; Rémy, N.; Cloirec, M.L.; Le, P. Heavy Metal Pollution of Road Dust and Roadside Soil near a Major Rural Highway. Environ. Technol. 2001, 22, 307–319. [Google Scholar] [CrossRef] [PubMed]
- Chen, S.; Ai, X.; Dong, T.; Li, B.; Luo, R.; Ai, Y.; Chen, Z.; Li, C. The physico-chemical properties and structural characteristics of artificial soil for cut slope restoration in Southwestern China. Sci. Rep. 2016, 6, 20565. [Google Scholar] [CrossRef] [Green Version]
- Huang, Z.; Jiao, C.; Ai, X.; Li, R.; Ai, Y.; Wei, L. The texture, structure and nutrient availability of artificial soil on cut slopes restored with OSSS—Influence of restoration time. J. Environ. Manag. 2017, 200, 502. [Google Scholar] [CrossRef] [PubMed]
- Jiang, X.; Ai, S.; Yang, S.; Zhu, M.; Huang, C. Effects of Different Highway Slope Disturbance on Soil Bulk Density, pH, and Soil Nutrients. Environ. Eng. Sci. 2020, 38, 256–265. [Google Scholar] [CrossRef]
- Arbestain, M.C.; Mourenza, C.; Álvarez, E.; Macıas, F. Influence of parent material and soil type on the root chemistry of forest species grown on acid soils. For. Ecol. Manag. 2004, 193, 307–320. [Google Scholar] [CrossRef]
- Tan, M.Z.; Zhan, Q.H.; Chen, J. Spatial Similarity Analysis of Soil pHS Influence Factor Based on Information Entropy Theory. Soils 2007, 39, 953–957. [Google Scholar]
- Hong, S.; Piao, S.; Chen, A.; Liu, Y.; Liu, L.; Peng, S.; Sardans, J.; Sun, Y.; Peñuelas, J.; Zeng, H. Afforestation neutralizes soil pH. Nat. Commun. 2018, 9, 520. [Google Scholar] [CrossRef] [PubMed] [Green Version]
- Bowman, W.D.; Cleveland, C.C.; Halada, U.; Hreko, J.; Baron, J.S. Negative impact of nitrogen deposition on soil buffering capacity. Nat. Geosci. 2008, 1, 767–770. [Google Scholar] [CrossRef]
- Jia, X.; Wang, D.; Liu, F.; Dai, Q.M. Evaluation of highway construction impact on ecological environment of Qinghai-Tibet plateau. Environ. Eng. Manag. J. 2020, 19, 1157–1166. [Google Scholar]
- Pan, S.L.; Zhou, S.T.; Bin, G.U. Effect of Slope Degree and Slope Position on Soil Nutrient Variability in the Early Succession of Rocky Slope Revegetation. Res. Soil Water Conserv. 2012, 19, 289–292. [Google Scholar]
- Nelson, M.B.; Martiny, A.C.; Martiny, J. Global biogeography of microbial nitrogen-cycling traits in soil. Proc. Natl. Acad. Sci. USA 2016, 113, 8033–8040. [Google Scholar] [CrossRef] [Green Version]
- Ma, S.-S.; Wang, Y.Y.; Song, G.L.; Xu, H.-Y.; Wang, F.; Liu, X.H. Soil Nutrient Characteristics and Their Influence Factors in Vegetation Restoration on Rocky Slope. Bull. Soil Water Conserv. 2013, 194, 24–28. [Google Scholar]
- Yan, X.; Zhang, F.; Zeng, C.; Zhang, M.; Devkota, L.P.; Yao, T. Relationship between Heavy Metal Concentrations in Soils and Grasses of Roadside Farmland in Nepal. Int. J. Environ. Res. Public Health 2012, 9, 3209–3226. [Google Scholar] [CrossRef]
- Falahi-Ardakani, A. Contamination of environment with heavy metals emitted from automotives. Ecotoxicol. Environ. Saf. 1984, 8, 152–161. [Google Scholar] [CrossRef]
- Nabulo, G.; Oryem-Origa, H.; Diamond, M. Assessment of lead, cadmium, and zinc contamination of roadside soils, surface films, and vegetables in Kampala City, Uganda. Environ. Res. 2006, 101, 42–52. [Google Scholar] [CrossRef] [PubMed]
- Viard, B.; Pihan, F.; Promeyrat, S.; Pihan, J.C. Integrated assessment of heavy metal (Pb, Zn, Cd) highway pollution: Bioaccumulation in soil, Graminaceae and land snails. Chemosphere 2004, 55, 1349–1359. [Google Scholar] [CrossRef] [PubMed]
- Zhang, W.; Bahadur, A.; Sajjad, W.; Zhang, G.; Chen, T. Bacterial Diversity and Community Composition Distribution in Cold-Desert Habitats of Qinghai—Tibet Plateau, China. Microorganisms 2021, 9, 262. [Google Scholar] [CrossRef]
- Kang, E.; Li, Y.; Zhang, X.; Yan, Z.; Wu, H.; Li, M.; Yan, L.; Zhang, K.; Wang, J.; Kang, X. Soil pH and nutrients shape the vertical distribution of microbial communities in an alpine wetland. Sci. Total Environ. 2021, 774, 145780. [Google Scholar] [CrossRef]
- Shi, P.; Zhang, Y.; Hu, Z.; Ma, K.; Wang, H.; Chai, T. The response of soil bacterial communities to mining subsidence in the west China aeolian sand area. Appl. Soil Ecol. 2017, 121, 1–10. [Google Scholar] [CrossRef]
- Ghimire, S.; Wongkuna, S.; Kumar, R.; Nelson, E.; Scaria, J. Genome sequence and description of Blautia brookingsii SG772 sp. nov., a novel bacterial species isolated from the human feces. New Microbes New Infect. 2020, 34, 100648. [Google Scholar] [CrossRef] [PubMed]
- Kim, D.U.; Lee, H.; Lee, S.; Kim, S.G.; Ka, J.O. Flavisolibacter metallilatus sp. nov., isolated from an automotive air conditioning system and emended description of the genus Flavisolibacter. Int. J. Syst. Evol. Microbiol. 2018, 68, 917. [Google Scholar] [CrossRef]
- Hui, S.; Terhonen, E.; Koskinen, K.; Paulin, L.; Asiegbu, F.O. Bacterial diversity and community structure along different peat soils in boreal forest. Appl. Soil Ecol. 2014, 74, 37–45. [Google Scholar]
- Lawson, P.A.; Finegold, S.M. Reclassification of Ruminococcus obeum as Blautiaobeum comb. nov. Int. J. Syst. Evol. Microbiol. 2015, 65, 789–793. [Google Scholar] [CrossRef] [PubMed]
- Ormerod, K.L.; Wood, D.; Lachner, N.; Gellatly, S.L.; Daly, J.N.; Parsons, J.D.; Dal’Molin, C.; Palfreyman, R.W.; Nielsen, L.K.; Cooper, M.A. Genomic characterization of the uncultured Bacteroidales family S24-7 inhabiting the guts of homeothermic animals. Microbiome 2016, 4, 36. [Google Scholar] [CrossRef] [Green Version]
- Song, Y. Alistipes onderdonkii sp. nov. and Alistipes shahii sp. nov., of human origin. Int. J. Syst. Evol. Microbiol. 2006, 56, 1985. [Google Scholar] [CrossRef]
- Sakamoto, M.; Ikeyama, N.; Ogata, Y.; Suda, W.; Iino, T.; Hattori, M.; Ohkuma, M. Alistipes communis sp. nov., Alistipes dispar sp. nov. and Alistipes onderdonkii subsp. vulgaris subsp. nov., isolated from human faeces, and creation of Alistipes onderdonkii subsp. onderdonkii subsp. nov. Int. J. Syst. Evol. Microbiol. 2020, 70, 473–480. [Google Scholar] [CrossRef]
- Rodríguez-Berbel, N.; Ortega, R.; Lucas-Borja, M.E.; Benet, A.S.; Miralles, I. Long-term effects of two organic amendments on bacterial communities of calcareous Mediterranean soils degraded by mining. J. Environ. Manag. 2020, in press. [Google Scholar] [CrossRef] [PubMed]
- Chen, S.; Li, Y.; Fan, Z.; Liu, F.; Liu, H.; Wang, L.; Wu, H. Soil bacterial community dynamics following bioaugmentation with Paenarthrobacter sp. W11 in atrazine-contaminated soil. Chemosphere 2021, 282, 130976. [Google Scholar] [CrossRef] [PubMed]
- Kaur, I.; Gaur, V.K.; Regar, R.K.; Roy, A.; Srivastava, P.K.; Gaur, R.; Manickam, N.; Barik, S.K. Plants exert beneficial influence on soil microbiome in a HCH contaminated soil revealing advantage of microbe-assisted plant-based HCH remediation of a dumpsite. Chemosphere 2021, 280, 130690. [Google Scholar] [CrossRef] [PubMed]
- Wang, Y.; Huang, Q.; Gao, H.; Zhang, R.; Yang, L.; Guo, Y.; Li, H.; Awasthi, M.K.; Li, G. Long-term cover crops improved soil phosphorus availability in a rain-fed apple orchard. Chemosphere 2021, 275, 130093. [Google Scholar] [CrossRef]
- Dong, S.K.; Wen, L.; Li, Y.Y.; Wang, X.X.; Li, X.Y. Soil-Quality Effects of Grassland Degradation and Restoration on the Qinghai-Tibetan Plateau. Soil Sci. Soc. Am. J. 2012, 76, 2256–2264. [Google Scholar] [CrossRef]
- Sorensen, L.H.; Mikola, J.; Olofsson, M. Trampling and Spatial Heterogeneity Explain Decomposer Abundances in a Sub-Arctic Grassland Subjected to Simulated Reindeer Grazing. Ecosystems 2009, 12, 830–842. [Google Scholar] [CrossRef]
- Li, S.; Wu, J.; Huo, Y.; Zhao, X.; Xue, L. Profiling multiple heavy metal contamination and bacterial communities surrounding an iron tailing pond in Northwest China. Sci. Total Environ. 2021, 752, 141827. [Google Scholar] [CrossRef]
- An, M.; Chang, D.; Hong, D.; Fan, H.; Wang, K. Metabolic regulation in soil microbial succession and niche differentiation by the polymer amendment under cadmium stress. J. Hazard. Mater. 2021, 416, 126094. [Google Scholar] [CrossRef]
- Wang, M.; Chen, S.; Chen, L.; Wang, D. Responses of soil microbial communities and their network interactions to saline-alkaline stress in Cd-contaminated soils. Environ. Pollut. 2019, 252, 1609–1621. [Google Scholar] [CrossRef]
- Yang, J.; Wang, Y.; Cui, X.; Xue, K.; Zhang, Y.; Yu, Z. Habitat filtering shapes the differential structure of microbial communities in the Xilingol grassland. Sci. Rep. 2019, 9, 19326. [Google Scholar] [CrossRef] [Green Version]
- Shen, J.P.; Zhang, L.M.; Di, H.J.; He, J.Z. A review of ammonia-oxidizing bacteria and archaea in Chinese soils. Front. Microbiol. 2012, 3, 296. [Google Scholar] [CrossRef] [Green Version]
- Yan, G.; Xing, Y.; Han, S.; Zhang, J.; Changcheng, M.U. Long-time precipitation reduction and nitrogen deposition increase alter soil nitrogen dynamic by influencing soil bacterial communities and functional groups. Pedosphere 2020, 30, 363–377. [Google Scholar] [CrossRef]
- Yu, L.; Luo, S.; Gou, Y.; Xu, X.; Wang, J. Structure of rhizospheric microbial community and N cycling functional gene shifts with reduced N input in sugarcane-soybean intercropping in South China. Agric. Ecosyst. Environ. 2021, 314, 107413. [Google Scholar] [CrossRef]
- Peng, D.; Yang, G.; Liu, J.; Yu, S.; Zhong, Z. Effects of thinning intensity on understory vegetation and soil microbial communities of a mature Chinese pine plantation in the Loess Plateau. Sci. Total Environ. 2018, 630, 171–180. [Google Scholar]
- Liu, J.; Dang, P.; Gao, Y.; Zhu, H.; Zhu, H.; Zhao, F.; Zhao, Z. Effects of tree species and soil properties on the composition and diversity of the soil bacterial community following afforestation. For. Ecol. Manag. 2018, 427, 342–349. [Google Scholar] [CrossRef]
- Harpole, W.S.; Tilman, D. Grassland species loss resulting from reduced niche dimension. Nature 2007, 446, 791–793. [Google Scholar] [CrossRef] [PubMed]
- Zhang, X.; Han, X. Nitrogen deposition alters soil chemical properties and bacterial communities in the Inner Mongolia grassland. J. Environ. Sci. 2012, 24, 1483–1491. [Google Scholar] [CrossRef]
- Diana, N.; Petra, T.; Petr, K.; Pavel, D.; Karel, F.; Milan, C.; Petr, B. Diversity of fungi and bacteria in species-rich grasslands increases with plant diversity in shoots but not in roots and soil. FEMS Microbiol. Ecol. 2018, 95, fiy208. [Google Scholar] [CrossRef] [Green Version]
- Schmid, M.W.; Hahl, T.; Moorsel, S.J.V.; Wagg, C.; Deyn, G.B.D.; Schmid, B. Feedbacks of plant identity and diversity on the diversity and community composition of rhizosphere microbiomes from a long-term biodiversity experiment. Mol. Ecol. 2019, 28, 863–878. [Google Scholar] [CrossRef] [Green Version]
- Nobuhiko, S.; Kiyoshi, U.; Toshihide, H. Plant functional diversity and soil properties control elevational diversity gradients of soil bacteria. FEMS Microbiol. Ecol. 2019, 4, fiz025. [Google Scholar]
- Liao, H.; Sheng, M.; Liu, J.; Ai, X.; Li, C.; Ai, S.; Ai, Y. Soil N availability drives the shifts of enzyme activity and microbial phosphorus limitation in the artificial soil on cut slope in southwestern China. Environ. Sci. Pollut. Res. Int. 2021, 28, 33307–33319. [Google Scholar] [CrossRef] [PubMed]
- De Silva, S.; Ball, A.S.; Indrapala, D.V.; Reichman, S.M. Review of the interactions between vehicular emitted potentially toxic elements, roadside soils, and associated biota. Chemosphere 2021, 263, 128135. [Google Scholar] [CrossRef] [PubMed]
















| Publisher’s Note: MDPI stays neutral with regard to jurisdictional claims in published maps and institutional affiliations. | 
© 2021 by the authors. Licensee MDPI, Basel, Switzerland. This article is an open access article distributed under the terms and conditions of the Creative Commons Attribution (CC BY) license (https://creativecommons.org/licenses/by/4.0/).
Share and Cite
Liu, Z.; Yang, Y.; Ji, S.; Dong, D.; Li, Y.; Wang, M.; Han, L.; Chen, X. Effects of Elevation and Distance from Highway on the Abundance and Community Structure of Bacteria in Soil along Qinghai-Tibet Highway. Int. J. Environ. Res. Public Health 2021, 18, 13137. https://doi.org/10.3390/ijerph182413137
Liu Z, Yang Y, Ji S, Dong D, Li Y, Wang M, Han L, Chen X. Effects of Elevation and Distance from Highway on the Abundance and Community Structure of Bacteria in Soil along Qinghai-Tibet Highway. International Journal of Environmental Research and Public Health. 2021; 18(24):13137. https://doi.org/10.3390/ijerph182413137
Chicago/Turabian StyleLiu, Zhuocheng, Yangang Yang, Shuangxuan Ji, Di Dong, Yinruizhi Li, Mengdi Wang, Liebao Han, and Xueping Chen. 2021. "Effects of Elevation and Distance from Highway on the Abundance and Community Structure of Bacteria in Soil along Qinghai-Tibet Highway" International Journal of Environmental Research and Public Health 18, no. 24: 13137. https://doi.org/10.3390/ijerph182413137
APA StyleLiu, Z., Yang, Y., Ji, S., Dong, D., Li, Y., Wang, M., Han, L., & Chen, X. (2021). Effects of Elevation and Distance from Highway on the Abundance and Community Structure of Bacteria in Soil along Qinghai-Tibet Highway. International Journal of Environmental Research and Public Health, 18(24), 13137. https://doi.org/10.3390/ijerph182413137
 
         
                                                

