Civic Participation in Chinese Cyberpolitics: A Grounded Theory Approach of Para-Xylene Projects
Abstract
:1. Introduction
2. Literature Review
2.1. Internet Optimism
2.2. Internet Pessimism
2.3. Disputation Focus and Existing Framework
3. Research Process
3.1. Methodology: Grounded Theory
3.2. Data Collection and Sampling Method
3.3. Encoding Process and Initial Results
3.3.1. Open Coding
3.3.2. Axial Coding
3.3.3. Saturation Test
4. Research Findings: Four Patterns of Civic Participation
4.1. Risk Resistance Pattern
4.2. Citizen Deliberation Pattern
4.3. Scientific Communication Pattern
4.4. Economic Rationality Pattern
5. Conclusions and Discussion
5.1. Action Approach of Mediatized Politics
5.2. Deliberation Approach of Mediatized Politics
5.3. Discussion: The Role of Media
Author Contributions
Funding
Institutional Review Board Statement
Informed Consent Statement
Data Availability Statement
Conflicts of Interest
References
- Jennings, F.J.; Suzuki, V.P.; Hubbard, A. Social Media and Democracy: Fostering Political Deliberation and Participation. West. J. Commun. 2021, 85, 147–167. [Google Scholar] [CrossRef]
- Forestal, J. Constructing Digital Democracies: Facebook, Arendt, and the Politics of Design. Political Stud. 2021, 69, 26–44. [Google Scholar] [CrossRef]
- Weng, S.H. Internet Political Participation and Public Agenda-Setting: Social Network Analysis of PX Event in Zhangzhou. Int. J. Public Adm. Digit. Age 2018, 5, 60–75. [Google Scholar] [CrossRef]
- Mutz, D.C. Hearing the Other Side: Deliberative Versus Participatory Democracy; Cambridge University Press: Cambridge, UK, 2006; pp. 169–184. [Google Scholar]
- Wang, W.-J.; Yang, L.-J. Wu Ying Case and the Party Spirit of Microblogging Intellectuals. Open Times 2012, 5, 48–62. [Google Scholar]
- Li, Y.W. Governing environmental conflicts in China: Lessons learned from the case of the Liulitun waste incineration power plant in Beijing. Public Policy Adm. 2019, 34, 189–209. [Google Scholar] [CrossRef]
- Dai, J.; Zeng, F.-X.; Huang, S. Rumor Propagation in the Shadow of Environment: Enlightenment from PX Event. J. China Univ. Geosci. (Soc. Sci. Ed.) 2014, 14, 82–91. [Google Scholar] [CrossRef]
- Zhou, H.Y. Alienation of ‘Electronic Mobilization’: A Case Study of Maoming PX Project in Guangdong. J. Res. 2014, 5, 88–95. [Google Scholar]
- Johnson, T. The health factor in anti-waste incinerator campaigns in Beijing and Guangzhou. China Q. 2013, 214, 356–375. [Google Scholar] [CrossRef]
- Lang, G.; Xu, Y. Anti-incinerator campaigns and the evolution of protest politics in China. Environ. Politics 2013, 22, 832–848. [Google Scholar] [CrossRef]
- Li, D.; Zhang, H.-J.; Liu, Y.-J. Research on Citizens Participate in Environmental Protection: A Case Study of Cyber Network Participation of PX Projects. Chin. Public Adm. 2015, 01, 68–72. [Google Scholar]
- Dong, Y.; Chen, X.-X. From Polarization to Rationality: The Evolution Path of Public Opinion on the Internet—Enlightenment from the Case of “PX Entry Battle” on Baidu Encyclopedia. J. Public Manag. 2015, 12, 155–156. [Google Scholar] [CrossRef]
- Ji, J.-Y.; Qian, X.-H. Public Opinion and Selective Spiral of Chinese Online News about U.S. Glob. Media J. 2018, 5, 53–68. [Google Scholar] [CrossRef]
- Zhang, X. Anti-Incineration Mobilization on WeChat: Evidence from 12 WeChat Subscription Accounts. Environ. Commun. 2021, 15, 1061–1076. [Google Scholar] [CrossRef]
- Sorce, G.; Dumitrica, D. #fighteverycrisis: Pandemic Shifts in Fridays for Future’s Protest Communication Frames. Environ. Commun. 2021. [Google Scholar] [CrossRef]
- Macintosh, A. Characterizing e-participation in policy-making. In Proceedings of the 37th Annual Hawaii International Conference on System Sciences, Big Island, HI, USA, 5–8 January 2004. [Google Scholar]
- Islam, M.S.; Business, S. Towards a sustainable e-Participation implementation model. Eur. J. Epractice 2008, 5, 1–12. [Google Scholar]
- Polat, R.K. The Internet and political participation exploring the explanatory links. Eur. J. Commun. 2005, 20, 435–459. [Google Scholar] [CrossRef]
- Downey, J.; Fenton, N. New media, counter publicity and the public sphere. New Media Soc. 2003, 5, 185–202. [Google Scholar] [CrossRef] [Green Version]
- Kellner, D. 10 New Technologies: Technocities and the prospects for democratization. In Technocities: The Culture and Political Economy of the Digital Revolution; Downey, J., McGuigan, J., Eds.; Sage: Newcastle upon Tyne, UK, 1999; p. 186. [Google Scholar]
- Shah, D.V.; Kwak, R.N.; Holbert, D.L. “Connecting” and “disconnecting” with civic life: Patterns of Internet use and the production of social capital. Political Commun. 2001, 18, 141–162. [Google Scholar]
- Yang, G. The Internet and civil society in China: A preliminary assessment. J. Contemp. China 2003, 12, 453–475. [Google Scholar] [CrossRef] [Green Version]
- Louw, E. The Media and Political Process; Sage: Newcastle upon Tyne, UK, 2005; pp. 123–124. [Google Scholar]
- Carpini, M.X.D. Gen.com: Youth, civic engagement, and the new information environment. Political Commun. 2000, 17, 341–349. [Google Scholar] [CrossRef]
- Gil de Zúñiga, H.; Jung, N.; Valenzuela, S. Social media use for news and individuals’ social capital, civic engagement and political participation. J. Comput.-Mediat. Commun. 2012, 17, 319–336. [Google Scholar] [CrossRef] [Green Version]
- Anduiza, E.; Cantijoch, M.; Gallego, A. Political participation and the Internet. Information. Commun. Soc. 2009, 12, 860–878. [Google Scholar]
- Postmes, T.; Brunsting, S. Collective action in the age of the Internet mass communication and online mobilization. Soc. Sci. Comput. Rev. 2002, 20, 290–301. [Google Scholar] [CrossRef]
- Shah, D.V.; Cho, J.; Eveland, W.P., Jr.; Kwak, N. Information and expression in a digital age: Modeling Internet effects on civic participation. Commun. Res. 2005, 32, 531–565. [Google Scholar] [CrossRef]
- Xenos, M.; Vromen, A.; Loader, B.D. The great equalizer? Patterns of social media use and youth political engagement in three advanced democracies. Inf. Commun. Soc. 2014, 17, 151–167. [Google Scholar] [CrossRef]
- Cornfield, M. The Internet and Democratic Participation. Natl. Civ. Rev. 2003, 89, 235–242. [Google Scholar] [CrossRef]
- Sunstein, C.R. Infotopia: How Many Minds Produce Knowledge; Oxford University Press: London, UK, 2006. [Google Scholar]
- Le, Y.; Yang, B.-S. Research on Internet Polarization Phenomena—Based on the Content Analysis of Four Chinese BBS. Youth Stud. 2010, 2, 1–12. [Google Scholar]
- Ding, H.-Q. Factors Restricting Negotiation of Public Opinion in Weibo Space—A Descriptive Analysis of a Case of “Beijing Taxi Price Adjustment” in 2013. Chin. J. Journal. Commun. 2014, 36, 6–22. [Google Scholar] [CrossRef]
- Wang, K.-M.; Zhong, Y. An Empirical Study of Core Issues of NIMBY Movement in China—Based on a Public Opinion Survey. J. Shanghai Jiaotong Univ. (Philos. Soc. Sci.) 2014, 22, 23–33. [Google Scholar] [CrossRef]
- Norris, P. Digital Divide: Civic Engagement, Information Poverty, and the Internet Worldwide; Cambridge University Press: New York, NY, USA; Cambridge, UK, 2001; pp. 3–4. [Google Scholar]
- Robins, K.; Webster, F. Times of the Technoculture: From the Information Society to the Virtual Life; Routledge: London, UK, 1999. [Google Scholar]
- Wu, J. Analyzing the Mechanism for the Elite-Controlled Internet Agenda—The “Unipolarized” Network Public Sphere Manipulated by Capital. Frontiers 2013, 12, 19–28. [Google Scholar] [CrossRef]
- Tambini, D. New media and democracy: The civic networking movement. New Media Soc. 1999, 1, 305–329. [Google Scholar] [CrossRef]
- Carpini, M.X.D.; Cook, F.L.; Jacobs, L.R. Public deliberation, discursive participation, and citizen engagement: A review of the empirical literature. Annu. Rev. Political Sci. 2004, 7, 315–344. [Google Scholar] [CrossRef]
- Kolb, D. Discourse across links. In Philosophical Perspectives on Computer-mediated Communication; Ess, C., Ed.; SUNY Press: Albany, NY, USA, 1996; pp. 15–25. [Google Scholar]
- Ma, D.-Y.; Zhang, Z.-Y. The Homogenization of Public Opinion and Its Psychological Root—An Empirical Analysis Based on Netizen Survey. J. Tsinghua Univ. (Philos. Soc. Sci.) 2017, 32, 174–190. [Google Scholar] [CrossRef]
- O’brien, K.J.; Li, L. Rightful Resistance in Rural China; Cambridge University Press: New York, NY, USA; Cambridge, UK, 2006; p. 2. [Google Scholar]
- Dong, H.-J. ‘Weak as a weapon’: The underlying politics of peasant rights struggle. Chin. J. Sociol. 2008, 4, 34–58. [Google Scholar] [CrossRef]
- Xu, X. The Nature of Self-Help Remedy. Hebei Law Sci. 2007, 07, 11–20. [Google Scholar] [CrossRef]
- Wang, H.-W. Analysis of the Validity and Limit of “Individualistic Resistance” from the Subaltern Society in Contemporary China:A Report from the HIV-Ridden Villages in Hubei Province and Henan Province. Chin. J. Sociol. 2010, 30, 215–234. [Google Scholar] [CrossRef]
- Han, Z.-M. Interest Expression, Resource Mobilization and Agenda Setting:an Descriptive Analysis on the NAO-DA Phenomenon. J. Public Manag. 2012, 9, 52–66. [Google Scholar]
- Huang, Z.-H. Performing resistance: Landscape, challenge and mechanism—Based on a typical case study of the Pearl River Delta. Open Times 2011, 2, 71–84. [Google Scholar]
- Li, H.-Y.; Liu, B.-Y. Interpretation of Mass Incidents by Local Media—A Case Study of Shanghai Putuo Incident and Guangzhou Zengcheng Incident. Mass Commun. Res. 2014, 120, 79–119. [Google Scholar]
- Zhou, Y.-Q.; Qi, F.-P. Strategic Framework and Frame Mechanism: Construction and Dissemination of Resistance Discourse in Wukan Event. J. Commun. 2004, 21, 46–69. [Google Scholar]
- Huang, Y.; Zeng, F.-X. From beggar-thy-neighbour to policy advocacy: The mutually stimulating mode of media and social struggle. Mass Commun. Res. 2011, 109, 167–200. [Google Scholar]
- Chen, S.-S. Effects of Environmental Reporting from China’s External Smog Report—Based on China Daily’s Report Content Analysis from 2011 to 2015. Today’s Massmedia 2015, 23, 37–38. [Google Scholar]
- Tian, X.-N. Analysis of the reporting frame of America mainstream media on the explosion of PX project in Zhangzhou. J. News Res. 2015, 6, 329. [Google Scholar]
- Fan, P.; Gai, B.-M. The Rebellious Interpretation of News Reports and New Media People under the Framework of Official Discourse—Taking Anning PX Event in Kunming as an Example. Southeast Commun. 2013, 9, 57–60. [Google Scholar] [CrossRef]
- Huang, R.G.; Zheng, W.; Gui, Y. Multi-Channel Strong Intervention, Framework and Protest Result: A Qualitative Comparative Analysis of 40 Demolition Protest Cases Based on Fuzzy Set. Sociol. Stud. 2015, 30, 90–114. [Google Scholar] [CrossRef]
- Li, L. Research on Trust Transmit Mechanism of New Media Event Based on Grounded Theory:Taking the Luo’er Event as an Example. Glob. Media J. 2018, 5, 39–52. [Google Scholar] [CrossRef]
- Arendt, H. The Human Condition, 2nd ed.; University of Chicago Press: Chicago, IL, USA, 1998. [Google Scholar]
- Wang, B. Chinese Virtual Public Sphere: Mirror, Alienation and Reason Construction. J. Nanjing Agric. Univ. (Soc. Sci. Ed.) 2011, 11, 60–65. [Google Scholar]

| Issue Types | Framework |
|---|---|
| Unspecified | Protest according to law [42]; Protest according to the situation [43]; Protest with death [44]; Individualistic resistance [45]; ‘NAO-DA’ resistance [46]; Performing resistance [47] |
| Public Security Conflict | Shield in hand, helmet on head/law enforcement, civilized law enforcement/maintain order [48] |
| Environmental Protection | Beggar-thy-neighbor/policy advocacy [50] Pollution level/public health/economic loss [51] Disaster description/problem interpretation/accident investigation [52] |
| Land Evictions | Natural justice/gender equality/safeguarding rights and interests/supporting the Communist Party/abnormal petition/riots/contradictions among the people/peaceful protests/pole-breaking uprising/new peasant movement/media helps protect rights/overseas forces incited/officials should reflect/democracy [49] Socialism/collectivism/central media involvement/opinion leader involvement [54] |
| Free Nodes | Statement Text Examples (References) |
|---|---|
| Toxic Safety | Various animal experiments have shown that PX has no reproductive toxicity, teratogenicity or genetic toxicity |
| Toxic Risk | The cigarette is a kingd of drug and you can smoke every day... if the students eat PX every day... then we will believe the PX has low poison |
| Operational Safety | I have visited a PX factory in South Korea. The factory is only a few hundred meters away from residential buildings |
| Operational Risk | Now that PX is safe, do I have to accept it being poked right under my nose? When choosing a location for a PX project, will you die if it is far away from the city? Does it have to be within 5 km of a city? |
| Economic Events | [Life cannot live without PX] PX, paraxylene, is a colorless and transparent liquid at room temperature. It is an important basic chemical raw material with a wide range of uses. |
| Media Events | The technical term became the buzzword: pm2.5, melamine. thallium. H7N9, PX. |
| Social Events | The biggest mistake made by scientists is that they do not realize that PX, as a project, is no longer a purely scientific problem, but a social one |
| Dam Falls in Dalian | The breakwater of Dalian’s 700,000-ton PX project broke, which may spark a new round of PX fears |
| Kunming Not Produce PX | Kunming government: the refinery project does not produce PX products |
| Media Supervision Hindered | The chairman of the Dalian PX project was reported to have said that putting journalists in the factory would kill employees |
| Proving Relevant Rumors False | People’s Daily: “It’s a rumor that the tanks came to town during the PX incident in Maoming.” |
| Government Response to Public | The Dalian municipal government held an emergency meeting on the night of September 9, putting the relocation of Fujia Dahua PX project on the agenda of addressing Dalian’s environmental risks. It proposed to conduct a comprehensive investigation and assessment of the safety situation of Fujia Dahua PX project, give a scientific and responsible explanation, demonstrate the relocation problem of the PX project, and propose a plan as soon as possible |
| Tsinghua Entry Defense | PX Entry Defense: Students at Tsinghua University defend PX entry day and night |
| Government Improve Environmental Governance | Only conduct the PX project can the small factories be closed. Xiamen has moved PX to Zhangzhou. The government has no way to close down any of the original chemical plants. Without that money, even the bus subsidies are gone. It is easy to find that it is cost-efficient to build a big factory rather than a small one with the same regulation. |
| Lack of Adequate Benefit Feedback | They believe that they cannot get substantial benefits, the quality of life will decline, the interest regurgitation will be insufficient, and the risk will be borne by themselves |
| Lack of Sufficient Public Participation | The government does not pay enough attention to the public participation in public decision-making, which will eventually take the consequences. |
| Economy Unharmed for Market Mechanism | Some people say that China must go ahead with the PX project, otherwise the PX will be monopolized by foreign countries and the price will rise. To be honest, I really cannot agree with this view. How can a foreign country monopolize the PX market? If Japan’s PX is expensive, we can buy them from South Korea; If South Korea’s PX is expensive, we can also buy them from the United States. There are so many countries in the world, and we could finally find the cheapest. |
| Economy Damaged by Price Rising | The price increase of basic chemical materials is not very high, but in recent years, the price of PX has soared from 8000 to nearly 20,000. The United States, the largest producer of PX, and Japan, the largest exporter of PX, are very happy with this result. |
| Not Believing in Strict Governmental Law Enforcement | Do not trust the government to strictly regulate and enforce the law |
| Government Interest Damage People | Dalian wants interests, not people’s lives |
| Criticize Pro-PX Crowds | For those brainless who support PX, I suggest that you eat 1 g of PX every day. |
| Criticize Anti-PX Crowds | PX project is now a rat crossing the street? They take to the streets to protest without even knowing what PX is. What’s the difference between them and Taiwan’s anti-service trade students. |
| Populism Protest | Protests by Xiamen residents in 2007 evicted a PX project in the city, which set a bad precedent for the public’s irrational rejection of heavy chemical projects in China |
| Legitimate Struggle for Civil Rights | Significant results have been achieved in political consultation through microblogs |
| Public Intellectuals Deceive Public | The public intellectuals do not want to charge, but choose to fool the common people |
| Opportunistically Upset Social Stability | It also incited street demonstrations, which seriously affected the work and life order of the Maoming people. It was everyone’s responsibility to maintain social stability in Maoming |
| Stop Protest–Shut Model | The vicious circle of Protest-Shut of PX projects must end |
| Need for Scientific Publicity | Only by sticking to the bottom line of science can we avoid the PX disturbance |
| Need for Public Participation | The core of the event is scientific assessment and communication, of which popular science is only one part |
| Call for Governmental Strict Law Enforcement | We should supervise the government to rectify existing chemical enterprises, and close down all those whose emissions and environmental assessment fail to meet the requirements, gradually reduce the scale and pollution of the chemical industry, and return Ningbo to a pure land |
| Ask for Governmental Lead | [Reflection on PX disturbance] The establishment of the mechanism of “government-led + public participation + professional judgment” cannot be achieved overnight |
| Appeal for Protest | Kunming car owners, I hope you can actively participate in this. On the back of your car, please put up this slogan: love my spring city, refuse PX project! |
| Supervise the Shutdown of Project | The next thing we should do: First, we should supervise the discontinuation of the PX project |
| Handle Prior-period Investment | How to stop the huge investment of “pre-preparation” |
| Foreign Movement Cases | Even “garden city states” like Singapore have PX projects, and PX factories in Japan and South Korea are in full bloom |
| Domestic Protest Cases | Why not learn the lesson of Xiamen’s PX project, which prompted citizens to “walk” and to stop the project |
| Traditional Media | [People’s Daily confirms: “15 dead, 300 injured” in Maoming anti-PX demonstration is a rumor] In response to a purported photograph of tanks and armored vehicles passing under a bridge on Maoming Avenue and driving on the street, the reporter asked many Maoming residents, none of whom had seen a tank. After verification, the photo is a few years ago a troop training march on the road. In addition, two people were injured in the incident and no one was killed. |
| Opinion Leader | Girls, please take off your masks because they are made of PX. Please take off your clothes and your bag because they are made of PX. You can be naïve, but not ignorant? @Dan Xiang @Wu Fatian @Du Jianguo Microblog |
| Analog Rhetoric | It’s scarier than bullet trains! Worse than Fukushima! More hateful than the Ministry of Railways! More hateful than the Japanese invasion! |
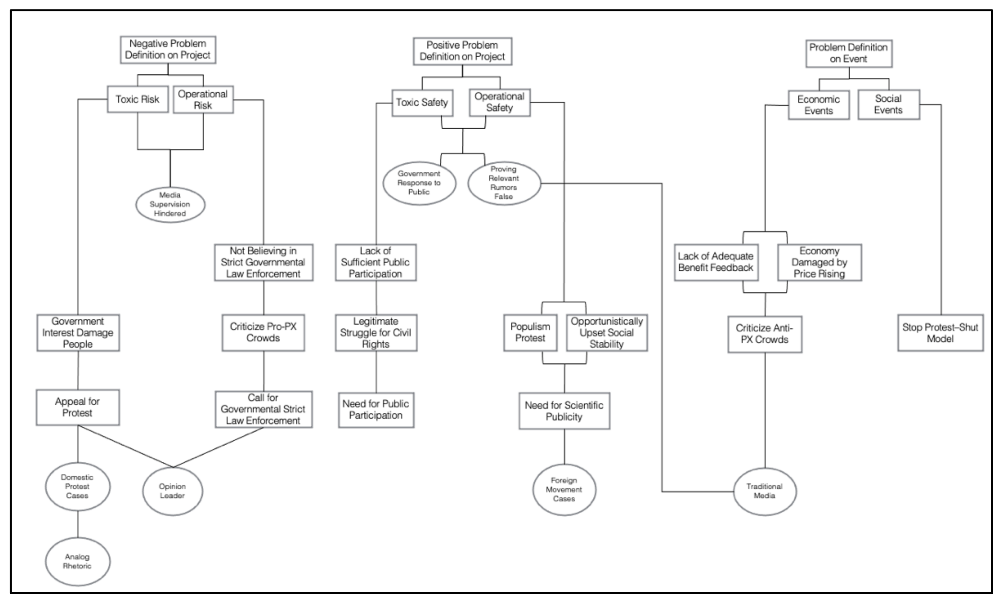
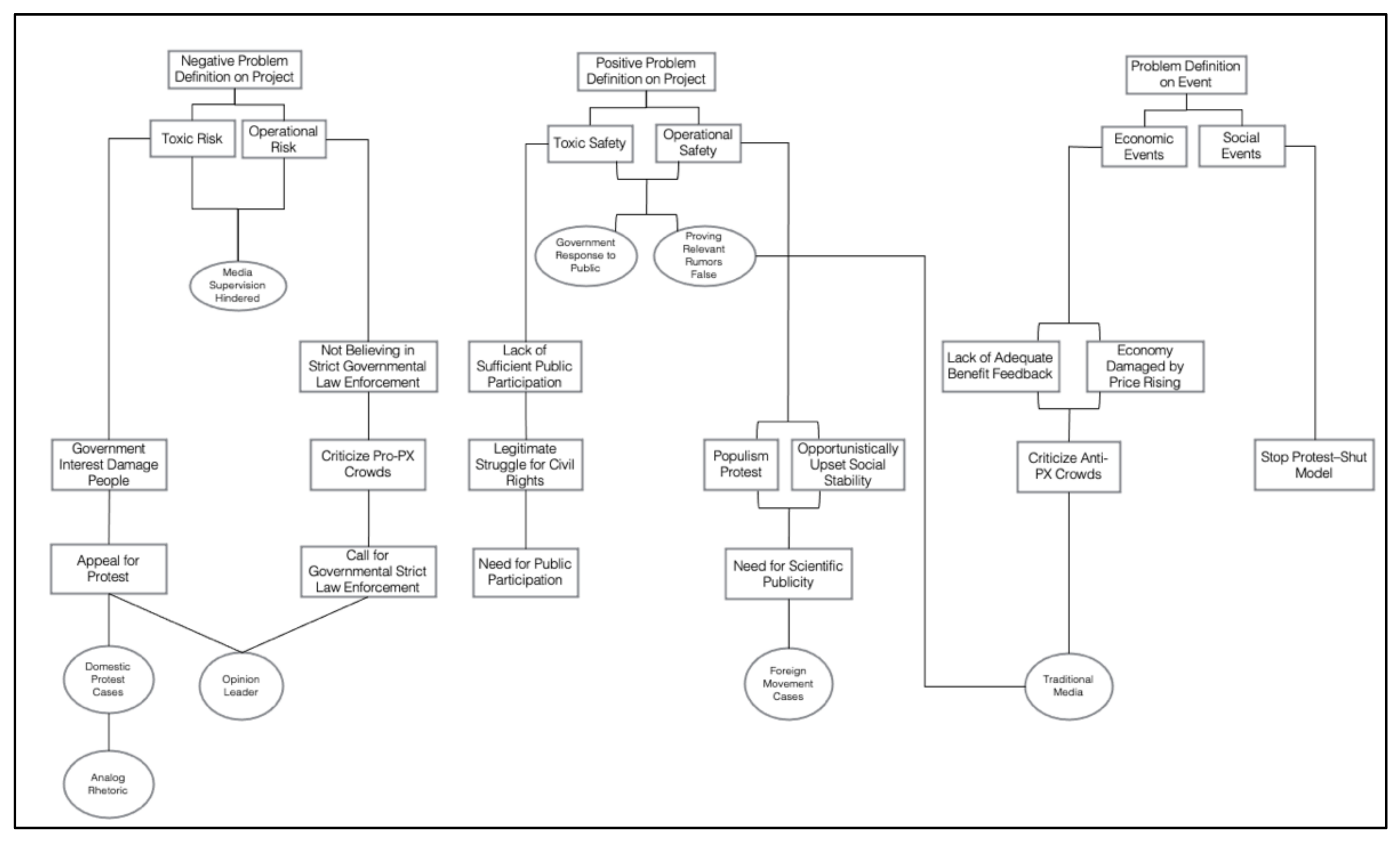
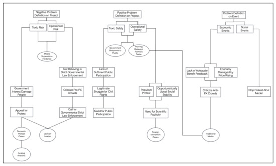
| Axis Nodes | Free Nodes | Conceptualization |
|---|---|---|
| Positive Problem Definition on Project | Toxic Safety | Considering the project itself to be less toxic and less harmful |
| Operational Safety | Considering the factory to have advanced technologies, which is safe and solid | |
| Negative Problem Definition on Project | Toxic Risk | Considering the project itself to be highly toxic and harmful, causing the pollution |
| Operational Risk | Considering the factory to be placed at a wrong place, in which accidents are easily caused | |
| Problem Definition on Event | Economic Events | Define the events from the perspective of economics and business |
| Media Events | Define the events from the perspective of media and culture | |
| Social Events | Define the events from the perspective of society and governance | |
| Progress of Event Procedure | Dam Falls in Dalian | The breakwater in Dalian broke, rising the risk of PX leak |
| Kunming Not Produce PX | Kunming refinery project does not produce PX products | |
| Media Supervision Hindered | Media to report the event progress but hindered by government and enterprise | |
| Proving Relevant Rumors False | Refute the relevant rumors | |
| Government Response to Public | Government hold press conference to respond to public opinion | |
| Tsinghua Entry Defense | Tsinghua students launched a word entry defense in Baidu encyclopedia | |
| Causal Interpretation on Project | Government Improve Environmental Governance | Because of the advanced technology and scientific management of PX projects, small polluting factories can be forced to shut down to improve the environment without compromising economic interests |
| Causal Interpretation on Event | Lack of Adequate Benefit Feedback | Lack of financial compensation for residents around the PX project triggered protests |
| Lack of Sufficient Public Participation | Lack of public participation in the introduction of PX projects and the EIA process triggered protests | |
| Not Believing in Strict Governmental Law Enforcement | Protests were triggered by distrust of the government’s ability to enforce strict laws on PX plants | |
| Economy Damaged by Price Rising | As PX ‘stops as long as protest’, supply is lower than demand, resulting in China’s large import of PX products and price increases | |
| Economy Unharmed for Market Mechanism | Under economic globalization, PX products have their market supply and demand adjustment mechanism so they will not damage economic development | |
| Moral Evaluation on Project | Government Interest Damage People | The introduction of the PX project is for government officials to harm people’s lives and health for performance and promotion needs |
| Moral Evaluation on Event | Criticize Pro-PX Crowds | People who support PX construction are foolish, ignorant, conscienceless and deserve to be criticized |
| Criticize Anti-PX Crowds | People who oppose PX construction are foolish, ignorant, irrational and deserve to be criticized | |
| Populism Protest | Viewing protests as irrational, the idea of some dictated government decisions | |
| Legitimate Struggle for Civil Rights | Viewing protests as rational and progressive actions to promote transparency in government decision making | |
| Public Intellectuals Deceive Public | Viewing protests as public intellectuals’ fooling behavior for various reasons, deliberately deceiving the public | |
| Opportunistically Upset Social Stability | Viewing protests as an opportunity for some to disrupt social stability | |
| Stop Protest–Shut Model | Representatives of all sectors of society need to discuss together to stop the vicious circle of ‘stop as long as protest’ | |
| Treatment Recommendation on Project | Need for Scientific Publicity | Thinking the way to solve the dilemma is to strengthen popular science publicity |
| Need for Public Participation | Thinking the way to solve the dilemma is to strengthen public participation | |
| Call for Governmental Strict Law Enforcement | Thinking the way to solve the dilemma is to strengthen government law enforcement | |
| Ask for Governmental Lead | Thinking the way to solve the dilemma is to persist the lead of government | |
| Appeal for Protest | Calling on the public to take actions to carry out various protests | |
| Supervise the Shutdown of Project | Calling for public action to supervise the discontinuation of the project | |
| Handle Prior-period Investment | Economic input has been made in the early stages of the project, and if it stops, how these inputs should be properly handled requires institutional norms | |
| Media Association | Foreign Movement Cases | Cite good operation cases of foreign cities |
| Domestic Protest Cases | Cite protest cases of other domestic cities | |
| Traditional Media | Cite relevant reports of traditional media | |
| Opinion Leader | Quote(‘@’) from microblog opinion leaders | |
| Rhetorical Method | Analog Rhetoric | Adopt the analog rhetoric method |
| Axis Nodes | Risk Resistance | Citizen Deliberation | Scientific Communication | Economic Rationality | |||
|---|---|---|---|---|---|---|---|
| Patterns | |||||||
| Problem Definition on Project/Event | toxic risk | operational risk | toxic safety | social events | operational safety | economic events | |
| Progress of Event Procedure | media supervision hindered | media supervision hindered | government response to public; proving relevant rumors false | / | government response to public; proving relevant rumors false | / | |
| Causal Interpretation on Event | / | not believing in strict governmental law enforcement | lack of sufficient public participation | / | / | lack of adequate benefit feedback; economy damaged by price rising | |
| Moral Evaluation on Project | government interest damage people | / | / | / | / | / | |
| Moral Evaluation on Event | / | criticize pro-PX crowds | legitimate struggle for civil rights | stop protest–shut model | populism protest; opportunistically upset social stability | criticize anti-PX crowds | |
| Treatment Recommendation on Project | appeal for protest | call for governmental strict law enforcement | need for public participation | / | need for scientific publicity | / | |
| Media Association | domestic protest cases; opinion leader | opinion leader | traditional media | / | foreign movement cases | traditional media | |
| Rhetoric Method | analog rhetoric | / | / | / | / | / | |
Publisher’s Note: MDPI stays neutral with regard to jurisdictional claims in published maps and institutional affiliations. |
© 2021 by the authors. Licensee MDPI, Basel, Switzerland. This article is an open access article distributed under the terms and conditions of the Creative Commons Attribution (CC BY) license (https://creativecommons.org/licenses/by/4.0/).
Share and Cite
Yu, X.; Wang, J.; Liu, Y. Civic Participation in Chinese Cyberpolitics: A Grounded Theory Approach of Para-Xylene Projects. Int. J. Environ. Res. Public Health 2021, 18, 12458. https://doi.org/10.3390/ijerph182312458
Yu X, Wang J, Liu Y. Civic Participation in Chinese Cyberpolitics: A Grounded Theory Approach of Para-Xylene Projects. International Journal of Environmental Research and Public Health. 2021; 18(23):12458. https://doi.org/10.3390/ijerph182312458
Chicago/Turabian StyleYu, Xin, Jinpeng Wang, and Yongliang Liu. 2021. "Civic Participation in Chinese Cyberpolitics: A Grounded Theory Approach of Para-Xylene Projects" International Journal of Environmental Research and Public Health 18, no. 23: 12458. https://doi.org/10.3390/ijerph182312458
APA StyleYu, X., Wang, J., & Liu, Y. (2021). Civic Participation in Chinese Cyberpolitics: A Grounded Theory Approach of Para-Xylene Projects. International Journal of Environmental Research and Public Health, 18(23), 12458. https://doi.org/10.3390/ijerph182312458

