Sustainability Assessment of Combined Animal Fodder and Fuel Production from Microalgal Biomass
Abstract
:1. Introduction
2. Materials and Methods
2.1. Goal Definition
2.2. System Description
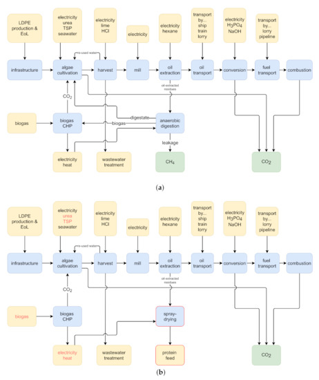
2.2.1. Algal Fuel Production
2.2.2. Co-Production of Energy and Fodder
2.3. Assessment Methodology
2.3.1. Environmental Life Cycle Impacts
2.3.2. Social Life Cycle Impacts
3. Results and Discussion
3.1. Environmental Life Cycle Impacts
3.1.1. Climate Change
3.1.2. Ecosystem Quality
3.1.3. Human Health
3.1.4. Resource Depletion
3.2. Social Life Cycle Impacts
3.3. Limitations
4. Conclusions
Supplementary Materials
Author Contributions
Funding
Institutional Review Board Statement
Informed Consent Statement
Data Availability Statement
Acknowledgments
Conflicts of Interest
References
- United Nations Framework Convention on Climate Change. Adoption of the Paris Agreement; United Nations: Paris, France, 2015. [Google Scholar]
- International Energy Agency. Key World Energy Statistics 2020; IEA: Paris, France, 2020. [Google Scholar] [CrossRef]
- Alizadeh, R.; Lund, P.D.; Soltanisehat, L. Outlook on biofuels in future studies: A systematic literature review. Renew. Sustain. Energy Rev. 2020, 134, 110326. [Google Scholar] [CrossRef]
- Chisti, Y. Biodiesel from microalgae. Biotechnol. Adv. 2007, 25, 294–306. [Google Scholar] [CrossRef] [PubMed]
- Lardon, L.; Hélias, A.; Sialve, B.; Steyer, J.P.; Bernard, O. Life-cycle assessment of biodiesel production from microalgae. Environ. Sci. Technol. 2009, 43, 6475–6481. [Google Scholar] [CrossRef] [PubMed]
- Collet, P.; Lardon, L.; Hélias, A.; Bricout, S.; Lombaert-Valot, I.; Perrier, B.; Lépine, O.; Steyer, J.P.; Bernard, O. Biodiesel from microalgae—Life cycle assessment and recommendations for potential improvements. Renew. Energy 2014, 71, 525–533. [Google Scholar] [CrossRef]
- Cruce, J.R.; Quinn, J.C. Economic viability of multiple algal biorefining pathways and the impact of public policies. Appl. Energy 2019, 233–234, 735–746. [Google Scholar] [CrossRef]
- Subhadra, B.G.; Edwards, M. Coproduct market analysis and water footprint of simulated commercial algal biorefineries. Appl. Energy 2011, 88, 3515–3523. [Google Scholar] [CrossRef]
- García Prieto, C.V.; Ramos, F.D.; Estrada, V.; Villar, M.A.; Diaz, M.S. Optimization of an integrated algae-based biorefinery for the production of biodiesel, astaxanthin and PHB. Energy 2017, 139, 1159–1172. [Google Scholar] [CrossRef]
- Wijffels, R.H.; Barbosa, M.J.; Eppink, M.H.M. Microalgae for the production of bulk chemicals and biofuels. Biofuels Bioprod. Biorefining 2010, 4, 287–295. [Google Scholar] [CrossRef]
- Clarens, A.F.; Resurreccion, E.P.; White, M.A.; Colosi, L.M. Environmental life cycle comparison of algae to other bioenergy feedstocks. Environ. Sci. Technol. 2010, 44, 1813–1819. [Google Scholar] [CrossRef]
- Eppink, M.H.M.; Olivieri, G.; Reith, H.; van den Berg, C.; Barbosa, M.J.; Wijffels, R.H. From Current Algae Products to Future Biorefinery Practices: A Review. Adv. Biochem. Eng. Biotechnol. 2019, 166, 99–123. [Google Scholar] [CrossRef]
- Bleakley, S.; Hayes, M. Algal Proteins: Extraction, Application, and Challenges Concerning Production. Foods 2017, 6, 33. [Google Scholar] [CrossRef]
- Laurens, L.M.L.; Markham, J.; Templeton, D.W.; Christensen, E.D.; van Wychen, S.; Vadelius, E.W.; Chen-Glasser, M.; Dong, T.; Davis, R.; Pienkos, P.T. Development of algae biorefinery concepts for biofuels and bioproducts: A perspective on process-compatible products and their impact on cost-reduction. Energy Environ. Sci. 2017, 10, 1716–1738. [Google Scholar] [CrossRef]
- Lodge-Ivey, S.L.; Tracey, L.N.; Salazar, A. Ruminant Nutrition Symposium: The utility of lipid extracted algae as a protein source in forage or starch-based ruminant diets. J. Anim. Sci. 2014, 92, 1331–1342. [Google Scholar] [CrossRef] [PubMed]
- Gatrell, S.; Lum, K.; Kim, J.; Lei, X.G. Nonruminant Nutrition Symposium: Potential of defatted microalgae from the biofuel industry as an ingredient to replace corn and soybean meal in swine and poultry diets. J. Anim. Sci. 2014, 92, 1306–1314. [Google Scholar] [CrossRef] [PubMed]
- Archibeque, S.; Ettinger, A.; Willson, B. Nannochloropsis oculata as a source for animal feed. Acta Agron. Hung. 2009, 57, 245–248. [Google Scholar] [CrossRef]
- Brune, D.E.; Lundquist, T.J.; Benemann, J.R. Microalgal Biomass for Greenhouse Gas Reductions: Potential for Replacement of Fossil Fuels and Animal Feeds. J. Environ. Eng. 2009, 135, 1136–1144. [Google Scholar] [CrossRef]
- Soh, L.; Montazeri, M.; Haznedaroglu, B.Z.; Kelly, C.; Peccia, J.; Eckelman, M.J.; Zimmerman, J.B. Evaluating microalgal integrated biorefinery schemes: Empirical controlled growth studies and life cycle assessment. Bioresour. Technol. 2014, 151, 19–27. [Google Scholar] [CrossRef]
- Gnansounou, E.; Kenthorai Raman, J. Life cycle assessment of algae biodiesel and its co-products. Appl. Energy 2016, 161, 300–308. [Google Scholar] [CrossRef]
- Pérez-López, P.; Montazeri, M.; Feijoo, G.; Moreira, M.T.; Eckelman, M.J. Integrating uncertainties to the combined environmental and economic assessment of algal biorefineries: A Monte Carlo approach. Sci. Total Environ. 2018, 626, 762–775. [Google Scholar] [CrossRef]
- Soratana, K.; Barr, W.J.; Landis, A.E. Effects of co-products on the life-cycle impacts of microalgal biodiesel. Bioresour. Technol. 2014, 159, 157–166. [Google Scholar] [CrossRef] [PubMed]
- Martín-Gamboa, M.; Dias, A.C.; Arroja, L.; Iribarren, D. A protocol for the definition of supply chains in product social life cycle assessment: Application to bioelectricity. Sustain. Energy Fuels 2020, 4, 5533–5542. [Google Scholar] [CrossRef]
- Ekener, E.; Hansson, J.; Larsson, A.; Peck, P. Developing Life Cycle Sustainability Assessment methodology by applying values-based sustainability weighting—Tested on biomass based and fossil transportation fuels. J. Clean. Prod. 2018, 181, 337–351. [Google Scholar] [CrossRef]
- Valente, C.; Brekke, A.; Modahl, I.S. Testing environmental and social indicators for biorefineries: Bioethanol and biochemical production. Int. J. Life Cycle Assess. 2018, 23, 581–596. [Google Scholar] [CrossRef]
- Valente, A.; Iribarren, D.; Dufour, J. Life cycle sustainability assessment of hydrogen from biomass gasification: A comparison with conventional hydrogen. Int. J. Hydrogen Energy 2019, 44, 21193–21203. [Google Scholar] [CrossRef]
- Tavakoli, H.; Barkdoll, B.D. Blended Lifecycle Integrated Social System Method. Int. J. Environ. Res. 2020, 14, 727–749. [Google Scholar] [CrossRef]
- Rafiaani, P.; Kuppens, T.; Thomassen, G.; van Dael, M.; Azadi, H.; Lebailly, P.; van Passel, S. A critical view on social performance assessment at company level: Social life cycle analysis of an algae case. Int. J. Life Cycle Assess. 2020, 25, 363–381. [Google Scholar] [CrossRef]
- Fazio, S.; Castellani, V.; Sala, S.; Schau, E.M.; Secchi, M.; Zampori, L.; Diaconu, E. Supporting Information to the Characterisation Factors of Recommended EF Life Cycle Impact Assessment Methods. 2018. Available online: http://publications.jrc.ec.europa.eu/repository/bitstream/JRC109369/jrc109369_final.pdf (accessed on 2 September 2021).
- Maister, K.; Di Noi, C.; Ciroth, A.; Srocka, M. PSILCA v.3—Database Documentation; Greendelta: Berlin, Germany, 2020. [Google Scholar]
- Portner, B.W.; Endres, C.H.; Brück, T.; Garbe, D. Life cycle greenhouse gas emissions of microalgal fuel from thin-layer cascades. Bioprocess Biosyst. Eng. 2021, 25, 294. [Google Scholar] [CrossRef]
- Wernet, G.; Bauer, C.; Steubing, B.; Reinhard, J.; Moreno-Ruiz, E.; Weidema, B. The ecoinvent database version 3 (part I): Overview and methodology. Int. J. Life Cycle Assess. 2016, 21, 1218–1230. [Google Scholar] [CrossRef]
- UN Comtrade. International Trade Statistics Database. 2020. Available online: https://comtrade.un.org/data/ (accessed on 23 September 2021).
- International Organization for Standardization. ISO 14040:2006 Environmental Management—Life Cycle Assessment—Principles and Framework; ISO: Geneva, Switzerland, 2006. [Google Scholar]
- International Organization for Standardization. ISO 14044:2006 Environmental Management—Life Cycle Assessment—Requirements and Guidelines; ISO: Geneva, Switzerland, 2006. [Google Scholar]
- Sala, S.; Amadei, A.M.; Beylot, A.; Ardente, F. The evolution of life cycle assessment in European policies over three decades. Int. J. Life Cycle Assess. 2021, 83, 126. [Google Scholar] [CrossRef]
- Mutel, C. Brightway: An open source framework for Life Cycle Assessment. J. Open Source Softw. 2017, 2, 236. [Google Scholar] [CrossRef]
- Benoît-Norris, C.; Traverso, M.; Neugebauer, S.; Ekener, E.; Schaubroeck, T.; Russo Garrido, S.; Berger, M.; Valdivia, S.; Lehmann, A.; Finkbeiner, M.; et al. Guidelines for Social Life Cycle Assessment of Products and Organizations; United Nations Environment Programme (UNEP): Nairobi, Kenya, 2020. [Google Scholar]
- GreenDelta. OpenLCA Software. 2020. Available online: https://www.greendelta.com/software/ (accessed on 20 August 2021).
- Falter, C.; Valente, A.; Habersetzer, A.; Iribarren, D.; Dufour, J. An integrated techno-economic, environmental and social assessment of the solar thermochemical fuel pathway. Sustain. Energy Fuels 2020, 4, 3992–4002. [Google Scholar] [CrossRef]
- Valente, A.; Iribarren, D.; Dufour, J. Comparative life cycle sustainability assessment of renewable and conventional hydrogen. Sci. Total Environ. 2021, 756, 144132. [Google Scholar] [CrossRef] [PubMed]
- Ben Hnich, K.; Martín-Gamboa, M.; Khila, Z.; Hajjaji, N.; Dufour, J.; Iribarren, D. Life cycle sustainability assessment of synthetic fuels from date palm waste. Sci. Total Environ. 2021, 796, 148961. [Google Scholar] [CrossRef] [PubMed]





| Material | Ecoinvent 3.7.1 APOS Activity, Location (ELCA) 1 | PSILCA 3.0 Sector, Country (SLCA) | Amount per MJ | Unit | Cost per FU (USD) |
|---|---|---|---|---|---|
| Biogas | market for biogas, RoW | Agricultural and livestock services, ES | 1.23 × 10 | m³ | 1.42 × 10 |
| N-fertilizer | nutrient supply from urea, RER | Manufacture of pesticides and agrochemical products, ES | 5.18 × 10 | kg N | 2.89 × 10 |
| P-fertilizer | nutrient supply from triple superphosphate, RER | Manufacture of pesticides and agrochemical products, ES | 1.04 × 10 | kg P₂O₅ | 2.96 × 10 |
| Pond liner | market for packaging film, low density polyethylene, GLO | Manufacture of plastic products, ES | 5.46 × 10 | kg | 1.91 × 10 |
| Water pipeline | market for water supply network, GLO | Civil Engineering, ES | 5.07 × 10 | km | 5.10 × 10 |
| Lime | market for lime, RER | Basic chemical products, ES | 4.91 × 10 | kg | 6.78 × 10 |
| HCl | market for hydrochloric acid, without water, in 30% solution state, RER | Basic chemical products, ES | 4.83 × 10 | kg (undiluted) | 7.24 × 10 |
| Hexane | market for hexane, GLO | Coke, refined petroleum products and nuclear fuel, ES | 1.64 × 10 | kg | 6.31 × 10 |
| Rail transport | market group for transport, freight train, RER | Railway transport, ES | 3.16 × 10 | t km | 9.68 × 10 |
| Sea transport | market for transport, freight, sea, tanker for petroleum, GLO | Water transport, ES | 1.11 × 10 | t km | 4.13 × 10 |
| Road transport | market for transport, freight, lorry 16–32 metric ton, EURO6, RER | Other transport material n.e.c., ES | 2.74 × 10 | t km | 9.34 × 10 |
| Pipeline transport | market for transport, pipeline, onshore, petroleum, RER | Other land transport; transport via pipelines, ES | 9.25 × 10 | t km | 5.17 × 10 |
| Electricity | market for electricity, medium voltage, NL | Electricity, gas, steam and hot water supply, NL | 2.11 × 10 | kWh | 2.49 × 10 |
| H₃PO₄ | market for phosphoric acid, industrial grade, without water, in 85% solution state, GLO | Manufacture of industrial chemicals and fertilizers, IL | 1.95 × 10 | kg (undiluted) | 2.07 × 10 |
| NaOH | market for sodium hydroxide, without water, in 50% solution state, GLO | Manufacture of chemicals and chemical product, NL | 5.84 × 10 | kg (undiluted) | 1.32 × 10 |
| Electricity (avoided) | market for electricity, high voltage, ES | Production and distribution of electricity, ES | −1.45 × 10 | kWh | −1.68 × 10 |
| Natural gas (avoided) | heat and power co-generation, natural gas, combined cycle power plant, 400MW electrical, ES | Natural gas mix, ES | −1.30 | MJ | −1.63 × 10 |
| Material | Ecoinvent 3.7.1 APOS Activity, Location (ELCA) 1 | PSILCA 3.0 Sector, Country (SLCA) | Amount per MJ | Unit | Cost per FU (USD) |
|---|---|---|---|---|---|
| Biogas | market for biogas, RoW | Agricultural and livestock services, ES | 1.72 × 10 | m³ | 2.22 × 10 |
| N-fertilizer | nutrient supply from urea, RER | Manufacture of pesticides and agrochemical products, ES | 9.44 × 10 | kg N | 5.27 × 10 |
| P-fertilizer | nutrient supply from triple superphosphate, RER | Manufacture of pesticides and agrochemical products, ES | 1.90 × 10 | kg P₂O₅ | 5.39 × 10 |
| Pond liner | market for packaging film, low density polyethylene, GLO | Manufacture of plastic products, ES | 5.46 × 10 | kg | 1.91 × 10 |
| Water pipeline | market for water supply network, GLO | Civil Engineering, ES | 5.07 × 10 | km | 5.10 × 10 |
| Lime | market for lime, RER | Basic chemical products, ES | 4.91 × 10 | kg | 6.70 × 10 |
| HCl | market for hydrochloric acid, without water, in 30% solution state, RER | Basic chemical products, ES | 4.83 × 10 | kg (undiluted) | 7.24 × 10 |
| Hexane | market for hexane, GLO | Coke, refined petroleum products and nuclear fuel, ES | 1.64 × 10 | kg | 6.31 × 10 |
| Rail transport | market group for transport, freight train, RER | Railway transport, ES | 3.16 × 10 | t km | 9.68 × 10 |
| Sea transport | market for transport, freight, sea, tanker for petroleum, GLO | Water transport, ES | 1.11 × 10 | t km | 4.13 × 10 |
| Road transport | market for transport, freight, lorry 16–32 metric ton, EURO6, RER | Other transport material n.e.c., ES | 2.74 × 10 | t km | 9.34 × 10 |
| Pipeline transport | market for transport, pipeline, onshore, petroleum, RER | Other land transport; transport via pipelines, ES | 9.25 × 10 | t km | 5.17 × 10 |
| Electricity | market for electricity, medium voltage, NL | Electricity, gas, steam and hot water supply, NL | 2.11 × 10 | kWh | 2.49 × 10 |
| H₃PO₄ | market for phosphoric acid, industrial grade, without water, in 85% solution state, GLO | Manufacture of industrial chemicals and fertilizers, IL | 1.95 × 10 | kg (undiluted) | 2.07 × 10 |
| NaOH | market for sodium hydroxide, without water, in 50% solution state, GLO | Manufacture of chemicals and chemical product, NL | 5.84 × 10 | kg (undiluted) | 1.32 × 10 |
| Heat | heat and power co-generation, natural gas, combined cycle power plant, 400 MW electrical, ES | Natural gas mix, ES 2 | 6.10 × 10 | MJ | 7.63 × 10 |
| Tap water | market for tap water, Europe w/o Switzerland | Collection, purification and distribution of water, ES | 4.91 × 10 | kg | 2.30 × 10 |
| Electricity (avoided) | market for electricity, high voltage, ES | Production and distribution of electricity, ES | −1.74 × 10 | kWh | −2.01 × 10 |
| Soybean (avoided) | soybean meal and crude oil production, BR | Processed soy oil, BR | −3.85 × 10 | kg | −2.40 × 10 |
| Soybean (avoided) | soybean meal and crude oil production, US | Soybean and other oilseed processing, US | −3.15 × 10 | kg | −1.96 × 10 |
| Social Indicator | Main Benefit Driver AF + Energy | Main Impact Driver AF + Energy | Main Benefit Driver AF + Fodder | Main Impact Driver AF + Fodder |
|---|---|---|---|---|
| Child labor, total | Displacement of natural gas from Nigeria and Russia | Chemicals production in Spain | (i) Displacement of soy from Brazil; (ii) Displacement of Spanish grid electricity | (i) Natural gas production in Nigeria and Russia; (ii) Chemicals production in Spain |
| Sector contribution to economic development (positive indicator) | Algal fuel production in Spain | Displacement of energy products from Nigeria, Russia, and South Africa | Production of biogas and chemicals in Spain | Displacement of Brazilian soy |
| Fair Salary | Displacement of activities in Spain, Algeria related to energy products | Production of biogas and chemicals in Spain | Displacement of soy from Brazil and USA | Production of biogas and chemicals in Spain |
| Frequency of forced labor | Displacement of activities in Spain, Algeria, and Russia related to energy products | Production of biogas and chemicals in Spain | Displacement of Brazilian soy | (i) Natural gas production in Nigeria, Algeria, and Russia; (ii) Production of biogas and chemicals in Spain |
| Gender wage gap | Displacement of Spanish grid electricity | Chemicals production in Spain | (i) Displacement of soy from Brazil and USA (ii) Displacement of Spanish grid electricity | (i) Production of biogas and chemicals in Spain; (ii) Natural gas production in Peru |
| Health expenditure | Displacement of natural gas from Nigeria, Cameroon, and Qatar | Chemicals production in Spain | Displacement of Brazilian soy | Algal fuel production in Spain |
| Unemployment | Displacement of Spanish grid electricity | Production of biogas, chemicals, and water in Spain | (i) Displacement of Spanish grid electricity; (ii) Displacement of Brazilian soy | Production of biogas and chemicals in Spain |
| Violations of employment laws and regulations | Displacement of natural gas from USA and Peru | Production of biogas, chemicals, and water infrastructure in Spain | Displacement of US soy | Production of biogas and chemicals in Spain |
| Women in the sectoral labor force | Displacement of economic activities in France, Peru, and Algeria related to energy products | Production of biogas and chemicals in Spain | Displacement of Spanish grid electricity | (i) Production of biogas, chemicals, and water infrastructure in Spain; (ii) Natural gas-related activities in France |
Publisher’s Note: MDPI stays neutral with regard to jurisdictional claims in published maps and institutional affiliations. |
© 2021 by the authors. Licensee MDPI, Basel, Switzerland. This article is an open access article distributed under the terms and conditions of the Creative Commons Attribution (CC BY) license (https://creativecommons.org/licenses/by/4.0/).
Share and Cite
Portner, B.W.; Valente, A.; Guenther, S. Sustainability Assessment of Combined Animal Fodder and Fuel Production from Microalgal Biomass. Int. J. Environ. Res. Public Health 2021, 18, 11351. https://doi.org/10.3390/ijerph182111351
Portner BW, Valente A, Guenther S. Sustainability Assessment of Combined Animal Fodder and Fuel Production from Microalgal Biomass. International Journal of Environmental Research and Public Health. 2021; 18(21):11351. https://doi.org/10.3390/ijerph182111351
Chicago/Turabian StylePortner, Benjamin W., Antonio Valente, and Sandy Guenther. 2021. "Sustainability Assessment of Combined Animal Fodder and Fuel Production from Microalgal Biomass" International Journal of Environmental Research and Public Health 18, no. 21: 11351. https://doi.org/10.3390/ijerph182111351
APA StylePortner, B. W., Valente, A., & Guenther, S. (2021). Sustainability Assessment of Combined Animal Fodder and Fuel Production from Microalgal Biomass. International Journal of Environmental Research and Public Health, 18(21), 11351. https://doi.org/10.3390/ijerph182111351

