Students’ Intention of Visiting Urban Green Spaces after the COVID-19 Lockdown in China
Abstract
:1. Introduction
2. Literature Review
3. Research Questions and Hypotheses
3.1. Theory of Planned Behavior
3.2. Expanding the Theory of Planned Behavior
4. Methodology
4.1. Data Collection
4.2. Structural Equation Modeling
5. Results and Discussion
5.1. Descriptive Statistics
5.2. SEM Estimation Results
6. Conclusions
Author Contributions
Funding
Institutional Review Board Statement
Informed Consent Statement
Conflicts of Interest
Appendix A
| Attitude toward the behavior | |
| ATT1 | I will often go to the surrounding greenspace to relax and relieve the pressure after the epidemic. |
| ATT2 | I think that visiting urban green space can increase my contact with the outside world and have more social opportunities. |
| ATT3 | I would like to recommend people around me visit urban green space after the epidemic. |
| Perceived behavioral control | |
| PBC1 | Whether I visit urban green space is entirely up to me. |
| PBC2 | Even if the number of tourists in the urban green parks is limited every day and need an appointment in advance, I would like to visit urban green space after the epidemic. |
| PBC3 | I have sufficient resources, time, and opportunities to visit urban green space after the end of the epidemic. |
| Subjective norms | |
| SN1 | My family and friends hope that I can visit the surrounding urban green parks for relaxation after the epidemic. |
| SN2 | I will choose the urban green space with relatively few people to play after the epidemic. |
| SN3 | I only want to go to the nearest urban green space, not to the suburbs, outside the city or other provinces after the epidemic. |
| Perceived knowledge | |
| PK1 | I understand the source of COVID-19. |
| PK2 | I know how to take measures to prevent COVID-19. |
| PK3 | I often receive information about COVID-19 and health advice through the Internet and other media. |
| PK4 | Compared with the average person, I know more facts about COVID-19. |
| Psychological Risk | |
| RP1 | After the epidemic, I will worry about the risk of virus infection when I visit the surrounding urban green space. |
| RP2 | After the epidemic, when I go to the urban green space, I will worry about safety because there are few people. |
| RP3 | I am worried that the environmental quality and sanitation of green parks in surrounding cities are not ideal after the epidemic. |
| RP4 | After the epidemic, I am worried that it will take a lot of time for the relevant health examination before entering the park. |
| Behavioral intention for safer destinations | |
| BI1 | I plan to visit urban green space in the recent week. |
| BI2 | I will exert effort to visit urban green space in the recent mouth. |
| BI3 | I am willing to visit urban green space this year. |
References
- Guo, Y.-R.; Cao, Q.-D.; Hong, Z.-S.; Tan, Y.-Y.; Chen, S.-D.; Jin, H.-J.; Tan, K.-S.; Wang, D.-Y.; Yan, Y. The origin, trans-mission and clinical therapies on coronavirus disease 2019 (COVID-19) outbreak–An update on the status. Mil. Med. Res. 2020, 7, 11. [Google Scholar] [CrossRef] [Green Version]
- Akers, A.; Barton, J.; Cossey, R.; Gainsford, P.; Griffin, M.; Micklewright, D. Visual Color Perception in Green Exercise: Positive Effects on Mood and Perceived Exertion. Environ. Sci. Technol. 2012, 46, 8661–8666. [Google Scholar] [CrossRef]
- Yu, P.; Zhu, J.; Zhang, Z.; Han, Y. A Familial Cluster of Infection Associated with the 2019 Novel Coronavirus Indicating Possible Person-to-Person Transmission During the Incubation Period. J. Infect. Dis. 2020, 221, 1757–1761. [Google Scholar] [CrossRef] [PubMed] [Green Version]
- Li, Q.; Guan, X.; Wu, P.; Wang, X.; Zhou, L.; Tong, Y.; Ren, R.; Leung, K.S.M.; Lau, E.H.Y.; Wong, J.Y.; et al. Early Transmission Dynamics in Wuhan, China, of Novel Coronavirus-Infected Pneumonia. N. Engl. J. Med. 2020, 382, 1199–1207. [Google Scholar] [CrossRef]
- Jin, Y.-H.; Cai, L.; Cheng, Z.-S.; Cheng, H.; Deng, T.; Fan, Y.-P.; Fang, C.; Huang, D.; Huang, L.-Q.; Huang, Q.; et al. A rapid advice guideline for the diagnosis and treatment of 2019 novel coronavirus (2019-nCoV) infected pneumonia (standard version). Mil. Med. Res. 2020, 7, 1–23. [Google Scholar] [CrossRef] [PubMed] [Green Version]
- Shoari, N.; Ezzati, M.; Baumgartner, J.; Malacarne, D.; Fecht, D. Accessibility and allocation of public parks and gardens in England and Wales: A COVID-19 social distancing perspective. PLoS ONE 2020, 15, e0241102. [Google Scholar] [CrossRef] [PubMed]
- Aristovnik, A.; Keržič, D.; Ravšelj, D.; Tomaževič, N.; Umek, L. Impacts of the COVID-19 Pandemic on Life of Higher Education Students: A Global Perspective. Sustainability 2020, 12, 8438. [Google Scholar] [CrossRef]
- Wang, G.; Zhang, Y.; Zhao, J.; Zhang, J.; Jiang, F. Mitigate the effects of home confinement on children during the COVID-19 outbreak. Lancet 2020, 395, 945–947. [Google Scholar] [CrossRef]
- Bayram, N.; Bilgel, N. The prevalence and socio-demographic correlations of depression, anxiety and stress among a group of university students. Soc. Psychiatry Psychiatr. Epidemiol. 2008, 43, 667–672. [Google Scholar] [CrossRef]
- Auerbach, R.P.; Alonso, J.; Axinn, W.G.; Cuijpers, P.; Ebert, D.D.; Green, J.G.; Hwang, I.; Kessler, R.C.; Liu, H.; Mortier, P.; et al. Mental disorders among college students in the World Health Organization World Mental Health Surveys (volume 46, p. 2955, 2016). Psychol. Med. 2017, 47, 2737. [Google Scholar] [CrossRef] [Green Version]
- Dyrbye, L.N.; Thomas, M.R.; Shanafelt, T.D. Systematic review of depression, anxiety, and other indicators of psycho-logical distress among US and Canadian medical students. Acad. Med. 2006, 81, 354–373. [Google Scholar] [CrossRef] [PubMed]
- Ibrahim, A.K.; Kelly, S.J.; Adams, C.E.; Glazebrook, C. A systematic review of studies of depression prevalence in university students. J. Psychiatr. Res. 2013, 47, 391–400. [Google Scholar] [CrossRef]
- Turner, J.C.; Leno, E.V.; Keller, A. Causes of Mortality Among American College Students: A Pilot Study. J. Coll. Stud. Psychother. 2013, 27, 31–42. [Google Scholar] [CrossRef] [Green Version]
- Wong, C.; Odom, S.L.; Hume, K.A.; Cox, A.W.; Fettig, A.; Kucharczyk, S.; Brock, M.E.; Plavnick, J.B.; Fleury, V.P.; Schultz, T.R. Evidence-Based Practices for Children, Youth, and Young Adults with Autism Spectrum Disorder: A Comprehensive Review. J. Autism Dev. Disord. 2015, 45, 1951–1966. [Google Scholar] [CrossRef]
- Wang, J.-N.; Liu, L.; Wang, L. Prevalence and associated factors of emotional and behavioural problems in Chinese school adolescents: A cross-sectional survey. Child. Care Health Dev. 2013, 40, 319–326. [Google Scholar] [CrossRef] [PubMed]
- Tepper, P.; Liu, X.; Guo, C.; Zhai, J.; Liu, T.; Li, C. Depressive symptoms in Chinese children and adolescents: Parent, teacher, and self reports. J. Affect. Disord. 2008, 111, 291–298. [Google Scholar] [CrossRef]
- Zborovsky, G.E. Premises and Problems of the Non-linear Conception of Higher Education in the Russian Macro-region. Univ. Manag. Pr. Anal. 2016, 106, 120–134. [Google Scholar] [CrossRef]
- Mahdy, M.A.A. The Impact of COVID-19 Pandemic on the Academic Performance of Veterinary Medical Students. Front. Vet. Sci. 2020, 7, 732. [Google Scholar] [CrossRef] [PubMed]
- Hawryluck, L.; Gold, W.L.; Robinson, S.; Pogorski, S.; Galea, S.; Styra, R. SARS Control and Psychological Effects of Quarantine, Toronto, Canada. Emerg. Infect. Dis. 2004, 10, 1206–1212. [Google Scholar] [CrossRef] [PubMed]
- Reynolds, D.L.; Garay, J.R.; Deamond, S.L.; Moran, M.K.; Gold, W.; Styrai, R. Understanding, compliance and psychological impact of the SARS quarantine experience. Epidemiol. Infect. 2008, 136, 997–1007. [Google Scholar] [CrossRef] [PubMed]
- Marjanovic, Z.; Greenglass, E.R.; Coffey, S. The relevance of psychosocial variables and working conditions in predicting nurses’ coping strategies during the SARS crisis: An online questionnaire survey. Int. J. Nurs. Stud. 2007, 44, 991–998. [Google Scholar] [CrossRef]
- Cao, W.; Fang, Z.; Hou, G.; Han, M.; Xu, X.; Dong, J.; Zheng, J. The psychological impact of the COVID-19 epidemic on college students in China. Psychiatry Res. 2020, 287, 112934. [Google Scholar] [CrossRef] [PubMed]
- Silva, R.A.; Rogers, K.; Buckley, T.J. Advancing Environmental Epidemiology to Assess the Beneficial Influence of the Natural Environment on Human Health and Well-Being. Environ. Sci. Technol. 2018, 52, 9545–9555. [Google Scholar] [CrossRef] [Green Version]
- Brown, D.K.; Barton, J.; Gladwell, V.F. Viewing Nature Scenes Positively Affects Recovery of Autonomic Function Following Acute-Mental Stress. Environ. Sci. Technol. 2013, 47, 5562–5569. [Google Scholar] [CrossRef] [PubMed] [Green Version]
- Wallner, P.; Kundi, M.; Arnberger, A.; Eder, R.; Allex, B.; Weitensfelder, L.; Hutter, H.-P. Reloading Pupils’ Batteries: Impact of Green Spaces on Cognition and Wellbeing. Int. J. Environ. Res. Public Health 2018, 15, 1205. [Google Scholar] [CrossRef] [Green Version]
- Buckley, R.; Zhong, L.; Martin, S. Mental health key to tourism infrastructure in China’s new megapark. Tour. Manag. 2021, 82, 104169. [Google Scholar] [CrossRef] [PubMed]
- Coon, J.T.; Boddy, K.; Stein, K.; Whear, R.; Barton, J.; Depledge, M. Does participating in physical activity in outdoor natural environments have a greater effect on physical and mental wellbeing than physical activity indoors? A systematic review. J. Epidemiol. Community Health 2011, 65, 1761–1772. [Google Scholar] [CrossRef]
- Peng, Y.; Peng, Z.; Feng, T.; Zhong, C.; Wang, W. Assessing Comfort in Urban Public Spaces: A Structural Equation Model Involving Environmental Attitude and Perception. Int. J. Environ. Res. Public Health 2021, 18, 1287. [Google Scholar] [CrossRef]
- Pouso, S.; Borja, A.; Fleming, L.E.; Gómez-Baggethun, E.; White, M.P.; Uyarra, M.C. Contact with blue-green spaces during the COVID-19 pandemic lockdown beneficial for mental health. Sci. Total Environ. 2020, 756, 143984. [Google Scholar] [CrossRef]
- Jeong, E.; Hagose, M.; Jung, H.; Ki, M.; Flahault, A. Understanding South Korea’s Response to the COVID-19 Outbreak: A Real-Time Analysis. Int. J. Environ. Res. Public Health 2020, 17, 9571. [Google Scholar] [CrossRef]
- Ajzen, I. The theory of planned behaviour: Reactions and reflections. Psychol. Health 2011, 26, 1113–1127. [Google Scholar] [CrossRef] [PubMed]
- Chen, M.-F.; Tung, P.-J. Developing an extended Theory of Planned Behavior model to predict consumers’ intention to visit green hotels. Int. J. Hosp. Manag. 2014, 36, 221–230. [Google Scholar] [CrossRef]
- Şimşekoğlu, O.; Lajunen, T. Social psychology of seat belt use: A comparison of theory of planned behavior and health belief model. Transp. Res. Part F Traffic Psychol. Behav. 2008, 11, 181–191. [Google Scholar] [CrossRef]
- Saadatian-Elahi, M.; Facy, F.; Del Signore, C.; Vanhems, P. Perception of epidemic’s related anxiety in the General French Population: A cross-sectional study in the Rhone-Alpes region. BMC Public Health 2010, 10, 1–10. [Google Scholar] [CrossRef] [Green Version]
- Novelli, M.; Burgess, L.G.; Jones, A.; Ritchie, B.W. ’No Ebola...still doomed’—The Ebola-induced tourism crisis. Ann. Tour. Res. 2018, 70, 76–87. [Google Scholar] [CrossRef]
- Bi, K.; Chen, Y.; Zhao, S.; Ben-Arieh, D.; Wu, C.-H. Modeling learning and forgetting processes with the corresponding impacts on human behaviors in infectious disease epidemics. Comput. Ind. Eng. 2019, 129, 563–577. [Google Scholar] [CrossRef]
- Wang, C.; Pan, R.; Wan, X.; Tan, Y.; Xu, L.; Ho, C.S.; Ho, R.C. Immediate Psychological Responses and Associated Factors during the Initial Stage of the 2019 Coronavirus Disease (COVID-19) Epidemic among the General Population in China. Int. J. Environ. Res. Public Health 2020, 17, 1729. [Google Scholar] [CrossRef] [Green Version]
- Xu, Q.; Mao, Z.; Wei, D.; Liu, P.; Fan, K.; Wang, J.; Wang, X.; Lou, X.; Lin, H.; Wang, C.; et al. Prevalence and risk factors for anxiety symptoms during the outbreak of COVID-19: A large survey among 373216 junior and senior high school students in China. J. Affect. Disord. 2021, 288, 17–22. [Google Scholar] [CrossRef] [PubMed]
- Cheng, S.; An, D.; Yao, Z.; Liu, J.J.-W.; Ning, X.; Wong, J.P.-H.; Fung, K.P.-L.; Vahabi, M.; Poon, M.K.-L.; Yamada, J.; et al. Association between Mental Health Knowledge Level and Depressive Symptoms among Chinese College Students. Int. J. Environ. Res. Public Health 2021, 18, 1850. [Google Scholar] [CrossRef]
- Yang, K.; Wang, L.; Liu, H.; Li, L.; Jiang, X. Impact of coronavirus disease 2019 on the mental health of university students in Sichuan Province, China: An online cross-sectional study. Int. J. Ment. Health Nurs. 2021, 30, 875–884. [Google Scholar] [CrossRef]
- Liu, X.; Luo, W.-T.; Li, Y.; Li, C.-N.; Hong, Z.-S.; Chen, H.-L.; Xiao, F.; Xia, J.-Y. Psychological status and behavior changes of the public during the COVID-19 epidemic in China. Infect. Dis. Poverty 2020, 9, 1–11. [Google Scholar] [CrossRef]
- Brooks, S.K.; Webster, R.; Smith, L.E.; Woodland, L.; Wessely, S.; Greenberg, N.; Rubin, G.J. The psychological impact of quarantine and how to reduce it: Rapid review of the evidence. Lancet 2020, 395, 912–920. [Google Scholar] [CrossRef] [Green Version]
- Cellini, N.; Canale, N.; Mioni, G.; Costa, S. Changes in sleep pattern, sense of time and digital media use during COVID-19 lockdown in Italy. J. Sleep Res. 2020, 29, e13074. [Google Scholar] [CrossRef]
- Odriozola-González, P.; Planchuelo-Gómez, A.; Irurtia, M.J.; de Luis-García, R. Psychological effects of the COVID-19 outbreak and lockdown among students and workers of a Spanish university. Psychiatry Res. 2020, 290, 113108. [Google Scholar] [CrossRef] [PubMed]
- Cornine, A. Reducing Nursing Student Anxiety in the Clinical Setting: An Integrative Review. Nurs. Educ. Perspect. 2020, 41, 229–234. [Google Scholar] [CrossRef]
- Ayittey, F.K.; Ayittey, M.K.; Chiwero, N.B.; Kamasah, J.S.; Dzuvor, C. Economic impacts of Wuhan 2019-nCoV on China and the world. J. Med. Virol. 2020, 92, 473–475. [Google Scholar] [CrossRef] [PubMed] [Green Version]
- Miller, J.M.; Sadak, K.T.; Shahriar, A.A.; Wilson, N.J.; Hampton, M.; Bhattacharya, M.; Towle, A.; Turcotte, L.M. Cancer survivors exercise at higher intensity in outdoor settings: The GECCOS trial. Pediatr. Blood Cancer 2020, 68, e28850. [Google Scholar] [CrossRef]
- Marselle, M.R.; Hartig, T.; Cox, D.T.; de Bell, S.; Knapp, S.; Lindley, S.; Triguero-Mas, M.; Böhning-Gaese, K.; Braubach, M.; Cook, P.A.; et al. Pathways linking biodiversity to human health: A conceptual framework. Environ. Int. 2021, 150, 106420. [Google Scholar] [CrossRef]
- Hendker, A.; Eils, E. A Group-Based 8-Week Functional Interval-Type Outdoor Training Program Improves Physical Performance in Recreationally Active Adults. Front. Sports Act. Living 2021, 3, 627853. [Google Scholar] [CrossRef]
- Wilczynska, M.; Lubans, D.R.; Plotnikoff, R.C. The effects of the eCoFit RCT on depression and anxiety symptoms among adults with or at risk of Type 2 Diabetes. Psychol. Health Med. 2021, 16, 1–10. [Google Scholar] [CrossRef]
- Schweitzer, R.D.; Glab, H.; Brymer, E. The Human–Nature Experience: A Phenomenological-Psychoanalytic Perspective. Front. Psychol. 2018, 9, 969. [Google Scholar] [CrossRef]
- Hipp, J.A.; Gulwadi, G.B.; Alves, S.; Sequeira, S. The Relationship Between Perceived Greenness and Perceived Restora-Tiveness of University Campuses and Student-Reported Quality of Life. Environ. Behav. 2016, 48, 1292–1308. [Google Scholar] [CrossRef]
- Dirani, M.; Tong, L.; Gazzard, G.; Zhang, X.; Chia, A.; Young, T.L.; Rose, K.; Mitchell, P.; Saw, S.-M. Outdoor activity and myopia in Singapore teenage children. Br. J. Ophthalmol. 2009, 93, 997–1000. [Google Scholar] [CrossRef]
- Haug, E.; Torsheim, T.; Sallis, J.F.; Samdal, O. The characteristics of the outdoor school environment associated with physical activity. Health Educ. Res. 2008, 25, 248–256. [Google Scholar] [CrossRef] [PubMed]
- McCormick, R. Does Access to Green Space Impact the Mental Well-being of Children: A Systematic Review. J. Pediatr. Nurs. 2017, 37, 3–7. [Google Scholar] [CrossRef]
- Liñán, F.; Chen, Y.-W. Development and Cross-Cultural Application of a Specific Instrument to Measure Entrepreneurial Intentions. Entrep. Theory Pract. 2009, 33, 593–617. [Google Scholar] [CrossRef]
- Han, H.; Al-Ansi, A.; Chua, B.-L.; Tariq, B.; Radic, A.; Park, S.-H. The Post-Coronavirus World in the International Tourism Industry: Application of the Theory of Planned Behavior to Safer Destination Choices in the Case of US Outbound Tourism. Int. J. Environ. Res. Public Health 2020, 17, 6485. [Google Scholar] [CrossRef]
- Jiang, X.; Ding, Z.; Li, X.; Sun, J.; Jiang, Y.; Liu, R.; Wang, D.; Wang, Y.; Sun, W. How cultural values and anticipated guilt matter in Chinese residents’ intention of low carbon consuming behavior. J. Clean. Prod. 2019, 246, 119069. [Google Scholar] [CrossRef]
- Han, H.; Hsu, L.-T.; Sheu, C. Application of the Theory of Planned Behavior to green hotel choice: Testing the effect of environmental friendly activities. Tour. Manag. 2010, 31, 325–334. [Google Scholar] [CrossRef]
- Prasetyo, Y.T.; Castillo, A.M.; Salonga, L.J.; Sia, J.A.; Seneta, J.A. Factors affecting perceived effectiveness of COVID-19 prevention measures among Filipinos during Enhanced Community Quarantine in Luzon, Philippines: Integrating Protection Motivation Theory and extended Theory of Planned Behavior. Int. J. Infect. Dis. 2020, 99, 312–323. [Google Scholar] [CrossRef] [PubMed]
- Lehberger, M.; Kleih, A.-K.; Sparke, K. Panic buying in times of coronavirus (COVID-19): Extending the theory of planned behavior to understand the stockpiling of nonperishable food in Germany. Appetite 2021, 161, 105118. [Google Scholar] [CrossRef] [PubMed]
- Foà, C.; Tura, G.A.; Camelli, C.; Silingardi, R.; Malavolti, M.; Kuenzer, E.; Carraro, G.; De Paolis, B.; Sarli, L. Hand hygiene in health care settings: The citizens’ point of view. Acta BioMed. Atenei Parm. 2017, 88, 40–53. [Google Scholar] [CrossRef]
- Kothe, E.J.; Sainsbury, K.; Smith, L.; Mullan, B.A. Explaining the intention–behaviour gap in gluten-free diet adherence: The moderating roles of habit and perceived behavioural control. J. Health Psychol. 2015, 20, 580–591. [Google Scholar] [CrossRef] [Green Version]
- Kok, G.; Van Essen, G.A.; Wicker, S.; Llupià, A.; Mena, G.; Correia, R.; Ruiter, R.A. Planning for influenza vaccination in health care workers: An Intervention Mapping approach. Vaccine 2011, 29, 8512–8519. [Google Scholar] [CrossRef] [PubMed]
- de Wit, J.B.F.; Vet, R.; Schutten, M.; van Steenbergen, J. Social-cognitive determinants of vaccination behavior against hepatitis B: An assessment among men who have sex with men. Prev. Med. 2005, 40, 795–802. [Google Scholar] [CrossRef]
- Perugini, M.; Bagozzi, R.P. The role of desires and anticipated emotions in goal-directed behaviours: Broadening and deepening the theory of planned behaviour. Br. J. Soc. Psychol. 2001, 40, 79–98. [Google Scholar] [CrossRef] [PubMed]
- Kim, J.J.; Hwang, J. Merging the norm activation model and the theory of planned behavior in the context of drone food delivery services: Does the level of product knowledge really matter? J. Hosp. Tour. Manag. 2020, 42, 1–11. [Google Scholar] [CrossRef]
- Dryhurst, S.; Schneider, C.R.; Kerr, J.; Freeman, A.L.J.; Recchia, G.; van der Bles, A.M.; Spiegelhalter, D.; van der Linden, S. Risk perceptions of COVID-19 around the world. J. Risk Res. 2020, 23, 994–1006. [Google Scholar] [CrossRef]
- Sundarasen, S.; Chinna, K.; Kamaludin, K.; Nurunnabi, M.; Baloch, G.M.; Khoshaim, H.B.; Hossain, S.F.A.; Sukayt, A. Psychological Impact of COVID-19 and Lockdown among University Students in Malaysia: Implications and Policy Recommendations. Int. J. Environ. Res. Public Health 2020, 17, 6206. [Google Scholar] [CrossRef]
- Browning, M.H.E.M.; Larson, L.R.; Sharaievska, I.; Rigolon, A.; McAnirlin, O.; Mullenbach, L.; Cloutier, S.; Vu, T.M.; Thomsen, J.; Reigner, N.; et al. Psychological impacts from COVID-19 among university students: Risk factors across seven states in the United States. PLoS ONE 2021, 16, e0245327. [Google Scholar] [CrossRef]
- Chien, P.M.; Sharifpour, M.; Ritchie, B.W.; Watson, B. Travelers’ Health Risk Perceptions and Protective Behavior: A Psychological Approach. J. Travel Res. 2016, 56, 744–759. [Google Scholar] [CrossRef]
- Zheng, J.; Cheng, Y.; Ma, G.; Han, X.; Yu, L. Feasibility Analysis of Green Travel in Public Transportation: A Case Study of Wuhan. Sustainability 2020, 12, 6531. [Google Scholar] [CrossRef]
- Wan, C.; Shen, G.Q.; Choi, S. The moderating effect of subjective norm in predicting intention to use urban green spaces: A study of Hong Kong. Sustain. Cities Soc. 2018, 37, 288–297. [Google Scholar] [CrossRef]
- Guo, J.; Wang, T.; Liao, J.; Huang, C. Efficacy of the theory of planned behavior in predicting breastfeeding: Meta-analysis and structural equation modeling. Appl. Nurs. Res. 2015, 29, 37–42. [Google Scholar] [CrossRef] [PubMed]
- Yao, M.; Fang, Y.; Tang, W.; Zhou, J. Study on safety behavior planning theory and control strategies for coal chemical workers. Saf. Sci. 2020, 128, e104726. [Google Scholar] [CrossRef]
- Al-Ansi, A.; Olya, H.G.T.; Han, H. Effect of general risk on trust, satisfaction, and recommendation intention for halal food. Int. J. Hosp. Manag. 2019, 83, 210–219. [Google Scholar] [CrossRef]
- Hsieh, P.-J. Physicians’ acceptance of electronic medical records exchange: An extension of the decomposed TPB model with institutional trust and perceived risk. Int. J. Med. Inform. 2015, 84, 1–14. [Google Scholar] [CrossRef]
- Liao, C.; Lin, H.-N.; Liu, Y.-P. Predicting the Use of Pirated Software: A Contingency Model Integrating Perceived Risk with the Theory of Planned Behavior. J. Bus. Ethics 2009, 91, 237–252. [Google Scholar] [CrossRef]
- Simpson, P.M.; Siguaw, J. Perceived travel risks: The traveller perspective and manageability. Int. J. Tour. Res. 2008, 10, 315–327. [Google Scholar] [CrossRef]
- Lepp, A.; Gibson, H. Sensation seeking and tourism: Tourist role, perception of risk and destination choice. Tour. Manag. 2008, 29, 740–750. [Google Scholar] [CrossRef]
- Kitano, S.; Yamamoto, N. The role of consumer knowledge, experience, and heterogeneity in fish consumption: Policy lessons from Japan. J. Retail. Consum. Serv. 2020, 56, 102151. [Google Scholar] [CrossRef]
- Herruzo, C.; Pino, M.J.; Lucena, V.; Herruzo, J. Perceptual Styles and Cannabis Consumption Prediction in Young People. Int. J. Environ. Res. Public Health 2020, 17, 288. [Google Scholar] [CrossRef] [Green Version]
- Pavlou, P.A.; Fygenson, M. Understanding and Predicting Electronic Commerce Adoption: An Extension of the Theory of Planned Behavior. MIS Q. 2006, 30, 115–143. [Google Scholar] [CrossRef]
- Iacobucci, D. Structural equations modeling: Fit Indices, sample size, and advanced topics. J. Consum. Psychol. 2010, 20, 90–98. [Google Scholar] [CrossRef]
- Hong, S.; Kim, S. Comparisons of Multilevel Modeling and Structural Equation Modeling Approaches to Actor–Partner Interdependence Model. Psychol. Rep. 2018, 122, 558–574. [Google Scholar] [CrossRef]
- Dasborough, M.T. Latent variable models: An introduction to factor, path, and structural equation analysis. Pers. Psychol. 2005, 58, 577–580. [Google Scholar]
- Chen, G. Latent Variable Models: An Introduction to Factor, Path, and Structural Equation Analysis, 4th ed.; Psychology Press: London, UK, 2003. [Google Scholar]
- Singh, K. Book Review: Latent Variable Models: An Introduction to Factor, Path, and Structural Equation Analysis (4th ed.). Appl. Psychol. Meas. 2006, 30, 256–258. [Google Scholar] [CrossRef]
- Reise, S.P.; Scheines, R.; Widaman, K.F.; Haviland, M.G. Multidimensionality and Structural Coefficient Bias in Structural Equation Modeling: A Bifactor Perspective. Educ. Psychol. Meas. 2013, 73, 5–26. [Google Scholar] [CrossRef] [Green Version]
- Henseler, J.; Ringle, C.M.; Sarstedt, M. A new criterion for assessing discriminant validity in variance-based structural equation modeling. J. Acad. Mark. Sci. 2014, 43, 115–135. [Google Scholar] [CrossRef] [Green Version]
- Wolf, E.J.; Harrington, K.M.; Clark, S.L.; Miller, M.W. Sample Size Requirements for Structural Equation Models: An Evaluation of Power, Bias, and Solution Propriety. Educ. Psychol. Meas. 2013, 73, 913–934. [Google Scholar] [CrossRef] [PubMed]
- Li, D.; Sullivan, W. Impact of views to school landscapes on recovery from stress and mental fatigue. Landsc. Urban. Plan. 2016, 148, 149–158. [Google Scholar] [CrossRef] [Green Version]
- Tsantopoulos, G.; Petkoy, D.; Tampakis, S.; Andrea, V.; Liapi, D. students perceptions on greening urban schoolyards: The case of primary education in eastern thessaloniki, greece. J. Environ. Ment. Prot. Ecol. 2014, 15, 293–302. [Google Scholar]
- Sugiyama, N.; Hosaka, T.; Takagi, E.; Numata, S. How do childhood nature experiences and negative emotions towards nature influence preferences for outdoor activity among young adults? Landsc. Urban Plan. 2021, 205, 103971. [Google Scholar] [CrossRef]
- Nita, M.R.; Anghel, A.M.; Banescu, C.; Munteanu, A.M.; Pesamosca, S.S.; Zetu, M.; Popa, A.M. Are Romanian urban strategies planning for green? Eur. Plan. Stud. 2018, 26, 158–173. [Google Scholar] [CrossRef]
- Liu, B.; Wang, S.; Lu, F.; Wang, X.; Marina Bergen, J.; Zheng, S.; Liu, L.; Shan, M.; Zhao, K. Roof greening in urban area of Beijing during 2005-2015: Development trends, distribution patterns and policy promotion. Chin. J. Ecol. 2018, 37, 1509–1517. [Google Scholar]
- Bock, G.-W.; Zmud, R.W.; Kim, Y.-G.; Lee, J.-N. Behavioral Intention Formation in Knowledge Sharing: Examining the Roles of Extrinsic Motivators, Social-Psychological Forces, and Organizational Climate. MIS Q. 2005, 29, 87–111. [Google Scholar] [CrossRef]
- Cho, H.; Lee, J.-S. The influence of self-efficacy, subjective norms, and risk perception on behavioral intentions related to the H1N1 flu pandemic: A comparison between Korea and the US. Asian J. Soc. Psychol. 2015, 18, 311–324. [Google Scholar] [CrossRef]
- Wang, G.; Liu, Z.-B. What collective? Collectivism and relationalism from a Chinese perspective. Chin. J. Commun. 2010, 3, 42–63. [Google Scholar] [CrossRef]
- Dai, L.; Toanoglou, M.; Zhang, B. The Impact of Social Media on Travel Intentions of International Students: The Evidence of an Empirical Study from China. Int. J. Tour. Manag. Sci. 2021, 36, 103–128. [Google Scholar] [CrossRef]
- Paul, J.; Modi, A.; Patel, J. Predicting green product consumption using theory of planned behavior and reasoned action. J. Retail. Consum. Serv. 2016, 29, 123–134. [Google Scholar] [CrossRef]
- Li-min, C.A.I.; Da-ming, S.U.N.; You-wei, W. Discussion of Building Vertical Greening. Urban Environ. Urban Ecol. 2009, 22, 16. [Google Scholar]
- Peschardt, K.K.; Stigsdotter, U.K.; Schipperrijn, J. Identifying Features of Pocket Parks that May Be Related to Health Promoting Use. Landsc. Res. 2014, 41, 79–94. [Google Scholar] [CrossRef]
- Yen, Y.; Wang, Z.; Shi, Y.; Xu, F.; Soeung, B.; Sohail, M.T.; Rubakula, G.; Juma, S.A. The predictors of the behavioral intention to the use of urban green spaces: The perspectives of young residents in Phnom Penh, Cambodia. Habitat Int. 2017, 64, 98–108. [Google Scholar] [CrossRef]



| Variable | Category | Proportion |
|---|---|---|
| Gender | Male | 55.92% |
| Female | 44.08% | |
| Age | ≤15 | 5.58% |
| 16–18 | 44.49% | |
| 19–24 | 49.42% | |
| ≥25 | 0.49% | |
| Province of hometown | Jiangsu | 67.92% |
| Hunan | 22.69% | |
| Beijing | 4.93% | |
| Shanghai | 3.61% | |
| Others | 0.82% | |
| Education level | Junior school and below | 2.27% |
| Senior high school | 42.68% | |
| Undergraduate | 48.23% | |
| Graduate | 6.82% | |
| Ethnic group | Han | 95.58% |
| Tujia | 1.80% | |
| Hui | 1.31% | |
| Zhuang | 0.82% | |
| Others | 0.49% | |
| Frequency of visiting urban green park | Almost every day | 6.44% |
| Several times a week | 12.12% | |
| Several times a month | 24.75% | |
| Several times a year | 27.02% | |
| Rarely | 29.67% |
| TLI | CFI | RMSEA |
|---|---|---|
| 0.919 *** | 0.931 *** | 0.075 *** |
| Variables | Estimate | p-Value |
|---|---|---|
| Attitude toward the green park | ||
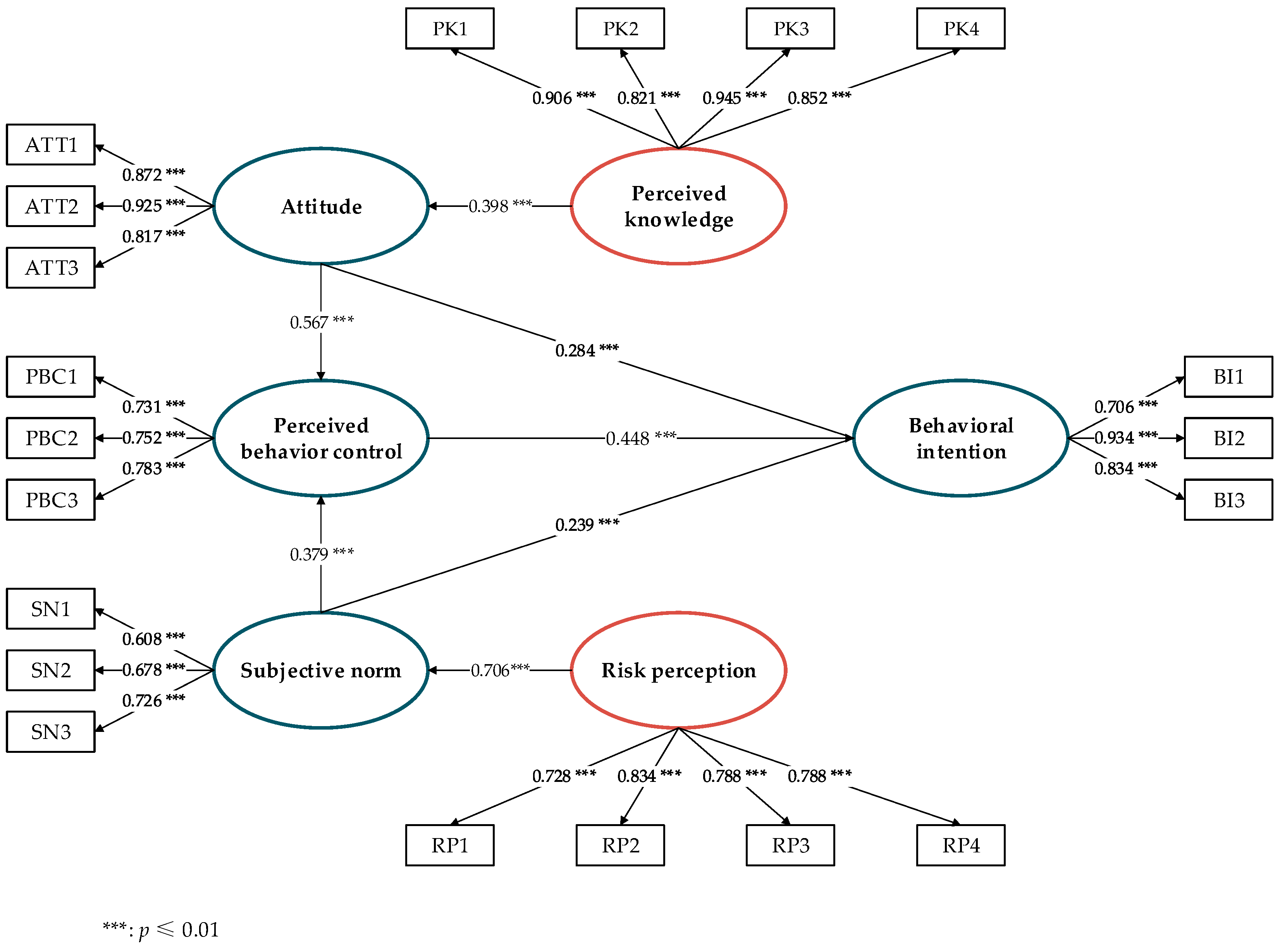
| ATT1 | 0.872 | 0.000 |
| ATT2 | 0.925 | 0.000 |
| ATT3 | 0.817 | 0.000 |
| Perceived behavior control | ||
| PBC1 | 0.731 | 0.000 |
| PBC2 | 0.752 | 0.000 |
| PBC3 | 0.783 | 0.000 |
| Subjective norms | ||
| SN1 | 0.608 | 0.000 |
| SN2 | 0.678 | 0.000 |
| SN3 | 0.726 | 0.000 |
| Perceived knowledge of COVID-19 | ||
| PK1 | 0.906 | 0.000 |
| PK2 | 0.821 | 0.000 |
| PK3 | 0.945 | 0.000 |
| PK4 | 0.852 | 0.000 |
| Risk perception | ||
| RP1 | 0.728 | 0.000 |
| RP2 | 0.834 | 0.000 |
| RP3 | 0.788 | 0.000 |
| RP4 | 0.788 | 0.000 |
| Behavioral intention | ||
| BI1 | 0.706 | 0.000 |
| BI2 | 0.934 | 0.000 |
| BI3 | 0.834 | 0.000 |
| Hypothetical Paths | Coefficients | p-Value | ||
|---|---|---|---|---|
| H1: Behavioral intention | ← | Attitude | 0.284 | 0.000 |
| H2: Behavioral intention | ← | Perceived Behavior control | 0.448 | 0.000 |
| H3: Behavioral intention | ← | Subjective norms | 0.239 | 0.000 |
| H4: Perceived Behavior control | ← | Attitude | 0.567 | 0.000 |
| H5: Perceived Behavior control | ← | Subjective norms | 0.379 | 0.000 |
| H6: Subjective norms | ← | Risk perception | 0.706 | 0.000 |
| H7: Attitude | ← | Perceived knowledge | 0.398 | 0.000 |
Publisher’s Note: MDPI stays neutral with regard to jurisdictional claims in published maps and institutional affiliations. |
© 2021 by the authors. Licensee MDPI, Basel, Switzerland. This article is an open access article distributed under the terms and conditions of the Creative Commons Attribution (CC BY) license (https://creativecommons.org/licenses/by/4.0/).
Share and Cite
Liu, J.; Peng, Z.; Cai, X.; Peng, Y.; Li, J.; Feng, T. Students’ Intention of Visiting Urban Green Spaces after the COVID-19 Lockdown in China. Int. J. Environ. Res. Public Health 2021, 18, 8601. https://doi.org/10.3390/ijerph18168601
Liu J, Peng Z, Cai X, Peng Y, Li J, Feng T. Students’ Intention of Visiting Urban Green Spaces after the COVID-19 Lockdown in China. International Journal of Environmental Research and Public Health. 2021; 18(16):8601. https://doi.org/10.3390/ijerph18168601
Chicago/Turabian StyleLiu, Jiayi, Zhikai Peng, Xiaoxi Cai, You Peng, Jiang Li, and Tao Feng. 2021. "Students’ Intention of Visiting Urban Green Spaces after the COVID-19 Lockdown in China" International Journal of Environmental Research and Public Health 18, no. 16: 8601. https://doi.org/10.3390/ijerph18168601
APA StyleLiu, J., Peng, Z., Cai, X., Peng, Y., Li, J., & Feng, T. (2021). Students’ Intention of Visiting Urban Green Spaces after the COVID-19 Lockdown in China. International Journal of Environmental Research and Public Health, 18(16), 8601. https://doi.org/10.3390/ijerph18168601

