Psychosocial Burden and Strains of Pedagogues—Using the Job Demands-Resources Theory to Predict Burnout, Job Satisfaction, General State of Health, and Life Satisfaction
Abstract
:1. Introduction
1.1. The Job Demands-Resources Model
1.2. Stress in Social and Pedagogical Professions
1.3. Psychosocial Stress and Strain among Teachers
1.4. Psychosocial Stress and Strain in Social Workers
1.5. Research Objectives
2. Materials and Methods
2.1. Questionnaires
2.2. Sample
2.3. Statistical Analyses
3. Results
3.1. Confirmatory Factor Analysis of the JD-R Model
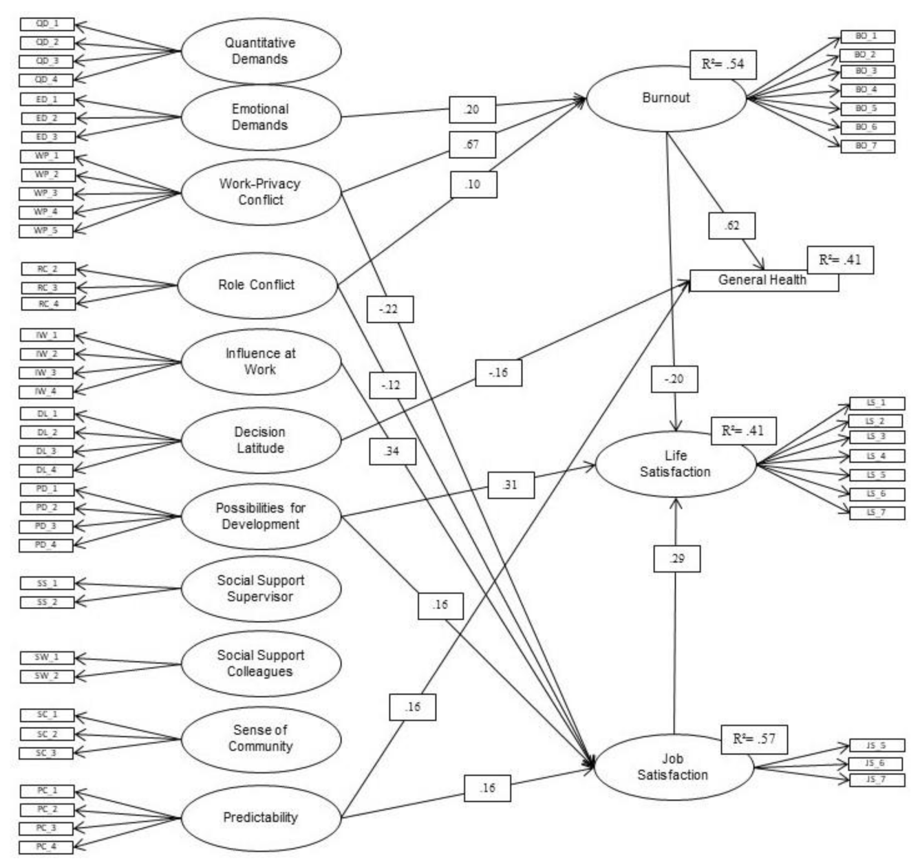
3.2. Predictive Model
3.3. Moderator Analysis Based on Profession
4. Discussion
4.1. Confirmatory Factor Analysis
4.2. Predictive Model for Strain
4.3. Moderator Analysis Based on Profession
4.4. Limitations and Future Research
5. Conclusions
Author Contributions
Funding
Institutional Review Board Statement
Informed Consent Statement
Data Availability Statement
Conflicts of Interest
References
- Kyriacou, C. Teacher stress and burnout: An international review. Educ. Res. 1987, 29, 146–152. [Google Scholar] [CrossRef]
- Lloyd, C.; King, R.; Chenoweth, L. Social work, stress and burnout: A review. J. Ment. Health 2002, 11, 255–265. [Google Scholar] [CrossRef]
- Bakker, A.B.; Demerouti, E. The Job Demands-Resources model: State of the art. J. Manag. Psychol. 2007, 22, 309–328. [Google Scholar] [CrossRef] [Green Version]
- Alarcon, G.M. A meta-analysis of burnout with job demands, resources, and attitudes. J. Vocat. Behav. 2011, 79, 549–562. [Google Scholar] [CrossRef]
- Hakanen, J.J.; Bakker, A.B.; Schaufeli, W.B. Burnout and Work Engagement among Teachers. J. Sch. Psychol. 2006, 43, 495–513. [Google Scholar] [CrossRef]
- Bakker, A.B.; Demerouti, E. The Job Demands-Resources theory: Taking stock and looking forward. J. Occup. Health Psychol. 2017, 22, 273–285. [Google Scholar] [CrossRef]
- Demerouti, E.; Bakker, A.B.; Nachreiner, F.; Schaufeli, W.B. The job demands-resources model of burnout. J. Appl. Psychol. 2001, 32, 499–512. [Google Scholar] [CrossRef]
- Bundesagentur für Arbeit. Klassifikation der Berufe—Band 1: Systematischer und alphabetischer Teil mit Erläuterungen; Bundesagentur für Arbeit: Nürnberg, Germany, 2010. [Google Scholar]
- Grandey, A.A.; Sayre, G.M. Emotional Labor: Regulating Emotions for a Wage. Curr. Dir. Psychol. Sci. 2019, 28, 131–137. [Google Scholar] [CrossRef]
- Schaufeli, W.B.; Enzmann, D. The Burnout Companion to Study and Practice: A Critical Analysis; Taylor & Francis: London, UK, 1998. [Google Scholar]
- Schaufeli, W.B. The balance of give and take: Toward a social exchange model of burnout. Rev. Int. De Psychol. Soc. 2006, 19, 87–131. [Google Scholar]
- McCarthy, C.; Lambert, R.; Lineback, S.; Fitchett, P.; Baddouh, P. Assessing teacher appraisals and stress in the classroom: Review of the classroom appraisal of resources and demands. Educ. Psychol. Rev. 2016, 28, 577–603. [Google Scholar] [CrossRef]
- Nübling, M.; Vomstein, M.; Haug, A.; Nübling, T.; Stößel, U.; Hasselhorn, H.M.; Neuner, R.; Wirtz, M.; Krause, A. Personenbezogene Gefährdungsbeurteilung an öffentlichen Schulen in Baden-Württemberg: Erhebung psychosozialer Faktoren bei der Arbeit; FFAS: Freiburg, Germany, 2012. [Google Scholar]
- Baeriswyl, S.; Krause, A.; Kunz Hein, D. Arbeitsbelastung, Selbstgefährdung und Gesundheit bei Lehrpersonen—eine Erweiterung des Job Demands-Resources Modells. Empir. Pädagogik 2014, 28, 128–146. [Google Scholar]
- Schult, J.; Münzer-Schrobildgen, M.; Sparfeldt, J.R. Belastet, aber hochzufrieden?—Arbeitsbelastung von Lehrkräften im Quer- und Längsschnitt. Zeitschrift für Gesundheitspsychologie 2014, 22, 61–67. [Google Scholar] [CrossRef]
- Yin, H.; Huang, S.; Chen, G. The relationships between teachers’ emotional labor and their burnout and satisfaction: A meta-analytic review. Educ. Res. Rev. 2019, 28. [Google Scholar] [CrossRef]
- Von der Embse, N.; Ryan, S.V.; Gibbs, T.; Mankin, A. Teacher stress interventions: A systematic review. Psychol. Sch. 2019, 56, 1328–1343. [Google Scholar] [CrossRef]
- Thole, W. Soziale Arbeit—Praxis, Theorie, Forschung und Ausbildung. Versuch einer Standortbestimmung. In Grundriss Soziale Arbeit. Ein einführendes Handbuch; Thole, W., Ed.; VS Verlag für Sozialwissenschaften: Wiesbaden, Germany, 2012; pp. 19–70. [Google Scholar]
- McFadden, P.; Campbell, A.; Taylor, B. Resilience and Burnout in Child Protection Social Work: Individual and Organisational Themes from a Systematic Literature Review. Br. J. Soc. Work 2015, 45, 1546–1563. [Google Scholar] [CrossRef] [Green Version]
- Poulsen, I. Stress und Belastung bei Fachkräften der Jugendhilfe. Ein Beitrag zur Burnoutprävention; Springer: Wiesbaden, Germany, 2012. [Google Scholar]
- Kim, H.; Stoner, M. Burnout and turnover intention among social workers: Effects of role stress, job autonomy and social support. Adm. Soc. Work 2008, 32, 5–25. [Google Scholar] [CrossRef] [Green Version]
- Nübling, M.; Vomstein, M.; Nübling, T.; Stößel, U.; Hasselhorn, H.M.; Hofmann, F. Erfassung Psychischer Belastungen Anhand Eines Erprobten Fragebogens—Aufbau der COPSOQ-Datenbank; Wirtschaftsverlag NW: Bremerhaven, Germany, 2011. [Google Scholar]
- Trowbridge, K.; Mische Lawson, L.M. Mindfulness-based interventions with social workers and the potential for enhanced patient-centered care: A systematic review of the literature. Soc. Work Health Care 2016, 55, 101–124. [Google Scholar] [CrossRef]
- Kristensen, T.S.; Borg, V. AMI’s Sporgeskema om Psykisk Arbejdsmiljo; National Institut of Occupational Health: Copenhagen, Denmark, 2000.
- Kline, R.B. Principles and Practice of Structural Equation Modeling; Guilford Press: New York, NY, USA, 2011. [Google Scholar]
- Homburg, C.; Baumgartner, H. Beurteilung von Kausalmodellen. J. Res. Manag. 1995, 17, 162–176. [Google Scholar]
- Hu, L.T.; Bentler, P.M. Cutoff criteria for fit indexes in covariance structure analysis: Conventional criteria versus new alternatives. Struct. Equ. Model. A Multidiscip. J. 1999, 6, 1–55. [Google Scholar] [CrossRef]
- Bagozzi, R.; Baumgartner, H. The Evaluation of Structural Equation Models and Hypotheses Testing. In Principles of Marketing Research; Bagozzi, R.S., Ed.; Blackwell: Cambridge, MA, USA, 1994; pp. 386–422. [Google Scholar]
- Bagozzi, R.; Yi, Y. On the evaluation of Structural Equation Models. J. Acad. Mark. Sci. 1988, 16, 74–94. [Google Scholar] [CrossRef]
- Fornell, C.; Larcker, D. Evaluation Structural Equation Models with Unobservabel Variables and Measurement Error. J. Mark. Res. 1981, 18, 39–50. [Google Scholar] [CrossRef]
- Homburg, C.; Giering, A. Personal Characteristics as Moderators of the Relationship Between Customer Satisfaction and Loyalty: An Empirical Analysis. Psychol. Mark. 2011, 18, 43–66. [Google Scholar] [CrossRef]
- Nübling, M.; Stößel, U.; Hasselhorn, H.M.; Michaelis, M.; Hofmann, F. Measuring psychological stress and strain at work—Evaluation of the COPSOQ Questionnaire in Germany. Psychosoc. Med. 2006, 3, 18. [Google Scholar]
- Rice, R.; Near, J.; Hunt, R. The job-satisfaction/life-satisfaction relationship: A review of empirical research. Basic Appl. Soc. Psychol. 1980, 1, 37–64. [Google Scholar] [CrossRef]
- Oishi, S.; Diener, F.D.; Lucas, R.E.; Sue, E.M. Cross-Cultural Variations in Predictors of Life Satisfaction: Perspectives from Needs and Values. Personal. Soc. Psychol. Bull. 1999, 25, 980–990. [Google Scholar] [CrossRef]
- IAB. Berufe im Spiegel der Statistik. Berufsfeld Sozial- und Erziehungsberufe, Seelsorger/innen–Akademiker; IAB: New York, NY, USA, 2011; Available online: http://bisds.infosys.iab.de/bisds/ (accessed on 20 June 2011).

| χ² | Df | p | χ²/df | TLI | CFI | RMSEA | |
|---|---|---|---|---|---|---|---|
| Threshold Acceptable Fit 1 | <0.001 | ≤2.5 | ≥0.90 | ≥0.90 | ≤0.06 | ||
| Original CFA | 2755.06 | 1354 | 0.000 | 2.035 | 0.88 | 0.89 | 0.047 |
| Modified CFA | 1825.34 | 1086 | 0.000 | 1.681 | 0.93 | 0.94 | 0.038 |
| Path Model | 1929.31 | 1112 | 0.000 | 1.72 | 0.92 | 0.93 | 0.039 |
| Dimension and Item Content 1 | IR 2 | CR 3 | FR 4 | DEV 5 |
|---|---|---|---|---|
| Thresholds | ≥0.4 | ≥0.6 | ≥0.5 | |
| Quantitative Demands | 0.79 | 0.48 | ||
| QD_1 Working fast | 0.34 | 11.19 *** | ||
| QD_2 Too much work | 0.52 | 13.53 *** | ||
| QD_3 Not enough time | 0.53 | 13.62 *** | ||
| QD_4 Overtime | 0.51 | a | ||
| Emotional Demands | 0.76 | 0.52 | ||
| ED_1 Emotionally stressful situations | 0.36 | 11.41 *** | ||
| ED_2 Emotionally involved | 0.54 | 13.06 *** | ||
| ED_3 Emotionally demanding | 0.66 | a | ||
| Work-Privacy Conflict | 0.91 | 0.68 | ||
| WP_1 Private life disturbed by work | 0.63 | 21.51 *** | ||
| WP_2 Time commitment complicates private duties | 0.78 | 25.67 *** | ||
| WP_3 Private things are left undone | 0.71 | 23.67 *** | ||
| WP_4 Work generates private stress | 0.75 | a | ||
| WP_5 private plans are changed | 0.54 | 18.74 *** | ||
| Role-Conflicts | 0.80 | 0.57 | ||
| RC_2 Contradictory demands | 0.46 | a | ||
| RC_3 Contradictory accuracy | 0.74 | 14.15 *** | ||
| RC_4 Unnecessary demands | 0.54 | 13.14 *** | ||
| Influence at Work | 0.69 | 0.35 | ||
| IW_1 Influence on the work | 0.48 | 10.06 *** | ||
| IW_2 Influence on collaboration | 0.27 | 8.46 *** | ||
| IW_3 Influence on the amount of work | 0.35 | 9.24 *** | ||
| IW_4 Influence what is done | 0.37 | a | ||
| Decision Latitude | 0.90 | 0.69 | ||
| DL_1 Breaks arrangement | 0.65 | 20.46 *** | ||
| DL_2 Vacation arrangement | 0.66 | 20.81 *** | ||
| DL_3 Work interrupt colleague conversations | 0.70 | 21.58 *** | ||
| DL_4 Do private things (during work) | 0.73 | a | ||
| Possibilities for Development | 0.72 | 0.42 | ||
| PD_1 Variation of work | 0.50 | 11.35 *** | ||
| PD_2 Taking initiative | 0.30 | 9.47 *** | ||
| PD_3 Learning new things | 0.48 | 11.24 *** | ||
| PD_4 Apply skills/expertise | 0.37 | a | ||
| Social Support by Colleagues | 0.78 | 0.64 | ||
| SW_1 Supporting Colleagues | 0.50 | |||
| SW_2 Colleagues listen to work problems | 0.58 | |||
| Social Support by Supervisor | 0.84 | 0.72 | ||
| SS_1 Supporting Supervisor | 0.56 | |||
| SS_2 Supervisor listens to work problems | 0.54 | |||
| Sense of Community | 0.85 | 0.65 | ||
| SC_1 Good working atmosphere | 0.68 | 18.61 *** | ||
| SC_2 Good cooperation | 0.62 | 17.36 *** | ||
| SC_3 Part of the community | 0.65 | a | ||
| Predictability | 0.73 | 0.58 | ||
| PC_1 Receiving changes in advance | 0.50 | |||
| PC_2 Receiving information needed | 0.70 | |||
| Burnout | 0.89 | 0.58 | ||
| BO_1 Fatigue | 0.40 | a | ||
| BO_2 Physical exhaustion | 0.51 | 13.04 *** | ||
| BO_3 Emotional exhaustion | 0.56 | 13.46 *** | ||
| BO_4 Not able to perform | 0.66 | 14.34 *** | ||
| BO_5 Feeling worn out | 0.76 | 15.08 *** | ||
| BO_6 Weak/disease prone | 0.49 | 12.81 *** | ||
| Job Satisfaction | 0.79 | 56 | ||
| JS_5 How own skills are used | 0.59 | a | ||
| JS_6 Challenges and skills | 0.43 | 13.89 *** | ||
| JS_7 Work in general | 0.54 | 15.74 *** | ||
| General Health | ||||
| Life Satisfaction | 0.89 | 0.61 | ||
| LS_1 Life corresponds to ideal expectations | 0.76 | a | ||
| LS_2 Excellent living conditions | 0.64 | 21.03 *** | ||
| LS_3 Being satisfied with life | 0.71 | 22.91 *** | ||
| LS_4 Dreams achieved in life | 0.58 | 19.48 *** | ||
| LS_5 Hardly any change requests | 0.48 | 16.90 *** |
| QD | ED | WPC | RC | IW | DL | PD | SCo | SSu | SC | PR | |
|---|---|---|---|---|---|---|---|---|---|---|---|
| QD | 0.69 | 0.46 *** | 0.66 *** | 0.35 *** | −0.16 ** | −0.09 * | 0.31 *** | −0.02 | −0.12 * | −0.01 | −0.21 *** |
| ED | 0.72 | 0.40 *** | 0.11 * | −0.01 | −0.07 | 0.32 *** | 0.03 | 0.01 | −0.08 | −0.12 * | |
| WPC | 0.82 | 0.35 *** | −0.24 *** | −0.16 ** | 0.14 ** | −0.23 *** | −0.18 ** | −0.19 *** | −0.29 *** | ||
| RC | 0.75 | −0.31 *** | −0.16 ** | −0.16 ** | −0.24 *** | −0.24 *** | −0.27 *** | 0.39 *** | |||
| IW | 0.59 | 0.32 *** | 0.45 *** | 0.25 *** | 0.32 *** | 0.46 *** | 0.48 *** | ||||
| DL | 0.83 | 0.19 ** | 0.20 *** | 0.10 * | 0.20 *** | 0.26 *** | |||||
| PD | 0.65 | 0.41 *** | 0.39 *** | 0.43 *** | 0.39 *** | ||||||
| SSc | 0.80 | 0.68 *** | 0.75 *** | 0.39 *** | |||||||
| SSu | 0.85 | 0.44 *** | 0.53 *** | ||||||||
| SC | 0.81 | 0.46 *** | |||||||||
| PR | 0.76 |
| Burnout | Job Satisfaction | General Health | Life Satisfaction | |
|---|---|---|---|---|
| Full Sample (n = 466) | ||||
| Quantitative Demands | β = −0.12 | β = 0.10 | β = 0.03 | β = −0.01 |
| Emotional Demands | β = 0.20 *** | β = −0.00 | β = 0.05 | β = −0.01 |
| Work–Privacy Conflict | β = 0.67 *** | β = −0.22 ** | β = 0.09 | β = −0.16 |
| Role Conflict | β = 0.10 * | β = −0.12 * | β = −0.04 | β = 0.10 |
| Influence at Work | β = −0.09 | β = 0.16 * | β = −0.07 | β = −0.03 |
| Decision Latitude | β = 0.09 | β = −0.05 | β = −0.16 ** | β = −0.07 |
| Possibilities for Development | β = −0.08 | β = 0.34 *** | β = 0.05 | β = 0.31 *** |
| Social Support Colleagues | β = 0.05 | β = −0.01 | β = 0.12 | β = 0.10 |
| Social Support Supervisor | β = −0.05 | β = 0.12 | β = −0.05 | β = 0.01 |
| Sense of Community | β = −0.02 | β = 0.16 | β = 0.03 | β = −0.01 |
| Predictability | β = 0.02 | β = 0.16 * | β = 0.16 * | β = −0.06 |
| Burnout | β = 0.62 *** | β = −0.20 *** | ||
| Job Satisfaction | β = 0.29 *** | |||
| Total Variance Explained | R² = 0.54 | R2 = 0.57 | R2 = 0.41 | R2 = 0.41 |
| Moderator analysis comparing the two professional groups (Teachers, nT = 227; Social Workers, nSW = 239) | ||||
| Emotional Demands | βT = 0.35 *** | |||
| βSW = 0.09 *** | ||||
| ∆χ² = 4.34 | p = 0.037 | ||||
| Predictability | βT = −0.13 | |||
| βSW = 0.26 * | ||||
| ∆χ² = 4.39 | p = 0.036 | ||||
| Role Conflict | βT = −0.23 * | βT = −0.09 | ||
| βSW = 0.07 | βSW = 0.19 * | |||
| ∆χ² = 4.25 | p = 0.039 | ∆χ² = 4.90 | p = 0.027 | |||
| Influence at Work | βT = 0.19 | |||
| βSW = −0.23 | ||||
| ∆χ² = 5.68 | p = 0.017 | ||||
| Work–Privacy Conflict | βT = −0.59 *** | |||
| βSW = 0.07 | ||||
| ∆χ² = 5.16 | p = 0.023 | ||||
| Quantitative Demands | βT = 0.52 *** | |||
| βSW = −0.08 | ||||
| ∆χ² = 5.56 | p = 0.018 | ||||
| Burnout | βT = −0.07 | |||
| βSW = −0.36 *** | ||||
| ∆χ² = 4.07 | p = 0.044 | ||||
| Total Variance Explained | R²T = 0.59 | R²T = 0.58 | R²T = 0.47 | R²T = 0.55 |
| R²SW = 0.52 | R²SW = 0.60 | R²SW = 0.41 | R²SW = 0.44 | |
Publisher’s Note: MDPI stays neutral with regard to jurisdictional claims in published maps and institutional affiliations. |
© 2021 by the authors. Licensee MDPI, Basel, Switzerland. This article is an open access article distributed under the terms and conditions of the Creative Commons Attribution (CC BY) license (https://creativecommons.org/licenses/by/4.0/).
Share and Cite
Drüge, M.; Schladitz, S.; Wirtz, M.A.; Schleider, K. Psychosocial Burden and Strains of Pedagogues—Using the Job Demands-Resources Theory to Predict Burnout, Job Satisfaction, General State of Health, and Life Satisfaction. Int. J. Environ. Res. Public Health 2021, 18, 7921. https://doi.org/10.3390/ijerph18157921
Drüge M, Schladitz S, Wirtz MA, Schleider K. Psychosocial Burden and Strains of Pedagogues—Using the Job Demands-Resources Theory to Predict Burnout, Job Satisfaction, General State of Health, and Life Satisfaction. International Journal of Environmental Research and Public Health. 2021; 18(15):7921. https://doi.org/10.3390/ijerph18157921
Chicago/Turabian StyleDrüge, Marie, Sandra Schladitz, Markus Antonius Wirtz, and Karin Schleider. 2021. "Psychosocial Burden and Strains of Pedagogues—Using the Job Demands-Resources Theory to Predict Burnout, Job Satisfaction, General State of Health, and Life Satisfaction" International Journal of Environmental Research and Public Health 18, no. 15: 7921. https://doi.org/10.3390/ijerph18157921
APA StyleDrüge, M., Schladitz, S., Wirtz, M. A., & Schleider, K. (2021). Psychosocial Burden and Strains of Pedagogues—Using the Job Demands-Resources Theory to Predict Burnout, Job Satisfaction, General State of Health, and Life Satisfaction. International Journal of Environmental Research and Public Health, 18(15), 7921. https://doi.org/10.3390/ijerph18157921

