Visitor Capacity Considering Social Distancing in Urban Parks with Agent-Based Modeling
Abstract
1. Introduction
1.1. Social Distancing as a Precaution
1.2. Achievements of Visitor Capacity Research
1.3. Patterns of Park Visitor Behaviors
1.4. Visitor Behavior Modeling and Simulation
- 1.
- What is the possible carrying capacity in parks when all visitors are considering social distancing measures?
- 2.
- Are there any general problems in existing park layouts, and how will this affect the capacity?
- 3.
- What are the possible policies and design adjustments to support social distancing measures in current parks?
2. Materials and Methods
2.1. Site Selection
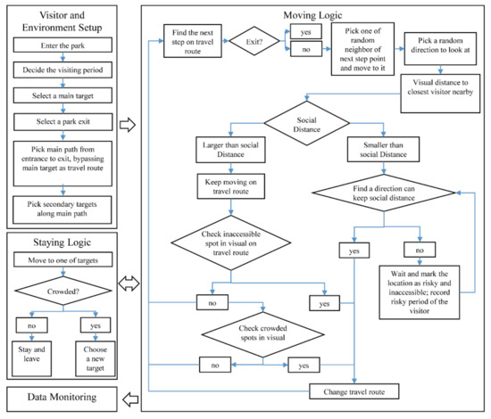
2.2. Visitor Behavior Modeling
2.3. Visitor Data
2.4. Model Programming
2.5. Simulation Refinement and Capacity Algorithm
3. Results
3.1. Carrying Capacity of Different Critical Infection Periods
3.2. Congestion Points
3.3. Capacities under Different Scenarios
3.4. Capacities of Different Design Adjustment
3.5. Capacities under Different Assumptions
4. Discussion
4.1. Risks in Urban Parks
4.2. Emergent Effects of Visitor Behavior and Enviroment Interactions
4.3. Mechanism of Results Explained with ABM Simulation
4.4. Connections to Existing Studies
5. Conclusions
Author Contributions
Funding
Data Availability Statement
Acknowledgments
Conflicts of Interest
Appendix A
Appendix B
| Year | Author | Topic and Achievement |
|---|---|---|
| 1964 | Wagar, J.A. | Developed the first formal exploration of the recreational carrying capacity concept |
| 1998 | Belnap, J. | The early study on visitor impact and visiting experience in Arches National Park |
| 2015 | Stankey, G.H. | The limits of acceptable change (LAC) |
| 1990 | Kuss, F.R.; Graefe, A.R.; Vaske, J.J. | Visitor Impact Management (VIM) |
| 1997 | U.S. Department of the Interior, National Park Service, Denver Service Center | Visitor Experience and Resource Protection (VERP) |
| 2005 | Andrés-Abellán, M.; Del Álamo, J.B.; Landette-Castillejos, T.; López-Serrano, F.R.; García-Morote, F.A.; Del Cerro-Barja, A. | The impact of trampling |
| 2003 | Garcia, C.; Servera, J. | Water demand |
| 2009 | Castley, J.G.; Hill, W.; Pickering, C.M. | Visitor use of protected areas |
| 2011 | Leung, Y.F.; Newburger, T.; Jones, M.; Kuhn, B.; Woiderski, B. | Visitor-created informal trails |
| 2016 | D’Antonio, A.; Monz, C. | Off-trail usage |
| 2011 | Tomczyk, A.M.; Ewertowski, M. | Trail degradation |
| 2013 | Mace, B.L.; Marquit, J.D.; Bates, S.C. | Mandatory alternative transportation systems |
| 2014 | Wolf, I.D.; Croft, D.B. | Impacts of tourism hotspots |
| 2013 | Pettebone, D.; Meldrum, B.; Leslie, C.; Lawson, S.R.; Newman, P.; Reigner, N.; Gibson, A. | Effects of crowding |
| 2010 | Pettebone, D.; Newman, P.; Lawson, S.R. | Effects of crowding |
| 2016 | Rasoolimanesh, S.M.; Jaafar, M.; Marzuki, A.; Mohamad, D. | Environmental characteristics |
| 2002 | Gössling, S.; Borgström Hansson, C.; Hörstmeier, O.; Saggel, S. | Ecological footprint |
| 2015 | Connell, J.; Page, S.J.; Meyer, D. | Seasonality |
| 2018 | Ghaderi, Z.; Abooali, G.; Henderson, J. | Community capacity |
| 2009 | Lai, P.H.; Sorice, M.G.; Nepal, S.K.; Cheng, C.K. | Social marketing |
| 2012 | Leung, X.Y.; Wang, F.; Wu, B.; Bai, B.; Stahura, K.A.; Xie, Z. | Overseas tourists |
| 2018 | Farías-Torbidoni, E.I.; Baric, D.; Anić, P. | Visitor sociodemographic |
| 2020 | Wu, Y.; Wang, L.; Fan, L.; Yang, M.; Zhang, Y.; Feng, Y. | Phone GPS |
| 2020 | Zhang, T.; Lian, Z.; Xu, Y. | Behavior observations, trail monitoring, animal habitats, soil, space syntax |
| 2019 | Barros, C.; Moya-Gómez, B.; García-Palomares, J. | Geotagged photographs |
| 2019 | Corbau, C.; Benedetto, G.; Congiatu, P.P.; Simeoni, U.; Carboni, D. | Web evaluation |
| 2007 | Heijman, T.L.J.; Van Der Bij, A.K.; De Vries, H.J.C.; Van Leent, E.J.M.; Thiesbrummel, H.F.J.; Fennema, H.S.A. | The park-carrying capacity during the epidemical period and contagiousness in natural landscapes |
Appendix C



References
- World Health Organization. Coronavirus Disease (COVID-19) Pandemic. Available online: https://www.who.int/emergencies/diseases/novel-coronavirus-2019 (accessed on 31 May 2021).
- Knox, P.; Hurst, M. Corona Rating What is the R Rate and How Can I Track it in My Area? 2021. Available online: https://www.thesun.co.uk/news/11648798/what-current-r-rate-area-how-track-it/ (accessed on 21 June 2021).
- Thakur, M. What is Doubling Time? Available online: www.wallstreetmojo.com/doubling-time-formula/ (accessed on 30 May 2021).
- Wu, J.T.; Leung, K.; Leung, G.M. Nowcasting and forecasting the potential domestic and international spread of the 2019-nCoV outbreak originating in Wuhan, China: A modelling study. Lancet 2020, 395, 689–697. [Google Scholar] [CrossRef]
- Zhang, J.; Litvinova, M.; Wang, W.; Wang, Y.; Deng, X.; Chen, X.; Li, M.; Zheng, W.; Yi, L.; Chen, X.; et al. Evolving epidemiology and transmission dynamics of coronavirus disease 2019 outside Hubei province, China: A descriptive and modelling study. Lancet Infect. Dis. 2020, 20, 793–802. [Google Scholar] [CrossRef]
- Chaofeng, M.; Songtao, X.; Yecheng, Y.; Pengbo, Y.; You, X.; Rui, W.; Hailong, C.; Xiaoping, D. Outbreak Reports: Mild Breakthrough Infection in a Healthcare Professional Working in the Isolation Area of a Hospital Designated for Treating COVID-19 Patients—Shaanxi Province, China, March. 2021. Available online: http://weekly.chinacdc.cn/en/article/doi/10.46234/ccdcw2021.094 (accessed on 21 June 2021).
- Bi, Q.; Wu, Y.; Mei, S.; Ye, C.; Zou, X.; Zhang, Z.; Liu, X.; Wei, L.; Truelove, S.A.; Zhang, T.; et al. Epidemiology and transmission of COVID-19 in 391 cases and 1286 of their close contacts in Shenzhen, China: A retrospective cohort study. Lancet. Infect. Dis. 2020, 20, 911–919. [Google Scholar] [CrossRef]
- Hellewell, J.; Abbott, S.; Gimma, A.; Bosse, N.I.; Jarvis, C.I.; Russell, T.W.; Munday, J.D.; Kucharski, A.J.; Edmunds, W.J.; Sun, F.; et al. Feasibility of controlling COVID-19 outbreaks by isolation of cases and contacts. Lancet Glob. Health 2020, 8, e488–e496. [Google Scholar] [CrossRef]
- Slater, S.J.; Christiana, R.W.; Gustat, J. Recommendations for keeping parks and green space accessible for mental and physical health during COVID-19 and other pandemics. Prev. Chronic Dis. 2020, 17, E59. [Google Scholar] [CrossRef] [PubMed]
- Leung, K.; Wu, J.T.; Liu, D.; Leung, G.M. First-wave COVID-19 transmissibility and severity in China outside Hubei after control measures, and second-wave scenario planning: A modelling impact assessment. Lancet 2020, 395, 1382–1393. [Google Scholar] [CrossRef]
- National Bureau of Statistics of China. Urban Green Space and Gardens by Region China Statistical Yearbook; Liu, A., Ye, Z., Eds.; National Bureau of Statistics of China: Beijing, China, 2020.
- World Health Organization. Coronavirus Disease (COVID-19) Advice for the Public. Available online: https://www.who.int/emergencies/diseases/novel-coronavirus-2019/advice-for-public (accessed on 31 May 2021).
- Oklahoma State University. OSU Researchers Examine Social Distancing Models, Encourage Caution. Available online: https://news.okstate.edu/articles/communications/2020/osu-researchers-examine-social-distancing-models-encourage-caution.html?fbclid=IwAR2jgOm81Cn2UL3IEe8XNQEnkzf5zSAv5CqQHnkxQ5CgKH1dFJhRuNxLAg0 (accessed on 31 May 2021).
- Wagar, J.A. The Carrying Capacity of Wild Lands for Recreation. For. Sci. 1964, 10, a0001-24. [Google Scholar] [CrossRef]
- Belnap, J. Choosing indicators of natural resource condition: A case study in Arches National Park, Utah, USA. Environ. Manag. 1998, 22, 635–642. [Google Scholar] [CrossRef] [PubMed]
- Stankey, G.H. The Limits of Acceptable Change (LAC) System for Wilderness Planning; USDA, Forest Service, Intermountain Forest and Range Experiment Station: Ogden, UT, USA, 1985; Volume 176. [Google Scholar]
- Kuss, F.R.; Graefe, A.R.; Vaske, J.J. Visitor Impact Management: A Review of Research; National Parks & Conservation Association: Washington, DC, USA, 1990; Volume 1, p. 256. [Google Scholar]
- U.S. Department of the Interior, National Park Service. The Visitor Experience and Resource Protection (VERP) Framework: A Handbook for Planners and Managers; U.S. Department of the Interior National Park Service: Washinton, DC, USA, 1997.
- Andrés-Abellán, M.; Del Álamo, J.B.; Landette-Castillejos, T.; López-Serrano, F.R.; García-Morote, F.A.; Del Cerro-Barja, A. Impacts of visitors on soli and vegetation if the recreational are “Nacimiento del Río Mundo” (Castilla-la Mancha, Spain). Environ. Monit. Assess. 2005, 101, 55–67. [Google Scholar] [CrossRef]
- Garcia, C.; Servera, J. Impacts of tourism development on water demand and beach degradation on the island of Mallorca (Spain). Geogr. Ann. Ser. A Phys. Geogr. 2003, 85, 287–300. [Google Scholar] [CrossRef]
- Castley, J.G.; Hill, W.; Pickering, C.M. Developing ecological indicators of visitor use of protected areas: A new integrated framework from Australia. Australas. J. Environ. Manag. 2009, 16, 196–207. [Google Scholar] [CrossRef]
- Leung, Y.F.; Newburger, T.; Jones, M.; Kuhn, B.; Woiderski, B. Developing a monitoring protocol for visitor-created informal trails in Yosemite National Park, USA. Environ. Manag. 2011, 47, 93–106. [Google Scholar] [CrossRef] [PubMed]
- D’Antonio, A.; Monz, C. The influence of visitor use levels on visitor spatial behavior in off-trail areas of dispersed recreation use. J. Environ. Manag. 2016, 170, 79–87. [Google Scholar] [CrossRef]
- Tomczyk, A.M.; Ewertowski, M. Degradation of recreational trails, Gorce national park, Poland. J. Maps 2011, 7, 507–518. [Google Scholar] [CrossRef]
- Mace, B.L.; Marquit, J.D.; Bates, S.C. Visitor assessment of the mandatory alternative transportation system at Zion national park. Environ. Manag. 2013, 52, 1271–1285. [Google Scholar] [CrossRef]
- Wolf, I.D.; Croft, D.B. Impacts of tourism hotspots on vegetation communities show a higher potential for self-propagation along roads than hiking trails. J. Environ. Manag. 2014, 143, 173–185. [Google Scholar] [CrossRef]
- Pettebone, D.; Meldrum, B.; Leslie, C.; Lawson, S.R.; Newman, P.; Reigner, N.; Gibson, A. A visitor use monitoring approach on the Half Dome cables to reduce crowding and inform park planning decisions in Yosemite National Park. Landsc. Urban Plan. 2013, 118, 1–9. [Google Scholar] [CrossRef]
- Pettebone, D.; Newman, P.; Lawson, S.R. Estimating visitor use at attraction sites and trailheads in Yosemite National Park using automated visitor counters. Landsc. Urban Plan. 2010, 97, 229–238. [Google Scholar] [CrossRef]
- Rasoolimanesh, S.M.; Jaafar, M.; Marzuki, A.; Mohamad, D. How Visitor and Environmental Characteristics Influence Perceived Crowding. Asia Pac. J. Tour. Res. 2016, 21, 952–967. [Google Scholar] [CrossRef]
- Gössling, S.; Borgström Hansson, C.; Hörstmeier, O.; Saggel, S. Ecological footprint analysis as a tool to assess tourism sustainability. Ecol. Econ. 2002, 43, 199–211. [Google Scholar] [CrossRef]
- Connell, J.; Page, S.J.; Meyer, D. Visitor attractions and events: Responding to seasonality. Tour. Manag. 2015, 46, 283–298. [Google Scholar] [CrossRef]
- Ghaderi, Z.; Abooali, G.; Henderson, J. Community capacity building for tourism in a heritage village: The case of Hawraman Takht in Iran. J. Sustain. Tour. 2018, 26, 537–550. [Google Scholar] [CrossRef]
- Lai, P.H.; Sorice, M.G.; Nepal, S.K.; Cheng, C.K. Integrating social marketing into sustainable resource management at padre island national seashore: An attitude-based segmentation approach. Environ. Manag. 2009, 43, 985–998. [Google Scholar] [CrossRef] [PubMed]
- Leung, X.Y.; Wang, F.; Wu, B.; Bai, B.; Stahura, K.A.; Xie, Z. A Social Network Analysis of Overseas Tourist Movement Patterns in Beijing: The Impact of the Olympic Games. Int. J. Tour. Res. 2012, 14, 469–484. [Google Scholar] [CrossRef]
- Farías-Torbidoni, E.I.; Baric, D.; Anić, P. Willingness to engage in physically challenging activities as a visitor-segmentation criterion: The case of five protected areas in Catalonia. Eco.mont 2018, 10, 15–23. [Google Scholar] [CrossRef]
- Wu, Y.; Wang, L.; Fan, L.; Yang, M.; Zhang, Y.; Feng, Y. Comparison of the spatiotemporal mobility patterns among typical subgroups of the actual population with mobile phone data: A case study of Beijing. Cities 2020, 100, 102670. [Google Scholar] [CrossRef]
- Zhang, T.; Lian, Z.; Xu, Y. Combining GPS and space syntax analysis to improve understanding of visitor temporal-spatial behaviour: A case study of the Lion Grove in China. Landsc. Res. 2020, 45, 534–546. [Google Scholar] [CrossRef]
- Barros, C.; Moya-Gómez, B.; García-Palomares, J. Identifying Temporal Patterns of Visitors to National Parks through Geotagged Photographs. Sustainability 2019, 11, 6983. [Google Scholar] [CrossRef]
- Corbau, C.; Benedetto, G.; Congiatu, P.P.; Simeoni, U.; Carboni, D. Tourism analysis at Asinara Island (Italy): Carrying capacity and web evaluations in two pocket beaches. Ocean Coast. Manag. 2019, 169, 27–36. [Google Scholar] [CrossRef]
- Heijman, T.L.J.; Van Der Bij, A.K.; De Vries, H.J.C.; Van Leent, E.J.M.; Thiesbrummel, H.F.J.; Fennema, H.S.A. Effectiveness of a risk-based visitor-prioritizing system at a sexually transmitted infection outpatient clinic. Sex. Transm. Dis. 2007, 34, 508–512. [Google Scholar] [CrossRef] [PubMed][Green Version]
- Chunming, L.; Yajun, W.; Yin, L.; Rencai, D.; Jingzhu, Z. A Study of the Temporal-spatial Behavior of Tourists Based on Georeferenced Photos. Tourism Tribune 2013, 28, 30–36. [Google Scholar]
- Zhen, L.; Zefan, D.; Jiajun, L.; Song, L. Temporal and spatial characteristics of urban recreation behavior based on digital footprints: A case study of Shanghai. World Reg. Study 2019, 28, 95–105. [Google Scholar]
- Yang, G. Study on Recreational Behavior of Urban Lake Park Based on Behavior Observation. Archit. Cult. 2018, 171–172. [Google Scholar]
- Binbin, R.; Yanhua, B. Research on Users’ Recreation Action in Open Park of Beijing in Spring. In Proceedings of the 2011 Annual Meeting of Chinese Society of Landscape Architecture, Nanjing, China, 28–30 October 2011; pp. 460–466. [Google Scholar]
- Ren, B.; Li, Y.; Bu, Y. Research on Users’ Recreation Action in Open Park of Beijing in Winter. Chin. Landsc. Archit. 2012, 28, 58–61. [Google Scholar]
- Zhao, J. Study on Recreational Behavior of Urban Residents’ Parks after Free Opening-Taking Nanjing Xuanwu Lake Park as an Example. Econ. Res. Guid. 2012, 34, 174–176. [Google Scholar]
- Mao, D. Study on Recreation Behavior in Urban Lake Park Based on the Concept of Leisure: A Case Study on Nanjing Xuanwu Lake Park; Nanjing Forestry University: Nanjing, China, 2012. [Google Scholar]
- Navratil, J.; Picha, K.; Buchecker, M.; Martinat, S.; Svec, R.; Brezinova, M.; Knotek, J. Visitors’ preferences of renewable energy options in “green” hotels. Renew. Energy 2019, 138, 1065–1077. [Google Scholar] [CrossRef]
- Švec, R.; Martinát, S.; Pícha, K.; Klusáček, P.; Knotek, J.; Schaefer, J.C.; Březinová, M.; Navrátil, J. What drives visitors to tourist sites to choose “green” accommodation facilities? Environ. Dev. Sustain. 2021, 1–26. [Google Scholar] [CrossRef]
- Xianhe, Z. Study on the Spatial Pattern of the Public Recreation Space and the Behavior of the Recreationist in Wuhan City, Central China; East China Normal University: Shanghai, China, 2013. [Google Scholar]
- Chunting, G. Research on the Recreation Behavior of Wanlvyuan Park in Haikou. Chin. Agric. Sci. Bull. 2011, 27, 312–316. [Google Scholar]
- Ma, J. A Study on Recreation Behaviors Characteristics of Shanghai Contemporary Urban Parks—Based on Case Study in Huangxing Park, Xujiahui Park & Yanzhong Park; Shanghai Jiao Tong University: Shanghai, China, 2008. [Google Scholar]
- Zuogui, X.; Yibiao, Y.; Jie, R.; Qianyi, L.; Meihua1, L.; Shuimei, W. The Investigation and Analysis on Visitor Behavior in Shenzhen Urban Park. Econ. Geogr. 2006, 26, 67–69. [Google Scholar]
- Sánchez Martín, J.M.; Rengifo Gallego, J.I.; Martín Delgado, L.M. Tourist mobility at the destination toward protected areas: The case-study of extremadura. Sustainability 2018, 10, 4853. [Google Scholar] [CrossRef]
- Shoval, N.; Ahas, R. The use of tracking technologies in tourism research: The first decade. Tour. Geogr. 2016, 18, 587–606. [Google Scholar] [CrossRef]
- Hannay, T. A New Kind of Science? Nat. Phys. 2011, 7, 742. [Google Scholar] [CrossRef]
- Ramdas, M.; Mohamed, B. Visitor Perceptions on the Impacts of Tourism Activities, Development and Infrastructure on the Environment of Perhentian Islands. In Proceedings of the SHS Web of Conferences, Riga, Latvia, 22–23 November 2014; Volume 12, pp. 1–9. [Google Scholar]
- Rashidi, T.H.; Koo, T.T.R. An analysis on travel party composition and expenditure: A discrete-continuous model. Ann. Tour. Res. 2016, 56, 48–64. [Google Scholar] [CrossRef]
- Jin, Q.; Hu, H.; Kavan, P. Factors influencing perceived crowding of tourists and sustainable tourism destination management. Sustainability 2016, 8, 976. [Google Scholar] [CrossRef]
- Rathnayake, R.M.W. How does “crowding” affect visitor satisfaction at the Horton Plains National Park in Sri Lanka? Tour. Manag. Perspect. 2015, 16, 129–138. [Google Scholar] [CrossRef]
- Guo, J.H.; Guo, T.; Lin, K.M.; Lin, D.D.; Leung, Y.F.; Chen, Q.H. Managing congestion at visitor hotspots using park-level use level data: Case study of a Chinese World Heritage Site. PLoS ONE 2019, 14, e0215266. [Google Scholar] [CrossRef] [PubMed]
- Christian, B. Automata: The Golden Age 1841–1914; Robert Hale Limited: London, UK, 2003. [Google Scholar]
- Ulam, S. Science, Computers, and People: From Tree to Mathematics; Birkhauser: Boston, MA, USA, 1983. [Google Scholar]
- Von Neumann, J. The general and logical theory of automata. In Systems Research for Behavioral Science: A Sourcebook; Jeffress, L.A., Ed.; John Wiley & Sons: New York, NY, USA, 2017; pp. 97–107. ISBN 9781351487214. [Google Scholar]
- Raster, A. Mathematical Games. Math. Teach. 2021, 17, 422–425. [Google Scholar] [CrossRef]
- John, H. Holland. Adaptation in Natural and Artificial Systems: An Introductory Analysis with Applications to Biology, Control, and Artificial Intelligence; MIT Press: Cambridge, MA, USA, 1994; p. 69. [Google Scholar]
- Grimm, V.; Railsback, S.F. Individual-Based Modeling and Ecology; Princeton University Press: Princeton, NJ, USA, 2005. [Google Scholar]
- Wilensky, U. Types of Agents in NetLogo. Available online: http://ccl.northwestern.edu/netlogo/resources.shtml (accessed on 30 May 2021).
- Wang, B.; Manning, R.E. Computer simulation modeling for recreation management: A study on carriage road use in Acadia National Park, Maine, USA. Environ. Manag. 1999, 23, 193–203. [Google Scholar] [CrossRef] [PubMed]
- Lawson, S.R.; Kiely, A.M.; Manning, R.E. Computer Simulation as a Tool for Developing Alternatives for Managing Crowding at Wilderness Campsites on Isle Royale. Georg. Wright Forum 2003, 20, 72–82. [Google Scholar]
- Morris, S.; Gimblett, R.; Barnard, K. Probabilistic travel modeling using GPS. In Proceedings of the International Congress on Modelling and Simulation: Advances and Applications for Management and Decision Making, Melbourne, VIC, Australia, 12–15 December 2005; pp. 149–155, MODSIM05. [Google Scholar]
- Lowry, M.B.; Laninga, T.; Zimmerman, M.; Kingsbury, K.T. Using traffic simulation software to manage recreational river boats on public lands. Transp. Res. Rec. 2011, 2244, 107–115. [Google Scholar] [CrossRef]
- Orsi, F.; Geneletti, D. Transportation as a protected area management tool: An agent-based model to assess the effect of travel mode choices on hiker movements. Comput. Environ. Urban Syst. 2016, 60, 12–22. [Google Scholar] [CrossRef]
- Holland, J.H. Complexity: A Very Short Introduction; Oxford University Press: Oxford, UK, 2014. [Google Scholar]
- Columbia University Mailman School of Public Health. Agent-Based Modeling. Available online: https://www.publichealth.columbia.edu/research/population-health-methods/agent-based-modeling (accessed on 31 May 2021).
- Nanjing Culture and Tourism Bureau. A Summary of Cultural Tourism Market in the Golden Week of Spring Festival in 2019. Available online: http://wlj.nanjing.gov.cn/njswhgdxwcbj/201902/t20190211_1401540.html (accessed on 31 May 2021).
- Jiangsu Provincial Bureau of Statistics. Urban Landscape Greening. Available online: http://tj.jiangsu.gov.cn/2020/nj18/nj1805.htm (accessed on 30 May 2021).
- Megahed, N.A.; Ghoneim, E.M. Antivirus-built environment: Lessons learned from Covid-19 pandemic. Sustain. Cities Soc. 2020, 61, 102350. [Google Scholar] [CrossRef] [PubMed]
- Honey-Roses, J.; Anguelovski, I.; Bohigas, J.; Chireh, V.; Daher, C.; Konijnendijk, C.; Litt, J.; Mawani, V.; McCall, M.; Orellana, A.; et al. The Impact of COVID-19 on Public Space: A Review of the Emerging Questions. OSF Prepr. 2020. [Google Scholar] [CrossRef]
- Mou, N.; Zheng, Y.; Makkonen, T.; Yang, T.; Tang, J.; Song, Y. Tourists’ digital footprint: The spatial patterns of tourist flows in Qingdao, China. Tour. Manag. 2020, 81, 104151. [Google Scholar] [CrossRef]
- Paital, B. Nurture to nature via COVID-19, a self-regenerating environmental strategy of environment in global context. Sci. Total Environ. 2020, 729, 139088. [Google Scholar] [CrossRef]
- Zambrano-Monserrate, M.A.; Ruano, M.A.; Sanchez-Alcalde, L. Indirect effects of COVID-19 on the environment. Sci. Total Environ. 2020, 728, 138813. [Google Scholar] [CrossRef]
- Alagoz, O.; Sethi, A.K.; Patterson, B.W.; Churpek, M.; Safdar, N. Impact of Timing of and Adherence to Social Distancing Measures on COVID-19 Burden in the US: A Simulation Modeling Approach. medRxiv 2020. [Google Scholar] [CrossRef]
- Kupper, L.L.; Morton, R.F.; Hebel, J.R. A Study Guide to Epidemiology and Biostatistics; An Aspen Publication: Rockville, MD, USA, 1979; p. 74. [Google Scholar]
- Hennekens, C.H.; Buring, J.E. Pidemiology in Medicine; Little, Brown, and Company: Boston, MA, USA, 1987. [Google Scholar]
- Hakkinen, P.J. Risk analysis: A guide to principles and methods for analyzing health and environmental risks. Toxicology 1990, 65, 233. [Google Scholar] [CrossRef]
- Martin, J.G. Reliability and Risk Analysis—Methods and Nuclear Power Applications. Nucl. Technol. 1984, 64, 209–210. [Google Scholar] [CrossRef]
- Lake, R.W. Postmodern Urbanism? Urban Geogr. 1999, 20, 393–395. [Google Scholar] [CrossRef]
- Yingyi, C.; Jinguang, Z.; Wei, W.; Bing, Z. Effects of urban parks on residents’ expressed happiness before and during the COVID-19 pandemic. Landsc. Urban Plan. 2021, 212, 104118. [Google Scholar] [CrossRef]
- Budds, D. Design in the age of pandemics. Curbed 2020, 2, 233–240. [Google Scholar]
- Vanessa, C. The Post-Pandemic Style. Available online: https://slate.com/business/2020/04/coronavirus-architecture-1918-flu-cholera-modernism.html (accessed on 21 June 2021).








| West North Gate 2 of Bailuzhou Park | Xuanwu Gate of Xuanwu Lake Park | Main Parking lot of Sun Yat-sen Mausoleum | ||||
|---|---|---|---|---|---|---|
| Time | Weekday | Weekend | Weekday | Weekend | Weekday | Weekend |
| 6–7 | 182 | 177 | 786 | 956 | − | − |
| 7–8 | 196 | 186 | 827 | 876 | 99 | 423 |
| 8–9 | 127 | 180 | 951 | 988 | 384 | 663 |
| 9–10 | 135 | 196 | 783 | 1246 | 654 | 1674 |
| 10–11 | 105 | 138 | 526 | 1457 | 423 | 1368 |
| 11–12 | 97 | 51 | 400 | 859 | 522 | 1533 |
| 12–13 | 106 | 104 | 373 | 712 | 435 | 1128 |
| 13–14 | 94 | 123 | 314 | 1159 | 360 | 792 |
| 14–15 | 72 | 132 | 365 | 1502 | 570 | 1260 |
| 15–16 | 133 | 190 | 576 | 1542 | 393 | 855 |
| 16–17 | 126 | 132 | 805 | 1511 | 417 | 870 |
| 17–18 | 90 | 161 | 868 | 1610 | 120 | 561 |
| 18–19 | 243 | 292 | 1954 | 2650 | 45 | 168 |
| 19–20 | 192 | 237 | 1086 | 2117 | − | − |
| Period | Weekday | Weekend | ||||
|---|---|---|---|---|---|---|
| Place | Bailuzhou Park | Xuanwu Lake Park | Sun Yat-sen Mausoleum | Bailuzhou Park | Xuanwu Lake Park | Sun Yat-sen Mausoleum |
| <1 h | 68% | 73% | 8% | 56% | 52% | 7% |
| 2 h | 32% | 10% | 52% | 42% | 27% | 58% |
| 4 h | − | 3% | 33% | 2% | 16% | 29% |
| >4 h | − | − | 6% | − | 5% | 6% |
| Period | Weekday | Weekend | ||||
|---|---|---|---|---|---|---|
| Place | Bailuzhou Park | Xuanwu Lake Park | Sun Yat-sen Mausoleum | Bailuzhou Park | Xuanwu Lake Park | Sun Yat-sen Mausoleum |
| Exerciser | 40% | 29% | 10% | 34% | 20% | 5% |
| Leisure | 24% | 22% | 7% | 26% | 24% | 9% |
| Tourist | 30% | 40% | 69% | 28% | 45% | 83% |
| With children | 3% | 4% | -% | 7% | 7% | -% |
| Others | 3% | 4% | 7% | 4% | 3% | 3% |
| Park | Bailuzhou Park | Xuanwu Lake Park | Sun Yat-sen Mausoleum | |||
|---|---|---|---|---|---|---|
| Time | Weekday | Weekend | Weekday | Weekend | Weekday | Weekend |
| Capacity of 10 min | 380 | 370 | 709 | 652 | 128 | 93 |
| Accessible area(hectare) | 3.24 | 3.24 | 28.97 | 28.97 | 36.94 | 36.94 |
| Percentage of trails area | 64% | 64% | 64.3% | 64.3% | 52.9% | 52.9% |
| Percentage of popular scenery area | 7.4% | 7.4% | 9.8% | 9.8% | 37% | 37% |
| Percentage of children facility area | 3.9% | 3.9% | 2.7% | 2.7% | 0% | 0% |
| Percentage of open space | 24.7% | 24.7% | 23% | 23% | 9.7% | 9.7% |
| Historical Visitor number | 4267 | 5404 | 24,088 | 41,611 | 7964 | 18,288 |
| Percentage of historical visiting number | 8.9% | 6.8% | 2.9% | 1.6% | 1.3% | 0.5% |
| Estimation by social distance area | 2579 | 2579 | 23,065 | 23,065 | 29,201 | 29,201 |
| Percentage of Estimation by social distance area | 14.7% | 14.3% | 3% | 2.8% | 0.4% | 0.3% |
| Capacity of 1 min | 81 | 80 | 20 | 22 | 13 | 11 |
| Capacity of 2 min | 141 | 122 | 241 | 215 | 41 | 35 |
| Capacity of 4 min | 251 | 183 | 417 | 365 | 62 | 60 |
| Capacity of 8 min | 327 | 330 | 602 | 517 | 90 | 81 |
| Capacity of 16 min | 547 | 642 | 836 | 799 | 134 | 120 |
| Capacity of 32 min | 2016 | 1821 | 4109 | 3706 | 401 | 322 |
| Capacity of 64 min | 3129 | 2914 | 6226 | 5102 | 663 | 561 |
| Visitor Composition | Capacity | Area per Person (m2) | Connection Width to Main Path (m) | ||
|---|---|---|---|---|---|
| Total | Minimum | Average | |||
| Weekday daily | 380 | 85 | 561 | 2 | 13.8 |
| Physical exerciser and social leisure | 355 | 80.9 | 333 | 2 | 8.63 |
| Average mixed | 445 | 72 | 561 | 2 | 24.85 |
| Physical exerciser | 342 | 60.6 | 221 | 2 | 6.2 |
| Tourists | 235 | 10.3 | 156 | 2 | 6.9 |
| Social leisure | 300 | 26.6 | 112 | 2 | 14.3 |
| Children entertainment | 260 | 4.8 | 72 | 72 | 72 |
| Correlation with capacity | 1 | 0.85 * | 0.88 * | −0.41 | 0.14 |
Publisher’s Note: MDPI stays neutral with regard to jurisdictional claims in published maps and institutional affiliations. |
© 2021 by the authors. Licensee MDPI, Basel, Switzerland. This article is an open access article distributed under the terms and conditions of the Creative Commons Attribution (CC BY) license (https://creativecommons.org/licenses/by/4.0/).
Share and Cite
Yue, Z.; Burley, J.B.; Cui, Z.; Lei, H.; Zhou, J. Visitor Capacity Considering Social Distancing in Urban Parks with Agent-Based Modeling. Int. J. Environ. Res. Public Health 2021, 18, 6720. https://doi.org/10.3390/ijerph18136720
Yue Z, Burley JB, Cui Z, Lei H, Zhou J. Visitor Capacity Considering Social Distancing in Urban Parks with Agent-Based Modeling. International Journal of Environmental Research and Public Health. 2021; 18(13):6720. https://doi.org/10.3390/ijerph18136720
Chicago/Turabian StyleYue, Zhi, Jon Bryan Burley, Zhouxiao Cui, Houping Lei, and Jing Zhou. 2021. "Visitor Capacity Considering Social Distancing in Urban Parks with Agent-Based Modeling" International Journal of Environmental Research and Public Health 18, no. 13: 6720. https://doi.org/10.3390/ijerph18136720
APA StyleYue, Z., Burley, J. B., Cui, Z., Lei, H., & Zhou, J. (2021). Visitor Capacity Considering Social Distancing in Urban Parks with Agent-Based Modeling. International Journal of Environmental Research and Public Health, 18(13), 6720. https://doi.org/10.3390/ijerph18136720

