Adaptation and Psychometric Properties of the Scale of Positive and Negative Experience (SPANE) in the General Colombian Population
Abstract
1. Introduction
2. Materials and Methods
2.1. Participants and Procedure
2.2. Instruments
2.3. Data Analysis
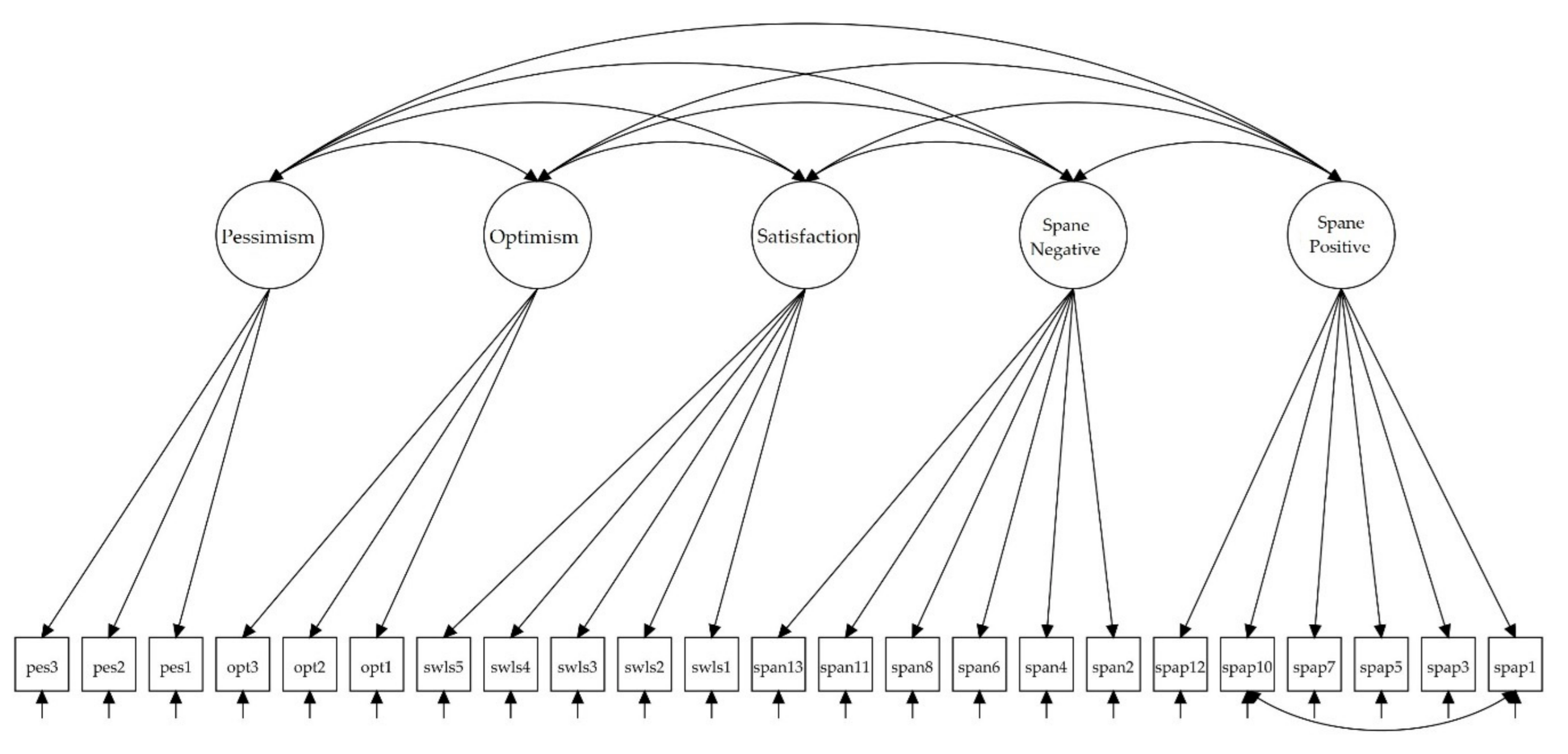
3. Results
3.1. Dimensionality and Item-Total Corrected Polyserial Correlations
3.2. Gender Measurement Invariance
3.3. Convergent and Concurrent Validity
4. Discussion
5. Limitations and Future Directions
6. Conclusions
Author Contributions
Funding
Institutional Review Board Statement
Informed Consent Statement
Data Availability Statement
Acknowledgments
Conflicts of Interest
Appendix A
- Muy raramente o nunca
- Casi nunca
- A veces
- A menudo
- Muy a menudo o siempre
References
- Moore, S.; Diener, E. Types of subjective well-being and their associations with relationship outcomes. J. Posit. Psychol. Wellbeing 2019, 3, 112–118. [Google Scholar]
- Huppert, F.; Marks, N.; Clark, A.E.; Siegrist, J.; Stutzer, A.; Vittersø, J.; Wahrendorf, M. Measuring Well-being Across Europe: Description of the ESS Well-being Module and Preliminary Findings. Soc. Indic. Res. 2008, 91, 301–315. [Google Scholar] [CrossRef]
- Daniel-González, L.; De La Rubia, J.M.; De La O, A.V.; García-Cadena, C.H. Structure analysis of subjective well-being. Salud Ment. 2020, 43, 119–127. [Google Scholar] [CrossRef]
- Giuntoli, L.; Vidotto, G. Exploring Diener’s Multidimensional Conceptualization of Well-Being Through Network Psychometrics. Psychol. Rep. 2021, 124, 896–919. [Google Scholar] [CrossRef] [PubMed]
- Jebb, A.T.; Morrison, M.; Tay, L.; Diener, E. Subjective Well-Being Around the World: Trends and Predictors Across the Life Span. Psychol. Sci. 2020, 31, 293–305. [Google Scholar] [CrossRef] [PubMed]
- Kushlev, K.; Drummond, D.M.; Diener, E. Subjective Well-Being and Health Behaviors in 2.5 Million Americans. Appl. Psychol. Health Well Being 2019, 12, 166–187. [Google Scholar] [CrossRef]
- Watson, D.; Clark, L.A.; Tellegen, A. Development and validation of brief measures of positive and negative affect: The PANAS scales. J. Pers. Soc. Psychol. 1988, 54, 1063–1070. [Google Scholar] [CrossRef] [PubMed]
- Diener, E.; Heintzelman, S.J.; Kushlev, K.; Tay, L.; Wirtz, D.; Lutes, L.D.; Oishi, S. Findings all psychologists should know from the new science on subjective well-being. Can. Psychol. Can. 2017, 58, 87–104. [Google Scholar] [CrossRef]
- Lucas, R.E.; Diener, E.; Suh, E. Discriminant validity of well-being measures. J. Pers. Soc. Psychol. 1996, 71, 616–628. [Google Scholar] [CrossRef] [PubMed]
- Diener, E.; Seligman, M.E.P. Measure for Measure: The case for a national well-being index. Sci. Spirit 2006, 17, 36. [Google Scholar] [CrossRef]
- Diener, E.; Sandvik, E.; Pavot, W. Happiness Is the Frequency, Not the Intensity, of Positive versus Negative Affect. In Assessing Well-Being; Diener, E., Ed.; Springer: Dordrecht, The Netherlands, 2009; pp. 213–231. ISBN 9048123534. [Google Scholar]
- Diener, E.; Wirtz, D.; Tov, W.; Kim-Prieto, C.; Choi, D.-W.; Oishi, S.; Biswas-Diener, R. New Well-being Measures: Short Scales to Assess Flourishing and Positive and Negative Feelings. Soc. Indic. Res. 2010, 97, 143–156. [Google Scholar] [CrossRef]
- Rice, S.P.M.; Shorey-Fennell, B.R. Comparing the Psychometric Properties of Common Measures of Positive and Negative Emotional Experiences: Implications for the Assessment of Subjective Wellbeing. J. Well Being Assess. 2020, 4, 37–56. [Google Scholar] [CrossRef]
- Rahm, T.; Heise, E.; Schuldt, M. Measuring the frequency of emotions—validation of the Scale of Positive and Negative Experience (SPANE) in Germany. PLoS ONE 2017, 12, e0171288. [Google Scholar] [CrossRef] [PubMed]
- Howell, A.J.; Buro, K. Measuring and Predicting Student Well-Being: Further Evidence in Support of the Flourishing Scale and the Scale of Positive and Negative Experiences. Soc. Indic. Res. 2015, 121, 903–915. [Google Scholar] [CrossRef]
- Singh, K.; Junnarkar, M.; Jaswal, S. Validating the Flourishing Scale and the Scale of Positive and Negative Experience in India. Ment. Health Relig. Cult. 2016, 19, 943–954. [Google Scholar] [CrossRef]
- Sumi, K. Reliability and Validity of Japanese Versions of the Flourishing Scale and the Scale of Positive and Negative Experience. Soc. Indic. Res. 2013, 118, 601–615. [Google Scholar] [CrossRef]
- Silva, A.J.; Caetano, A. Validation of the Flourishing Scale and Scale of Positive and Negative Experience in Portugal. Soc. Indic. Res. 2013, 110, 469–478. [Google Scholar] [CrossRef]
- Telef, B.B. The positive and negative experience scale adaptation for Turkish university students. Eur. Sci. J. 2015, 11, 49. [Google Scholar]
- Rasskazova, E.I.; Lebedeva, A.A. Screening scale of positive and negative experience (SPANE): Validation of the russian version. Psychol. J. High. Sch. Econ. 2020, 17, 250–263. [Google Scholar] [CrossRef]
- Jovanović, V. Beyond the PANAS: Incremental validity of the Scale of Positive and Negative Experience (SPANE) in relation to well-being. Pers. Individ. Differ. 2015, 86, 487–491. [Google Scholar] [CrossRef]
- Jovanović, V.; Lazić, M.; Gavrilov-Jerković, V.; Molenaar, D. The Scale of Positive and Negative Experience (SPANE): Evaluation of measurement invariance and convergent and discriminant validity. Eur. J. Psychol. Assess. 2020, 36, 694–704. [Google Scholar] [CrossRef]
- Kyriazos, T.A.; Stalikas, A.; Prassa, K.; Yotsidi, V. A 3-Faced Construct Validation and a Bifactor Subjective Well-Being Model Using the Scale of Positive and Negative Experience, Greek Version. Psychology 2018, 9, 1143–1175. [Google Scholar] [CrossRef]
- Corno, G.; Molinari, G.; Baños, R.M. Assessing positive and negative experiences: Validation of a new measure of well-being in an Italian population. Riv. Psichiatr. 2016, 51, 110–115. [Google Scholar] [CrossRef] [PubMed][Green Version]
- Li, F.; Bai, X.; Wang, Y. The Scale of Positive and Negative Experience (SPANE): Psychometric Properties and Normative Data in a Large Chinese Sample. PLoS ONE 2013, 8, e61137. [Google Scholar] [CrossRef] [PubMed]
- Cassaretto, M.; Martínez Uribe, P. Validación de las escalas de bienestar, de florecimiento y afectividad. Pensam. Psicol. 2017, 15, 19–31. [Google Scholar] [CrossRef]
- Daniel-González, L.; de la Rubia, J.M.; Valle de la O, A.; García-Cadena, C.H.; Martínez-Martí, M.L. Validation of the Mexican Spanish Version of the Scale of Positive and Negative Experience in a Sample of Medical and Psychology Students. Psychol. Rep. 2020, 123, 2053–2079. [Google Scholar] [CrossRef]
- Carmona-Halty, M.; Villegas-Robertson, J.M. Escala de Experiencias Positivas y Negativas (SPANE): Adaptación y validación en un contexto escolar chileno. Interciencia 2018, 43, 317–319. [Google Scholar]
- Espejo, B.; Checa, I.; Perales-Puchalt, J.; Lisón, J.F. Validation and Measurement Invariance of the Scale of Positive and Negative Experience (SPANE) in a Spanish General Sample. Int. J. Environ. Res. Public Health 2020, 17, 8359. [Google Scholar] [CrossRef]
- Giuntoli, L.; Ceccarini, F.; Sica, C.; Caudek, C. Validation of the Italian Versions of the Flourishing Scale and of the Scale of Positive and Negative Experience. SAGE Open 2017, 7, 215824401668229. [Google Scholar] [CrossRef]
- Muñiz, J.; Elosúa, P.; Padilla, J.-L.; Hambleton, R.K. Test adaptation standards for cross-lingual assessment. In Educational Measurement from Foundations to Future; Wells, C.S., Faulkner-Bond, M., Eds.; Guilford Press: New York, NY, USA, 2016; pp. 291–304. [Google Scholar]
- Hernández, A.; Hidalgo, M.D.; Hambleton, R.K.; Gómez-Benito, J. International test commission guidelines for test adaptation: A criterion checklist. Psicothema 2020, 32, 390–398. [Google Scholar] [CrossRef] [PubMed]
- Cantor-Parra, L.S.; Clavijo-Benavidez, M.P. Adaptación y validación de la escala de afectividad positiva y negativa (PANAS) al contexto colombiano, en una muestra de madres solteras en la ciudad de Bogotá, Colombia, Fundación Universitaria Los Libertadores. Available online: http://hdl.handle.net/11371/2912 (accessed on 25 May 2021).
- Martín-Carbonell, M.; Espejo, B.; Checa, I.; Fernández-Daza, M. Adaptation and Measurement Invariance by Gender of the Flourishing Scale in a Colombian Sample. Int. J. Environ. Res. Public Health 2021, 18, 2664. [Google Scholar] [CrossRef]
- Diener, E.; Emmons, R.A.; Larsen, R.J.; Griffin, S. The Satisfaction With Life Scale. J. Pers. Assess. 1985, 49, 71–75. [Google Scholar] [CrossRef]
- Ruiz, F.J.; Suárez-Falcón, J.C.; Flórez, C.L.; Odriozola-González, P.; Tovar, D.; López-González, S.; Baeza-Martín, R. Validity of the satisfaction with life scale in Colombia and factorial equivalence with spanish data. Rev. Latinoam. Psicol. 2019, 51, 58–65. [Google Scholar] [CrossRef]
- Scheier, M.F.; Carver, C.S.; Bridges, M.W. Distinguishing Optimism From Neuroticism (and Trait Anxiety, Self-Mastery, and Self-Esteem): A Reevaluation of the Life Orientation Test. J. Pers. Soc. Psychol. 1994, 67, 1063–1078. [Google Scholar] [CrossRef]
- Velasco, M.; Constanza, S.; Pérez, L.; Castañeda, I.A. Validation of questionnaire dispositional optimism using item response theory. Divers. Perspect. Psicol. 2014, 10, 275–292. [Google Scholar]
- Marsh, H.W.; Hau, K.-T.; Wen, Z. In Search of Golden Rules: Comment on Hypothesis-Testing Approaches to Setting Cutoff Values for Fit Indexes and Dangers in Overgeneralizing Hu and Bentler’s (1999) Findings. Struct. Equ. Model. A Multidiscip. J. 2004, 11, 320–341. [Google Scholar] [CrossRef]
- Ventura-León, J.; Peña-Calero, B.N. El mundo no debería girar alrededor del alfa de Cronbach ≥ 0.70. Adicciones 2020, 1576. [Google Scholar] [CrossRef]
- Kline, R. Principles and Practice of Structural Equation Modeling, 4th ed.; Guilford Publications: New York, NY, USA, 2016. [Google Scholar]
- Werts, C.; Linn, R.; Jöreskog, K. Intraclass Reliability Estimates: Testing Structural Assumptions. Educ. Psychol. Meas. 1974, 34, 25–33. [Google Scholar] [CrossRef]
- McDonald, R. Test Theory: A Unified Treatment; Psychology Press: London, UK, 2013. [Google Scholar]
- Raykov, T. Estimation of Composite Reliability for Congeneric Measures. Appl. Psychol. Meas. 1997, 21, 173–184. [Google Scholar] [CrossRef]
- Fornell, C.; Larcker, D.F. Evaluating Structural Equation Models with Unobservable Variables and Measurement Error. J.Mark. Res. 1981, 18, 39. [Google Scholar] [CrossRef]
- Raykov, T.; Marcoulides, G.A. Introduction to Psychometric Theory; Routledge Ltd.: New York, NY, USA, 2011; ISBN 0415878225. [Google Scholar]
- Jöreskog, K.G. On the estimation of polychoric correlations and their asymptotic covariance matrix. Psychometrika 1994, 59, 381–389. [Google Scholar] [CrossRef]
- Muthén, B. A general structural equation model with dichotomous, ordered categorical, and continuous latent variable indicators. Psychometrika 1984, 49, 115–132. [Google Scholar] [CrossRef]
- Lai, M.H.C.; Yoon, M. A Modified Comparative Fit Index for Factorial Invariance Studies. Struct. Equ. Model. Multidiscip. J. 2014, 22, 236–248. [Google Scholar] [CrossRef]
- Cheung, G.W.; Rensvold, R.B. Evaluating Goodness-of-Fit Indexes for Testing Measurement Invariance. Struct. Equ. Model. Multidiscip. J. 2002, 9, 233–255. [Google Scholar] [CrossRef]
- Muthén, L.K.; Muthén, B. Mplus User’s Guide, 8th ed.; Muthén Muthén: Los Angeles, CA, USA, 2017. [Google Scholar]
- Rhemtulla, M.; Brosseau-Liard, P.É.; Savalei, V. When can categorical variables be treated as continuous? A comparison of robust continuous and categorical SEM estimation methods under suboptimal conditions. Psychol. Methods 2012, 17, 354–373. [Google Scholar] [CrossRef] [PubMed]
- Johnson, D.R.; Creech, J.C. Ordinal Measures in Multiple Indicator Models: A Simulation Study of Categorization Error. Am. Sociol. Rev. 1983, 48, 398. [Google Scholar] [CrossRef]
- Raykov, T. Scale construction and development using structural equation modeling. In Handbook of Structural Equation Modeling; Hoyle, R.H., Ed.; The Guilford Press: New York, NY, USA, 2012; pp. 472–492. [Google Scholar]
- Rigdon, E.E. Structural equation modeling. In Modern Methods for Business Research; Marcoulides, G.A., Ed.; Lawrence Erlbaum: Mahwah, NJ, USA, 1998; pp. 251–294. [Google Scholar]
- Li, C.-H. Confirmatory factor analysis with ordinal data: Comparing robust maximum likelihood and diagonally weighted least squares. Behav. Res. Methods 2015, 48, 936–949. [Google Scholar] [CrossRef]
- International Business Machines Corporation. IBM SPSS Statistics for Windows (Version 22.0); [Computer Software]; IBM Corp Armonk: New York, NY, USA, 2013. [Google Scholar]
- Scherer, K.R.; Shuman, V.; Fontaine, J.R.J.; Soriano, C. The GRID meets the Wheel: Assessing emotional feeling via self-report1. In Components of Emotional Meaning; Oxford University Press (OUP): Oxford, UK, 2013; pp. 281–298. [Google Scholar]
- Yik, M.; Russell, J.A.; Steiger, J.H. A 12-point circumplex structure of core affect. Emotion 2011, 11, 705–731. [Google Scholar] [CrossRef] [PubMed]
- Lai, K.; Green, S.B. The Problem with Having Two Watches: Assessment of Fit When RMSEA and CFI Disagree. Multivar. Behav. Res. 2016, 51, 220–239. [Google Scholar] [CrossRef]
- Shi, D.; Maydeu-Olivares, A.; Rosseel, Y. Assessing Fit in Ordinal Factor Analysis Models: SRMR vs. RMSEA. Struct. Equ. Model. Multidiscip. J. 2019, 27, 1–15. [Google Scholar] [CrossRef]
- Kaiser, H.F. An index of factorial simplicity. Psychometrika 1974, 39, 31–36. [Google Scholar] [CrossRef]
- Batista-Foguet, J.M.; Coenders, G.; Alonso, J. Análisis factorial confirmatorio. Su utilidad en la validación de cuestionarios relacionados con la salud. Med. Clín. 2004, 122, 21–27. [Google Scholar] [CrossRef]
- Hu, L.-T.; Bentler, P.M. Evaluating model fit. In Structural Equation Modeling: Concepts, Issues, and Applications; Hoyle, R.H., Ed.; Sage Publications, Inc.: Thousand Oaks, CA, USA, 1995; Chapter xxii; p. 99. [Google Scholar]
- Hebra, L.T.; Marta Martin Carbonell, C.; Díaz, R.P.; Antonio Riquelme Marín, C. Positive and Negative Affectivity on Elders with or within mix or anxiety depressive symptoms | Afectividad positiva y negativa en ancianos con y sin sintomatología depresiva, ansiosa o mixta. Rev. Hosp. Psiquiatr. Habana 2013, 10, 2. [Google Scholar]
- Blázquez, F.P.; Soria-Mas, C.; Contreras, G.N. Afecto positivo y negativo: ¿Una dimensión bipolar o dos dimensiones unipolares independientes? Interdiscip. Rev. Psicol. Cienc. Afines 2012, 29, 151–164. [Google Scholar] [CrossRef]
- Osorio, H.D.L.; González, I.C.V.; Trujillo, L.E.T. Afectividad y Apoyo Social Percibido en Mujeres Gestantes: Un Análisis Comparativo. Rev. Colomb. Psicol. 2018, 27, 85–101. [Google Scholar] [CrossRef]
- Tobar, R.A.T.; Aguirre, K.V.B.; Gómez, L.J.G.; Mancipe, Á.P.S.; Parra, K.R.; Ortiz, L.M.G. Variables transdiagnósticas predictoras de los problemas emocionales y afectivos en una muestra colombiana. Duazary 2018, 15, 143–155. [Google Scholar] [CrossRef]
- Van Dierendonck, D.; Díaz, D.; Rodríguez-Carvajal, R.; Blanco, A.; Moreno-Jiménez, B. Ryff’s Six-factor Model of Psychological Well-being, A Spanish Exploration. Soc. Indic. Res. 2008, 87, 473–479. [Google Scholar] [CrossRef]
- Arthaud-Day, M.L.; Rode, J.C.; Mooney, C.H.; Near, J.P. The Subjective Well-being Construct: A Test of its Convergent, Discriminant, and Factorial Validity. Soc. Indic. Res. 2005, 74, 445–476. [Google Scholar] [CrossRef]
- Henderson, L.W.; Knight, T. Integrating the hedonic and eudaimonic perspectives to more comprehensively understand wellbeing and pathways to wellbeing. Int. J. Wellbeing 2012, 2, 196–221. [Google Scholar] [CrossRef]
- Zuckerman, M.; Li, C.; Diener, E.F. Societal Conditions and the Gender Difference in Well-Being. Pers. Soc. Psychol. Bull. 2017, 43, 329–336. [Google Scholar] [CrossRef] [PubMed]
- Mathews, G. Happiness, culture, and context. Int. J. Wellbeing 2012, 2, 299–312. [Google Scholar] [CrossRef]
- Batz, C.; Tay, L. Gender Differences in Subjective Well-Being Past Research on Gender Differences in Subjective Well-being. In Handbook of Well-Being; DEF Publishers: Salt Lake City, UT, USA, 2018. [Google Scholar]
- Narcotelenovelas: La Construcción de Nuevos Estereotipos de Mujer en la Ficción Televisiva de Colombia y México a Través del Retrato de una Realidad Social/—Dipòsit Digital de Documents de la UAB. Available online: https://ddd.uab.cat/record/189628 (accessed on 9 November 2020).
- Tomáš Došek, B.; José Uribe Mendoza, C. Más allá de las reformas inclusivas. Los obstáculos (formales e informales) a la igualdad de género en América Latina Beyond Inclusive Reforms: (Formal and informal) Obstacles to Gender Equality in Latin America. Rev. Mex. Cienc. Políticas Soc. 2020, 65, 535–539. [Google Scholar] [CrossRef]
- Paladino, C.; Gorostiaga, D. Expresividad Emocional y Estereotipos de Género; Manuscrito Inédito; Departamento de Ciencia de la Comunicación, Universidad Nacional de la Plata: La Plata, Argentina, 2004; Available online: http://sedici.unlp.edu.ar/handle/10915/3242 (accessed on 5 December 2020).



| Models with Item 9 (Asustado/Afraid) | χ2 | df | CFI | RMSEA | RMSEA 90% CI | SRMR |
|---|---|---|---|---|---|---|
| (1) Single factor | 839.006 * | 54 | 0.629 | 0.108 | 0.102, 0.115 | 0.089 |
| (2) 2 independent factors (Spane Positive and Spane Negative) | 627.715 * | 54 | 0.729 | 0.093 | 0.086, 0.099 | 0.158 |
| (3) 2 correlated factors (Spane Positive and Spane Negative) | 453.675 * | 53 | 0.811 | 0.078 | 0.072, 0.085 | 0.061 |
| (4) 2 correlated factors (Spane Positive and Spane Negative) with correlated errors a | 357.058 * | 51 | 0.856 | 0.069 | 0.067, 0.076 | 0.054 |
| Models with item 13 (temeroso/afraid) | ||||||
| (5) Single factor | 795.602 * | 54 | 0.647 | 0.105 | 0.099, 0.112 | 0.085 |
| (6) 2 independent factors (Spane Positive and Spane Negative) | 596.662 * | 54 | 0.742 | 0.090 | 0.084, 0.097 | 0.159 |
| (7) 2 correlated factors (Spane Positive and Spane Negative) | 416.587 * | 53 | 0.827 | 0.074 | 0.068, 0.081 | 0.057 |
| (8) 2 correlated factors (Spane Positive and Spane Negative) with correlated error a | 319.375 * | 51 | 0.872 | 0.065 | 0.058, 0.072 | 0.044 |
| Model 8 | χ2 | df | Δχ2 | Δgl | CFI | RMSEA | SRMR | ΔCFI | ΔRMSEA | ΔSRMR |
|---|---|---|---|---|---|---|---|---|---|---|
| Men | 135.337 * | 52 | 0.914 | 0.060 | 0.046 | |||||
| Women | 283.159 * | 52 | 0.896 | 0.075 | 0.046 | |||||
| Configural | 416.279 * | 104 | - | - | 0.914 | 0.070 | 0.046 | - | - | - |
| Metric | 434.986 * | 114 | 16.911 | 10 | 0.912 | 0.067 | 0.054 | −0.002 | −0.003 | 0.008 |
| Scalar | 495.265 * | 124 | 67.338 | 10 | 0.898 | 0.069 | 0.058 | −0.014 | 0.004 | 0.004 |
| Partial Scalar ** | 463.893 * | 122 | 28.383 | 8 | 0.906 | 0.067 | 0.057 | −0.006 | 0.000 | 0.003 |
| Convergent Validity | Concurrent Validity | |||||||
|---|---|---|---|---|---|---|---|---|
| SPANE Positive Experience | SPANE Negative Experience | PANAS Positive Affect | PANAS Negative Affect | SPANE Positive Experience | SPANE Negative Experience | Satisfaction | Optimism | |
| Flourishing | 0.516 (0.042) | −0.286 (0.038) | 0.466 (0.035) | −0.222 (0.036) | ||||
| PANAS Negative Affect | −0.463 (0.035) | 0.774 (0.022) | −0.250 (0.042) | |||||
| PANAS Positive Affect | 0.739 (0.026) | −0.437 (0.039) | ||||||
| SPANE Negative Experience | −0.614 (0.036) | |||||||
| SPANE Negative Experience | −0.614 (0.036) | |||||||
| Satisfaction | 0.708 (0.025) | −0.453 (0.034) | ||||||
| Optimism | 0.759 (0.027) | −0.568 (0.037) | 0.732 (0.029) | |||||
| Pessimism | −0.314 (0.042) | 0.496 (.037) | −0.240 (0.043) | −0.257 (0.051) | ||||
| Male | Female | |||||
|---|---|---|---|---|---|---|
| Percentiles | SPANE Positive | SPANE Negative | SPANE Balanced | SPANE Positive | SPANE Negative | SPANE Balanced |
| 5 | 18 | 7 | −1 | 17 | 9 | −2 |
| 10 | 18 | 9 | 0 | 19 | 10 | 0 |
| 15 | 20 | 10 | 2 | 20 | 11 | 2 |
| 20 | 21 | 11 | 3 | 21 | 12 | 3 |
| 25 | 22 | 11 | 5 | 22 | 12 | 5 |
| 30 | 23 | 12 | 6 | 22 | 13 | 6 |
| 35 | 23 | 12 | 7 | 23 | 13 | 7 |
| 40 | 24 | 13 | 8.8 | 24 | 14 | 8 |
| 45 | 24 | 13 | 10 | 24 | 14 | 9 |
| 50 | 25 | 14 | 10 | 24 | 15 | 10 |
| 55 | 25 | 15 | 11 | 25 | 15 | 10 |
| 60 | 25 | 15 | 12 | 25 | 16 | 11 |
| 65 | 26 | 16 | 14 | 26 | 16 | 12 |
| 70 | 26 | 17 | 14 | 26 | 17 | 13 |
| 75 | 27 | 17 | 15 | 27 | 18 | 13 |
| 80 | 28 | 18 | 16 | 27 | 18 | 14 |
| 85 | 28 | 18 | 17 | 28 | 19 | 16 |
| 90 | 29 | 19 | 19 | 29 | 20 | 17 |
| 95 | 30 | 21 | 22 | 30 | 22 | 19 |
Publisher’s Note: MDPI stays neutral with regard to jurisdictional claims in published maps and institutional affiliations. |
© 2021 by the authors. Licensee MDPI, Basel, Switzerland. This article is an open access article distributed under the terms and conditions of the Creative Commons Attribution (CC BY) license (https://creativecommons.org/licenses/by/4.0/).
Share and Cite
Martín-Carbonell, M.; Checa, I.; Fernández-Daza, M.; Paternina, Y.; Espejo, B. Adaptation and Psychometric Properties of the Scale of Positive and Negative Experience (SPANE) in the General Colombian Population. Int. J. Environ. Res. Public Health 2021, 18, 6449. https://doi.org/10.3390/ijerph18126449
Martín-Carbonell M, Checa I, Fernández-Daza M, Paternina Y, Espejo B. Adaptation and Psychometric Properties of the Scale of Positive and Negative Experience (SPANE) in the General Colombian Population. International Journal of Environmental Research and Public Health. 2021; 18(12):6449. https://doi.org/10.3390/ijerph18126449
Chicago/Turabian StyleMartín-Carbonell, Marta, Irene Checa, Martha Fernández-Daza, Yadid Paternina, and Begoña Espejo. 2021. "Adaptation and Psychometric Properties of the Scale of Positive and Negative Experience (SPANE) in the General Colombian Population" International Journal of Environmental Research and Public Health 18, no. 12: 6449. https://doi.org/10.3390/ijerph18126449
APA StyleMartín-Carbonell, M., Checa, I., Fernández-Daza, M., Paternina, Y., & Espejo, B. (2021). Adaptation and Psychometric Properties of the Scale of Positive and Negative Experience (SPANE) in the General Colombian Population. International Journal of Environmental Research and Public Health, 18(12), 6449. https://doi.org/10.3390/ijerph18126449

