The Mediating Role of Job Competence between Safety Participation and Behavioral Compliance
Abstract
1. Introduction
2. Literature Review and Hypotheses
2.1. The Impact of Safety Participation on Compliance Behavior
2.2. The Impact of Safety Participation on Job Competence
2.3. The Impact of Job Competence on Behavioral Compliance
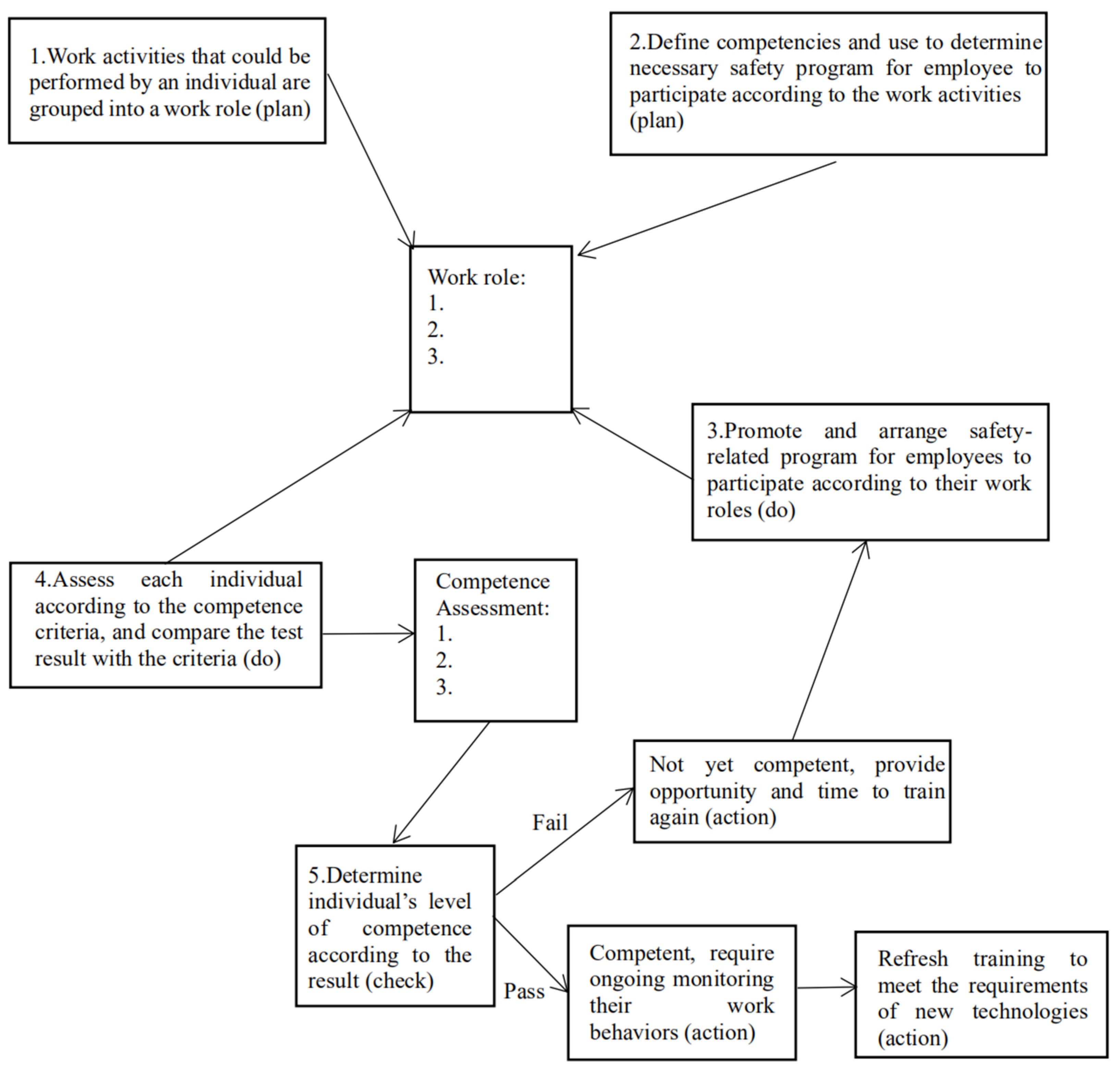
2.4. The Mediating Role of Work Competence
3. Methods
3.1. Data Collection
3.2. Measures
3.2.1. Behavioral Compliance (BC)
3.2.2. Job Competence (JC)
3.2.3. Safety Participation (SP)
3.2.4. Control Variables
3.3. Analytical Approach
4. Results
4.1. Measurement Model Evaluation
4.1.1. Indicator Reliability
4.1.2. Internal Consistency Reliability
- (1)
- Unlike Cronbach’s alpha, composite reliability does not need to assume that all indicator loadings are equal in the population, which is in line with the working principle of the PLS-SEM algorithm that prioritizes the indicators based on their individual reliabilities.
- (2)
- Cronbach’s alpha is also sensitive to the number of items in the scale and generally tends to underestimate the internal consistency reliability.
4.1.3. Initial Validity Test
4.1.4. Convergent Validity
4.1.5. Discriminant Validity
4.2. Structural Model Evaluation
5. Discussion
5.1. Theoretical Contribution
5.2. Practical Contribution
- (1)
- Attach importance to the role of work competence and improve safety participation and behavioral compliance based on job competence. The research conclusions of this paper show that job competence plays a partially mediating role between safety participation and behavioral compliance. On one hand, managers need to divide job responsibilities carefully, improve the job competency evaluation system for each job, and improve compliance behavior from the perspective of job competence. In this manner, they can effectively avoid improper employment due to unclear division of job competency indicators. On the other hand, managers need to fully understand the multidimensional nature of job competence, design training content according to the dimensions of job competence, and reduce the waste of organizational resources caused by ineffective training.
- (2)
- Prioritize the employees’ safety participation and accurately design a safety training system based on job competence requirements. This study confirms that safety participation has a significant positive impact on job competence. In order to ensure effective learning, safety training for employees should include oral presentations as well as on-site observations or practical operations. At the same time, during the training process, managers should not only help employees acquire new knowledge and skills, but enable them to clarify the limitations of their abilities and to put themselves in a position that allows them to avoid the loss of organizational safety performance caused by the overestimation or underestimation of job competence.
- (3)
- Comprehensively consider the two influencing factors of behavioral compliance, attach importance to the spill effect brought about by the improvement of behavioral compliance, and create a strong safety culture. This research shows that both job competence and safe participation can affect behavioral compliance. Consequently, in order to improve organizational safety performance, managers should comprehensively consider the factors influencing behavioral compliance. The improvement in organizational safety performance will generate spillover effects including the enhancement of the organizational safety culture. Competency theory points out that employee job competence and activity participation can be regulated by the corporate culture. As a result, in order to enhance the safety participation and job competence of employees, companies should enhance the safety culture through a series of safety culture building activities, especially, periodic brand cultural activities to promote the improvement in organizational safety performance.
6. Conclusions
Author Contributions
Funding
Institutional Review Board Statement
Informed Consent Statement
Data Availability Statement
Acknowledgments
Conflicts of Interest
References
- Griffin, M.A.; Neal, A. Perceptions of safety at work: A framework for linking safety climate to safety performance, knowledge, and motivation. J. Occup. Health Psychol. 2000, 5, 347. [Google Scholar] [CrossRef] [PubMed]
- Parn, E.A.; Edwards, D.; Riaz, Z.; Mehmood, F.; Lai, J. Engineering-out hazards: Digitising the management working safety in confined spaces. Facilities 2019, 37, 196–215. [Google Scholar] [CrossRef]
- Ladewski, B.J.; Al-Bayati, A.J. Quality and safety management practices: The theory of quality management approach. J. Saf. Res. 2019, 69, 193–200. [Google Scholar] [CrossRef] [PubMed]
- Liwång, H. Safety management module to create social sustainability skills. Int. J. Sustain. High. Educ. 2020, 21, 717–732. [Google Scholar] [CrossRef]
- Aniekwu, N. Accidents and safety violations in the Nigerian construction industry. J. Sci. Technol. (Ghana) 2007, 27, 81–89. [Google Scholar] [CrossRef]
- Jacobs, M.; Pienaar, J. Stress, coping and safety compliance in a multinational gold mining company. Int. J. Occup. Saf. Ergon. 2017, 23, 152–161. [Google Scholar] [CrossRef] [PubMed]
- Kvalheim, S.A.; Dahl, Ø. Safety compliance and safety climate: A repeated cross-sectional study in the oil and gas industry. J. Saf. Res. 2016, 59, 33–41. [Google Scholar] [CrossRef] [PubMed]
- Puah, L.N.; Ong, L.D.; Chong, W.Y. The effects of perceived organizational support, perceived supervisor support and perceived coworker support on safety and health compliance. Int. J. Occup. Saf. Ergon. 2016, 22, 333–339. [Google Scholar] [CrossRef]
- Liu, S.X.; Zhou, Y.; Cheng, Y.; Zhu, Y.Q. Multiple mediating effects in the relationship between employees’ trust in organizational safety and safety participation behavior. Saf. Sci. 2020, 125, 211–224. [Google Scholar] [CrossRef]
- Ugwu, F.O.; Onyishi, I.E.; Ugwu, C.; Onyishi, C.N. Type A behavior pattern, accident optimism and fatalism: An investigation into non-compliance with safety work behaviors among hospital nurses. Int. J. Occup. Saf. Ergon. 2015, 21, 464–470. [Google Scholar] [CrossRef]
- Pereira, E.; Ali, M.; Wu, L.; Abourizk, S. Distributed Simulation–Based Analytics Approach for Enhancing Safety Management Systems in Industrial Construction. J. Constr. Eng. Manag. 2020, 146, 04019091. [Google Scholar] [CrossRef]
- Subramaniam, C.; Shamsudin, F.M.; Zin, M.L.M.; Ramalu, S.S.; Hassan, Z. Safety management practices and safety compliance in small medium enterprises. Asia-Pac. J. Bus. Adm. 2016, 8, 226–244. [Google Scholar] [CrossRef]
- Subramaniam, C.; Mohd Shamsudin, F.; Mohd Zin, M.; Sri Ramalu, S.; Hassan, Z. The influence of safety management practices on safety behavior: A study among manufacturing SMES in Malaysia. Int. J. Sup. Chain. Mgt. Vol. 2016, 5, 148. [Google Scholar] [CrossRef]
- Blay, A.D.; Gooden, E.S.; Mellon, M.J.; Stevens, D.E. The Usefulness of Social Norm Theory in Empirical Business Ethics Research: A Review and Suggestions for Future Research. J. Bus. Ethic 2016, 152, 191–206. [Google Scholar] [CrossRef]
- Neal, A.; Griffin, M.A. A study of the lagged relationships among safety climate, safety motivation, safety behavior, and accidents at the individual and group levels. J. Appl. Psychol. 2006, 91, 946–953. [Google Scholar] [CrossRef] [PubMed]
- Neal, A.; Griffin, M.; Hart, P. The impact of organizational climate on safety climate and individual behavior. Saf. Sci. 2000, 34, 99–109. [Google Scholar] [CrossRef]
- Thurston, E.; Glendon, A.I. Association of risk exposure, organizational identification, and empowerment, with safety participation, intention to quit, and absenteeism. Saf. Sci. 2000, 105, 212–221. [Google Scholar] [CrossRef]
- Wei, W.; Guo, M.; Ye, L.; Liao, G.; Yang, Z. Work-family conflict and safety participation of high-speed railway drivers: Job satisfaction as a mediator. Saf. Sci. 2000, 105, 212–221. [Google Scholar] [CrossRef]
- Powers, R.A.; Cochran, J.K.; Maskaly, J.; Sellers, C.S. Social Learning Theory, Gender, and Intimate Partner Violent Victimization: A Structural Equations Approach. J. Interpers. Violence 2020, 35, 3354–3580. [Google Scholar] [CrossRef]
- Park, C.K. Job Competence of College Students in Korea:An Expansion of Core Competence Theory. Asian J. Innov. Policy 2015, 4, 55–75. [Google Scholar] [CrossRef]
- Song, M.K.; Park, S.I. The Effect of Teamwork of Nurses Job Satisfaction, Communication Competence and Social Problem Solving Ability. Asia-pacific Journal of Multimedia Services Convergent with Art, Humanities, and Sociology. Ageing Int. 2018, 10, 735–744. [Google Scholar]
- Arteche, D.L.; Almazan, J.U.; Adolfo, C.S. Functional Capability and Job Competence of Part-Time Postretiree Workers in Higher Academic Institutions. Ageing Int. 2020, 45, 305–314. [Google Scholar] [CrossRef]
- Eraut, M. Concepts of competence. J. Interprof. Care 1998, 12, 127–139. [Google Scholar] [CrossRef]
- HSE. Managing Competence for Safety-Related Systems. 2007. Available online: http://www.hse.gov.uk/humanfactors/topics/mancomppt1.pdf (accessed on 8 August 2020).
- Zhang, T.; Liu, Z.; Zheng, S.; Qu, X.; Tao, D. Predicting Errors, Violations, and Safety Participation Behavior at Nuclear Power Plants. Int. J. Environ. Res. Public Health 2020, 17, 5613. [Google Scholar] [CrossRef] [PubMed]
- Ghani, M.K.; Abdul Hamid, Z.; Mohd Zain, M.Z.; Abdul Rahim, A.; Mohamad Kamar, K.; Abdul Rahman, M. Safety in Malaysian Construction: The Challenges and Initiatives; Contruction Research Institute Malaysia (CREAM), CIDB: Kuala Lumpur, Malaysia, 2010. [Google Scholar]
- Zin, S.M.; Ismail, F. Employers’ behavioural safety compliance factors toward occupational, safety and health improvement in the construction industry. ASEAN Conf. Environ. Behav. Stud. 2012, 36, 742–751. [Google Scholar] [CrossRef]
- Li, X.Y.; Li, H.; Martin, S.; Wang, F. Understanding the influence of safety climate and productivity pressure on non-helmet use behavior at construction sites: A case study. Eng. Constr. Archit. Manag. 2021, 2, 1–19. [Google Scholar]
- Wang, S.-H.; Wang, W.-C.; Wang, K.-C.; Shih, S.-Y. Applying building information modeling to support fire safety management. Autom. Constr. 2015, 59, 158–167. [Google Scholar] [CrossRef]
- McDonald, N.; Hrymak, V. Safety Behaviour in the Construction Sector; Report of Health and Safety Authority, Dublin & the Health and Safety Executive, Northern Ireland; Health and Safety Authority: Dublin, Ireland, 2003; pp. 1–82. [Google Scholar]
- Fernando, Y.; Zailani, S.; Janbi, L. The determinant factors of safety compliance at petrochemical processing area: Moderator effects of employees experience and engineering background. In Proceedings of the 9th Asia Pacific Industrial Engineering and Management Systems Conference, Bali, Indonesia, 3–5 December 2008; pp. 1442–1452. [Google Scholar]
- Chi, H.; Vu, T.-V.; Vo-Thanh, T.; Nguyen, N.P.; Van Nguyen, D. Workplace health and safety training, employees’ risk perceptions, behavioral safety compliance, and perceived job insecurity during COVID-19: Data of Vietnam. Data Brief 2020, 33, 106346. [Google Scholar] [CrossRef]
- Vinodkumar, M.; Bhasi, M. Safety management practices and safety behaviour: Assessing the mediating role of safety knowledge and motivation. Accid. Anal. Prev. 2010, 42, 2082–2093. [Google Scholar] [CrossRef]
- Hardison, D.; Behm, M.; Hallowell, M.R.; Fonooni, H. Identifying construction supervisor competencies for effective site safety. Saf. Sci. 2014, 65, 45–53. [Google Scholar] [CrossRef]
- Perez Otero, M. The competence theory of knowledge of Ernesto Sosa. Teorema 2016, 35, 181–195. [Google Scholar]
- Cao, Q.R.; Yang, X.B.; Cao, M.; Li, S. Impact of workers’ safety participation on accidents. China Saf. Sci. J. 2018, 28, 1–7. [Google Scholar]
- Roberts, K.R.; Barrett, B.B.; Howells, A.D.; Shanklin, C.W.; Pilling, V.K.; Brannon, L.A. Food safety training and foodservice employees’ knowledge and behavior. Food Prot. Trends 2008, 28, 252–260. [Google Scholar]
- Mohd Salleh, N.A.; Rohde, F.; Green, P. Information Systems Enacted Capabilities and Their Effects on SMEs’ Information Systems Adoption Behavior. J. Small Bus. Manag. 2017, 55, 332–364. [Google Scholar] [CrossRef]
- Shen, Y.; Sun, X.; Wan, Y.H. Influence of training based on psychological empowerment on job competency of newly graduated nurses. Mod. Clin. Nurs. 2018, 17, 57–61. [Google Scholar]
- HSE. Managing for Health and Safety. 2013. Available online: http://www.hse.gov.uk/pubns/priced/hsg65.pdf (accessed on 2 November 2020).
- Shevchenko, A.; Pagell, M.; Lévesque, M.; Johnston, D. Preventing supplier non-conformance: Extending the agency theory perspective. Int. J. Oper. Prod. Manag. 2020, 40, 315–340. [Google Scholar] [CrossRef]
- Cherian, J.; Safdar Sial, M.; Tran, D.K.; Hwang, J.; Khanh, T.H.T.; Ahmed, M. The Strength of CEOs’ Influence on CSR in Chinese listed Companies. New Insights from an Agency Theory Perspective. Sustainability 2020, 12, 2190. [Google Scholar] [CrossRef]
- Neal, A.; Griffin, M.A. Safety Climate and Safety Behaviour. Aust. J. Manag. 2002, 27, 67–75. [Google Scholar] [CrossRef]
- Yapp, C.; Fairman, R. The Evaluation of Effective Enforcement Approaches for Food Safety in SMEs; Kings College: London, UK, 2004. [Google Scholar]
- Tae, S.H.; Hwang, E.H. Nurses’ clinical competence and its relationship with perception of and compliance with standard precautions. Korean J. Health Promot. 2012, 12, 40–46. [Google Scholar]
- Nachtigall, C.; Kroehne, U.; Funke, F.; Steyer, R. Pros and cons of structural equation modeling. Methods Psychol. Res. Online 2003, 8, 1–22. [Google Scholar]
- Sarstedt, M.; Ringle, C.M.; Hair, J.F. Partial Least Squares Structural Equation Modeling. Handb. Mark. Res. 2017, 26, 1–40. [Google Scholar] [CrossRef]
- Marcoulides, G.A.; Chin, W.W.; Saunders, C. Critical look at partial least squares modeling. MIS Q. 2009, 33, 171–175. [Google Scholar] [CrossRef]
- Zhao, X.; Lynch, J.G.; Chen, Q. Reconsidering Baron and Kenny: Myths and Truths about Mediation Analysis. J. Consum. Res. 2010, 37, 197–206. [Google Scholar] [CrossRef]
- Wong, K.K. Partial least squares structural equation modeling (PLS-SEM) techniques using SmartPLS. Mark. Bull. 2013, 24, 1–32. [Google Scholar]
- Hulland, J. Use of partial least squares (PLS) in strategic management research: A review of four recent studies. Strateg. Manag. J. 1999, 20, 195–204. [Google Scholar] [CrossRef]
- Cronbach, L.J.; Meehl, P.E. Construct validity in psychological tests. Psychol. Bull. 1955, 52, 281–302. [Google Scholar] [CrossRef] [PubMed]
- Hair, J.F., Jr.; Sarstedt, M.; Hopkins, L.; Kuppelwieser, V.G. Partial least squares structural equation modeling (PLS-SEM) An emerging tool in business research. Eur. Bus. Rev. 2014, 26, 106–121. [Google Scholar] [CrossRef]
- Bagozzi, R.P.; Yi, Y. On the evaluation of structural equation models. J. Acad. Mark. Sci. 1988, 16, 74–94. [Google Scholar] [CrossRef]
- Fornell, C.; Larcker, D.F. Evaluating structural equation models with unobservable variables and measurement error. J. Mark. Res. 1981, 18, 39–50. [Google Scholar] [CrossRef]
- Chin, W.W. The partial least squares approach to structural equation modeling. Mod. Methods Bus. Res. 1998, 295, 295–336. [Google Scholar]
- Nitzl, C.; Roldan, J.L.; Cepeda, G. Mediation analysis in partial least squares path modeling: Helping researchers discuss more sophisticated models. Ind. Manag. Data Syst. 2016, 16, 1849–1864. [Google Scholar] [CrossRef]
- Hair, J.F., Jr.; Hult, G.T.M.; Ringle, C.; Sarstedt, M. A Primer on Partial Least Squares Structural Equation Modeling (PLS-SEM); Sage Publications: London, UK, 2016. [Google Scholar]
- Ndagire, M.; Kiwanuka, S.; Paichadze, N.; Kobusingye, O. Road safety compliance among motorcyclists in Kawempe Division, Kampala, Uganda: A crosssectional study. Int. J. Inj. Control Saf. Promot. 2019, 26, 315–321. [Google Scholar] [CrossRef]
- Jiang, L.; Probst, T.M. Transformational and passive leadership as cross-level moderators of the relationships between safety knowledge, safety motivation, and safety participation. J. Saf. Res. 2016, 57, 27–32. [Google Scholar] [CrossRef]
- Riaz, Z.; Parn, E.A.; Edwards, D.J.; Arslan, M.; Shen, C.; Pena-Mora, F. BIM and sensor-based data management system for construction safety monitoring. J. Eng. Des. Technol. 2017, 15, 738–753. [Google Scholar] [CrossRef]
- Chouhan, V.S.; Srivastava, S. Understanding Competencies and Competency Modeling—A Literature Survey. IOSR J. Bus. Manag. 2014, 16, 14–22. [Google Scholar] [CrossRef]
- Leslie, D.R.; Ronald, L.R. Financial Competency: A Roadmap to Financial Well Being; Author House: Bloomington, IL, USA, 2016. [Google Scholar]
- Ruzicic, V.S.; Micic, Z.M. Knowledge Management Assessment Using PDCA based in Global and Local Standards: In the Case of Technics and Informatics Studies. KSII Trans. Internet Inf. Syst. 2020, 14, 2022–2042. [Google Scholar]
- Liaw, H.-J. Deficiencies frequently encountered in the management of process safety information. Process. Saf. Environ. Prot. 2019, 132, 226–230. [Google Scholar] [CrossRef]
- Miao, C.-L.; Duan, M.-M.; Sun, X.-X.; Wu, X.-Y. Safety management efficiency of China’s coal enterprises and its influencing factors—Based on the DEA-Tobit two-stage model. Process. Saf. Environ. Prot. 2020, 140, 79–85. [Google Scholar] [CrossRef]
- Bunner, J.; Prem, R.; Korunka, C. How do safety engineers improve their job performance? The roles of influence tactics, expert power, and management support. Empl. Relat. 2019, 42, 381–397. [Google Scholar] [CrossRef]




| Item Description | Frequency | Percentage | |
|---|---|---|---|
| Sex | Male | 279 | 96.20% |
| Female | 11 | 3.80% | |
| Age | ≤30 | 46 | 15.90% |
| 31–39 | 215 | 74.10% | |
| 40–49 | 22 | 7.60% | |
| ≥50 | 7 | 2.40% | |
| Department | Production Fourth Sector | 134 | 46% |
| Production Sixth Sector | 156 | 54% | |
| Working groups/teams | Operating team 1 | 76 | 26.20% |
| Operating team 2 | 58 | 20% | |
| Operating team 3 | 81 | 27.90% | |
| Operating team 4 | 75 | 25.90% | |
| Work position | Leader | 22 | 7.60% |
| External operator | 117 | 40.30% | |
| Internal operator | 151 | 52.10% | |
| Years of working | ≤5 | 12 | 4.20% |
| 6–10 | 224 | 77.20% | |
| 11–15 | 24 | 8.30% | |
| ≥16 | 30 | 10.30% |
| Survey Items | Items Description | |
|---|---|---|
| Safety Participation | SP_1 | Participate in job hazard identification and risk assessment, and effectively control risks. |
| SP_2 | Participate in team and post safety inspection and routine inspection, and be able to find, report, and solve problems onsite in time. | |
| SP_3 | Be able to actively participate in the emergency drill of the post and perform their own emergency responsibilities. | |
| Behavioral Compliance | BC_1 | Strictly implement all kinds of management regulations and operation procedures in daily work, without violation behavior. |
| BC_2 | Wearing correct personal protective equipment. | |
| Job Competence | JC_1 | Be familiar with the operation procedures and safety requirements related to the post, such as the equipment, facilities, tools and instruments of the post, understand the risks in use, maintenance and other safety requirements, be able to operate correctly and skillfully, and correctly judge and handle in case of failure. |
| JC_2 | Understand the risks within the territory and know the relevant risk control measures. For example, understand the types of hazardous chemicals involved in the post, be able to master the physical and chemical properties of hazardous chemicals, management requirements and emergency response measures. | |
| JC_3 | Be familiar with the emergency procedures, responsibilities and division of work involved in the business scope of the post. For example, master the use of positive pressure air respirator, antifreeze clothing, fire clothing, gas masks, fire extinguishers and other emergency equipment. | |
| JC_4 | Master the emergency disposal process and measures of post emergency events, emergency escape and first-aid knowledge and skills involved. |
| The Minimum of KMO and Bartlett’s Test | ||
|---|---|---|
| The Kaiser–Meyer–Olkin measure of sampling adequacy | 0.812 | |
| Bartlett’s test of sphericity | Approx. chi-squared | 249.881 |
| Sig. | 0.000 | |
| Constructs | Indicators | Outer Loadings | Composite Reliability | AVE |
|---|---|---|---|---|
| Safety participation | SP_1 | 0.765 | 0.81 | 0.588 |
| SP_2 | 0.731 | |||
| SP_3 | 0.802 | |||
| Job competence | JC_1 | 0.846 | 0.903 | 0.699 |
| JC_2 | 0.86 | |||
| JC_3 | 0.787 | |||
| JC_4 | 0.85 | |||
| Behavioral compliance | BC_1 | 0.853 | 0.816 | 0.689 |
| BC_2 | 0.807 |
| Safety Participation | Job Competence | Behavioral Compliance | |
|---|---|---|---|
| Safety participation | 0.767 | ||
| Job competence | 0.571 | 0.836 | |
| Behavioral compliance | 0.62 | 0.568 | 0.83 |
| Job Competence | Safety Participation | Behavioral Compliance | |
|---|---|---|---|
| JC_1 | 0.846 | 0.512 | 0.548 |
| JC_2 | 0.86 | 0.512 | 0.468 |
| JC_3 | 0.787 | 0.395 | 0.388 |
| JC_4 | 0.85 | 0.474 | 0.475 |
| SP_1 | 0.453 | 0.765 | 0.444 |
| SP_2 | 0.421 | 0.731 | 0.472 |
| SP_3 | 0.438 | 0.802 | 0.507 |
| BC_1 | 0.496 | 0.547 | 0.853 |
| BC_2 | 0.444 | 0.479 | 0.807 |
| Hypothesis | Procedure | Path | Path Coefficient (β) | VAF |
|---|---|---|---|---|
| 2, 3, 4 | Indirect effect | Safety participation → Job competence → Behavioral compliance | 0.181 *** | |
| 1 | Direct effect | Safety participation → Behavioral compliance | 0.439 *** | 31.70% |
| Total effect | Indirect effect + direction effect | 0.620 |
Publisher’s Note: MDPI stays neutral with regard to jurisdictional claims in published maps and institutional affiliations. |
© 2021 by the authors. Licensee MDPI, Basel, Switzerland. This article is an open access article distributed under the terms and conditions of the Creative Commons Attribution (CC BY) license (https://creativecommons.org/licenses/by/4.0/).
Share and Cite
Wang, J.-M.; Liao, P.-C.; Yu, G.-B. The Mediating Role of Job Competence between Safety Participation and Behavioral Compliance. Int. J. Environ. Res. Public Health 2021, 18, 5783. https://doi.org/10.3390/ijerph18115783
Wang J-M, Liao P-C, Yu G-B. The Mediating Role of Job Competence between Safety Participation and Behavioral Compliance. International Journal of Environmental Research and Public Health. 2021; 18(11):5783. https://doi.org/10.3390/ijerph18115783
Chicago/Turabian StyleWang, Jia-Ming, Pin-Chao Liao, and Guan-Biao Yu. 2021. "The Mediating Role of Job Competence between Safety Participation and Behavioral Compliance" International Journal of Environmental Research and Public Health 18, no. 11: 5783. https://doi.org/10.3390/ijerph18115783
APA StyleWang, J.-M., Liao, P.-C., & Yu, G.-B. (2021). The Mediating Role of Job Competence between Safety Participation and Behavioral Compliance. International Journal of Environmental Research and Public Health, 18(11), 5783. https://doi.org/10.3390/ijerph18115783

