Study on Differences between Patients with Physiological and Psychological Diseases in Online Health Communities: Topic Analysis and Sentiment Analysis
Abstract
1. Introduction
1.1. Background
1.2. Related Work
1.3. Research Gap
2. Materials and Methods
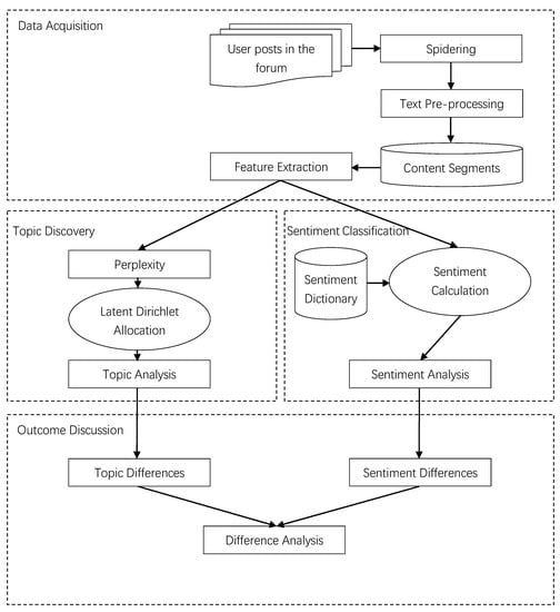
2.1. Research Flowchart
2.2. Data
2.3. Preprocessing
2.4. Topic Modeling
2.5. Topic Number Determination
3. Results
3.1. Perplexity
3.2. LDA Topic Model
3.3. Sentiment Analysis
4. Discussion
4.1. Principal Findings
- Patients with physiological diseases were more likely to discuss the difficulties and needs that they experienced in their current environment, and they were more likely to receive practical treatments. For example, patients with heart disease were more likely to discuss nondrug therapies for their disease, and those with hypertension were more likely to find drug therapies for their disease. We believe that people with physiological diseases are more concerned about how to cure their diseases. They are active in discussions on therapy recommendations in the forum, and they are also interested in sharing their own experience with others.
- Patients with psychological diseases are more likely to describe their past experiences and moods. They are more likely to seek or provide emotional support in the community. For example, depression patients discussed their social background, interpersonal relationships, and emotional feelings, whereas OCD patients focused on self-regulation and emotional release. These two topics focused on the description of the living environment or the expression of the patients’ own feelings. We understand that patients with psychological diseases are more concerned with releasing their emotions and revealing their lives to the health community.
- In terms of emotional performance, the mood of patients with psychological diseases was generally more negative than it was among patients with physiological diseases. This reflects that the emotional needs of patients with psychological diseases are not satisfied, especially patients with OCD. The text sentiment of OCD patients was more extreme than that of the other three diseases, which may reflect that the OCD patients receive lower social support. Therefore, their emotions are not expressed and released in daily life. As such, the OCD patients express their emotion more strongly in the anonymous online community.
4.2. Limitations and Future Directions
5. Conclusions
Author Contributions
Funding
Conflicts of Interest
References
- Nath, C.; Huh, J.; Adupa, A.K.; Jonnalagadda, S.R. Website Sharing in Online Health Communities: A Descriptive Analysis. J. Med. Internet Res. 2016, 18. [Google Scholar] [CrossRef]
- Love, B.; Crook, B.; Thompson, C.M.; Zaitchik, S.; Rechis, R. Exploring Psychosocial Support Online: A Content Analysis of Messages in an Adolescent and Young Adult Cancer Community. Cyberpsychol. Behav. Soc. Netw. 2012, 15, 555–559. [Google Scholar] [CrossRef] [PubMed]
- Zhang, X.; Liu, S.; Deng, Z.H.; Chen, X. Knowledge sharing motivations in online health communities: A comparative study of health professionals and normal users. Comput. Hum. Behav. 2017, 75, 797–810. [Google Scholar] [CrossRef]
- Zhou, J.; Fan, T. Understanding the Factors Influencing Patient E-Health Literacy in Online Health Communities (OHCs): A Social Cognitive Theory Perspective. Int. J. Environ. Res. Public Health 2019, 16, 2455. [Google Scholar] [CrossRef] [PubMed]
- Goh, J.M.; Gao, G.D.; Agarwal, R. The Creation of Social Value: Can an Online Health Community Reduce Rural-Urban Health Disparities? Mis. Q. 2016, 40, 247–263. [Google Scholar] [CrossRef]
- Eijk, M.V.D.; Faber, M.J.; Aarts, J.W.; Kremer, J.A.; Bloem, B.R. Using Online Health Communities to Deliver Patient-Centered Care to People With Chronic Conditions. J. Med. Internet Res. 2013, 15, e115. [Google Scholar] [CrossRef] [PubMed]
- Eikey, E.V.; Reddy, M.C.; Booth, K.M.; Kvasny, L.; Blair, J.L.; Li, V.; Poole, E.S. Desire to Be Underweight: Exploratory Study on a Weight Loss App Community and User Perceptions of the Impact on Disordered Eating Behaviors. JMIR Mhealth Uhealth 2017, 5. [Google Scholar] [CrossRef]
- Research, I. Study Report on China Mobile Medical Health Market 2016–2017. Available online: https://www.iimedia.cn/c400/49397.html (accessed on 20 November 2019).
- Liu, X.; Sun, M.; Li, J. Research on gender differences in online health communities. Int. J. Med. Inform. 2018, 111, 172–181. [Google Scholar] [CrossRef]
- Gu, D.; Deng, S.; Zheng, Q.; Liang, C.; Wu, J. Impacts of case-based health knowledge system in hospital management: The mediating role of group effectiveness. Inf. Manag. 2019, 56. [Google Scholar] [CrossRef]
- Yang, F.C.; Lee, A.J.T.; Kuo, S.-C. Mining Health Social Media with Sentiment Analysis. J. Med. Syst. 2016, 40, 236. [Google Scholar] [CrossRef]
- Zhao, Y.; Zhang, J.; Wu, M. Finding Users′ Voice on Social Media: An Investigation of Online Support Groups for Autism-Affected Users on Facebook. Int. J. Environ. Res. Public Health 2019, 16, 4804. [Google Scholar] [CrossRef] [PubMed]
- Hao, H.; Zhang, K.; Wang, W.; Gao, G. A tale of two countries: International comparison of online doctor reviews between China and the United States. Int. J. Med. Inform. 2017, 99, 37–44. [Google Scholar] [CrossRef] [PubMed]
- Bobicev, V.; Sokolova, M.; Oakes, M. What Goes Around Comes Around: Learning Sentiments in Online Medical Forums. Cogn. Comput. 2015, 7, 609–621. [Google Scholar] [CrossRef]
- Denecke, K.; Deng, Y. Sentiment analysis in medical settings: New opportunities and challenges. Artif. Intell. Med. 2015, 64, 17–27. [Google Scholar] [CrossRef] [PubMed]
- Buchanan, H.; Coulson, N.S. Accessing dental anxiety online support groups: An exploratory qualitative study of motives and experiences. Patient Educ. Couns. 2007, 66, 263–269. [Google Scholar] [CrossRef] [PubMed]
- van Uden-Kraan, C.F.; Drossaert, C.H.C.; Taal, E.; Lebrun, C.E.I.; Drossaers-Bakker, K.W.; Smit, W.M.; Seydel, E.R.; van de laar, M.A.F.J. Coping with somatic illnesses in online support groups: Do the feared disadvantages actually occur? Comput. Hum. Behav. 2008, 24, 309–324. [Google Scholar] [CrossRef]
- Chen, A.T. Exploring online support spaces: Using cluster analysis to examine breast cancer, diabetes and fibromyalgia support groups. Patient Educ. Couns. 2012, 87, 250–257. [Google Scholar] [CrossRef]
- Perrone, M.E.; Carmody, D.; Philipson, L.H.; Greeley, S.A. An online monogenic diabetes discussion group: Supporting families and fueling new research. Transl. Res. 2015, 166, 425–431. [Google Scholar] [CrossRef]
- Liu, C.; Lu, X. Analyzing hidden populations online: Topic, emotion, and social network of HIV-related users in the largest Chinese online community. BMC Med. Inform. Decis. Mak. 2018, 18, 2. [Google Scholar] [CrossRef]
- Xiong, S.; Wang, K.; Ji, D.; Wang, B. A short text sentiment-topic model for product reviews. Neurocomputing 2018, 297, 94–102. [Google Scholar] [CrossRef]
- Kabakus, A.T.; Kara, R. TwitterSentiDetector: A domain-Independent Twitter sentiment analyser. INFOR Inf. Syst. Oper. Res. 2018, 56, 137–162. [Google Scholar] [CrossRef]
- Cao, D.; Ji, R.; Lin, D.; Li, S. A cross-Media public sentiment analysis system for microblog. Multimed. Syst. 2016, 22, 479–486. [Google Scholar] [CrossRef]
- Salathe, M.; Khandelwal, S. Assessing Vaccination Sentiments with Online Social Media: Implications for Infectious Disease Dynamics and Control. PLoS Comput. Biol. 2011, 7. [Google Scholar] [CrossRef] [PubMed]
- Zhang, S.; Bantum, E.; Owen, J.; Elhadad, N. Does sustained participation in an online health community affect sentiment? AMIA Annu. Symp. Proc. 2014, 2014, 1970–1979. [Google Scholar] [PubMed]
- Thin, N.; Dinh, P.; Bo, D.; Venkatesh, S.; Berk, M. Affective and Content Analysis of Online Depression Communities. IEEE Trans. Affect. Comput. 2014, 5, 217–226. [Google Scholar]
- Ortigosa, A.; Martín, J.M.; Carro, R.M. Sentiment analysis in Facebook and its application to e-Learning. Comput. Hum. Behav. 2014, 31, 527–541. [Google Scholar] [CrossRef]
- Islam, M.R.; Kabir, M.A.; Ahmed, A.; Kamal, A.R.M.; Wang, H.; Ulhaq, A. Depression detection from social network data using machine learning techniques. Health Inf. Sci. Syst. 2018, 6. [Google Scholar] [CrossRef]
- Blei, D.M.; Ng, A.Y.; Jordan, M.I.; Lafferty, J. Latent Dirichlet Allocation. J. Mach. Learn. Res. 2003, 3, 993–1022. [Google Scholar]
- Westmaas, J.L.; McDonald, B.R.; Portier, K.M. Topic Modeling of Smoking- and Cessation-Related Posts to the American Cancer Society’s Cancer Survivor Network (CSN): Implications for Cessation Treatment for Cancer Survivors Who Smoke. Nicotine Tob. Res. 2017, 19, 952–959. [Google Scholar] [CrossRef]
- Saha, B.; Thin, N.; Phung, D.; Venkatesh, S. A Framework for Classifying Online Mental Health-Related Communities with an Interest in Depression. IEEE J. Biomed. Health Inform. 2016, 20, 1008–1015. [Google Scholar] [CrossRef]
- Ye, Y.; Zhao, Y.; Shang, J.; Zhang, L. A hybrid IT framework for identifying high-Quality physicians using big data analytics. Int. J. Inf. Manag. 2019, 47, 65–75. [Google Scholar] [CrossRef]
- Gu, D.; Liang, C.; Kim, K.-S.; Yang, C.; Cheng, W.; Wang, J. Which is More Reliable, Expert Experience or Information Itself? Weight Scheme of Complex Cases for Health Management Decision Making. Int. J. Inf. Technol. Decis. Mak. 2015, 14, 597–620. [Google Scholar] [CrossRef]
- Min, K.; Ma, C.; Zhao, T.; Li, H. BosonNLP: An Ensemble Approach for Word Segmentation and POS Tagging. In Proceedings of the CCF International Conference on Natural Language Processing and Chinese Computing, Nanchang, China, 9–13 October 2015. [Google Scholar]
- Mishra, S.; Carleton, R.N. Subjective relative deprivation is associated with poorer physical and mental health. Soc. Sci. Med. 2015, 147, 144–149. [Google Scholar] [CrossRef] [PubMed]
- Dai, Y.D.; Chen, K.Y.; Zhuang, W.L. Moderating effect of work-Family conflict on the relationship between leader-Member exchange and relative deprivation: Links to behavioral outcomes. Tour. Manag. 2016, 54, 369–382. [Google Scholar] [CrossRef]
- Cojocaru, A. Does Relative Deprivation Matter in Developing Countries: Evidence from Six Transition Economies. Soc. Indic. Res. 2016, 125, 735–756. [Google Scholar] [CrossRef]
- Beshai, S.; Mishra, S.; Meadows, T.J.S.; Parmar, P.; Huang, V. Minding the gap: Subjective relative deprivation and depressive symptoms. Soc. Sci. Med. 2017, 173, 18–25. [Google Scholar] [CrossRef]







| Source | Number | Percentage |
|---|---|---|
| Heart disease | 11,051 | 22.00% |
| Hypertension | 7070 | 14.08% |
| Depression | 11,558 | 23.01% |
| OCD | 20,551 | 40.91% |
| Total | 50,230 | 100.00% |
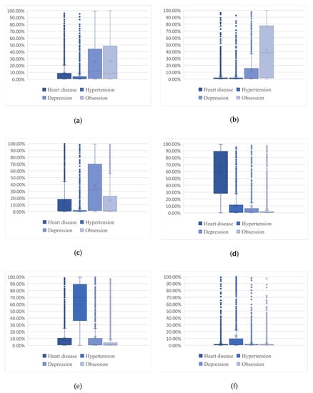
| Topic | Topic 1 | Topic 2 | Topic 3 | Topic 4 | Topic 5 | Topic 6 |
|---|---|---|---|---|---|---|
| Top 10 words | feel | accept | parents | surgery | meal | polypeptide |
| thought | way | work | doctor | take medicine | vessel | |
| anxiety | cure | friends | hospital | hospital | blood | |
| fear | face | live | heart | cure | effect | |
| suffer | change | learning | inspect | doctor | diseases | |
| want | take in | like | children | feel | patient | |
| painful | solve | life | feel | exercise | body | |
| worry | understand | alive | color doppler ultrasound | medicine | insulin | |
| intention | let it be | children | after surgery | effect | natural | |
| doubt | make out | teacher | conditions | control | ingredient | |
| Explanation | Patients’ feelings and thoughts | Patient self-regulation | Social environment | Nondrug therapy | Drug therapy | Professional knowledge exchange |
| Topic 1 | Communities | Probability | Content |
|---|---|---|---|
| Patients’ feelings and thoughts | Heart disease | 92.42% | I wanna sleep, I want sleep from morning to night. But I can’t, I’m gonna get up and take the pills. |
| Hypertension | 62.73% | After tested my blood pressure, I will hike to the mountain later, but it is just a dream. | |
| Depression | 78.45% | I’m also moderately depressed, and I suppose it’s intermittent. Usually I just always have a headache or dizziness. I can’t move when I’m sad. | |
| OCD | 80.16% | I feel overthought by obsessive-compulsive disorder. If I didn’t think too much, it would be painful. My friends, what am I supposed to do now? | |
| Topic 2 | Communities | Probability | Content |
| Patient self-regulation | Heart disease | 67.11% | Don’t conceal it intentionally. In fact, people don’t care about you, all you worried is someone else does. |
| Hypertension | 81.61% | To cope with mental stress, in addition to insisting on abdominal breathing, you should also carry out mental hints. The secret is to be relax. Never imply that you are not nervous. | |
| Depression | 92.42% | It depends on yourself, you need to be strong to face inferiority. I am not strong enough to suffer from this illness. | |
| OCD | 83.97% | Obsessive-compulsive is very strange that your mind and consciousness will be stubborn for a long time. It is difficult for others to understand, but you should accept it freely. | |
| Topic 3 | Communities | Probability | Content |
| Social environment | Heart disease | 93.42% | I am just got married and bought a house. I had economic crisis and life wasn’t easy for me. |
| Hypertension | 80.16% | I’m just like you used to be. You have written my thoughts. I’m happy to know you’ve gotten a job. Let’s cheer for us, everything’s getting better! | |
| Depression | 77.27% | My parents always blame me. They used to be happy couple, but they started to blame each other and shirk their responsibilities to each other after I was born. | |
| OCD | 82.88% | Why is OCD most occur in junior high school? I am tortured by the disease every day, and my best days of life are all destroyed. I am only 33 this year, but I feel hopeless to live. | |
| Topic 4 | Communities | Probability | Content |
| Nondrug therapy | Heart disease | 78.91% | Do your surgery while you’re young to reduce risks. Don’t listen to the people who say young people do surgery will get hurt. Hurt is necessary, but young people recover faster than old people, and take me for example. |
| Hypertension | 76.41% | I showed the chief doctor my laboratory report, and he found that the doctor who examined me was his apprentice. What a coincidence. | |
| Depression | 85.85% | My son had already changed his patient’s suit. I suddenly regretted bringing him here when he was examined in the hospital. I returned the money directly to take him home! | |
| OCD | 94.79% | Do you think the 3A hospital are better? Doctors are even less responsible than those in community hospital, they hustle people through appointments. | |
| Topic 5 | Communities | Probability | Content |
| Drug therapy | Heart disease | 77.27% | The doctor gave me some pills yesterday, and saying to take it for two days. If it didn’t work, I should have to ask the chief doctor for a consultation. |
| Hypertension | 95.69% | My pressure is 147 over 95. I plan to eat low-salt diet, do more exercise, and sleep on time, can I back to health? | |
| Depression | 87.06% | I’d had a lot of drugs, but it didn’t work. My doctors recommend that I need to do genetic testing. Is this really useful? | |
| OCD | 64.29% | I want to know how you are cured, and I’d like to change my pills. I’ve been OCD for two years, I’ve taken medicine but it didn’t work. | |
| Topic 6 | Communities | Probability | Content |
| Professional knowledge exchange | Heart disease | 96.03% | Take two pieces of Betaloc, one ramipril, one Hydrochlorothiazide and one spironolactone table, last year my doctor added trimetazidine. |
| Hypertension | 93.42% | Your total cholesterol acid is very low, depending on your high-density cholesterol and low-density cholesterol. | |
| Depression | 70.93% | Agomelatine has been heard of as an antidepressant that improves rhythm and then helps sleep without affecting the next day’s work. | |
| OCD | 69.83% | With some glycine, the effect is obvious. Combine with gamma aminobutyric acid and magnesium sulfate, the symptoms will be improved. |
© 2020 by the authors. Licensee MDPI, Basel, Switzerland. This article is an open access article distributed under the terms and conditions of the Creative Commons Attribution (CC BY) license (http://creativecommons.org/licenses/by/4.0/).
Share and Cite
Liu, J.; Kong, J.; Zhang, X. Study on Differences between Patients with Physiological and Psychological Diseases in Online Health Communities: Topic Analysis and Sentiment Analysis. Int. J. Environ. Res. Public Health 2020, 17, 1508. https://doi.org/10.3390/ijerph17051508
Liu J, Kong J, Zhang X. Study on Differences between Patients with Physiological and Psychological Diseases in Online Health Communities: Topic Analysis and Sentiment Analysis. International Journal of Environmental Research and Public Health. 2020; 17(5):1508. https://doi.org/10.3390/ijerph17051508
Chicago/Turabian StyleLiu, Jingfang, Jun Kong, and Xin Zhang. 2020. "Study on Differences between Patients with Physiological and Psychological Diseases in Online Health Communities: Topic Analysis and Sentiment Analysis" International Journal of Environmental Research and Public Health 17, no. 5: 1508. https://doi.org/10.3390/ijerph17051508
APA StyleLiu, J., Kong, J., & Zhang, X. (2020). Study on Differences between Patients with Physiological and Psychological Diseases in Online Health Communities: Topic Analysis and Sentiment Analysis. International Journal of Environmental Research and Public Health, 17(5), 1508. https://doi.org/10.3390/ijerph17051508
