A Longitudinal Study of Authoritative Parenting, Juvenile Delinquency and Crime Victimization among Chinese Adolescents
Abstract
1. Introduction
1.1. Authoritative Parenting, Juvenile Delinquency, and Crime Victimization
1.2. The Mediating Role of Delinquent Peer Association
1.3. The Mediating Role of Mental Health Problems
1.4. The Overlap between Delinquency and Crime Victimization
2. The Current Study
3. Materials and Methods
3.1. Data
3.2. Measurement
3.3. Analytical Approach
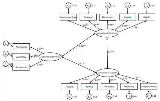
4. Results
5. Discussion
6. Conclusions
Author Contributions
Funding
Conflicts of Interest
References
- National Institutes of Health. Preventing Violence and Related Health-Risking Social Behaviors in Adolescents: An NIH State-of-the-Science Conference, Bethesda, MD, USA, 13–15 October 2004; William H. Natcher Conference Center National Institutes of Health: Bethesda, MD, USA, 2004. [Google Scholar]
- Chan, K.L. Victimization and poly-victimization among school-aged Chinese adolescents: Prevalence and associations with health. Prev. Med. 2013, 56, 207–210. [Google Scholar] [CrossRef] [PubMed]
- Romano, E.; Bell, T.; Billette, J.-M. Prevalence and correlates of multiple victimization in a nation-wide adolescent sample. Child Abuse Negl. 2011, 35, 468–479. [Google Scholar] [CrossRef] [PubMed]
- Cook, C.R.; Williams, K.R.; Guerra, N.G.; Kim, T.E.; Sadek, S. Predictors of bullying and victimization in childhood and adolescence: A meta-analytic investigation. School Psychol. Q. 2010, 25, 65. [Google Scholar] [CrossRef]
- Georgiou, S.N. Parental style and child bullying and victimization experiences at school. Soc. Psychol. Educ. 2008, 11, 213–227. [Google Scholar] [CrossRef]
- Maccoby, E.E.; Martin, J.A. Socialization in the context of the family: Parent–child interaction. In Handbook of Child Psychology: Socialization, Personality and Social Development; Mussen, P.H., Ed.; Wiley: New York, NY, USA, 1983; Volume IV, pp. 1–101. [Google Scholar]
- Laub, J.H.; Sampson, R.J. Turning points in the life course: Why change matters to the study of crime. Criminology 1993, 31, 301–325. [Google Scholar] [CrossRef]
- Simons, R.L.; Simons, L.G.; Burt, C.H.; Brody, G.H.; Cutrona, C. Collective efficacy, authoritative parenting and delinquency: A longitudinal test of a model integrating community-and family-level processes. Criminology 2005, 43, 989–1029. [Google Scholar] [CrossRef]
- Wright, J.P.; Cullen, F.T. Parental efficacy and delinquent behavior: Do control and support matter? Criminology 2001, 39, 677–706. [Google Scholar] [CrossRef]
- Xia, Y.; Li, S.; Liu, T.-H. The interrelationship between family violence, adolescent violence, and adolescent violent victimization: An application and extension of the cultural spillover theory in China. Int. J. Environ. Res. Public Health 2018, 15, 371. [Google Scholar] [CrossRef]
- Uji, M.; Sakamoto, A.; Adachi, K.; Kitamura, T. The impact of authoritative, authoritarian, and permissive parenting styles on children’s later mental health in Japan: Focusing on parent and child gender. J. Child Fam. Stud. 2014, 23, 293–302. [Google Scholar] [CrossRef]
- Park, H.; Coello, J.A.; Lau, A.S. Child socialization goals in East Asian versus Western nations from 1989 to 2010: Evidence for social change in parenting. Parenting 2014, 14, 69–91. [Google Scholar] [CrossRef]
- Chao, R.K. Beyond parental control and authoritarian parenting style: Understanding Chinese parenting through the cultural notion of training. Child Dev. 1994, 65, 1111–1119. [Google Scholar] [CrossRef] [PubMed]
- Lin, C.-Y.C.; Fu, V.R. A Comparison of child-rearing practices among Chinese, immigrant Chinese, and Caucasian-American parents. Child Dev. 1990, 61, 429–433. [Google Scholar] [CrossRef]
- Baumrind, D. Parenting styles and adolescent development. In The Encyclopedia on Adolescence; Brooks-Gunn, J., Lerner, R., Petersen, A.C., Eds.; Garland Publisher: New York, NY, USA, 1991. [Google Scholar]
- Tillyer, M.S.; Ray, J.V.; Hinton, M.E. Protecting high-risk youth in high-risk contexts: Neighborhoods, parenting, and victimization. J. Youth Adolesc. 2018, 47, 2027–2040. [Google Scholar] [CrossRef]
- Baumrind, D. The discipline controversy revisited. Fam. Relat. 1996, 405–414. [Google Scholar] [CrossRef]
- Steinberg, L.; Lamborn, S.D.; Darling, N.; Mounts, N.S.; Dornbusch, S.M. Over-time changes in adjustment and competence among adolescents from authoritative, authoritarian, indulgent, and neglectful families. Child Dev. 1994, 65, 754–770. [Google Scholar] [CrossRef] [PubMed]
- Martínez, I.; García, J.F. Impact of parenting styles on adolescents’ self-esteem and internalization of values in Spain. Span. J. Psychol. 2007, 10, 338–348. [Google Scholar] [CrossRef] [PubMed]
- Garcia, F.; Serra, E.; Garcia, F.O.; Martinez, I.; Cruise, E. A Third emerging stage for the current digital society? Optimal parenting styles in Spain, the United States, Germany, and Brazil. Int. J. Environ. Res. Public Health 2019, 16, 2333. [Google Scholar] [CrossRef]
- Steinberg, L.; Blatt-Eisengart, I.; Cauffman, E. Patterns of competence and adjustment among adolescents from authoritative, authoritarian, indulgent, and neglectful homes: A replication in a sample of serious juvenile offenders. J. Res. Adolesc. 2006, 16, 47–58. [Google Scholar] [CrossRef]
- Okorodudu, G.N. Influence of parenting styles on adolescent delinquency in delta central senatorial district. Edo J. Couns. 2010, 3, 58–86. [Google Scholar] [CrossRef]
- Lereya, S.T.; Samara, M.; Wolke, D. Parenting behavior and the risk of becoming a victim and a bully/victim: A meta-analysis study. Child Abuse Negl. 2013, 37, 1091–1108. [Google Scholar] [CrossRef]
- Brown, B.B.; Mounts, N.; Lamborn, S.D.; Steinberg, L. Parenting practices and peer group affiliation in adolescence. Child Dev. 1993, 64, 467–482. [Google Scholar] [CrossRef]
- Parke, R.D.; Ladd, G.W. Family–Peer Relationships: Modes of Linkage; Lawrence Erlbaum Associates: Hillsdale, NJ, USA, 1992. [Google Scholar]
- Rubin, Z.; Sloman, J. How parents influence their children’s friendships. In Beyond the Dyad; Lewis, M., Ed.; Plenum: New York, NY, USA, 1984; pp. 115–140. [Google Scholar]
- Ladd, G.W.; Profilet, S.M.; Hart, C.H. Parents’ management of children’s peer relations: Facilitating and supervising children’s activities in the peer culture. In Family-Peer Relationships: Modes of Linkage; Parke, R.D., Ladd, G.W., Eds.; Lawrence Erlbaum Associates: Hillsdale, NJ, USA, 1992. [Google Scholar]
- Parke, R.D.; Bhavnagri, N.P. Parents as managers of children’s peer relationships. In Children’s Social Networks and Social Supports; Belle, D., Ed.; John Wiley & Sons: New York, NY, USA, 1989. [Google Scholar]
- Schreck, C.J.; Fisher, B.S. Specifying the influence of family and peers on violent victimization: Extending routine activities and lifestyles theories. J. Interpers. Violence 2004, 19, 1021–1041. [Google Scholar] [CrossRef] [PubMed]
- Henry, D.B.; Tolan, P.H.; Gorman-Smith, D. Longitudinal family and peer group effects on violence and nonviolent delinquency. J. Clin. Child Adolesc. Psychol. 2001, 30, 172–186. [Google Scholar] [CrossRef] [PubMed]
- Simons, R.L.; Conger, R.D.; Whitbeck, L.B. A multistage social learning model of the influences of family and peers upon adolescent substance abuse. J. Drug Issues 1988, 18, 293–315. [Google Scholar] [CrossRef]
- Akers, R. Social Learning and Social Structure: A General Theory of Crime and Deviance; Routledge: New York, NY, USA, 2017. [Google Scholar]
- Liu, T.-H.; De Li, S.; Zhang, X.; Xia, Y. The spillover mechanisms linking family conflicts and juvenile delinquency among Chinese adolescents. Int. J. Offender Ther. Comp. Criminol. 2019, 64, 167–186. [Google Scholar] [CrossRef]
- Fergusson, D.M.; Horwood, L.J. Prospective childhood predictors of deviant peer affiliations in adolescence. J. Child Psychol. Psychiatr. Allied Discip. 1999, 40, 581–592. [Google Scholar] [CrossRef]
- Whitbeck, L.B.; Hoyt, D.R.; Yoder, K.A.; Cauce, A.M.; Paradise, M. Deviant behavior and victimization among homeless and runaway adolescents. J. Interpers. Violence 2001, 16, 1175–1204. [Google Scholar] [CrossRef]
- Hong, J.S.; Kim, D.H.; Piquero, A.R. Assessing the links between punitive parenting, peer deviance, social isolation and bullying perpetration and victimization in South Korean adolescents. Child Abuse Negl. 2017, 73, 63–70. [Google Scholar] [CrossRef]
- Baumrind, D. Current patterns of parental authority. Dev. Psychol. 1971, 4, 1–103. [Google Scholar] [CrossRef]
- Abubakar, A.; Van de Vijver, F.J.R.; Suryani, A.O.; Handayani, P.; Pandia, W.S. Perceptions of parenting styles and their associations with mental health and life satisfaction among urban Indonesian adolescents. J. Child Fam. Stud. 2015, 24, 2680–2692. [Google Scholar] [CrossRef]
- Foshee, V.A.; Benefield, T.S.; Ennett, S.T.; Bauman, K.E.; Suchindran, C. Longitudinal predictors of serious physical and sexual dating violence victimization during adolescence. Prev. Med. 2004, 39, 1007–1016. [Google Scholar] [CrossRef] [PubMed]
- Simons, R.L.; Simons, L.G.; Burt, C.H.; Drummund, H.; Stewart, E.; Brody, G.H.; Gibbons, F.X.; Cutrona, C. Supportive parenting moderates the effect of discrimination upon anger, hostile view of relationships, and violence among African American boys. J. Health Soc. Behav. 2006, 47, 373–389. [Google Scholar] [CrossRef] [PubMed]
- Agnew, R. When criminal coping is likely: An extension of general strain theory. Deviant Behav. 2013, 34, 653–670. [Google Scholar] [CrossRef]
- Moffitt, T.E.; Caspi, A.; Harrington, H.; Milne, B.J. Males on the life-course-persistent and adolescence-limited antisocial pathways: Follow-up at age 26 years. Dev. Psychopathol. 2002, 14, 179–207. [Google Scholar] [CrossRef] [PubMed]
- Agnew, R. Foundation for a general strain theory of crime and delinquency. Criminology 1992, 30, 47–88. [Google Scholar] [CrossRef]
- Turner, H.A.; Finkelhor, D.; Ormrod, R. Child mental health problems as risk factors for victimization. Child Maltreatment 2010, 15, 132–143. [Google Scholar] [CrossRef]
- Finkelhor, D. Childhood Victimization: Violence, Crime, and Abuse in the Lives of Young People; Oxford university Press: New York, NY, USA, 2008. [Google Scholar]
- Baldry, A.C.; Farrington, D.P. Protective factors as moderators of risk factors in adolescence bullying. Soc. Psychol. Educ. 2005, 8, 263–284. [Google Scholar] [CrossRef]
- Lauritsen, J.L.; Laub, J.H.; Sampson, R.J. Conventional and delinquent activities: Implications for the prevention of violent victimization among adolescents. Violence Vict. 1992, 7, 91. [Google Scholar] [CrossRef]
- Cohen, L.E.; Felson, M. Social change and crime rate trends: A routine activity approach. Am. Sociol. Rev. 1979, 44, 588–608. [Google Scholar] [CrossRef]
- Hindelang, M.J.; Gottfredson, M.R.; Garofalo, J. Victims of Personal Crime: An Empirical Foundation for a Theory of Personal Victimization; Ballinger: Cambridge, MA, USA, 1978. [Google Scholar]
- Jennings, W.G.; Piquero, A.R.; Reingle, J.M. On the overlap between victimization and offending: A review of the literature. Aggress. Violent Behav. 2012, 17, 16–26. [Google Scholar] [CrossRef]
- Gray, M.R.; Steinberg, L. Unpacking authoritative parenting: Reassessing a multidimensional construct. J. Marriage Fam. 1999, 61, 574–587. [Google Scholar] [CrossRef]
- Steinberg, L.; Elmen, J.D.; Mounts, N.S. Authoritative parenting, psychosocial maturity, and academic success among adolescents. Child Dev. 1989, 60, 1424–1436. [Google Scholar] [CrossRef] [PubMed]
- National Longitudinal Survey of Youth Survey Instruments (Questionnaires). Available online: https://www.nlsinfo.org/content/cohorts/nlsy97/using-and-understanding-the-data/survey-instruments-questionnaires (accessed on 13 December 2019).
- Wang, J.; Li, Y.; He, E. The design and standardization of the Mental Health Inventory of Middle-School Students. Sci. Soc. Psychol. 1997, 4, 15–20. [Google Scholar]
- Stouthamer-Loeber, M.; Loeber, R.; Wei, E.; Farrington, D.P.; Wikström, P.-O.H. Risk and promotive effects in the explanation of persistent serious delinquency in boys. J. Consult. Clin. Psychol. 2002, 70, 111–123. [Google Scholar] [CrossRef]
- Elliott, D.S.; Huizinga, D. Social class and delinquent behavior in a national youth panel: 1976–1980. Criminology 1983, 21, 149–177. [Google Scholar] [CrossRef]
- Wright, M.F. Victimized children’s adjustment difficulties: The role of parenting styles and parents’ childhood peer victimization status. J. Aggress. Maltreat. Trauma 2017, 26, 493–506. [Google Scholar] [CrossRef]
- Stattin, H.; Kerr, M. Parental monitoring: A reinterpretation. Child Dev. 2000, 71, 1072–1085. [Google Scholar] [CrossRef]
- Pepler, D.J.; Craig, W. Making a Difference in Bullying. Available online: http://peacefulschoolsinternational.org/wp-content/uploads/making_a_difference_in_bullying.pdf (accessed on 20 December 2019).
- Palmer, E.J.; Hollin, C.R. Sociomoral reasoning, perceptions of parenting and self-reported delinquency in adolescents. Appl. Cogn. Psychol. 2001, 15, 85–100. [Google Scholar] [CrossRef]
- Martínez, I.; Murgui, S.; Garcia, O.F.; Garcia, F. Parenting in the digital era: Protective and risk parenting styles for traditional bullying and cyberbullying victimization. Comput. Hum. Behav. 2019, 90, 84–92. [Google Scholar] [CrossRef]



| Variables | N | Mean/% | S.D. | Min | Max |
|---|---|---|---|---|---|
| Demographic characteristics | |||||
| Female | 1066 | 0.51 | 0.50 | 0 | 1 |
| Age (years) | 1066 | 13.80 | 1.48 | 10 | 16 |
| Family monthly income (RMB) | |||||
| Less than RMB 1000 | 24 | 2.25% | |||
| RMB 1000–5000 | 794 | 74.49% | |||
| RMB 5001–9000 | 194 | 18.20% | |||
| More than RMB 9000 | 54 | 5.07% | |||
| Paternal education level | 1066 | 1.93 | 0.57 | 1 | 4 |
| Maternal education level | 1066 | 1.87 | 0.57 | 1 | 4 |
| Authoritative parenting | |||||
| Acceptance | 1066 | 3.31 | 0.78 | 1 | 5 |
| Autonomy | 1066 | 3.20 | 0.93 | 1 | 5 |
| Supervision | 1066 | 3.26 | 0.78 | 1 | 5 |
| Mental health problems | |||||
| Depression | 1066 | 2.08 | 0.80 | 1 | 5 |
| Anxiety | 1066 | 2.23 | 0.90 | 1 | 5 |
| Hostility | 1066 | 1.91 | 0.80 | 1 | 5 |
| Paranoid ideation | 1066 | 2.07 | 0.74 | 1 | 5 |
| Interpersonal strain | 1066 | 2.11 | 0.75 | 1 | 5 |
| Delinquent association, delinquency and victimization | |||||
| Delinquent Peer Association | 1066 | 1.24 | 0.44 | 1 | 5 |
| Delinquency W1 | 1066 | 0.81 | 1.23 | 0 | 8 |
| Victimization W2 | 1066 | 0.55 | 0.96 | 0 | 5 |
| Variables | (1) | (2) | (3) | (4) | (5) | (6) | (7) | (8) | (9) | (10) | (11) |
|---|---|---|---|---|---|---|---|---|---|---|---|
| 1. Acceptance | 1 | ||||||||||
| 2. Autonomy | 0.78 | 1 | |||||||||
| 3. Supervision | 0.70 | 0.63 | 1 | ||||||||
| 4. Depression | −0.20 | −0.17 | −0.17 | 1 | |||||||
| 5. Anxiety | −0.15 | −0.11 | −0.11 | 0.85 | 1 | ||||||
| 6. Hostility | −0.15 | −0.13 | −0.12 | 0.68 | 0.69 | 1 | |||||
| 7. Paranoid ideation | −0.15 | −0.14 | −0.14 | 0.73 | 0.76 | 0.74 | 1 | ||||
| 8. Interpersonal strain | −0.15 | −0.14 | −0.14 | 0.78 | 0.79 | 0.69 | 0.78 | 1 | |||
| 9. Delinquent association | −0.13 | −0.08 | −0.12 | 0.25 | 0.23 | 0.30 | 0.28 | 0.26 | 1 | ||
| 10. Delinquency W1 | −0.15 | −0.12 | −0.18 | 0.23 | 0.19 | 0.28 | 0.18 | 0.21 | 0.35 | 1 | |
| 11. Victimization W2 | −0.11 | −0.13 | −0.10 | 0.21 | 0.17 | 0.20 | 0.20 | 0.19 | 0.15 | 0.23 | 1 |
| Variables | Authoritative Parenting | Mental Health Problems | Delinquent Association | Delinquency W1 |
|---|---|---|---|---|
| Delinquency W1 | ||||
| Direct | −0.12 *** | 0.11 * | 0.33 *** | |
| Indirect | −0.07 ** | -- | -- | |
| Total | −0.19 *** | 0.11 * | 0.33 *** | |
| Victimization W2 | ||||
| Direct | −0.05 | 0.16 *** | 0.02 | 0.15 *** |
| Indirect | −0.06 *** | 0.02 * | 0.05 ** | -- |
| Total | −0.12 *** | 0.18 *** | 0.07 * | 0.15 *** |
© 2020 by the authors. Licensee MDPI, Basel, Switzerland. This article is an open access article distributed under the terms and conditions of the Creative Commons Attribution (CC BY) license (http://creativecommons.org/licenses/by/4.0/).
Share and Cite
Xiong, R.; Li, S.D.; Xia, Y. A Longitudinal Study of Authoritative Parenting, Juvenile Delinquency and Crime Victimization among Chinese Adolescents. Int. J. Environ. Res. Public Health 2020, 17, 1405. https://doi.org/10.3390/ijerph17041405
Xiong R, Li SD, Xia Y. A Longitudinal Study of Authoritative Parenting, Juvenile Delinquency and Crime Victimization among Chinese Adolescents. International Journal of Environmental Research and Public Health. 2020; 17(4):1405. https://doi.org/10.3390/ijerph17041405
Chicago/Turabian StyleXiong, Ruoshan, Spencer De Li, and Yiwei Xia. 2020. "A Longitudinal Study of Authoritative Parenting, Juvenile Delinquency and Crime Victimization among Chinese Adolescents" International Journal of Environmental Research and Public Health 17, no. 4: 1405. https://doi.org/10.3390/ijerph17041405
APA StyleXiong, R., Li, S. D., & Xia, Y. (2020). A Longitudinal Study of Authoritative Parenting, Juvenile Delinquency and Crime Victimization among Chinese Adolescents. International Journal of Environmental Research and Public Health, 17(4), 1405. https://doi.org/10.3390/ijerph17041405

