Stress of Dialysis Nurses—Analyzing the Buffering Role of Influence at Work and Feedback
Abstract
1. Introduction
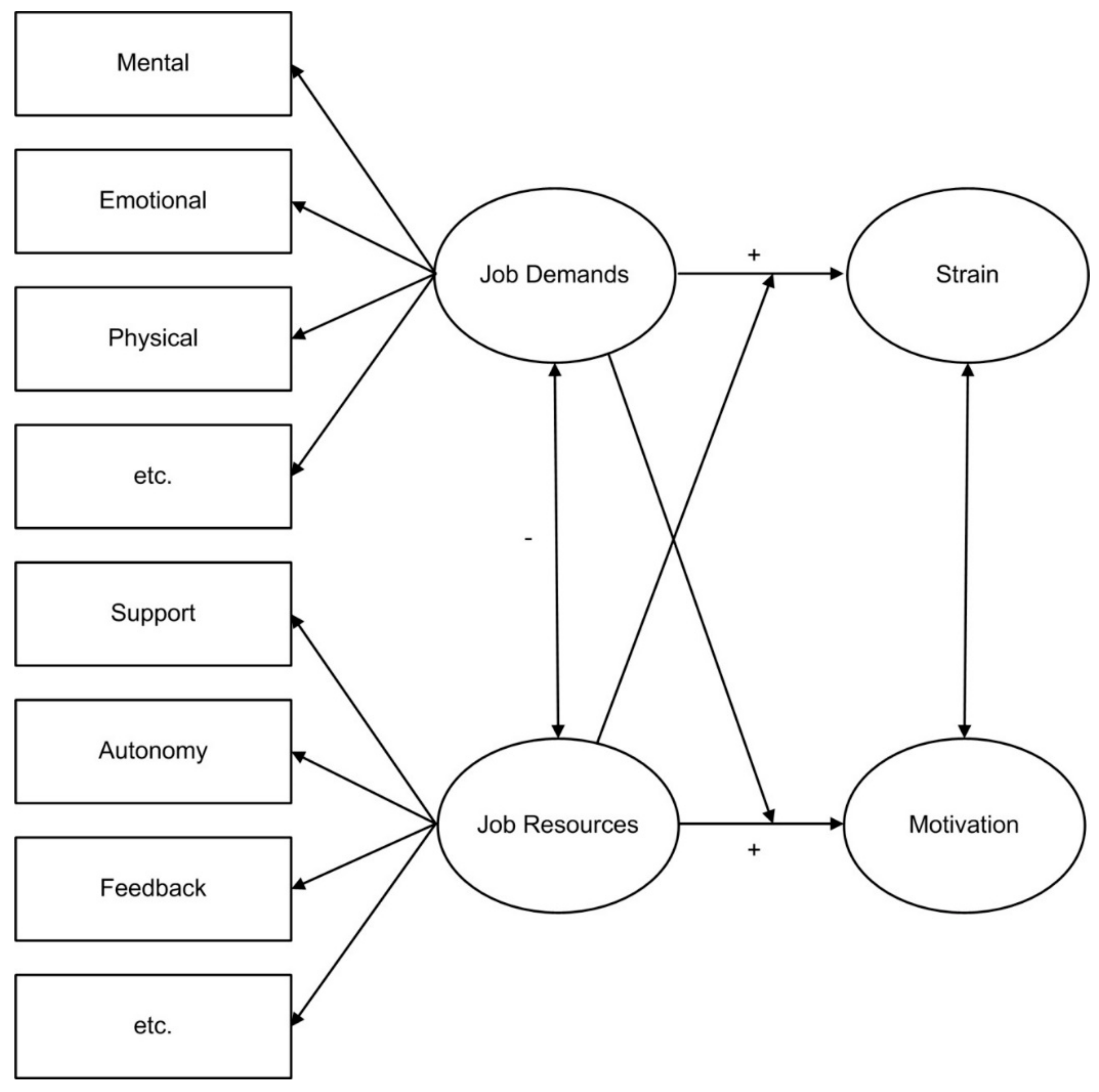
2. Theoretical Background
3. Materials and Methods
3.1. Participants
3.2. Data Collection
3.3. Measures
3.4. Ethical Considerations
3.5. Data Analysis
3.6. Validity and Reliability
4. Results
5. Discussion
Limitations
6. Conclusions
Author Contributions
Funding
Acknowledgments
Conflicts of Interest
References
- Brokalaki, H.; Matziou, V.; Thanou, J.; Zirogiannis, P.; Dafni, U.; Papadatou, D. Job-related stress among nursing personnel in Greek dialysis units. J. Renal Care 2001, 27, 181–186. [Google Scholar] [CrossRef] [PubMed]
- Bonner, A.; Caltabiano, M.; Berlund, L. Quality of life, fatigue, and activity in Australians with chronic kidney disease: A longitudinal study. Nurs. Health Sci. 2013, 15, 360–367. [Google Scholar] [CrossRef] [PubMed]
- Ross, J.; Jones, J.; Callaghan, P.; Eales, S.; Ashman, N. A survey of stress, job satisfaction and burnout among haemodialysis staff. J. Renal Care 2009, 35, 127–133. [Google Scholar] [CrossRef]
- Lewis, S.L.; Bonner, P.N.; Campbell, M.A.; Cooper, C.L.; Willard, A. Personality, stress, coping, and sense of coherence among nephrology nurses in dialysis settings. Anna, J. 1994, 21, 325–335. [Google Scholar]
- Ashker, V.E.; Penprase, B.; Salman, A. Work-related emotional stressors and coping strategies that affect the well-being of nurses working in hemodialysis units. Nephrol. Nurs. J. 2012, 39, 231–236. [Google Scholar] [PubMed]
- Kotzabassaki, S.; Parissopoulos, S. Burnout in renal care professionals. J. Renal Care 2003, 29, 209–213. [Google Scholar] [CrossRef] [PubMed]
- Dermody, K.; Bennett, P.N. Nurse stress in hospital and satellite haemodialysis units. J. Renal Care 2008, 34, 28–32. [Google Scholar] [CrossRef]
- Hayes, B.; Bonner, A.; Douglas, C. Haemodialysis work environment contributors to job satisfaction and stress: A sequential mixed methods study. BMC Nurs. 2015, 14, 58. [Google Scholar] [CrossRef]
- O’Brien, J.L. Relationships among structural empowerment, psychological empowerment, and burnout in registered staff nurses working in outpatient dialysis centers. Nephrol. Nurs. J. 2011, 38, 475–481. [Google Scholar]
- Nakahara, N.; Morita, N.; Uchida, M.; Kishimoto, T.; Miura, K. Nursing care for dialysis patients in Japan. J. Renal Care 2004, 30, 217–221. [Google Scholar] [CrossRef]
- Lewis, S.L.; Campbell, M.A.; Becktell, P.J.; Cooper, C.L.; Bonner, P.N.; Hunt, W.C. Work stress, burnout, and sense of coherence among dialysis nurses. Anna, J. 1992, 19, 545–553. [Google Scholar]
- Chayu, T.; Kreitler, S. Burnout in nephrology nurses in Israel. Nephrol. Nurs. J. 2011, 38, 65–77. [Google Scholar] [PubMed]
- Hayes, B.; Bonner, A. Job satisfaction, stress and burnout associated with haemodialysis nursing: A review of literature. J. Renal Care 2010, 36, 174–179. [Google Scholar] [CrossRef] [PubMed]
- Johansson, L.; Fouque, D.; Bellizzi, V.; Chauveau, P.; Kolko, A.; Molina, P.; Sezer, S.; ter Wee, P.M.; Teta, D.; Carrero, J.J.; et al. As we grow old: Nutritional considerations for older patients on dialysis. Nephrol. Dial. Transplant. 2017, 32, 1127–1136. [Google Scholar] [CrossRef]
- Klefter, R.; Nielsen, B. Savings in dialysis treatment? Artif. Organs. 2002, 26, 49–54. [Google Scholar] [CrossRef]
- Jassal, S.V.; Trpeski, L.; Zhu, N.; Fenton, S.; Hemmelgarn, B. Changes in survival among elderly patients initiating dialysis from 1990 to 1999. CMAJ 2007, 177, 1033–1038. [Google Scholar] [CrossRef]
- Ducki, A. Diagnose Gesundheitsförderlicher Arbeit—Eine Gesamtstrategie zur Betrieblichen Gesundheitsanalyse; Ulich, E., Ed.; vdf Hochschulverlag: Zürich, Germany, 2000. [Google Scholar]
- Hobfoll, S.E. Conservation of resources. A new attempt at conceptualizing stress. Am. Psychol. 1989, 44, 513–524. [Google Scholar] [CrossRef]
- Hobfoll, S.E. The Influence of Culture, Community, and the Nested-Self in the Stress Process: Advancing Conservation of Resources Theory. Appl. Psychol. 2001, 50, 337–421. [Google Scholar] [CrossRef]
- Zapf, D.; Semmer, N.K. Stress und Gesundheit in Organisationen. In Enzyklopädie der Psychologie, Themenbereich D. Band 3: Organisationspsychologie—Grundlagen der Personalpsychologie, 2nd ed.; Schuler, H., Ed.; Hogrefe Verlag: Göttingen, Germany, 2004; pp. 1007–1112. [Google Scholar]
- Bakker, A.B.; Demerouti, E.; Euwema, M.C. Job resources buffer the impact of job demands on burnout. J. Occup. Health Psychol. 2005, 10, 170–180. [Google Scholar] [CrossRef]
- Xanthopoulou, D.; Bakker, A.B.; Dollard, M.F.; Demerouti, E.; Schaufeli, W.B.; Taris, T.W.; Schreurs, P.J.G. When do job demands particularly predict burnout? The moderating role of job resources. J. Manag. Psychol. 2007, 22, 766–786. [Google Scholar] [CrossRef]
- Sonnentag, S.; Frese, M. Stress in Organizations. In Handbook of Psychology, Volume Twelve: Industrial and Organizational Psychology. Part Three. The Work Environment; Borman, W.C., Ilgen, D.R., Klimoski, R.J., Eds.; John Wiley & Sons, Inc.: New York, NY, USA, 2003; pp. 453–491. [Google Scholar]
- Burke, R.J.; Page, K.M. Research Handbook on Work and Well-Being; Edward Elgar Publishing Limited: Cheltenham, UK, 2017. [Google Scholar]
- Kersten, M.; Kozak, A.; Wendeler, D.; Paderow, L.; Nübling, M.; Nienhaus, A. Psychological stress and strain on employees in dialysis facilities: A cross-sectional study with the Copenhagen Psychosocial Questionnaire. J. Occup. Med. Toxicol. 2014, 9, 4. [Google Scholar] [CrossRef] [PubMed]
- Karasek, R.; Baker, D.; Marxer, F.; Ahlbom, A.; Theorell, T. Job decision latitude, job demands, and cardiovascular disease: A prospective study of Swedish men. Am. J. Public Health 1981, 71, 694–705. [Google Scholar] [CrossRef] [PubMed]
- Van der Doef, M.; Maes, S. The Job Demand-Control (-Support) Model and psychological well-being: A review of 20 years of empirical research. Work Stress. 1999, 13, 87–114. [Google Scholar] [CrossRef]
- Giesbers, A.P.; Schouteten, R.L.; Poutsma, E.; van der Heijden, B.I.; van Achterberg, T. Feedback provision, nurses’ well-being and quality improvement: Towards a conceptual framework. J. Nurs. Manag. 2015, 23, 682–691. [Google Scholar] [CrossRef] [PubMed]
- Unzicker, D.; Clow, K.E.; Babakus, E. The role of organizational communications on employee perceptions of a firm. J. Prof. Serv. Mark. 2000, 21, 87–103. [Google Scholar] [CrossRef]
- Di Iorio, B.; Cillo, N.; Cucciniello, E.; Bellizzi, V. Burn-out in the dialysis unit. J. Nephrol. 2008, 21 Suppl 13, S158–S162. [Google Scholar]
- Ridley, J.; Wilson, B.; Harwood, L.; Laschinger, H.K. Work environment, health outcomes and magnet hospital traits in the Canadian nephrology nursing scene. Cannt. J. 2009, 19, 28–35. [Google Scholar]
- Karasek, R.A. Job demands, job decision latitude, and mental strain: Implications job redesign. Adm. Sci. Q. 1979, 24, 285–308. [Google Scholar] [CrossRef]
- Karasek, R.A.; Theorell, T. Healthy Work, Stress, Productivity, and the Reconstruction of Working Life; Basic Books: New York, NY, USA, 1990. [Google Scholar]
- Karasek, R. Control in the Workplace and its Health-related Aspects. In Job Control and Workers Health. Studies in Occupational Stress; Sauter, S.L., Hurrell, J., Cooper, A.M., Eds.; John Wiley & Sonst: Chichester, UK, 1989; pp. 129–159. [Google Scholar]
- Pelfrene, E.; Vlerick, P.; Kittel, F.; Mak, R.P.; Kornitzer, M.; De Backer, G. Psychosocial work environment and psychological well-being: Assessment of the buffering effects in the job demand–control (–support) model in BELSTRESS. Stress Health 2002, 18, 43–56. [Google Scholar] [CrossRef]
- Van der Doef, M.; Maes, S. The job demand-control (-support) model and physical health outcomes: A review of the strain and buffer hypotheses. Psychol. Health 1998, 13, 909–936. [Google Scholar] [CrossRef]
- Wall, T.D.; Jackson, P.R.; Mullarkey, S.; Parker, S.K. The demands—Control model of job strain: A more specific test. J. Occup. Organ. Psychol. 1996, 69, 153–166. [Google Scholar] [CrossRef]
- De Lange, A.H.; Taris, T.W.; Kompier, M.A.; Houtman, I.L.; Bongers, P.M. “The very best of the millennium”: Longitudinal research and the demand-control-(support) model. J. Occup. Health Psychol. 2003, 8, 282–305. [Google Scholar] [CrossRef] [PubMed]
- Johnson, J.V.; Hall, E.M. Job strain, work place social support, and cardiovascular disease: A cross-sectional study of a random sample of the Swedish working population. Am. J. Public Health 1988, 78, 1336–1342. [Google Scholar] [CrossRef] [PubMed]
- House, J.S. Work Stress and Social Support; Addison-Wesley Pub. Co.: Mass, WA, USA, 1981. [Google Scholar]
- Dormann, C.; Zapf, D. Social support, social stressors at work, and depressive symptoms: Testing for main and moderating effects with structural equations in a three-wave longitudinal study. J. Appl. Psychol. 1999, 84, 874–884. [Google Scholar] [CrossRef]
- Heaney, C.A.; Price, R.H.; Rafferty, J. Increasing coping resources at work: A field experiment to increase social support, improve work team functioning, and enhance employee mental health. J. Organ. Behav. 1995, 16, 335–352. [Google Scholar] [CrossRef]
- Caplan, R.D.; Cobb, S.; French, J.R.P.; van Harrison, R.; Pinneau, S.R. Job Demands and Worker Health: Main Effects and Occupational Differences. Available online: https://books.google.com.hk/books?hl=en&lr=&id=XdK7AAAAIAAJ&oi=fnd&pg=PP15&dq=Job+Demands+and+Worker+Health:+Main+Effects+and+Occupational+Differences&ots=LZYhzwKs6U&sig=VmTQRbB3qPJ3fGs1Gtuhuzm1QVg&redir_esc=y&hl=zh-CN&sourceid=cndr#v=onepage&q=Job%20Demands%20and%20Worker%20Health%3A%20Main%20Effects%20and%20Occupational%20Differences&f=false (accessed on 22 December 2019).
- Bakker, A.B.; Demerouti, E. The Job Demands-Resources model: State of the art. J. Manag. Psychol. 2007, 22, 309–328. [Google Scholar] [CrossRef]
- Earley, P.C.; Northcraft, G.B.; Lee, C.; Lituchy, T.R. Impact of Process and Outcome Feedback on the Relation of Goal Setting to Task Performance. Acad. Manag. J. 1990, 33, 87–105. [Google Scholar] [CrossRef]
- Haines, V.A.; Hurlbert, J.S.; Zimmer, C. Occupational Stress, Social Support, and the Buffer Hypothesis. Work Occup. 1991, 18, 212–235. [Google Scholar] [CrossRef]
- Demerouti, E.; Bakker, A.B.; Nachreiner, F.; Schaufeli, W.B. The job demands-resources model of burnout. J. Appl. Psychol. 2001, 86, 499–512. [Google Scholar] [CrossRef]
- Bakker, A.B.; Demerouti, E.; Taris, T.W.; Schaufeli, W.B.; Schreurs, P.J.G. A multigroup analysis of the job demands-resources model in four home care organizations. Int. J. Stress Manag. 2003, 10, 16–38. [Google Scholar] [CrossRef]
- Kristensen, T.S.; Hannerz, H.; Hogh, A.; Borg, V. The Copenhagen Psychosocial Questionnaire—A tool for the assessment and improvement of the psychosocial work environment. Scand. J. Work Environ. Health 2005, 31, 438–449. [Google Scholar] [CrossRef] [PubMed]
- Nübling, M.; Stössel, U.; Hasselhorn, H.M.; Michaelis, M.; Hofmann, F. Measuring psychological stress and strain at work—Evaluation of the COPSOQ Questionnaire in Germany. Psychosoc. Med. 2006, 3, Doc05. [Google Scholar] [PubMed]
- Everitt, B.S.; Skrondal, A. The Camebridge Dictionary of Statistics, 4th ed.; Camebridge University Press: New York, NY, USA, 2010. [Google Scholar]
- De Rijk, A.E.; Blanc, P.M.L.; Schaufeli, W.B.; de Jonge, J. Active coping and need for control as moderators of the job demand-control model: Effects on burnout. J. Occup. Organ. Psychol. 1998, 71, 1–18. [Google Scholar] [CrossRef]
- Taris, T.W. Is there a relationship between burnout and objective performance? A critical review of 16 studies. Work Stress 2006, 20, 316–334. [Google Scholar] [CrossRef]
- Bazerman, M.H. Impact of personal control on performance: Is added control always beneficial? J. Appl. Psychol. 1982, 67, 472–479. [Google Scholar] [CrossRef]
- Price, M.; Handley, K.; Milar, J.; O’Donovan, B. Feedback: All that effort, but what is the effect? Assess. Eval. High Educ. 2010, 35, 277–289. [Google Scholar] [CrossRef]
- Kluger, A.N.; DeNisi, A. The Effects of Feedback Interventions on Performance: A Historical Review, a Meta-Analysis, and a Preliminary Feedback Intervention Theory. Psychol. Bull. 1996, 119, 254–284. [Google Scholar] [CrossRef]
- London, M.; Smither, J.W. Feedback orientation, feedback culture, and the longitudinal performance management process. Hum. Res. Manag. Rev. 2002, 12, 81–100. [Google Scholar] [CrossRef]
- Archer, J.C. State of the science in health professional education: Effective feedback. Med. Educ. 2010, 44, 101–108. [Google Scholar] [CrossRef]
- Kompier, M.A.; Kristensen, T.S. Organizational Work Stress Interventions in a Theoretical, methodological and Practical Context. In Stress in the Workplace: Past, Present and Future; Dunham, J., Ed.; John Wiley and Sons Ltd.: London, UK, 2000; pp. 164–190. [Google Scholar]
- Schaubroeck, J.; Merrit, D.E. Divergent effects of job control on coping with work stressors: The key role of self-efficacy. Acad. Manag. J. 1997, 40, 738–754. [Google Scholar]
- Podsakoff, P.M.; MacKenzie, S.B.; Lee, J.Y.; Podsakoff, N.P. Common method biases in behavioral research: A critical review of the literature and recommended remedies. J. Appl. Psychol. 2003, 88, 879–903. [Google Scholar] [CrossRef] [PubMed]
- Semmer, N.K. Health related interventions in organizations: Stages, levels, criteria, and methodology. Soz. Praeventivmed. 2004, 49, 89–91. [Google Scholar] [CrossRef] [PubMed][Green Version]
- Taris, T.W.; Kompier, M. Challenges in longitudinal designs in occupational health psychology. Scand. J. Work Environ. Health 2003, 29, 1–4. [Google Scholar] [CrossRef] [PubMed]
- Dormann, C.; Griffin, M.A. Optimal time lags in panel studies. Psychol. Method. 2015, 20, 489–505. [Google Scholar] [CrossRef]
- Berthelsen, H.; Hakanen, J.; Søndergård Kristensen, T.; Lönnblad, A.; Westerlund, H. A Qualitative Study on the Content Validity of the Social Capital Scales in the Copenhagen Psychosocial Questionnaire (COPSOQ II). Scand. J. Work Organ. Psychol. 2016, 1, 1–13. [Google Scholar] [CrossRef]



| Variable | Categories | n (%) |
|---|---|---|
| Gender | Female | 831 (87.4%) |
| Male | 120 (12.6%) | |
| Age | <30 | 98 (10.3%) |
| 30–39 | 134 (14.1%) | |
| 40–49 | 369 (38.8%) | |
| ≥50 | 350 (36.8%) | |
| Type of employment | Full-time | 435 (45.7%) |
| Part-time | 516 (54.3%) | |
| On-call duties (per month) | None | 651 (68.4%) |
| 1–5 times | 264 (27.8%) | |
| >5 times | 36 (3.8%) | |
| Night shifts (per month) | None | 641 (67.5%) |
| 1–5 times | 262 (27.5%) | |
| >5 times | 48 (5.0%) | |
| Split shifts (per month) | None | 891 (93.6%) |
| 1–5 times | 49 (5.2%) | |
| >5 times | 11 (1.2%) | |
| Variable shifts (per month) | None | 123 (12.9%) |
| 1–5 times | 269 (28.3%) | |
| >5 times | 559 (58.8%) | |
| Job experience (years) (in dialysis setting) | ≤5 | 166 (17.5%) |
| 6–10 | 151 (15.9%) | |
| 11–15 | 175 (18.4%) | |
| 16–20 | 190 (20.0%) | |
| >20 | 269 (28.2%) | |
| Professional group | Certified nurse | 783 (82.3%) |
| Trained nurse | 58 (6.1%) | |
| Other nurse | 95 (10.0%) | |
| Nurse in training | 15 (1.6%) |
| Scale | M | SD | 1. | 2. | 3. | 4. |
|---|---|---|---|---|---|---|
| 1. Quantitative demands | 2.742 | 0.596 | 0.685 | −0.138 *** | −0.026 | 0.224 *** |
| 2. Influence at work | 3.838 | 0.793 | 0.767 | 0.279 *** | −0.142 *** | |
| 3. Feedback | 3.577 | 0.804 | - | −0.072 * | ||
| 4. Cognitive stress symptoms | 3.678 | 0.774 | 0.876 |
| Cognitive Stress Symptoms | ||
|---|---|---|
| Variables | Β | ∆R2 |
| Step 1 Control variables: | ||
| Gender (employee) | −0.005 | |
| Age (employee) | 0.090 ** | |
| Part-time vs. full-time | 0.035 | |
| Adj. R2: control variables | 0.007 | |
| Step 2 | 0.055 | |
| QD | 0.239 *** | |
| Adj. R2: control variables + QD | 0.062 | |
| Step 3 | 0.014 | |
| IW | −0.124 *** | |
| Adj. R2: control variables + QD + IW | 0.076 | |
| Step 4 | 0.000 | |
| QD × IW | −0.013 | |
| Adj. R2: control variables + QD + IW + (QD × IW) | 0.076 | |
| Cognitive Stress Symptoms | ||
|---|---|---|
| Variables | β | ∆R2 |
| Step 1 Control variables: | ||
| Gender (employee) | −0.005 | |
| Age (employee) | 0.090 ** | |
| Part-time vs. full-time | 0.035 | |
| Adj. R2: control variables | 0.007 | |
| Step 2 | 0.055 | |
| QD | 0.239 *** | |
| Adj. R2: control variables + QD | 0.062 | |
| Step 3 | 0.007 | |
| FB | −0.090 ** | |
| Adj. R2: control variables + QD + FB | 0.069 | |
| Step 4 | 0.008 | |
| QD × FB | −0.096 ** | |
| Adj. R2: control variables + QD + FB + (QD × FB) | 0.077 | |
© 2020 by the authors. Licensee MDPI, Basel, Switzerland. This article is an open access article distributed under the terms and conditions of the Creative Commons Attribution (CC BY) license (http://creativecommons.org/licenses/by/4.0/).
Share and Cite
Kersten, M.; Vincent-Höper, S.; Nienhaus, A. Stress of Dialysis Nurses—Analyzing the Buffering Role of Influence at Work and Feedback. Int. J. Environ. Res. Public Health 2020, 17, 802. https://doi.org/10.3390/ijerph17030802
Kersten M, Vincent-Höper S, Nienhaus A. Stress of Dialysis Nurses—Analyzing the Buffering Role of Influence at Work and Feedback. International Journal of Environmental Research and Public Health. 2020; 17(3):802. https://doi.org/10.3390/ijerph17030802
Chicago/Turabian StyleKersten, Maren, Sylvie Vincent-Höper, and Albert Nienhaus. 2020. "Stress of Dialysis Nurses—Analyzing the Buffering Role of Influence at Work and Feedback" International Journal of Environmental Research and Public Health 17, no. 3: 802. https://doi.org/10.3390/ijerph17030802
APA StyleKersten, M., Vincent-Höper, S., & Nienhaus, A. (2020). Stress of Dialysis Nurses—Analyzing the Buffering Role of Influence at Work and Feedback. International Journal of Environmental Research and Public Health, 17(3), 802. https://doi.org/10.3390/ijerph17030802

