The Influence of Teachers on Motivation and Academic Stress and Their Effect on the Learning Strategies of University Students
Abstract
1. Introduction
1.1. Self-Determination Theory
1.2. Academic Stress
1.3. Metacognitive Strategies and Critical Thinking
1.4. Objectives and Hypothesis
2. Methodology
2.1. Participants
2.2. Measurement
2.2.1. Perceived Autonomy Support
2.2.2. Psychological Control
2.2.3. Academic Stress
2.2.4. Academic Motivation towards Learning
2.2.5. Metacognitive Strategies and Critical Thinking
2.2.6. Academic Performance
2.3. Procedure
2.4. Data Analysis
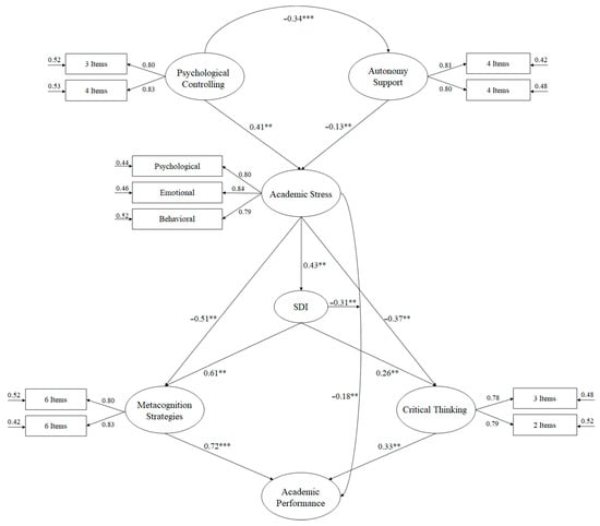
3. Results
3.1. Preliminary Analysis
3.2. Structural Equation Modelling
- (a)
- Teacher control has been positively related to academic stress (β = 0.43, p < 0.01), while autonomy support has been negatively related to academic stress (β = −0.13, p < 0.001).
- (b)
- Academic stress has been negatively related to motivation (β = −0.43, p < 0.01), metacognitive strategies (β = −0.51, p < 0.01), critical thinking (β = −0.37, p < 0.01) and academic performance (β = −0.18, p < 0.01).
- (c)
- Academic motivation has been positively related to metacognitive strategies (β = 0.61, p < 0.01) and critical thinking (β = 0.26, p < 0.01).
- (d)
- Metacognitive strategies and critical thinking will positively predict academic performance (β = 0.72, p < 0.001) and (β = 0.33, p < 0.01) respectively.
4. Discussion
5. Conclusions
Author Contributions
Funding
Conflicts of Interest
References
- Reddy, K.J.; Menon, K.R.; Thattil, A. Academic Stress and Its Sources among University Students. Biomed. Pharmacol. J. 2018, 11, 531–537. [Google Scholar] [CrossRef]
- Trigueros, R.; Padilla, A.; Aguilar-Parra, J.M.; Rocamora-Pérez, P.; Morales-Gázquez, M.J.; López-Liria, R. The Influence of Emotional Intelligence on Resilience, Test Anxiety, Academic Stress and the Mediterranean Diet. A Study with University Students. Int. J. Environ. Res. Public Health 2020, 17, 2071. [Google Scholar] [CrossRef] [PubMed]
- Liu, Q.; Zhao, F. Academic stress, academic procrastination and academicperformance: A moderated dual-mediation model. J. Innov. Sustain. RISUS 2018, 9, 38–46. [Google Scholar] [CrossRef]
- Choi, C.; Lee, J.; Yoo, M.S.; Ko, E. South Korean children’s academic achievement and subjective well-being: The mediation of academic stress and the moderation of perceived fairness of parents and teachers. Child. Youth Serv. Rev. 2019, 100, 22–30. [Google Scholar] [CrossRef]
- Ryan, R.M.; Deci, E.L. Brick by Brick: The Origins, Development, and Future of Self-Determination Theory. In Advances in Motivation Science; Elsevier: Amsterdam, The Netherlands, 2019; Volume 6, pp. 111–156. [Google Scholar]
- Trigueros, R.; Mínguez, L.A.; González-Bernal, J.; Jahouh, M.; Soto-Cámara, R.; Aguilar-Parra, J.M. Influence of Teaching Style on Physical Education Adolescents’ Motivation and Health-Related Lifestyle. Nutrients 2019, 11, 2594. [Google Scholar] [CrossRef]
- Trigueros, R.; Aguilar-Parra, J.M.; López-Liria, R.; Rocamora-Pérez, P.; Parra, A.; Liria, L. The Dark Side of the Self-Determination Theory and Its Influence on the Emotional and Cognitive Processes of Students in Physical Education. Int. J. Environ. Res. Public Health 2019, 16, 4444. [Google Scholar] [CrossRef]
- Vasconcellos, D.; Parker, P.D.; Hilland, T.; Cinelli, R.; Owen, K.B.; Kapsal, N.; Lonsdale, C. Self-determination theory applied to physical education: A systematic review and meta-analysis. J. Educ. Psychol. 2020, 112, 1444. [Google Scholar] [CrossRef]
- Ryan, R.M.; Deci, E.L. Self-Determination Theory: Basic Psychological Needs in Motivation, Development, and Wellness; Guilford Publications: New York, NY, USA, 2017. [Google Scholar]
- Taylor, G.; Jungert, T.; Mageau, G.A.; Schattke, K.; Dedic, H.; Rosenfield, S.; Koestner, R. A self-determination theory approach to predicting school achievement over time: The unique role of intrinsic motivation. Contemp. Educ. Psychol. 2014, 39, 342–358. [Google Scholar] [CrossRef]
- Ricard, N.C.; Pelletier, L.G. Dropping out of high school: The role of parent and teacher self-determination support, reciprocal friendships and academic motivation. Contemp. Educ. Psychol. 2016, 44, 32–40. [Google Scholar] [CrossRef]
- Li, J.; Deng, M.; Wang, X.; Tang, Y. Teachers’ and parents’ autonomy support and psychological control perceived in junior-high school: Extending the dual-process model of self-determination theory. Learn. Individ. Differ. 2018, 68, 20–29. [Google Scholar] [CrossRef]
- Trigueros, R.; Aguilar-Parra, J.M.; Cangas, A.J.; López-Liria, R.; Álvarez, J.F. Influence of Physical Education Teachers on Motivation, Embarrassment and the Intention of Being Physically Active during Adolescence. Int. J. Environ. Res. Public Health 2019, 16, 2295. [Google Scholar] [CrossRef] [PubMed]
- Haerens, L.; Aelterman, N.; Vansteenkiste, M.; Soenens, B.; Van Petegem, S. Do perceived autonomy-supportive and controlling teaching relate to physical education students’ motivational experiences through unique pathways? Distinguishing between the bright and dark side of motivation. Psychol. Sport Exerc. 2015, 16, 26–36. [Google Scholar] [CrossRef]
- Zeidner, M. Sources of academic stress: The case of first year Jewish and Arab college students in Israel. High. Educ. 1992, 24, 25–40. [Google Scholar] [CrossRef]
- Misra, R.; McKean, M.; West, S.; Russo, T. Academic stress of college students: Comparison of student and faculty perceptions. Coll. Stud. J. 2000, 34, 236–245. [Google Scholar]
- Wilks, S.E. Resilience amid Academic Stress: The Moderating Impact of Social Support among Social Work Students. Adv. Soc. Work. 2008, 9, 106–125. [Google Scholar] [CrossRef]
- Bedewy, D.; Gabriel, A. Examining perceptions of academic stress and its sources among university students: The Perception of Academic Stress Scale. Health Psychol. Open 2015, 2. [Google Scholar] [CrossRef] [PubMed]
- Ortega-Torres, E.; Portolés, J.J.S.; López, V.S. Inter-Relations among Motivation, Self-Perceived Use of Strategies and Academic Achievement in Science: A Study with Spanish Secondary School Students. Sustainability 2020, 12, 6752. [Google Scholar] [CrossRef]
- Deb, S.; Strodl, E.; Sun, J. Academic stress, parental pressure, anxiety and mental health among Indian high school students. Int. J. Psychol. Behav. Sci. 2015, 5, 26–34. [Google Scholar]
- Crego, A.; Carrillo-Diaz, M.; Armfield, J.M.; Romero, M. Stress and academic performance in dental students: The role of coping strategies and examination-related self-efficacy. J. Dent. Educ. 2016, 80, 165–172. [Google Scholar] [CrossRef]
- Samaha, M.; Hawi, N.S. Relationships among smartphone addiction, stress, academic performance, and satisfaction with life. Comput. Hum. Behav. 2016, 57, 321–325. [Google Scholar] [CrossRef]
- Van Hoek, G.; Portzky, M.; Franck, E. The influence of socio-demographic factors, resilience and stress reducing activities on academic outcomes of undergraduate nursing students: A cross-sectional research study. Nurse Educ. Today 2019, 72, 90–96. [Google Scholar] [CrossRef] [PubMed]
- Shin, S.-H. The Effect of Academic Stress and the Moderating Effects of Academic Resilience on Nursing Students’ Depression. J. Korean Acad. Soc. Nurs. Educ. 2016, 22, 14–24. [Google Scholar] [CrossRef]
- Mesa, M.D.; Guzmán, M.; Vázquez, C. Técnicas para promover el aprendizaje significativo en Educación Física: Los Cmap-Tools. Retos. Nuevas Tend. Educ. Física Deporte Recreación 2009, 16, 58–62. [Google Scholar]
- Rodríguez-Sandoval, E.; Vargas-Solano, É.M.; Luna-Cortés, J. Evaluación de la estrategia “aprendizaje basado en proyectos”. Educ. Educ. 2010, 13, 13–25. [Google Scholar] [CrossRef]
- Van Vliet, E.A.; Winnips, J.C.; Brouwer, N. Flipped-Class Pedagogy Enhances Student Metacognition and Collaborative-Learning Strategies in Higher Education But Effect Does Not Persist. CBE Life Sci. Educ. 2015, 14, ar26. [Google Scholar] [CrossRef] [PubMed]
- Zohar, A.; Barzilai, S. A review of research on metacognition in science education: Current and future directions. Stud. Sci. Educ. 2013, 49, 121–169. [Google Scholar] [CrossRef]
- Meijer, J.; Sleegers, P.; Elshout-Mohr, M.; Van Daalen-Kapteijns, M.; Meeus, W.; Tempelaar, D.T. The development of a questionnaire on metacognition for students in higher education. Educ. Res. 2013, 55, 31–52. [Google Scholar] [CrossRef]
- Ohtani, K.; Hisasaka, T. Beyond intelligence: A meta-analytic review of the relationship among metacognition, intelligence, and academic performance. Metacognition Learn. 2018, 13, 179–212. [Google Scholar] [CrossRef]
- Falcone, J.L.; Claxton, R.N.; Marshall, G.T. Communication Skills Training in Surgical Residency: A Needs Assessment and Metacognition Analysis of a Difficult Conversation Objective Structured Clinical Examination. J. Surg. Educ. 2014, 71, 309–315. [Google Scholar] [CrossRef]
- Rahimirad, M.; Moini, M.R. The Challenges of Listening to Academic Lectures for EAP Learners and the Impact of Metacognition on Academic Lecture Listening Comprehension. SAGE Open 2015, 5. [Google Scholar] [CrossRef]
- Magogwe, J.M. Metacognitive awareness of reading strategies of University of Botswana English as Second Language students of different academic reading proficiencies. Read. Writ. 2013, 4, 1–8. [Google Scholar] [CrossRef]
- Belmont, M.; Skinner, E.; Wellborn, J.; Connell, J. Teacher as Social Context: A Measure of Student Perceptions of Teacher Provision of Involvement, Structure, and Autonomy Support; University of Rochester: Rochester, NY, USA, 1988. [Google Scholar]
- Trigueros, R.; Aguilar-Parra, J.M.; González-Santos, J.; Cangas, A.J. Validación y adaptación de la escala de control psicológico del profesor hacia las clases de educación física y su efecto sobre las frustraciones de las necesidades psicológicas básicas. Retos 2020, 37, 167–173. [Google Scholar]
- Soenens, B.; Sierens, E.; Vansteenkiste, M.; Dochy, F.; Goossens, L. Psychologically controlling teaching: Examining outcomes, antecedents, and mediators. J. Educ. Psychol. 2012, 104, 108–120. [Google Scholar] [CrossRef]
- Fimian, M.J.; Fastenau, P.A.; Tashner, J.H.; Cross, A.H. The measure of classroom stress and burnout among gifted and talented students. Psychol. Sch. 1989, 26, 139–153. [Google Scholar] [CrossRef]
- Espejo, M.E.; Blanca, M.J.; Fernández-Baena, F.J.; Torres, M.V.T. Adaptación española de la escala de manifestaciones de estrés del Student Stress Inventory (SSI-SM). Psicothema 2011, 3, 475–485. [Google Scholar]
- Trigueros, R.; Aguilar-Parra, J.M.; Fernández-Campoy, J.M.; Méndez-Aguado, C. Adaptación y validación de la escala de motivación académica en secundaria con la incorporación de la regulación integrada y la desmotivación. In Innovación Educativa en la Sociedad Digital; Dykinson: Madrid, Spain, 2020. [Google Scholar]
- Vansteenkiste, M.; Sierens, E.; Soenens, B.; Luyckx, K.; Lens, W. Motivational profiles from a self-determination perspective: The quality of motivation matters. J. Educ. Psychol. 2009, 101, 671–688. [Google Scholar] [CrossRef]
- Vallerand, R.J. Intrinsic and Extrinsic Motivation in Sport and Physical Activity: A Review and a Look at the Future. Handb. Sport Psychol. 2012, 3, 59–83. [Google Scholar] [CrossRef]
- Trigueros, R.; Padilla, A.; Aguilar-Parra, J.M.; Mercader, I.; Lopez-Liria, R.; Rocamora, P. The Influence of Transformational Teacher Leadership on Academic Motivation and Resilience, Burnout and Academic Performance. Int. J. Environ. Res. Public Health 2020, 17, 7687. [Google Scholar] [CrossRef]
- Trigueros, R.; Aguilar-Parra, J.M.; Mercader, I.; Fernández-Campoy, J.M.; Carrión, J. Set the Controls for the Heart of the Maths. The Protective Factor of Resilience in the Face of Mathematical Anxiety. Mathematics 2020, 8, 1660. [Google Scholar] [CrossRef]
- Pintrich, P.R.; Smith, D.; Garcia, T.; McKeachie, W.J. A Manual for the Use of the Motivated Strategies for Learning Questionnaire (MSLQ); National Centre for Research to Improve Postsecondary Teaching and Learning: Ann Arbor, MI, USA, 1991. [Google Scholar]
- Roces, C.; Tourón, J.; González Torres, M.C. Validación preliminar del CEAM II. Psicológica 1995, 16, 347–366. [Google Scholar]
- Hair, J.; Black, W.; Babin, B.; Anderson, R.; Tatham, R. Multivariate Data Analysis; Pearson/Prentice Hall: Upper Saddle River, NJ, USA, 2006. [Google Scholar]
- Marsh, H.W.; Hau, K.-T.; Wen, Z. In Search of Golden Rules: Comment on Hypothesis-Testing Approaches to Setting Cutoff Values for Fit Indexes and Dangers in Overgeneralizing Hu and Bentler’s (1999) Findings. Struct. Equ. Model. A Multidiscip. J. 2004, 11, 320–341. [Google Scholar] [CrossRef]
- Cicchetti, D.V. Assessing Inter-Rater Reliability for Rating Scales: Resolving some Basic Issues. Br. J. Psychiatry 1976, 129, 452–456. [Google Scholar] [CrossRef] [PubMed]
- Fernández Cruz, M. Desarrollo Profesional Docente; Grupo Editorial Universitario: Granada, Spain, 2006. [Google Scholar]
- Robotham, D. Stress among higher education students: Towards a research agenda. High. Educ. 2008, 56, 735–746. [Google Scholar] [CrossRef]
- Sharma, B.; Kumar, A.; Sarin, J. Academic stress, anxiety, remedial measures adopted and its satisfaction among medical students: A systematic review. Int. J. Health Sci. Res. 2016, 6, 368–376. [Google Scholar]
- Haerens, L.; Vansteenkiste, M.; De Meester, A.; Delrue, J.; Tallir, I.; Broek, G.V.; Goris, W.; Aelterman, N. Different combinations of perceived autonomy support and control: Identifying the most optimal motivating style. Phys. Educ. Sport Pedagog. 2018, 23, 16–36. [Google Scholar] [CrossRef]
- Chang, Y.-K.; Chen, S.; Tu, K.-W.; Chi, L.-K. Effect of Autonomy Support on Self-Determined Motivation in Elementary Physical Education. J. Sports Sci. Med. 2016, 15, 460–466. [Google Scholar]
- Ramli, N.H.H.; Alavi, M.; Mehrinezhad, S.A.; Ahmadi, A. Academic Stress and Self-Regulation among University Students in Malaysia: Mediator Role of Mindfulness. Behav. Sci. 2018, 8, 12. [Google Scholar] [CrossRef]
- Çikrikci, Ö. Academic procrastination: The role of metacognitive awareness and educational stress. Mediterr. J. Educ. Res. 2016, 19, 39–52. [Google Scholar]
- Park, J.; Chung, S.; An, H.; Park, S.; Lee, C.; Kim, S.Y.; Lee, J.-D.; Kim, K.-S. A Structural Model of Stress, Motivation, and Academic Performance in Medical Students. Psychiatry Investig. 2012, 9, 143–149. [Google Scholar] [CrossRef]
- Yeom, Y.-R.; Choi, K.-B. Effects of the Reeducation of Core Fundamental Nursing Skills on Clinical Stress, Critical Thinking Disposition and Self-Confidence in Nursing Skills of Senior Nursing Students. J. Korean Acad. Soc. Nurs. Educ. 2016, 22, 283–293. [Google Scholar] [CrossRef]
- Karaman, M.A.; Watson, J.C. Examining associations among achievement motivation, locus of control, academic stress, and life satisfaction: A comparison of U.S. and international undergraduate students. Pers. Individ. Differ. 2017, 111, 106–110. [Google Scholar] [CrossRef]
- Roussis, P.; Wells, A. Psychological factors predicting stress symptoms: Metacognition, thought control, and varieties of worry. Anxiety Stress. Coping 2008, 21, 213–225. [Google Scholar] [CrossRef] [PubMed]
- Yuan, W.; Zhang, L.-F.; Fu, M. Thinking styles and academic stress coping among Chinese secondary school students. Educ. Psychol. 2017, 37, 1015–1025. [Google Scholar] [CrossRef]
- Wolters, C.A.; Hussain, M. Investigating grit and its relations with college students’ self-regulated learning and academic achievement. Metacognition Learn. 2015, 10, 293–311. [Google Scholar] [CrossRef]
- Trigueros, R.; Navarro, N. La influencia del docente sobre la motivación, las estrategias de aprendizaje, pensamiento crítico de los estudiantes y rendimiento académico en el área de Educación Física. Psychol. Soc. Educ. 2019, 11, 137–150. [Google Scholar] [CrossRef]
- Broadbent, J. Comparing online and blended learner’s self-regulated learning strategies and academic performance. Internet High. Educ. 2017, 33, 24–32. [Google Scholar] [CrossRef]
- Karpicke, J.D.; Butler, A.C.; Roediger, H.L., III. Metacognitive strategies in student learning: Do students practise retrieval when they study on their own? Memory 2009, 17, 471–479. [Google Scholar] [CrossRef]
- Hall, N.C.; Hladkyj, S.; Perry, R.P.; Ruthig, J.C. The Role of Attributional Retraining and Elaborative Learning in College Students’ Academic Development. J. Soc. Psychol. 2004, 144, 591–612. [Google Scholar] [CrossRef]

| Statistics | Good Indexes |
|---|---|
| Chi square/degree freedom | Between 2 and 3 |
| Comparative Fit Index (CFI) | Greater than 0.95 |
| Incremental Fit Index (IFI) | Greater than 0.95 |
| Tucker Lewis Index (TLI) | Greater than 0.95 |
| Root-Mean-Square Error of Approximation (RMSEA) and its 90% confidence interval | Equal or less than 0.06 |
| Standardized Root-Mean-Square Residual (SRMR) | Equal or less than 0.08 |
| Factors | M | SD | α | 1 | 2 | 3 | 4 | 5 | 6 | 7 |
|---|---|---|---|---|---|---|---|---|---|---|
| 1. Autonomy Support | 5.18 | 1.99 | 0.81 | - | −0.38 *** | −0.49 *** | 0.39 *** | 0.47 *** | 0.12 * | 0.43 *** |
| 2. Psychological Control | 1.97 | 1.65 | 0.83 | - | 0.28 ** | −0.51 *** | −0.51 *** | −0.32 ** | −0.46 ** | |
| 3. Academic stress | 2.42 | 1.88 | 0.87 | - | −0.61 ** | −0.33 ** | −0.08 | −0.55 *** | ||
| 4. SDI-Academic | 15.37 | 8.46 | - | - | 0.42 *** | 0.47 ** | 0.38 ** | |||
| 5. Metacognition Strategies | 4.13 | 0.74 | 0.80 | - | 0.52 *** | 0.53 *** | ||||
| 6. Critical Thinking | 3.88 | 0.87 | 0.79 | - | 0.46 *** | |||||
| 7. Academic Performance | 2.84 | 1.03 | - | - |
Publisher’s Note: MDPI stays neutral with regard to jurisdictional claims in published maps and institutional affiliations. |
© 2020 by the authors. Licensee MDPI, Basel, Switzerland. This article is an open access article distributed under the terms and conditions of the Creative Commons Attribution (CC BY) license (http://creativecommons.org/licenses/by/4.0/).
Share and Cite
Trigueros, R.; Padilla, A.; Aguilar-Parra, J.M.; Lirola, M.J.; García-Luengo, A.V.; Rocamora-Pérez, P.; López-Liria, R. The Influence of Teachers on Motivation and Academic Stress and Their Effect on the Learning Strategies of University Students. Int. J. Environ. Res. Public Health 2020, 17, 9089. https://doi.org/10.3390/ijerph17239089
Trigueros R, Padilla A, Aguilar-Parra JM, Lirola MJ, García-Luengo AV, Rocamora-Pérez P, López-Liria R. The Influence of Teachers on Motivation and Academic Stress and Their Effect on the Learning Strategies of University Students. International Journal of Environmental Research and Public Health. 2020; 17(23):9089. https://doi.org/10.3390/ijerph17239089
Chicago/Turabian StyleTrigueros, Rubén, Ana Padilla, José M. Aguilar-Parra, María J. Lirola, Amelia V. García-Luengo, Patricia Rocamora-Pérez, and Remedios López-Liria. 2020. "The Influence of Teachers on Motivation and Academic Stress and Their Effect on the Learning Strategies of University Students" International Journal of Environmental Research and Public Health 17, no. 23: 9089. https://doi.org/10.3390/ijerph17239089
APA StyleTrigueros, R., Padilla, A., Aguilar-Parra, J. M., Lirola, M. J., García-Luengo, A. V., Rocamora-Pérez, P., & López-Liria, R. (2020). The Influence of Teachers on Motivation and Academic Stress and Their Effect on the Learning Strategies of University Students. International Journal of Environmental Research and Public Health, 17(23), 9089. https://doi.org/10.3390/ijerph17239089

