The German Multi-Dimensional Perceived Autonomy Support Scale for Physical Education: Adaption and Validation in a Sample of Lower Track Secondary School Students
Abstract
1. Introduction
2. Materials and Methods
2.1. Participants
2.2. Measures
2.2.1. Pilot Study
2.2.2. Autonomy Support by PE Teacher
2.2.3. Academic Self-Efficacy in PE
2.2.4. Intrinsic Value of PE
2.2.5. Socioeconomic Status
2.3. Procedures
2.4. Statistical Analysis
3. Results
3.1. Preliminary Analysis
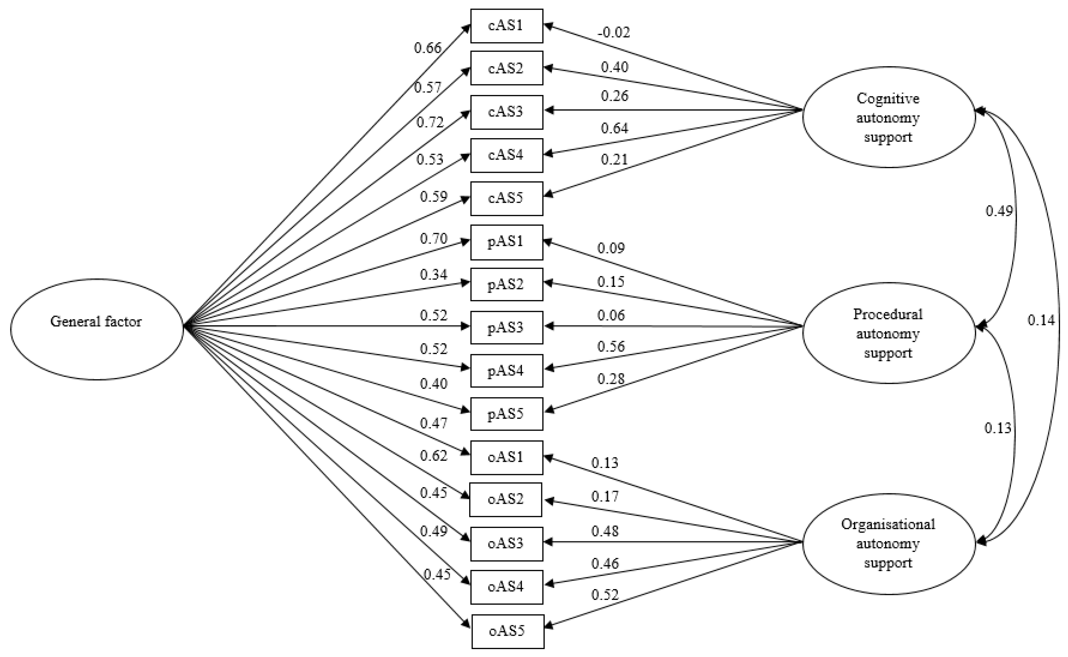
3.2. Factorial Validity
3.3. Measurement Invariance
3.4. Criterion Validity
4. Discussion
4.1. General Discussion
4.2. Strengths and Limitations
5. Conclusions
Supplementary Materials
Author Contributions
Funding
Acknowledgments
Conflicts of Interest
References
- Sun, H.; Li, W.; Shen, B. Learning in Physical Education: A Self-Determination Theory Perspective. J. Teach. Phys. Educ. 2017, 36, 277–291. [Google Scholar] [CrossRef]
- Aelterman, N.; Vansteenkiste, M.; Haerens, L.; Soenens, B.; Fontaine, J.R.J.; Reeve, J. Toward an integrative and fine-grained insight in motivating and demotivating teaching styles: The merits of a circumplex approach. J. Educ. Psychol. 2019, 111, 497–521. [Google Scholar] [CrossRef]
- Curran, T.; Standage, M. Psychological Needs and the Quality of Student Engagement in Physical Education: Teachers as Key Facilitators. J. Teach. Phys. Educ. 2017, 36, 262–276. [Google Scholar] [CrossRef]
- Ryan, R.M.; Deci, E.L. Self-Determination Theory: Basic Psychological Needs in Motivation, Development, and Wellness; The Guilford Press: New York, NY, USA, 2017; ISBN 9781462528806. [Google Scholar]
- Ntoumanis, N.; Standage, M. Motivation in physical education classes: A self-determination theory perspective. Theory Res. Educ. 2009, 7, 194–202. [Google Scholar] [CrossRef]
- Vansteenkiste, M.; Ryan, R.M. On psychological growth and vulnerability: Basic psychological need satisfaction and need frustration as a unifying principle. J. Psychother. Integr. 2013, 23, 263–280. [Google Scholar] [CrossRef]
- Vasconcellos, D.; Parker, P.D.; Hilland, T.; Cinelli, R.; Owen, K.B.; Kapsal, N.; Lee, J.; Antczak, D.; Ntoumanis, N.; Ryan, R.M.; et al. Self-determination theory applied to physical education: A systematic review and meta-analysis. J. Educ. Psychol. 2019. [Google Scholar] [CrossRef]
- Ryan, R.M.; Deci, E.L. Chapter Four—Brick by Brick: The Origins, Development, and Future of Self-Determination Theory. In Advances in Motivation Science; Elliot, A.J., Ed.; Elsevier: Cambridge, MA, USA, 2019; pp. 111–156. ISBN 2215-0919. [Google Scholar]
- Bartholomew, K.J.; Ntoumanis, N.; Ryan, R.M.; Bosch, J.A.; Thøgersen-Ntoumani, C. Self-determination theory and diminished functioning: The role of interpersonal control and psychological need thwarting. Personal. Soc. Psychol. Bull. 2011, 37, 1459–1473. [Google Scholar] [CrossRef] [PubMed]
- Cheon, S.H.; Reeve, J.; Ntoumanis, N. A needs-supportive intervention to help PE teachers enhance students’ prosocial behavior and diminish antisocial behavior. Psychol. Sport Exerc. 2018, 35, 74–88. [Google Scholar] [CrossRef]
- Van den Berghe, L.; Tallir, I.B.; Cardon, G.; Aelterman, N.; Haerens, L. Student (Dis)Engagement and Need-Supportive Teaching Behavior: A Multi-Informant and Multilevel Approach. J. Sport Exerc. Psychol. 2015, 37, 353–366. [Google Scholar] [CrossRef]
- Van den Berghe, L.; Vansteenkiste, M.; Cardon, G.; Kirk, D.; Haerens, L. Research on Self-determination in Physical Education: Key Findings and Proposals for Future Research. Phys. Educ. Sport Pedagog. 2014, 19, 97–121. [Google Scholar] [CrossRef]
- Tessier, D.; Sarrazin, P.; Ntoumanis, N. The effect of an intervention to improve newly qualified teachers’ interpersonal style, students motivation and psychological need satisfaction in sport-based physical education. Contemp. Educ. Psychol. 2010, 35, 242–253. [Google Scholar] [CrossRef]
- Kalaja, S.; Jaakkola, T.; Watt, A.; Liukkonen, J.; Ommundsen, Y. The associations between seventh grade Finnish students’ motivational climate, perceived competence, self-determined motivation, and fundamental movement skills. Eur. Phys. Educ. Rev. 2009, 15, 315–335. [Google Scholar] [CrossRef]
- Owen, K.B.; Smith, J.; Lubans, D.R.; Ng, J.Y.Y.; Lonsdale, C. Self-determined motivation and physical activity in children and adolescents: A systematic review and meta-analysis. Prev. Med. 2014, 67, 270–279. [Google Scholar] [CrossRef] [PubMed]
- Pérez-González, A.M.; Valero-Valenzuela, A.; Moreno-Murcia, J.A.; Sánchez-Alcaraz, B.J. Revisió sistemàtica del suport a l’autonomia en educació física. Apunts Educ. Fís. Esports 2019, 51–61. [Google Scholar] [CrossRef]
- Gillison, F.B.; Rouse, P.; Standage, M.; Sebire, S.J.; Ryan, R.M. A meta-analysis of techniques to promote motivation for health behaviour change from a self-determination theory perspective. Health Psychol. Rev. 2019, 13, 110–130. [Google Scholar] [CrossRef]
- Cheon, S.H.; Reeve, J.; Moon, I.S. Experimentally based, longitudinally designed, teacher-focused intervention to help physical education teachers be more autonomy supportive toward their students. J. Sport Exerc. Psychol. 2012, 34, 365–396. [Google Scholar] [CrossRef]
- Koka, A. The relative roles of teachers and peers on students’ motivation in physical education and its relationship to self-esteem and Health-Related Quality of Life. Int. J. Sport Psychol. 2014, 45, 187–213. [Google Scholar]
- Leptokaridou, E.T.; Vlachopoulos, S.P.; Papaioannou, A.G. Experimental longitudinal test of the influence of autonomy-supportive teaching on motivation for participation in elementary school physical education. Educ. Psychol. 2014, 36, 1138–1159. [Google Scholar] [CrossRef]
- Lochbaum, M.; Jean-Noel, J. Perceived autonomy-support instruction and student outcomes in physical education and leisure-time: a meta-analytic review of correlates. [Percepción de la formación de apoyo a la autonomía y resultados en estudiantes en educación física y tiempo libre: Una revisión meta-analítica de correlaciones]. Rev. Int. Cienc. Deport. 2016, 12, 29–47. [Google Scholar] [CrossRef]
- Assor, A.; Kaplan, H.; Roth, G. Choice is good, but relevance is excellent: Autonomy-enhancing and suppressing teacher behaviours predicting students’ engagement in schoolwork. Br. J. Educ. Psychol. 2002, 72, 261–278. [Google Scholar] [CrossRef]
- Reeve, J.; Nix, G.; Hamm, D. Testing models of the experience of self-determination in intrinsic motivation and the conundrum of choice. J. Educ. Psychol. 2003, 95, 375–392. [Google Scholar] [CrossRef]
- Stefanou, C.R.; Perencevich, K.C.; DiCintio, M.; Turner, J.C. Supporting Autonomy in the Classroom: Ways Teachers Encourage Student Decision Making and Ownership. Educ. Psychol. 2004, 39, 97–110. [Google Scholar] [CrossRef]
- Reeve, J.; Cheon, S.H. Teachers become more autonomy supportive after they believe it is easy to do. Psychol. Sport Exerc. 2016, 22, 178–189. [Google Scholar] [CrossRef]
- Tsai, Y.-M.; Kunter, M.; Lüdtke, O.; Trautwein, U.; Ryan, R.M. What makes lessons interesting? The role of situational and individual factors in three school subjects. J. Educ. Psychol. 2008, 100, 460–472. [Google Scholar] [CrossRef]
- Deci, E.L.; Ryan, R.M. The “what” and “why” of goal pursuits: Human needs and the self-determination of behavior. Psychol. Inq. 2000, 11, 227–268. [Google Scholar] [CrossRef]
- Ryan, R.M.; Deci, E.L. Self-determination theory and the facilitation of intrinsic motivation, social development, and well-being. Am. Psychol. 2000, 55, 68–78. [Google Scholar] [CrossRef]
- Reeve, J. Why teachers adopt a controlling motivating style toward students and how they can become more autonomy supportive. Educ. Psychol. 2009, 44, 159–175. [Google Scholar] [CrossRef]
- Reeve, J. Giving and summoning autonomy support in hierarchical relationships. Soc. Personal. Psychol. Compass 2015, 9, 406–418. [Google Scholar] [CrossRef]
- Manouchehri, A. Implementing mathematics reform in urban schools. Urban Educ. 2004, 39, 472–508. [Google Scholar] [CrossRef]
- Reeve, J.; Bolt, E.; Cai, Y. Autonomy-supportive teachers: How they teach and motivate students. J. Educ. Psychol. 1999, 91, 537–548. [Google Scholar] [CrossRef]
- Tilga, H.; Hein, V.; Koka, A. Measuring the perception of the teachers’ autonomy-supportive behavior in physical education: Development and initial validation of a multi-dimensional instrument. Meas. Phys. Educ. Exerc. Sci. 2017, 21, 244–255. [Google Scholar] [CrossRef]
- Hastie, P.A.; Rudisill, M.E.; Wadsworth, D.D. Providing students with voice and choice: lessons from intervention research on autonomy-supportive climates in physical education. Sport Educ. Soc. 2013, 18, 38–56. [Google Scholar] [CrossRef]
- Williams, G.C.; Deci, E.L. Internalization of biopsychosocial values by medical students: A test of self-determination theory. J. Personal. Soc. Psychol. 1996, 70, 767–779. [Google Scholar] [CrossRef]
- Standage, M.; Duda, J.L.; Ntoumanis, N. A test of self-determination theory in school physical education. Br. J. Educ. Psychol. 2005, 75, 411–433. [Google Scholar] [CrossRef]
- Baard, P.P.; Deci, E.L.; Ryan, R.M. Intrinsic Need Satisfaction: A Motivational Basis of Performance and Weil-Being in Two Work Settings1. J. Appl. Soc. Pyschol. 2004, 34, 2045–2068. [Google Scholar] [CrossRef]
- Hagger, M.S.; Chatzisarantis, N.L.D.; Hein, V.; Pihu, M.; Soós, I.; Karsai, I. The perceived autonomy support scale for exercise settings (PASSES): Development, validity, and cross-cultural invariance in young people. Psychol. Sport Exerc. 2007, 8, 632–653. [Google Scholar] [CrossRef]
- Ganzeboom, H. A new International Socio-Economic Index (ISEI) ofoccupational status for the International Standard Classification ofOccupation 2008 (ISCO-08) constructed with data from the ISSP 2002–2007. In Proceedings of the Annual Conference of International Social Survey Programme, Lisbon, Portugal, 1 May 2010. [Google Scholar]
- Prüfer, P.; Rexroth, M. Kognitive Interviews; DEU: Mannheim, Germany, 2005. [Google Scholar]
- Brislin, R.W. Back-Translation for Cross-Cultural Research. J. Cross Cult. Psychol. 1970, 1, 185–216. [Google Scholar] [CrossRef]
- Burgueño, R.; Macarro-Moreno, J.; Medina-Casaubón, J. Psychometry of the multidimensional perceived autonomy support scale in physical education with spanish secondary school students. SAGE Open 2020, 10, 2158244019901253. [Google Scholar] [CrossRef]
- Montero-Carretero, C.; Barbado, D.; Cervelló, E. Predicting Bullying through Motivation and Teaching Styles in Physical Education. Int. J. Environ. Res. Public Health 2019, 17, 87. [Google Scholar] [CrossRef]
- Trigueros, R.; Aguilar-Parra, J.M.; Sánchez-Iglesias, A.I.; González-Bernal, J.J.; Mercader, I. Adaptation and validation of the multi-dimensional perceived autonomy support scale for physical education to the spanish physical exercise context. Int. J. Environ. Res. Public Health 2020, 17, 3841. [Google Scholar] [CrossRef]
- Tilga, H.; Hein, V.; Koka, A.; Hagger, M.S. How Physical Education Teachers’ Interpersonal Behaviour is Related to Students’ Health-Related Quality of Life. Scand. J. Educ. Res. 2020, 64, 661–676. [Google Scholar] [CrossRef]
- Jerusalem, M.; Drössler, S.; Kleine, D.; Klein-Heßling, J.; Mittag, W.; Röder, B. Förderung von Selbstwirksamkeit und Selbstbestimmung im Unterricht. Skalen zur Erfassung von Lehrer- und Schülermerkmalen; Humboldt-Universität zu Berlin: Berlin, Germany, 2009. [Google Scholar]
- Markus, S. Autonomieunterstützung und emotionales Erleben in der Sekundarstufe. Effekte der Öffnung von Unterricht auf Lern- und Leistungsemotionen. Unveröffentlichte Dissertation; Friedrich- Alexander- Universität Erlangen- Nürnberg: Nürnberg, Germany, 2019. [Google Scholar]
- Little, R.J.A. A Test of Missing Completely at Random for Multivariate Data with Missing Values. J. Am. Stat. Assoc. 1988, 83, 1198–1202. [Google Scholar] [CrossRef]
- Byrne, B.M. Structural Equation Modeling with AMOS: Basic Concepts, Applications, and Programming, 2nd ed.; Routledge/Taylor and Francis Group: New York, NY, USA, 2010. [Google Scholar]
- Preacher, K.J.; Hayes, A.F. Contemporary approaches to assessing mediation in communication research. In The Sage Sourcebook of Advanced Data Analysis Methods for Communication Research; Sage Publications, Inc.: Thousand Oaks, CA, USA, 2008; pp. 13–54. ISBN 978-1-4129-2790-1. [Google Scholar]
- Koka, A.; Tilga, H.; Kalajas-Tilga, H.; Hein, V.; Raudsepp, L. Detrimental Effect of Perceived Controlling Behavior from Physical Education Teachers on Students’ Leisure-Time Physical Activity Intentions and Behavior: An Application of the Trans-Contextual Model. Int. J. Environ. Res. Public Health 2020, 17, 5939. [Google Scholar] [CrossRef] [PubMed]
- Hu, L.-t.; Bentler, P.M. Cutoff criteria for fit indexes in covariance structure analysis: Conventional criteria versus new alternatives. Struct. Equ. Model. Multidiscip. J. 1999, 6, 1–55. [Google Scholar] [CrossRef]
- Hair, J.F.J.; Black, W.C.; Babin, B.J.; Anderson, R.E. Multivariate Data Analysis, 8th ed.; Cengage Learning EMEA: Upper Saddle River, NJ, USA, 2018. [Google Scholar]
- Cheung, G.W.; Rensvold, R.B. Testing factorial invariance across groups: A reconceptualization and proposed new method. J. Manag. 1999, 25, 1–27. [Google Scholar] [CrossRef]
- Raju, N.S.; Laffitte, L.J.; Byrne, B.M. Measurement equivalence: A comparison of methods based on confirmatory factor analysis and item response theory. J. Appl. Psychol. 2002, 87, 517–529. [Google Scholar] [CrossRef]
- Pendergast, L.L.; von der Embse, N.; Kilgus, S.P.; Eklund, K.R. Measurement equivalence: A non-technical primer on categorical multi-group confirmatory factor analysis in school psychology. J. Sch. Psychol. 2017, 60, 65–82. [Google Scholar] [CrossRef]
- Chen, F.F. Sensitivity of Goodness of Fit Indexes to Lack of Measurement Invariance. Struct. Equ. Model. Multidiscip. J. 2007, 14, 464–504. [Google Scholar] [CrossRef]
- Byrne, B.M.; Shavelson, R.J.; Muthén, B. Testing for the equivalence of factor covariance and mean structures: The issue of partial measurement invariance. Psychol. Bull. 1989, 105, 456–466. [Google Scholar] [CrossRef]
- Pekrun, R. The control-value theory of achievement emotions: Assumptions, corollaries, and implications for educational research and practice. Educ. Psychol. Rev. 2006, 18, 315–341. [Google Scholar] [CrossRef]
- Pekrun, R.; Perry, R.P. Control-value theory of achievement emotions. In International Handbook of Emotions in Education; Pekrun, R., Linnenbrink-Garcia, L., Eds.; Routledge: New York, NY, USA, 2014; pp. 120–141. [Google Scholar]
- Jungert, T.; Koestner, R. Science adjustment, parental and teacher autonomy support and the cognitive orientation of science students. Educ. Psychol. 2015, 35, 361–376. [Google Scholar] [CrossRef]
- Buhr, E.E.; Daniels, L.M.; Goegan, L.D. Cognitive appraisals mediate relationships between two basic psychological needs and emotions in a massive open online course. Comput. Hum. Behav. 2019, 96, 85–94. [Google Scholar] [CrossRef]
- Patall, E.A.; Dent, A.L.; Oyer, M.; Wynn, S.R. Student autonomy and course value: The unique and cumulative roles of various teacher practices. Motiv. Emotion 2013, 37, 14–32. [Google Scholar] [CrossRef]
- Wang, J.; Liu, R.-D.; Ding, Y.; Le, X.; Liu, Y.; Zhen, R. Teacher’s Autonomy support and engagement in math: Multiple mediating roles of self-efficacy, intrinsic value, and boredom. Front. Psychol. 2017, 8, 1006. [Google Scholar] [CrossRef] [PubMed]
- Ng, B.L.L.; Liu, W.C.; Wang, J.C.K. Student motivation and learning in mathematics and science: A cluster analysis. Int. J. Sci. Math. Educ. 2016, 14, 1359–1376. [Google Scholar] [CrossRef]
- Canivez, G.L. Bifactor modeling in construct validation of multifactored tests: Implications for understanding multidimensional constructs and test interpretation. In Principles and Methods of Test Construction: Standards and Recent Advances; Schweizer, K., DiStefano, C., Eds.; Hogrefe: Boston, MA, USA; Göttingen, Germany, 2016; pp. 247–271. ISBN 088937449X. [Google Scholar]
- Reise, S.P.; Moore, T.M.; Haviland, M.G. Bifactor models and rotations: exploring the extent to which multidimensional data yield univocal scale scores. J. Personal. Assess. 2010, 92, 544–559. [Google Scholar] [CrossRef]
- Thompson, B. Exploratory and Confirmatory Factor Analysis: Understanding Concepts and Applications; American Psychological Association: Washington, DC, USA, 2004; ISBN 1-59147-093-5. [Google Scholar]
- Chen, F.F.; Hayes, A.; Carver, C.S.; Laurenceau, J.-P.; Zhang, Z. Modeling general and specific variance in multifaceted constructs: a comparison of the bifactor model to other approaches. J. Personal. 2012, 80, 219–251. [Google Scholar] [CrossRef]
- Reise, S.P. The Rediscovery of Bifactor Measurement Models. Multivar. Behav. Res. 2012, 47, 667–696. [Google Scholar] [CrossRef]
- Lüdtke, O.; Trautwein, U.; Kunter, M.; Baumert, J. Analyse von Lernumwelten. Z. Pädagog. Psychol. 2006, 20, 85–96. [Google Scholar] [CrossRef]
- Kunter, M.; Rost, D.H. Multiple Ziele im Mathematikunterricht; Waxmann Verlag: Münster, Germany, 2005; ISBN 3830965591. [Google Scholar]
- Jang, H.; Reeve, J.; Deci, E.L. Engaging students in learning activities: It is not autonomy support or structure but autonomy support and structure. J. Educ. Psychol. 2010, 102, 588–600. [Google Scholar] [CrossRef]
- Skinner, E.A.; Belmont, M.J. Motivation in the classroom: Reciprocal effects of teacher behavior and student engagement across the school year. J. Educ. Psychol. 1993, 85, 571–581. [Google Scholar] [CrossRef]
- Connell, J.P.; Wellborn, J.G. Competence, autonomy, and relatedness: A motivational analysis of self-system processes. In Selfprocesses in Development: Minnesota Symposium on Child Psychology; Gunnar, M.R., Sroufe, L.A., Eds.; University of Chicago Press: Chicago, IL, USA, 1991; pp. 167–216. [Google Scholar]
- Hospel, V.; Galand, B. Are both classroom autonomy support and structure equally important for students’ engagement? A multilevel analysis. Learn. Instr. 2016, 41, 1–10. [Google Scholar] [CrossRef]
- Scherer, R. Analysing PIAAC data with structural equation modelling in Mplus. In Large-Scale Cognitive Assessment; Springer: Cham, Switzerland, 2020; pp. 165–208. [Google Scholar]



| cAS | oAS | pAS | SE | iVa | |
|---|---|---|---|---|---|
| cAS | 0.81 | ||||
| oAS | 0.61 * | 0.76 | |||
| pAS | 0.66 * | 0.54 * | 0.72 | ||
| SE | 0.32 * | 0.25 * | 0.23 * | 0.78 | |
| iVa | 0.36 * | 0.20 * | 0.23 * | 0.61 * | 0.91 |
| Model | |||
|---|---|---|---|
| Model Parameter | Model 1: Three-Factor Model | Model 2: One-Factor Model | Model 3: Bi-Factor Model |
| χ2 | 499.04 | 678.66 | 281.97 |
| df | 85 | 88 | 71 |
| CFI | 0.921 | 0.887 | 0.960 |
| NFI | 0.906 | 0.872 | 0.947 |
| NNFI | 0.902 | 0.865 | 0.940 |
| RMSEA | 0.069 | 0.081 | 0.054 |
© 2020 by the authors. Licensee MDPI, Basel, Switzerland. This article is an open access article distributed under the terms and conditions of the Creative Commons Attribution (CC BY) license (http://creativecommons.org/licenses/by/4.0/).
Share and Cite
Zimmermann, J.; Tilga, H.; Bachner, J.; Demetriou, Y. The German Multi-Dimensional Perceived Autonomy Support Scale for Physical Education: Adaption and Validation in a Sample of Lower Track Secondary School Students. Int. J. Environ. Res. Public Health 2020, 17, 7353. https://doi.org/10.3390/ijerph17197353
Zimmermann J, Tilga H, Bachner J, Demetriou Y. The German Multi-Dimensional Perceived Autonomy Support Scale for Physical Education: Adaption and Validation in a Sample of Lower Track Secondary School Students. International Journal of Environmental Research and Public Health. 2020; 17(19):7353. https://doi.org/10.3390/ijerph17197353
Chicago/Turabian StyleZimmermann, Julia, Henri Tilga, Joachim Bachner, and Yolanda Demetriou. 2020. "The German Multi-Dimensional Perceived Autonomy Support Scale for Physical Education: Adaption and Validation in a Sample of Lower Track Secondary School Students" International Journal of Environmental Research and Public Health 17, no. 19: 7353. https://doi.org/10.3390/ijerph17197353
APA StyleZimmermann, J., Tilga, H., Bachner, J., & Demetriou, Y. (2020). The German Multi-Dimensional Perceived Autonomy Support Scale for Physical Education: Adaption and Validation in a Sample of Lower Track Secondary School Students. International Journal of Environmental Research and Public Health, 17(19), 7353. https://doi.org/10.3390/ijerph17197353

