Model Construction for Undergraduate Student College Adjustment
Abstract
1. Introduction
- Build a hypothetical research model for college adjustments.
- Propose a model that explains college adjustments by verifying the model fit between the hypothetical model and the collected data.
- Identify the causal relationships among the variables that explain college adjustments.
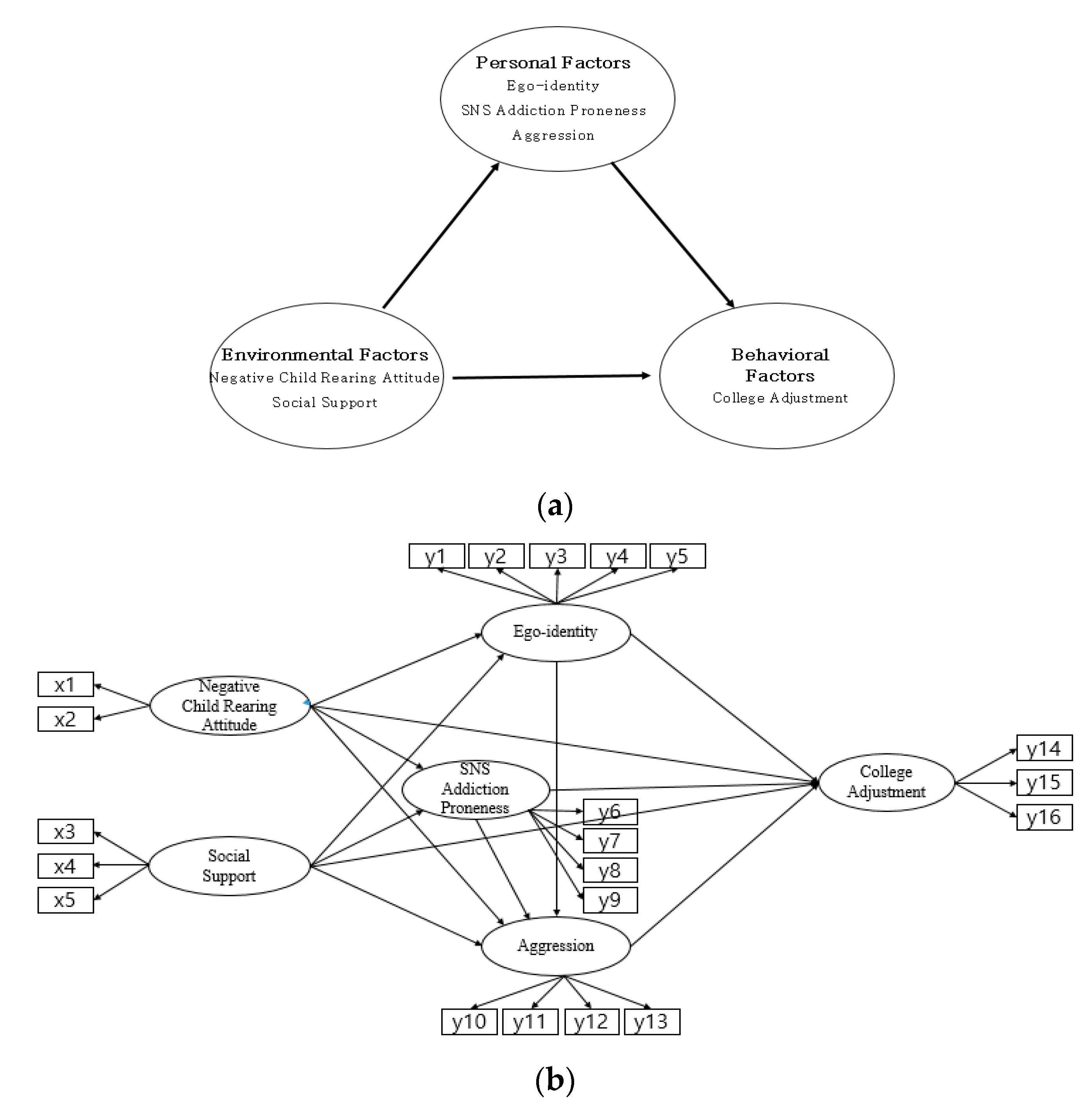
Theoretical Framework and Hypothetical Model
2. Materials and Methods
2.1. Study Participants
2.2. Research Instruments
2.2.1. Negative Child Rearing Attitude
2.2.2. Social Support
2.2.3. Ego-Identity
2.2.4. SNS Addiction Proneness
2.2.5. Aggression
2.2.6. College Adjustment
2.3. Data Collection and Ethical Considerations
2.4. Data Analysis
3. Results
3.1. Descriptive Statistics and Confirmatory Factor Analysis of the Measured Variables
3.2. Test of the Model Fit of the Hypothetical Model
3.3. Analysis of the Effects of the Hypothetical Model
4. Discussion
5. Conclusions
Author Contributions
Funding
Conflicts of Interest
References
- Kim, Y.J.; Hong, H.G. A comparative analysis of the evaluation system of high schools in Korea and Finland. J. Curric. Eval. 2019, 22, 77–100. [Google Scholar] [CrossRef]
- Pedrelli, P.; Nyer, M.; Yeung, A.; Zulauf, C.; Wilens, T. College students: Mental health problems and treatment considerations. Acad. Psychiatry 2015, 39, 503–511. [Google Scholar] [CrossRef] [PubMed]
- Han, H.; Yu, J.; Kim, W. Highlights of 2019 Basic Statistics; Bureau, E.S.I., Ed.; Ministry of Education: Sejong, Korea, 2019.
- Duffy, A.; Saunders, K.E.; Malhi, G.S.; Patten, S.; Cipriani, A.; McNevin, S.H.; MacDonald, E.; Geddes, J. Mental health care for university students: A way forward? Lanc. Psychiatry 2019, 6, 885–887. [Google Scholar] [CrossRef]
- Shek, D.T.; Yu, L.; Chai, W.Y. Evaluation of the general university requirements: What did students say? Int. J. Adolesc. Med. Health 2017, 29, 75–82. [Google Scholar] [CrossRef]
- Warbah, L.; Sathiyaseelan, M.; Vijayakumar, C.; Vasantharaj, B.; Russell, S.; Jacob, K. Psychological distress, personality, and adjustment among nursing students. Nurs. Educ. Today 2007, 27, 597–601. [Google Scholar] [CrossRef]
- Lin, Q.L.; Kim, H.K. A prediction model on adaptation to univrsity life among chinese international students in Korea. J. Korean Acad. Soc. Nur. Edu. 2011, 17, 501–513. [Google Scholar] [CrossRef][Green Version]
- Kim, Y.C. An Introduction to Theories of Learning, 6th ed.; Pakyoungsa: Seoul, Korea, 2002. [Google Scholar]
- Bandura, A. Social Learning Theory; Prentice-hall: Englewood Cliffs, NJ, USA, 1977. [Google Scholar]
- Bandura, A. Perceived self-efficacy in cognitive development and functioning. Edu. Psychol. 1993, 28, 117–148. [Google Scholar] [CrossRef]
- Bae, B.R. Structural Equation Modeling with Amos 24; Cheongram: Seoul, Korea, 2017. [Google Scholar]
- Choi, O.J.; Choi, J.; Kim, J.H. A longitudinal study of the effects of negative parental child-rearing attitudes and positive peer relationships on social withdrawal during adolescence: An application of a multivariate latent growth model. Int. J. Adolesc. Youth 2020, 25, 448–463. [Google Scholar] [CrossRef]
- Jo, H.I. The effect of elementary school students′ perceived parenting attitude and internet use motives on internet addiction: Self-control as a mediator. J. Adolesc. Welf. 2011, 13, 269–287. [Google Scholar]
- Arrindell, W.; Richter, J.; Eisemann, M.; Gärling, T.; Rydén, O.; Hansson, S.; Kasielke, E.; Frindte, W.; Gillholm, R.; Gustafsson, M. The short-EMBU* in East-Germany and Sweden: A cross-national factorial validity extension. Scand. J. Psychol. 2001, 42, 157–160. [Google Scholar] [CrossRef]
- Korean Educational Psycology Association. Terminology of Educational Psychology; Hakjisa: Seoul, Korea, 2000. [Google Scholar]
- Shin, J.S.; Lee, Y.B. The effects of social supports on psychosocial well-being of the unemployed. Korean J. Soc. Welf. 1999, 37, 241–269. [Google Scholar]
- Zimet, G. The Multidimensional Scale of Perceived Social Support (MSPSS); The Scarecrow Press: Langam, London, UK, 1998; pp. 185–197. [Google Scholar] [CrossRef]
- Park, H.J.; Nguyen, T.; Park, H.J. Validation of multidimensional scale of perceived social support in middle-aged Korean women with diabetes. Asia Pac. J. Soc. Work. Dev. 2012, 22, 202–213. [Google Scholar] [CrossRef]
- Lee, C.S. Social Welfare Concise; Haeminbooks: Goyang, Korea, 2013. [Google Scholar]
- Park, A.C. Preliminary development of Korean adolescent ego-identity scale. Kor. J. Clin. Psychol. 1996, 15, 140–162. [Google Scholar]
- Park, A.C. Validation of Korean adolescent ego-identity scale. Korean J. Edu. Psychol. 2003, 17, 373–392. [Google Scholar]
- Suh, K.H.; Cho, S.H. An exploratory study on factors related with SNS addiction proneness: Focus on covert narcissism, self-presentational motivation, and sense of alienation. Korean J. Health Psychol. 2013, 18, 239–250. [Google Scholar] [CrossRef]
- Jung, S.Y.; Kim, J.N. Development and validation of SNS addiction proneness scale for college students. Korean J. Health Psychol. 2014, 19, 147–166. [Google Scholar] [CrossRef]
- Anderson, C.A.; Bushman, B.J. Human aggression. Annu. Rev. Psychol. 2002, 53, 27–51. [Google Scholar] [CrossRef]
- Seo, S.G.; Kwon, S.M. Validation study of the Korean version of the aggression questionnaire. Kor. J. Clin. Psychol. 2002, 21, 487–501. [Google Scholar]
- Buss, A.H.; Perry, M. The aggression questionnaire. J. Pers. Soc. Psychol. 1992, 63, 452–459. [Google Scholar] [CrossRef]
- Jeong, E.I.; Park, Y.H. Development and validation of the college adjustment scale. Korean J. Educ. Methodol. Stud. 2009, 21, 69–92. [Google Scholar]
- Han, S.S.; Lee, S.C. Nursing and Health Statistical Analysis; Hannarae: Seoul, Korea, 2015. [Google Scholar]
- Lee, E.O.; Im, N.Y.; Park, H.A.; Lee, I.S.; Kim, J.I.; Bae, J.E.; Lee, S.M. Nursing Research and Statistical Analysis; Sumoonsa: Paju, Korea, 2009. [Google Scholar]
- Woo, J.P. Misunderstandings and Prejudices of the Structural Equation Model; Hannarae: Seoul, Korea, 2014. [Google Scholar]
- Heo, J. Amos Structural Equation Model of Easy to Follow Heo Jun; Hannarae: Seoul, Korea, 2015. [Google Scholar]
- Woo, J.P. Structural Equation Model Concept and Understanding with Professor Woo Jong-Pil; Hannarae: Seoul, Korea, 2012. [Google Scholar]
- Shin, G.K. Structural Equation Modeling (SEM) with SPSS/Amos 23; Cheongram: Seoul, Korea, 2016. [Google Scholar]
- DuBois, D.L.; Felner, R.D.; Meares, H.; Krier, M. Prospective investigation of the effects of socioeconomic disadvantage, life stress, and social support on early adolescent adjustment. J. Abnorm. Psychol. 1994, 103, 511. [Google Scholar] [CrossRef] [PubMed]
- Xu, Q.; Li, S.; Yang, L. Perceived social support and mental health for college students in mainland China: The mediating effects of self-concept. Psychol. Health Med. 2019, 24, 595–604. [Google Scholar] [CrossRef] [PubMed]
- Kim, S.J.; Park, H.J. The relationship between perceived parenting attitudes and ego-identity of the emerging adulthood child. Stud. Korean Youth 2020, 31, 211–233. [Google Scholar] [CrossRef]
- Smits, I.; Soenens, B.; Luyckx, K.; Duriez, B.; Berzonsky, M.; Goossens, L. Perceived parenting dimensions and identity styles: Exploring the socialization of adolescents’ processing of identity-relevant information. J. Adolesc. 2008, 31, 151–164. [Google Scholar] [CrossRef]
- Kim, S.M.; Suh, K.H. Relationships between covert narcissism and SNS addiction proneness: Focus on the mediating effects of experiential avoidance. Korean J. Psychol. Health 2015, 20, 587–603. [Google Scholar] [CrossRef]
- Lee, E.J. Comparison of factors related to smartphone dependency among middle school, high school, and college students based on the seventh Korean children and youth panel survey. Child Health Nurs. Res. 2019, 25, 165–174. [Google Scholar] [CrossRef]
- Lian, L.; You, X.; Huang, J.; Yang, R. Who overuses smartphones? Roles of virtues and parenting style in smartphone addiction among Chinese college students. Comput. Hum. Behav. 2016, 65, 92–99. [Google Scholar] [CrossRef]
- Kyoung, S.K.; Kim, J.W. A study on smart-phone addiction in teenager: Focused on comparison smart-phone overdependence, game addiction, SNS addiction. Stud. Life Cult. 2019, 52, 179–200. [Google Scholar] [CrossRef]
- Yi, S.J.; Kim, Y.J. The relationship between fear of missing out, SNS proneness, depression and online compulsive buying behaviors on university students. Korean J. Youth Stud. 2018, 25, 65–93. [Google Scholar] [CrossRef]
- Oldmeadow, J.A.; Quinn, S.; Kowert, R. Attachment style, social skills, and Facebook use amongst adults. Comput. Hum. Behav. 2013, 29, 1142–1149. [Google Scholar] [CrossRef]
- Wilson, K.; Fornasier, S.; White, K.M. Psychological predictors of young adults’ use of social networking sites. Cyberpsychol. Behav. Soc. Netw. 2010, 13, 173–177. [Google Scholar] [CrossRef] [PubMed]
- Friedlander, L.J.; Reid, G.J.; Shupak, N.; Cribbie, R. Social support, self-esteem, and stress as predictors of adjustment to university among first-year undergraduates. J. Coll. Stud. Dev. 2007, 48, 259–274. [Google Scholar] [CrossRef]


| Characteristics | Categories | N | % |
|---|---|---|---|
| Gender | Male | 118 | 40.7 |
| Female | 172 | 59.3 | |
| Grade | 1st | 97 | 33.4 |
| 2nd | 82 | 28.3 | |
| 3rd | 63 | 21.7 | |
| 4th | 48 | 16.6 | |
| Major | Humanities/Social science | 44 | 15.2 |
| Education | 28 | 9.7 | |
| Engineering | 61 | 21.0 | |
| Natural science | 43 | 14.8 | |
| Health science | 78 | 26.9 | |
| Arts/physical | 36 | 12.4 | |
| Religion | Christian | 75 | 25.9 |
| Catholic | 20 | 6.9 | |
| Buddhist | 24 | 8.3 | |
| None | 171 | 59.0 | |
| Father’s education | ≤High school | 104 | 35.9 |
| ≥College/University | 186 | 64.1 | |
| Mother’s education | ≤High school | 129 | 44.5 |
| ≥College/University | 161 | 55.5 | |
| Economic status | Low | 54 | 18.6 |
| Middle | 157 | 54.1 | |
| High | 79 | 27.3 | |
| Satisfaction with major | Very dissatisfied | 9 | 3.1 |
| Dissatisfied | 27 | 9.3 | |
| Average | 109 | 37.6 | |
| Satisfied | 97 | 33.4 | |
| Very satisfied | 48 | 16.6 | |
| Use of SNS | Yes | 270 | 93.1 |
| No | 20 | 6.9 | |
| Spent time on SNS in day (minutes) | <59 | 42 | 14.5 |
| 60–119 | 73 | 25.2 | |
| 120–179 | 92 | 31.7 | |
| 180–239 | 39 | 13.4 | |
| ≥240 | 44 | 15.2 | |
| Number of SNS connections per week | ≥7 | 213 | 73.4 |
| 5–6 | 28 | 9.7 | |
| 3–4 | 19 | 6.6 | |
| ≤2 | 30 | 10.4 | |
| Maintain relationship with SNS | Yes | 159 | 54.8 |
| No | 131 | 45.2 | |
| Relationships maintained only by SNS | None | 94 | 32.4 |
| Less than half | 106 | 36.6 | |
| Half | 54 | 18.6 | |
| More than half | 20 | 6.9 | |
| Most | 16 | 5.5 | |
| Problems between friends due to SNS | Yes | 41 | 14.1 |
| No | 249 | 85.9 |
| Variable (Item) | Range | Average | Skewness | Kurtosis | AVE | CR | |
|---|---|---|---|---|---|---|---|
| M | SD | ||||||
| Negative child rearing attitude (15) | 0.39 | 0.56 | |||||
| Maternal rejection (7) | 1–4 | 1.39 | 0.50 | 1.78 | 3.66 | ||
| Maternal overprotection (8) | 1–4 | 1.88 | 0.60 | 0.90 | 0.24 | ||
| Social support (12) | 0.38 | 0.65 | |||||
| Family support (4) | 1–5 | 4.17 | 0.86 | −1.06 | 0.82 | ||
| Friends support (4) | 1–5 | 4.17 | 0.82 | −0.97 | 0.88 | ||
| Significant other support (4) | 1–5 | 3.80 | 1.16 | −0.80 | −0.26 | ||
| Ego-identity (50) | 0.49 | 0.82 | |||||
| Initiative (10) | 1–5 | 3.70 | 0.53 | −0.03 | −0.08 | ||
| Self-receptiveness (10) | 1–5 | 3.75 | 0.74 | −0.46 | −0.20 | ||
| Confirmation for the future (10) | 1–5 | 3.60 | 0.70 | −0.10 | −0.62 | ||
| Goal orientation (10) | 1–5 | 3.25 | 0.67 | 0.14 | −0.23 | ||
| Intimacy (10) | 1–5 | 3.38 | 0.71 | 0.08 | −0.58 | ||
| SNS addiction proneness (24) | 0.63 | 0.87 | |||||
| Disturbance of adaptive life and control (7) | 1–4 | 1.81 | 0.62 | 0.35 | −0.63 | ||
| Preoccupation and tolerance (7) | 1–4 | 1.96 | 0.60 | 0.38 | −0.42 | ||
| Avoidance of negative emotions (5) | 1–4 | 1.82 | 0.66 | 0.64 | −0.02 | ||
| Virtual life orientation and withdrawal (5) | 1–4 | 1.73 | 0.61 | 0.73 | 0.19 | ||
| Aggression (27) | 0.57 | 0.84 | |||||
| Physical aggression (9) | 1–5 | 1.90 | 0.67 | 1.34 | 1.98 | ||
| Verbal aggression (5) | 1–5 | 2.27 | 0.75 | 0.79 | 0.48 | ||
| Anger (5) | 1–5 | 2.28 | 0.73 | 0.57 | 0.03 | ||
| Hostility (8) | 1–5 | 2.01 | 0.74 | 0.96 | 0.92 | ||
| College adjustment (12) | 0.63 | 0.83 | |||||
| Academic activities (4) | 1–5 | 3.59 | 0.74 | −0.14 | −0.33 | ||
| Career preparation (4) | 1–5 | 2.77 | 0.69 | −0.01 | −0.09 | ||
| Personal psychology (4) | 1–5 | 3.59 | 0.75 | −0.22 | 0.01 | ||
| Endogenous Variables | Exogenous Variables | SE | C.R (p) | SMC | Standardized Direct Effect (p) | Standardized Indirect Effect (p) | Standardized Total Effect (p) |
|---|---|---|---|---|---|---|---|
| Ego-identity | Negative child rearing attitude | −0.03 | −0.09 (0.194) | 0.357 | −0.088 (0.348) | −0.088 (0.348) | |
| Social support | 0.20 | 0.57 (<0.001) | 0.567 (0.003) | 0.567 (0.003) | |||
| SNS addiction proneness | Negative child rearing attitude | 0.52 | 0.33 (<0.001) | 0.127 | 0.331 (0.005) | 0.331 (0.005) | |
| Social support | −0.10 | −0.07 (0.323) | −0.070 (0.397) | −0.070 (0.397) | |||
| Aggression | Negative child rearing attitude | 0.52 | 0.33 (<0.001) | 0.294 | 0.328 (0.005) | 0.069 (0.005) | 0.396 (0.003) |
| Social support | −0.23 | −0.16 (0.037) | −0.161 (0.048) | −0.067 (0.116) | −0.228 (0.005) | ||
| Ego-identity | −0.39 | −0.10 (0.222) | −0.096 (0.190) | −0.096 (0.190) | |||
| SNS Addiction proneness | 0.19 | 0.18 (0.004) | 0.182 (0.017) | 0.182 (0.017) | |||
| College adjustment | Negative child rearing attitude | 0.07 | 0.19 (0.051) | 0.571 | 0.189 (0.089) | −0.056 (0.495) | 0.133 (0.129) |
| Social support | 0.04 | 0.10 (0.245) | 0.098 (0.385) | 0.393 (0.003) | 0.491 (0.005) | ||
| Ego-identity | 0.73 | 0.73 (<0.001) | 0.727 (0.004) | −0.012 (0.158) | 0.716 (0.005) | ||
| SNS addiction proneness | −0.03 | −0.12 (0.054) | −0.121 (0.114) | 0.022 (0.091) | −0.099 (0.174) | ||
| Aggression | 0.03 | 0.12 (0.083) | 0.120 (0.162) | 0.120 (0.162) |
© 2020 by the authors. Licensee MDPI, Basel, Switzerland. This article is an open access article distributed under the terms and conditions of the Creative Commons Attribution (CC BY) license (http://creativecommons.org/licenses/by/4.0/).
Share and Cite
Lee, S.; Ahn, H.Y. Model Construction for Undergraduate Student College Adjustment. Int. J. Environ. Res. Public Health 2020, 17, 7090. https://doi.org/10.3390/ijerph17197090
Lee S, Ahn HY. Model Construction for Undergraduate Student College Adjustment. International Journal of Environmental Research and Public Health. 2020; 17(19):7090. https://doi.org/10.3390/ijerph17197090
Chicago/Turabian StyleLee, Sona, and Hye Young Ahn. 2020. "Model Construction for Undergraduate Student College Adjustment" International Journal of Environmental Research and Public Health 17, no. 19: 7090. https://doi.org/10.3390/ijerph17197090
APA StyleLee, S., & Ahn, H. Y. (2020). Model Construction for Undergraduate Student College Adjustment. International Journal of Environmental Research and Public Health, 17(19), 7090. https://doi.org/10.3390/ijerph17197090

