Cybervictimization, Self-Concept, Aggressiveness, and School Anxiety in School Children: A Structural Equations Analysis
Abstract
1. Introduction
1.1. Self-Concept and Cybervictimization
1.2. Aggressiveness and Cybervictimization
1.3. School Anxiety and Cybervictimization
1.4. This Study
2. Materials and Methods
2.1. Participants
2.2. Instruments
2.3. Procedure
2.4. Statistical Analysis
3. Results
4. Discussion
5. Conclusions
Author Contributions
Funding
Conflicts of Interest
References
- Buelga, S.; Martínez-Ferrer, B.; Cava, M.J. Differences in family climate and family communication among cyberbullies, cybervictims, and cyber bully–victims in adolescents. Comput. Hum. Behav. 2017, 76, 164–173. [Google Scholar] [CrossRef]
- Slonje, R.; Smith, P.; Frisén, A. The nature of cyberbullying, and strategies for prevention. Comput. Hum. Behav. 2013, 29, 26–32. [Google Scholar] [CrossRef]
- Kowalski, R.M.; Giumetti, G.W.; Schroeder, A.N.; Lattanner, M.R. Bullying in the digital age: A critical review and meta-analysis of cyberbullying research among youth. Psychol. Bull. 2014, 140, 1073–1137. [Google Scholar] [CrossRef] [PubMed]
- Olweus, D.; Limber, S.P. Some problems with cyberbullying research. Curr. Opin. Psychol. 2018, 19, 139–143. [Google Scholar] [CrossRef]
- Yo a eso no Juego: Bullying y Cyberbullying en la Infancia. Available online: File:///C:/Users/MDPI/AppData/Local/Temp/yo_a_eso_no_juego-1.pdf (accessed on 14 February 2018).
- Selkie, E.; Fales, J.L.; Moreno, M.A. Cyberbullying Prevalence among US Middle and High School–Aged Adolescents: A Systematic Review and Quality Assessment. J. Adolesc. Heal. 2016, 58, 125–133. [Google Scholar] [CrossRef]
- González-Cabrera, J.; Sánchez-Álvarez, N.; Calvete, E.; León-Mejía, A.; Orue, I.; Machimbarrena, J.M. Psychometric properties of the triangulated version of the European Bullying Intervention Project Questionnaire: Prevalence across seven roles. Psychol. Sch. 2019, 57, 78–90. [Google Scholar] [CrossRef]
- González-Cabrera, J.; León-Mejía, A.; Machimbarrena, J.M.; Balea, A.; Calvete, E. Psychometric properties of the cyberbullying triangulation questionnaire: A prevalence analysis through seven roles. Scand. J. Psychol. 2019, 60, 160–168. [Google Scholar] [CrossRef]
- Patchin, J.W.; Hinduja, S. Cyberbullying: An Update and Systhesis of the Research. In Cyberbullying Prevention and Response: Expert Perspectives; Patchin, J.W., Hinduja, S., Eds.; Routledge: New York, NY, USA, 2012; pp. 13–35. [Google Scholar]
- Smith, P.K.; Steffgen, G. Cyberbullying through the New Media: Findings from an International Network, Psychology; Psychology Press: London, UK, 2013. [Google Scholar]
- Garaigordobil, M.; Martínez-Valderrey, V.; Aliri, J. Autoestima, empatía y conducta agresiva en adolescentes víctimas de bullying presencial. Eur. J. Investig. Heal. Psychol. Educ. 2015, 3, 29–40. [Google Scholar] [CrossRef]
- Calvete, E.; Orue, I.; Gámez-Guadix, M. Cyberbullying Victimization and Depression in Adolescents: The Mediating Role of Body Image and Cognitive Schemas in a One-year Prospective Study. Eur. J. Crim. Policy Res. 2015, 22, 271–284. [Google Scholar] [CrossRef]
- Sampasa-Kanyinga, H.; Hamilton, H.A. Use of Social Networking Sites and Risk of Cyberbullying Victimization: A Population-Level Study of Adolescents. Cyberpsychology, Behav. Soc. Netw. 2015, 18, 704–710. [Google Scholar] [CrossRef]
- Martínez-Monteagudo, M.C.; Delgado, B.; Inglés, C.J.; Escortell, R. Cyberbullying and Social Anxiety: A Latent Class Analysis among Spanish Adolescents. Int. J. Environ. Res. Public Heal. 2020, 17, 406. [Google Scholar] [CrossRef] [PubMed]
- Reed, K.P.; Cooper, R.L.; Nugent, W.R.; Russell, K. Cyberbullying: A literature review of its relationship to adolescent depression and current intervention strategies. J. Hum. Behav. Soc. Environ. 2015, 26, 37–45. [Google Scholar] [CrossRef]
- González-Cabrera, J.; Machimbarrena, J.M.; Ortega-Barón, J.; Álvarez-Bardón, A. Joint association of bullying and cyberbullying in health-related quality of life in a sample of adolescents. Qual. Life Res. 2019, 29, 941–952. [Google Scholar] [CrossRef] [PubMed]
- Van Geel, M.; Vedder, P.; Tanilon, J. Relationship between Peer Victimization, Cyberbullying, and Suicide in Children and Adolescents. JAMA Pediatr. 2014, 168, 435. [Google Scholar] [CrossRef] [PubMed]
- Norrington, J. Adolescent Peer Victimization, Self-Concept, and Psychological Distress in Emerging Adulthood. Youth Soc. 2020, 1, 1–23. [Google Scholar] [CrossRef]
- Sigurdson, J.F.; Wallander, J.; Sund, A. Is involvement in school bullying associated with general health and psychosocial adjustment outcomes in adulthood? Child Abus. Negl. 2014, 38, 1607–1617. [Google Scholar] [CrossRef]
- Brendgen, M. Peer Victimization and Adjustment in Young Adulthood: Introduction to the Special Section. J. Abnorm. Child Psychol. 2017, 46, 5–9. [Google Scholar] [CrossRef]
- Shavelson, R.J.; Hubner, J.J.; Stanton, G.C. Self-Concept: Validation of Construct Interpretations. Rev. Educ. Res. 1976, 46, 407–441. [Google Scholar] [CrossRef]
- Isorna, M.; Navia, C.; Felpeto, M. La transición de la Educación Primaria a la Educación Secundaria: Sugerencias para padres [The transition from Primary to Secondary Education: Tips for parents]. Innov. Educ. 2013, 23, 161–177. [Google Scholar]
- Fanti, K.A.; Henrich, C.C. Effects of Self-Esteem and Narcissism on Bullying and Victimization during Early Adolescence. J. Early Adolesc. 2014, 35, 5–29. [Google Scholar] [CrossRef]
- Autoconcepto y Respuestas Agresivas en un Contexto de Educación Intercultural. Available online: http://www.educacionyfp.gob.es/dam/jcr:e7c50cbe-654c-40d7-9d99-f49fafdc6f2f/re3321911443-pdf.pdf (accessed on 12 March 2018).
- Gonzálvez, C.; Inglés, C.J.; Vicent, M.; Martín, N.L.-S.; Sanmartín, R.; Fernández, J.M.G. Diferencias en ansiedad escolar y autoconcepto en adolescentes chilenos. Acta Invest. Psicol. 2016, 6, 2509–2515. [Google Scholar] [CrossRef]
- Ortega-Barón, J.; Buelga-Vasquez, S.; Cava-Caballero, M.J. The Influence of School Climate and Family Climate among Adolescents Victims of Cyberbullying. Comunicar 2016, 24, 57–65. [Google Scholar] [CrossRef]
- Özdemir, Y. Cyber victimization and adolescent self-esteem: The role of communication with parents. Asian J. Soc. Psychol. 2014, 17, 255–263. [Google Scholar] [CrossRef]
- Cole, D.A.; Zelkowitz, R.L.; Nick, E.; Martin, N.C.; Roeder, K.M.; Sinclair-McBride, K.; Spinelli, T. Longitudinal and Incremental Relation of Cybervictimization to Negative Self-Cognitions and Depressive Symptoms in Young Adolescents. J. Abnorm. Child Psychol. 2016, 44, 1321–1332. [Google Scholar] [CrossRef]
- Delgado, B.; Escortell, R.; Martínez-Monteagudo, M.C.; Ferrández-Ferrer, A.; Sanmartín, R. Cyberbullying, Self-concept and Academic Goals in Childhood. Span. J. Psychol. 2019, 22, E46. [Google Scholar] [CrossRef]
- Jenkins, L.N.; Demaray, M.K. Social Support and Self-Concept in Relation to Peer Victimization and Peer Aggression. J. Sch. Violence 2012, 11, 56–74. [Google Scholar] [CrossRef]
- Blakely-McClure, S.J.; Ostrov, J.M. Relational Aggression, Victimization and Self-Concept: Testing Pathways from Middle Childhood to Adolescence. J. Youth Adolesc. 2015, 45, 376–390. [Google Scholar] [CrossRef]
- Bushman, B.J.; Anderson, C.A. Is it time to pull the plug on hostile versus instrumental aggression dichotomy? Psychol. Rev. 2001, 108, 273–279. [Google Scholar] [CrossRef]
- Martínez, A.M.; Castro-Sánchez, M.; Fernández, S.R.; Zurita-Ortega, F.; Chacón-Cuberos, R.; Espejo, T. Violent behaviour, victimization, self-esteem and physical activity of Spanish adolescents according to place of residence: A structural equation model/Conducta violenta, victimización, autoestima y actividad física de adolescentes españoles en función del lugar de residencia: Un modelo de ecuaciones estructurales. Int. J. Soc. Psychol. 2017, 33, 111–141. [Google Scholar] [CrossRef]
- Torregrosa, M.S.; Inglés, C.J.; García-Fernández, J.M. Aggressive Behavior as a Predictor of Self-Concept: A Study with a Sample of Spanish Compulsory Secondary Education Students. Psychosoc. Interv. 2011, 20, 201–212. [Google Scholar] [CrossRef]
- Castro-Sánchez, M.; Zurita-Ortega, F.; Ruiz, G.R.-R.; Chacón-Cuberos, R. Explanatory model of violent behaviours, self-concept and empathy in schoolchildren. Structural equations analysis. PLOS ONE 2019, 14, e0217899. [Google Scholar] [CrossRef] [PubMed]
- Schultze-Krumblolz, A.; Schultze-Krumblolz, A.; Scheithauer, H. Cyberbullying. In Handbook of Adolescent Behavioral Problems: Evidence-Based Approaches to Prevention and Treatment; Gullotta, T.P., Ed.; Springer Science Business Media: New York, NY, USA, 2015; pp. 415–428. [Google Scholar]
- You, S.; Lim, S.A. Longitudinal predictors of cyberbullying perpetration: Evidence from Korean middle school students. Pers. Individ. Differ. 2016, 89, 172–176. [Google Scholar] [CrossRef]
- Runions, K.C.; Salmivalli, C.; Shaw, T.; Burns, S.; Cross, D. Beyond the reactive-proactive dichotomy: Rage, revenge, reward, and recreational aggression predict early high school bully and bully/victim status. Aggress. Behav. 2018, 44, 501–511. [Google Scholar] [CrossRef] [PubMed]
- Aricak, O.T.; Ozbay, A. Investigation of the relationship between cyberbullying, cybervictimization, alexithymia and anger expression styles among adolescents. Comput. Hum. Behav. 2016, 55, 278–285. [Google Scholar] [CrossRef]
- Garaigordobil, M.; Martínez-Valderrey, V.; Maganto, C.; Jaureguizar, J.; Bernaras, E. Efectos de Cyberprogram 2.0 en factores del desarrollo socioemocional. Pensamiento Psicológico 2015, 14, 33–47. [Google Scholar] [CrossRef]
- Lonigro, A.; Schneider, B.H.; Laghi, F.; Baiocco, R.; Pallini, S.; Brunner, T. Is Cyberbullying Related to Trait or State Anger? Child Psychiatry Hum. Dev. 2014, 46, 445–454. [Google Scholar] [CrossRef]
- Wei, H.-S.; Williams, J.H. Instrumental or Emotional Aggression: Testing Models of Bullying, Victimization, and Psychological Maladjustment among Taiwanese Seventh-Graders. Soc. Work. Res. 2009, 33, 231–242. [Google Scholar] [CrossRef]
- Ak, S.; Özdemir, Y.; Kuzucu, Y.; Özdemir, Y. Cybervictimization and cyberbullying: The mediating role of anger, don’t anger me! Comput. Hum. Behav. 2015, 49, 437–443. [Google Scholar] [CrossRef]
- García-Fernández, J.M.; Inglés, C.J.; Martínez-Monteagudo, M.C.; Pacheco, J.R. Evaluación y tratamiento de la ansiedad escolar en la infancia y la adolescencia [Assessment and treatment of school anxiety in childhood and adolescence]. Behav. Psychol. 2008, 16, 413–437. [Google Scholar]
- García-Fernández, J.M.; Martínez-Monteagudo, M.C.; Inglés, C.J. ¿Como se relaciona la ansiedad escolar con el rendimiento académico? Rev. Iberoam. Psicol. Salud 2013, 4, 63–76. [Google Scholar]
- Fernandes, D.C.; Silveira, M.A. Evaluación de la motivación académica y la ansiedad escolar y posibles relaciones entre ellas. Psico-USF 2012, 17, 447–455. [Google Scholar] [CrossRef]
- Martínez-Monteagudo, M.C.; García-Fernández, J.M.; Inglés, C.J. Relaciones entre ansiedad escolar, ansiedad rasgo, ansiedad estado y depresión en una muestra de adolescentes españoles. Int. Psicol. Ter. Psicol. 2013, 13, 47–64. [Google Scholar]
- Delgado, B.; Escortell, R.; Martínez-Monteagudo, M.C.; Aparici, D. La ansiedad escolar como variable explicativa del ciberacoso en estudiantes españoles de Educación Primaria. Behav. Psychol. 2019, 27, 239–255. [Google Scholar]
- González-Cabrera, J.; Calvete, E.; León-Mejía, A.; Sancho, C.P.; Peinado, J. Relationship between cyberbullying roles, cortisol secretion and psychological stress. Comput. Hum. Behav. 2017, 70, 153–160. [Google Scholar] [CrossRef]
- Halabi, F.; Ghandour, L.; Dib, R.; Zeinoun, P.; Maalouf, F.T. Correlates of bullying and its relationship with psychiatric disorders in Lebanese adolescents. Psychiatry Res. 2018, 261, 94–101. [Google Scholar] [CrossRef] [PubMed]
- Sjursø, I.; Fandrem, H.; Roland, E. Emotional Problems in Traditional and Cyber Victimization. J. Sch. Violence 2015, 15, 114–131. [Google Scholar] [CrossRef]
- Resett, S.; Gámez-Guadix, M. Propiedades psicométricas del Cuestionario de Ciberbullying en una muestra de adolescentes argentinos. Univ. Psychol. 2018, 17, 1–12. [Google Scholar] [CrossRef]
- Delgado, B.; Escortell, R. Sex and grade differences in cyberbullying of Spanish students of 5th and 6th grade of Primary Education. Ann. Psycol. 2018, 34, 472–481. [Google Scholar] [CrossRef]
- Garaigordobil, M.; Machimbarrena, J.M. Victimization and Perpetration of Bullying/Cyberbullying: Connections with Emotional and Behavioral Problems and Childhood Stress. Psychosoc. Interv. 2019, 28, 67–73. [Google Scholar] [CrossRef]
- Machimbarrena, J.M.; Garaigordobil, M. Bullying/Cyberbullying en quinto y sexto curso de primaria: Diferencias entre centros públicos y privados. Anales de Psicología 2017, 33, 319. [Google Scholar] [CrossRef]
- Garaigordobil, M. Cyberbullying. Screening de Acoso eEntre Iguales. Screening del Acoso Escolar Presencial (Bullying) y Tecnológico (Cyberbullying) [Peer harassment screening. Screening of face-to-face (bullying) and technological (cyberbullying) bullying]; TEA Ediciones: Madrid, España, 2013. [Google Scholar]
- Garaigordobil, M. Psychometric Properties of the Cyberbullying Test, a Screening Instrument to Measure Cybervictimization, Cyberaggression, and Cyberobservation. J. Interpers. Violence 2015, 32, 3556–3576. [Google Scholar] [CrossRef] [PubMed]
- Garaigordobil, M. Conducta antisocial: Conexión con bullying/cyberbullying y estrategias de resolución de conflictos. Psychosoc. Interv. 2017, 26, 47–54. [Google Scholar] [CrossRef]
- García-Fernández, J.M.; Gómez-Núñez, M.I.; Inglés, C.J.; Gonzálvez, C.; Vicent, M. Evaluación de la Ansiedad Escolar en la infancia: El Inventario de Ansiedad Escolar para Educación Primaria [Assessment of school anxiety in childhood: The School Anxiety Inventory for Primary Education]. In Proceedings of the X Congreso de la Sociedad Española para el Estudio de la Ansiedad y el Estrés, Valencia, Spain, 18 September 2014. [Google Scholar]
- Marsh, H.W. SDQ II: Manual; Sidney, Self Research Centre; University of Western Sydney: Sydney, NSW, Australia, 1992. [Google Scholar]
- Marsh, H.W. The Self-Description Questionnaire (SDQ). A Theoretical and Empirical Basis for the Measurement of Multiple Dimension of Preadolescent Self-Concept: A Test Manual and a Research Monograph; The University of Sydney: Sydney, NSW, Australia, 1986. [Google Scholar]
- González, M.C.; Tourón, J.; Gaviria, J.L. Validación del cuestionario de autodescripción de Marsh (SDQ-I) en el ámbito español. Rev. Invest. Educ. 1994, 24, 7–26. [Google Scholar]
- Buss, A.H.; Perry, M. The Aggression Questionnaire. J. Pers. Soc. Psychol. 1992, 63, 452–459. [Google Scholar] [CrossRef]
- Andreu, J.M.; Peña, M.E.; Grana, J.L. Adaptación psicométrica de la versión española del Cuestionario de Agresión. Psicothema 2002, 14, 476–482. [Google Scholar]
- Hoyle, R.H.; Smith, G.T. Formulating clinical research hypotheses as structural equation models: A conceptual overview. J. Consult. Clin. Psychol. 1994, 62, 429–440. [Google Scholar] [CrossRef]
- Finney, S.J.; DiStefano, C. Non-normal and categorical data in structural equation modeling. In Structural Equation Modeling: A Second Course, Hancock, G.R., Muller, R.O., Eds.; Information Age Publishing: Greenwich, CT, USA, 2006. [Google Scholar]
- Marsh, H.W. Handbook of Sport Psychology, 3rd ed.; Wiley Online Library: New Jersey, NJ, USA, 2007. [Google Scholar]
- Ragatz, L.; Anderson, R.J.; Fremouw, W.; Schwartz, R. Criminal thinking patterns, aggression styles, and the psychopathic traits of late high school bullies and bully-victims. Aggress. Behav. 2010, 37, 145–160. [Google Scholar] [CrossRef]
- Cuadrado-Gordillo, I.; Fernández-Antelo, I. Adolescents’ perception of the characterizing dimensions of cyberbullying: Differentiation between bullies’ and victims’ perceptions. Comput. Hum. Behav. 2016, 55, 653–663. [Google Scholar] [CrossRef]
- León-Moreno, C.; Callejas-Jerónimo, J.E.; Suárez-Relinque, C.; Musitu-Ferrer, D.; Musitu, G. Parental Socialization, Social Anxiety, and School Victimization: A Mediation Model. Sustainability 2020, 12, 2681. [Google Scholar] [CrossRef]
- Lang, P.J. Fear reduction and fear behavior: Problems in treating a construct. In Research in Psychotherapy; American Psychological Association (APA): Washington, DC, USA, 2004; pp. 90–102. [Google Scholar]
- Orgilés, M.; Johnson, B.T.; Huedo-Medina, T.B.; Espada, J.P. Autoconcepto y ansiedad social como variables predictoras del rendimiento académico de los adolescentes españoles con padres divorciados [Self-concept and social anxiety as predictive variables of the academic performance of Spanish adolescents with divorcied parents]. Rev. Electron. Investig. Psicoeduc. 2012, 10, 57–72. [Google Scholar]
- Guy, A.; Lee, K.; Wolke, D. Comparisons between Adolescent Bullies, Victims, and Bully-Victims on Perceived Popularity, Social Impact, and Social Preference. Front. Psychiatry 2019, 10, 1–10. [Google Scholar] [CrossRef] [PubMed]
- Simkin, H.; Azzollini, S.; Voloschin, C. Autoestima y problemáticas psicosociales en la infancia, adolescencia y juventud. Rev. Invest. Psicol. Soc. 2014, 1, 59–96. [Google Scholar]
- Núñez, M.I.G.; Fernández, J.M.G.; Inglés, C.J.; Martín, N.L.S.; Barrancos, M.L. ¿Existen Diferencias En rechazo Escolar Segúnlos Niveles de Ansiedad Escolar? INFAD 2016, 4, 501. [Google Scholar] [CrossRef]
- Martínez-Monteagudo, M.C.; Inglés, C.J.; Trianes, M.V.; García-Fernández, J.M. Perfiles de ansiedad escolar: Diferencias en Clima Social y Violencia entre Iguales. Electron. J. Res. Educ. Psychol. 2017, 9, 1023–1042. [Google Scholar] [CrossRef][Green Version]


| Variables | 1 | 2 | 3 | 4 | 5 | 6 | 7 | 8 | 9 | 10 | 11 | 12 | 13 | 14 | 15 | 16 |
|---|---|---|---|---|---|---|---|---|---|---|---|---|---|---|---|---|
| 1. SAI: F1 | 1.00 | |||||||||||||||
| 2. SAI: F2 | 0.51 ** | 1.00 | ||||||||||||||
| 3. SAI: F3 | 0.51 ** | 0.49 ** | 1.00 | |||||||||||||
| 4. SAI: F4 | 0.57 ** | 0.46 ** | 0.55 ** | 1.00 | ||||||||||||
| 5. AQ: H | 0.30 ** | 0.31 ** | 0.43 ** | 0.44 ** | 1.00 | |||||||||||
| 6. AQ: V | 0.23 ** | 0.17 ** | 0.29 ** | 0.23 ** | 0.62 ** | 1.00 | ||||||||||
| 7. AQ: A | 0.27 ** | 0.24 ** | 0.32 ** | 0.37 ** | 0.65 ** | 0.67 ** | 1.00 | |||||||||
| 8. AQ: P | 0.16 ** | 0.08 | 0.24 ** | 0.22 ** | 0.62 ** | 0.66 ** | 0.62 ** | 1.00 | ||||||||
| 9. SDQ: HF | 0.01 | −0.20 ** | −0.06 | −0.04 | 0.05 | 0.15 ** | 0.11 * | 0.14 ** | 1.00 | |||||||
| 10. SDQ: AF | −0.02 | −0.20 ** | −0.12 ** | −0.07 | 0.01 | 0.13 ** | 0.04 | 0.06 | 0.76 ** | 1.00 | ||||||
| 11. SDQ: RC | 0.02 | −0.13 ** | −0.01 | −0.01 | 0.08 | 0.13 ** | 0.12 ** | 0.09 * | 0.77 ** | 0.79 ** | 1.00 | |||||
| 12. SDQ: RP | −0.03 | −0.13 ** | −0.07 | −0.05 | −0.01 | 0.01 * | 0.09 * | 0.05 | 0.66 ** | 0.69 ** | 0.79 ** | 1.00 | ||||
| 13. SDQ: L | 0.06 | −0.07 | −0.06 | 0.03 | 0.02 | 0.07 | 0.05 | 0.05 | 0.61 ** | 0.62 ** | 0.69 ** | 0.72 ** | 1.00 | |||
| 14. SDQ: M | −0.05 | −0.11 * | −0.17 ** | −0.18 ** | −0.03 | −0.02 | −0.01 | −0.02 | 0.49 ** | 0.49 ** | 0.58 ** | 0.54 ** | 0.45 ** | 1.00 | ||
| 15. SDQ: G | −0.06 | −0.19 ** | −0.14 ** | −0.10 * | −0.08 | −0.05 | −0.07 | −0.03 | 0.64 ** | 0.75 ** | 0.73 ** | 0.64 ** | 0.63 ** | 0.51 ** | 1.00 | |
| 16. Cybervictimization | −0.08 | 0.07 | −0.02 | −0.09 * | −0.09 * | −0.17 ** | −0.18 ** | −0.12 ** | −0.66 ** | −0.61 ** | −0.78 ** | −0.81 ** | −0.68 ** | −0.49 ** | −0.45 ** | 1.00 |
| M | 24.64 | 12.91 | 8.68 | 13.70 | 13.58 | 5.67 | 10.38 | 9.84 | 20.54 | 19.53 | 19.42 | 21.74 | 17.74 | 17.02 | 23.73 | 8.97 |
| SD | 17.10 | 13.94 | 9.63 | 10.13 | 7.11 | 4.35 | 5.51 | 7.22 | 7.50 | 6.72 | 8.53 | 8.27 | 6.70 | 7.69 | 5.08 | 11.68 |
| Min | 0.00 | 0.00 | 0.00 | 0.00 | 0.00 | 0.00 | 0.00 | 0.00 | 1.00 | 2.00 | 4.00 | 0.00 | 2.00 | 0.00 | 5.00 | 0.00 |
| Max | 60.00 | 56.00 | 46.00 | 36.00 | 32.00 | 20.00 | 28.00 | 36.00 | 32.00 | 32.00 | 32.00 | 32.00 | 32.00 | 32.00 | 32.00 | 34.00 |
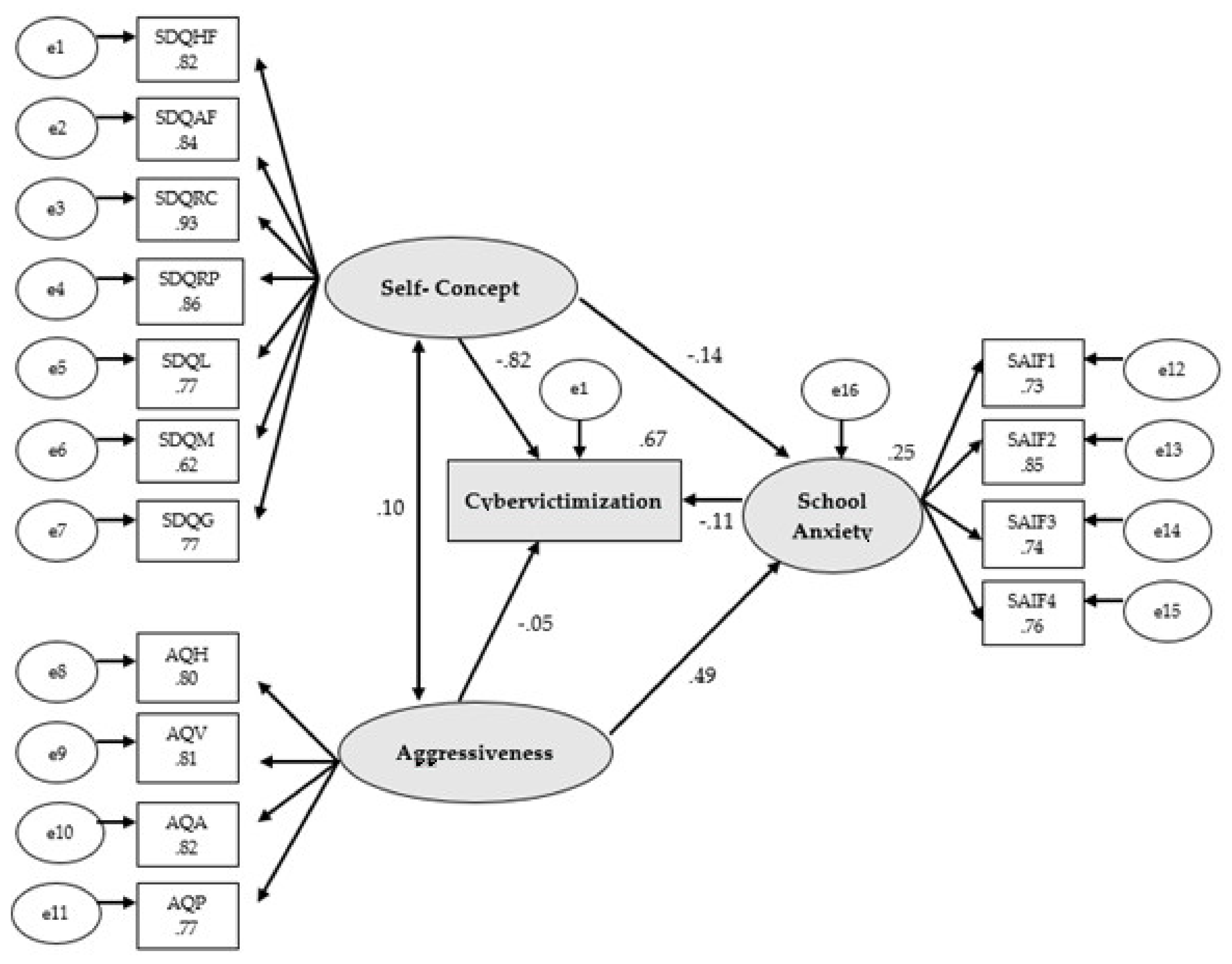
| Relationships between Variables | Unstandardized Regression Weights | Standardized Regression Weights | |||||
|---|---|---|---|---|---|---|---|
| Estimates | S.E. | C.R. | p | Estimates | |||
| School Anxiety | <--- | Self-Concept | −0.438 | 0.139 | −3.156 | 0.002 | −0.143 |
| School Anxiety | <--- | Aggressiveness | 1.094 | 0.120 | 9.101 | *** | 0.491 |
| AQP | <--- | Aggressiveness | 1.000 | 0.774 | |||
| AQA | <--- | Aggressiveness | 0.809 | 0.042 | 19.146 | *** | 0.820 |
| AQV | <--- | Aggressiveness | 0.632 | 0.032 | 19.456 | *** | 0.812 |
| AQH | <--- | Aggressiveness | 1.014 | 0.054 | 18.714 | *** | 0.798 |
| SDQG | <--- | Self-Concept | 1.000 | 0.800 | |||
| SDQM | <--- | Self-Concept | 1.164 | 0.076 | 15.304 | *** | 0.615 |
| SDQL | <--- | Self-Concept | 1.284 | 0.063 | 20.517 | *** | 0.779 |
| SDQRP | <--- | Self-Concept | 1.770 | 0.075 | 23.707 | *** | 0.870 |
| SDQRC | <--- | Self-Concept | 1.932 | 0.075 | 25.877 | *** | 0.920 |
| SDQAF | <--- | Self-Concept | 1.378 | 0.061 | 22.639 | *** | 0.834 |
| SDQHF | <--- | Self-Concept | 1.494 | 0.069 | 21.545 | *** | 0.810 |
| SAIF1 | <--- | School Anxiety | 1.000 | 0.729 | |||
| SAIF2 | <--- | School Anxiety | 0.727 | 0.054 | 13.530 | *** | 0.650 |
| SAIF3 | <--- | School Anxiety | 0.568 | 0.039 | 14.632 | *** | 0.736 |
| SAIF4 | <--- | School Anxiety | 0.620 | 0.040 | 15.409 | *** | 0.763 |
| Cybervictimization | <--- | Self-Concept | −2.448 | 0.139 | −17.641 | *** | −0.853 |
| Cybervictimization | <--- | Aggressiveness | 0.081 | 0.061 | 1.322 | 0.186 | 0.039 |
| Cybervictimization | <--- | School Anxiety | −0.100 | 0.028 | −3.515 | *** | −0.107 |
© 2020 by the authors. Licensee MDPI, Basel, Switzerland. This article is an open access article distributed under the terms and conditions of the Creative Commons Attribution (CC BY) license (http://creativecommons.org/licenses/by/4.0/).
Share and Cite
Escortell, R.; Delgado, B.; Martínez-Monteagudo, M.C. Cybervictimization, Self-Concept, Aggressiveness, and School Anxiety in School Children: A Structural Equations Analysis. Int. J. Environ. Res. Public Health 2020, 17, 7000. https://doi.org/10.3390/ijerph17197000
Escortell R, Delgado B, Martínez-Monteagudo MC. Cybervictimization, Self-Concept, Aggressiveness, and School Anxiety in School Children: A Structural Equations Analysis. International Journal of Environmental Research and Public Health. 2020; 17(19):7000. https://doi.org/10.3390/ijerph17197000
Chicago/Turabian StyleEscortell, Raquel, Beatriz Delgado, and María C. Martínez-Monteagudo. 2020. "Cybervictimization, Self-Concept, Aggressiveness, and School Anxiety in School Children: A Structural Equations Analysis" International Journal of Environmental Research and Public Health 17, no. 19: 7000. https://doi.org/10.3390/ijerph17197000
APA StyleEscortell, R., Delgado, B., & Martínez-Monteagudo, M. C. (2020). Cybervictimization, Self-Concept, Aggressiveness, and School Anxiety in School Children: A Structural Equations Analysis. International Journal of Environmental Research and Public Health, 17(19), 7000. https://doi.org/10.3390/ijerph17197000

