The Mediating Role of Psychological Capital between Motivational Orientations and Their Organizational Consequences
Abstract
1. Introduction
1.1. Motivational Orientations and Performance
1.2. The Mediating Role of Psychological Capital Resources
2. Materials and Methods
2.1. Ethical Information
2.2. Participants
2.3. Procedure
2.4. Instruments
2.4.1. Motivational Traits
2.4.2. Psychological Capital
2.4.3. Performance
2.5. Statistical Analyses
3. Results
Mediation Analysis
4. Discussion
4.1. Principal Findings
4.1.1. Approach Traits
4.1.2. Mixed Trait
4.1.3. Avoidance Traits
4.1.4. Recapitulation
4.2. Directions for Further Research
4.3. Implications for Practice
4.4. Limitations of the Study
5. Conclusions
Author Contributions
Funding
Conflicts of Interest
References
- Barabasch, A.; Dehmel, A.; van Loo, J. Introduction: The value of investing in an ageing workforce. In Working and Ageing. The Benefits of Investing in an Ageing Workforce; European Centre for the Development of Vocational Training; Publications Office of the European Union: Luxembourg, 2012; pp. 9–34. [Google Scholar]
- Barabasch, A.; Dehmel, A. Working beyond 65 in Canada and the United States. In Working and Ageing. The Benefits of Investing in an Ageing Workforce; European Centre for the Development of Vocational Training; Publications Office of the European Union: Luxembourg, 2012; pp. 230–253. [Google Scholar]
- Alcover, C.M.; Topa, G. Work characteristics motivational orientations, psychological work ability and job mobility intentions of older workers. PLoS ONE 2018, 13, 1–24. [Google Scholar] [CrossRef]
- Shojaei, M. The comparison of the motivational traits of adult, young, and adolescent Iranian elite soccer players. J. Sci. Med. Sport 2007, 10, 89. [Google Scholar]
- Bandura, A. Self-efficacy: Toward a unifying theory of behavioural change. Psychol. Rev. 1977, 8, 191–215. [Google Scholar] [CrossRef]
- Feldman, D.C.; Beehr, T.A. A three-phase model of retirement decision making. Am. Psychol. 2011, 66, 193–203. [Google Scholar] [CrossRef] [PubMed]
- Bal, P.M.; De Lange, A.H. From flexibility human resource management to employee engagement and perceived job performance across the lifespan: A multisample study. J. Occup. Organ. Psychol. 2015, 88, 126–154. [Google Scholar] [CrossRef]
- Kanfer, R.; Ackerman, P.L.; Heggestad, E. Motivational skills & self-regulation for learning. Learn. Individ. Differ. 1996, 8, 185–209. [Google Scholar]
- Luthans, F.; Youssef, C. Psychological capital: An evidence-based positive approach. Annu. Rev. Organ. Psychol. Organ. Behav. 2017, 4, 339–366. [Google Scholar] [CrossRef]
- Kanfer, R.; Chen, G. Motivation in organizational behavior: History, advances and prospects. Organ. Behav. Hum. Decis. Process. 2016, 136, 6–19. [Google Scholar] [CrossRef]
- Kanfer, R.; Heggestad, E.R. Motivational traits and skills: A person-centered approach to work motivation. Res. Organ. Behav. 1997, 19, 1–56. [Google Scholar]
- Kanfer, R.; Ackerman, P.L. Individual differences in work motivation: Further explorations of a trait framework. Appl. Psychol. 2000, 49, 470–482. [Google Scholar] [CrossRef]
- Choi, K.-H.; Saperstein, A.M.; Medalia, A. The relationship of trait to state motivation: The role of self-competency beliefs. Schizophr. Res. 2012, 139, 73–77. [Google Scholar] [CrossRef] [PubMed]
- Koopmans, L.; Bernaards, C.M.; Hildebrandt, V.H.; Schaufeli, W.B.; de Vet, H.C.W.; van der Beek, A.J. Conceptual frameworks of individual work performance: A systematic review. J. Occup. Environ. Med. 2011, 53, 856–866. [Google Scholar] [CrossRef] [PubMed]
- Coyne, I.J.; Gentile, D.; Born, M.; Ersoy, N.C.; Vakola, M. The relationship between productive and contraproductive work behavior across four European countries. Eur. J. Work Organ. Psychol. 2013, 22, 377–389. [Google Scholar] [CrossRef][Green Version]
- Cracsner, C.E.; Sergentu, E. Some considerations regarding the rapport between motivation-performance in primary school. Procedia Soc. Behav. Sci. 2013, 78, 446–450. [Google Scholar] [CrossRef][Green Version]
- Mahlamäki, T.; Rintamäki, T.; Rajah, E. The role of personality and motivation on key account manager job performance. Ind. Mark. Manag. 2019, 83, 174–184. [Google Scholar] [CrossRef]
- Van Horik, J.O.; Madden, J.R. A problem with problem solving: Motivational traits, but not cognition, predict success on novel operant foraging tasks. Anim. Behav. 2016, 114, 189–198. [Google Scholar] [CrossRef]
- Gillet, N.; Vallerand, R.J.; Lafrenière, M.A.K.; Bureau, J.S. The mediating role of positive and negative affect in the situational motivation-performance relationship. Motiv. Emot. 2013, 37, 465–479. [Google Scholar] [CrossRef]
- Diefendorff, J.; Mehta, K. The relations of motivational traits with workplace deviance. J. Appl. Psychol. 2007, 92, 967–977. [Google Scholar] [CrossRef]
- Luthans, F. Positive organizational behavior: Developing and managing psychological strengths. Acad. Manag. Perspect. 2002, 16, 57–72. [Google Scholar] [CrossRef]
- Luthans, F. The need for and meaning of positive organizational behavior. J. Organ. Behav. 2002, 23, 675–706. [Google Scholar] [CrossRef]
- Luthans, F.; Youssef, C.; Avolio, B.J. Psychological Capital: Developing the Human Competitive Edge; Oxford University Press: Oxford, UK, 2007. [Google Scholar]
- Wernsing, F. Psychological capital: A test of measurement invariance across national cultures. J. Leadersh. Organ. Stud. 2014, 21, 179–190. [Google Scholar] [CrossRef]
- Youssef, C.; Luthans, F. Psychological capital: Meaning, findings and future directions. In The Oxford Handbook of Positive Organizational Scholarship; Cameron, K.S., Spreitzer, G.M., Eds.; Oxford University Press: New York, NY, USA, 2012. [Google Scholar]
- Jafari, A.; Hesampour, F. Predicting life satisfaction based on spiritual intelligence and psychological capital in older people. Iran. J. Ageing 2017, 12, 90–103. [Google Scholar] [CrossRef][Green Version]
- Luthans, F.; Avolio, B.; Avey, J.B.; Norman, S. Positive psychological capital: Measurement and relationship with performance and satisfaction. Pers. Psychol. 2007, 60, 541–572. [Google Scholar] [CrossRef]
- Etikariena, A. The effect of psychological capital as a mediator variable on the relationship between work happiness and innovative work behavior. In Diversity in Unity: Perspectives from Psychology and Behavioral Sciences; Ariyanto, A.A., Muluk, H., Newcombe, P., Piercy, F.P., Poerwandari, E.K., Suradijono, S.R., Eds.; Routledge/Taylor and Francis Group: New York, NY, USA, 2018. [Google Scholar]
- Rabenu, E.; Yaniv, E.; Elizur, D. The relationship between psychological capital, coping with stress, well-being and performance. Curr. Psychol. 2017, 36, 875–887. [Google Scholar] [CrossRef]
- Carmona-Halty, M.; Salanova, M.; Llorens, S.; Schaufeli, W.B. How psychological capital mediates between study-related positive emotions and academic performance. J. Happiness Stud. 2019, 20, 605–617. [Google Scholar] [CrossRef]
- Madrid, H.P.; Diaz, M.T.; Leka, S.; Leiva, P.I.; Barros, E. A finer grained approach to psychological capital and work performance. J. Bus. Psychol. 2018, 33, 461–477. [Google Scholar] [CrossRef]
- Kim, J.; Noh, Y. The effects of psychological capital and work engagement on nurse’s lateness attitude and turnover intentions. J. Manag. Dev. 2016, 12, 681–696. [Google Scholar]
- Ferraro, T.; Pais, L.; Moreira, J.M.; Dos Santos, N.R. Decent work and work motivation in knowledge workers: The mediating role of psychological capital. Appl. Res. Qual. Life 2018, 13, 501–523. [Google Scholar] [CrossRef]
- Datu, J.A.D.; King, R.B.; Valdez, J.P.M. Psychological capital bolsters motivation, engagement, and achievement: Cross-sectional and longitudinal studies. J. Posit. Psychol. 2018, 13, 260–270. [Google Scholar] [CrossRef]
- Siu, O.L.; Bakker, A.B.; Jiang, X. Psychological capital among university students: Relationships with study engagement and intrinsic motivation. J. Happiness Stud. 2014, 15, 979–994. [Google Scholar] [CrossRef]
- Luthans, F.; Norman, S.; Avolio, B.; Avey, J.B. The mediating role of psychological capital in the supportive organizational climate-employee performance relationship. J. Organ. Behav. 2008, 29, 219–238. [Google Scholar] [CrossRef]
- Schmitt, N. Uses and abuses of coefficient alpha. Psychol. Assess. 1996, 8, 350–353. [Google Scholar] [CrossRef]
- Spector, P.E.; Bauer, J.A.; Fox, S. Measurement artifacts in the assessment of counterproductive work behavior and organizational citizenship behavior: Do we know what we think we know? J. Appl. Psychol. 2010, 95, 781–790. [Google Scholar] [CrossRef] [PubMed]
- Hayes, A.F. Introduction to Mediation, Moderation, and Conditional Process Analysis: A Regression-Based Approach; The Guildford Press: New York, NY, USA, 2013. [Google Scholar]
- Hair, J.F.; Hult, G.T.M.; Ringle, C.M.; Sarstedt, M. A Primer on Partial Least Squares Structural Equation Modeling (PLS-SEM), 2nd ed.; SAGE: Thousand Oaks, CA, USA, 2017. [Google Scholar]
- Funder, D.C.; Ozer, D.J. Evaluating effect sizes in psychological research: Sense and nonsense. Adv. Methods Pract. Psychol. Sci. 2019, 2, 156–168. [Google Scholar] [CrossRef]
- Avey, J.B.; Reichard, R.J.; Luthans, F.; Mhatre, K.H. Meta-anaylisis of the impact of positive psychological capital on employee attitudes, behaviors, and performance. Hum. Resour. Dev. Q. 2011, 22, 127–152. [Google Scholar] [CrossRef]
- Rego, A.; Marques, C.; Pina e Cunha, M. Retail employee’s self-efficacy and hope predicting their positive affect and creativity. Eur. J. Work Organ. Psychol. 2012, 21, 923–945. [Google Scholar] [CrossRef]
- Luthans, F.; Avolio, B.J.; Walumbwa, F.O.; Li, W. The psychological capital of chinese workers: Exploring the relationship with performance. Manag. Organ. Rev. 2005, 1, 259–271. [Google Scholar] [CrossRef]
- Nguyen, T.D.; Nguyen, T.T.M. Psychological capital, quality of work life, and quality of life of marketers: Evidence from Vietnam. J. Macromarketing 2012, 32, 87–95. [Google Scholar] [CrossRef]
- Rego, A.; Marques, C.; Pina e Cunha, M. Optimism predicting employee’s creativity: The mediating role of positive affect and the positivity ratio. Eur. J. Work Organ. Psychol. 2012, 21, 244–270. [Google Scholar] [CrossRef]
- Zhang, X.; Li, Y.-L.; Ma, S.; Hu, J.; Jiang, L. A structured reading materials-based intervention program to develop the psychological capital of chines employees. Soc. Behav. Personal. 2014, 42, 503–516. [Google Scholar] [CrossRef]
- Strauss, K.; Niven, K.; McClelland, C.R.; Cheung, B.K.T. Hope and optimism in the face of change: Contributions to task adaptivity. J. Bus. Psychol. 2015, 30, 733–745. [Google Scholar] [CrossRef]
- Van de Broeck, A.; Sulea, C.; Vander Elst, T.; Fischmann, G.; Iliescu, D.; De Witte, H. The mediating role of psychological needs in the relation between qualitative job insecurity and counterproductive work behavior. Career Dev. Int. 2014, 19, 526–547. [Google Scholar] [CrossRef]
- Ho, V.T. Interpersonal counterproductive work behaviors: Distinguishing between person-focused versus task-focused behaviors and their antecedents. J. Bus. Psychol. 2012, 27, 467–482. [Google Scholar] [CrossRef]
- Lam, L.W. Impact of competitiveness on salespeople’s commitment and performance. J. Bus. Res. 2012, 65, 1328–1334. [Google Scholar] [CrossRef]
- Cooke, A.; Kavussanu, M.; McIntyre, D.; Ring, C. Effects on competition on endurance performance and the underlying psychological and physiological mechanisms. Biol. Psychol. 2011, 86, 370–378. [Google Scholar] [CrossRef] [PubMed]
- Ghadi, M. Empirical examination of theoretical model of workplace envy: Evidences from Jordan. Manag. Res. Rev. 2018, 41, 1438–1459. [Google Scholar] [CrossRef]
- Stefan, S.; David, D. The functions of worry and its relation to performance in controllable and uncontrollable situations. Cogn. Emot. 2012, 27, 521–529. [Google Scholar] [CrossRef]
- Hartley, C.A.; Phelps, E.A. Anxiety and decision-making. Biol. Psychiatry 2012, 72, 113–118. [Google Scholar] [CrossRef]
- Rehman, U.; Shahnawaz, M.G. Machiavellianism, job autonomy, and counterproductive work behavior among Indian managers. J. Work Organ. Psychol. 2018, 34, 83–88. [Google Scholar]
- Liu, Y.; Zhang, J.; Zhang, H.; Ma, L. The big five personality and counterproductive work behavior (CWB): The moderating role of perceived organizational support. In Proceedings of the 2011 International Conference on Computer Science and Service System (CCSS), Nanjing, China, 27–29 June 2011; IEEE: Piscataway, NJ, USA, 2011; pp. 2680–2683. [Google Scholar]
- Bodankin, M.; Tziner, A. Constructive deviance, destructive deviance and personality: How do the interrelate? Amfiteatru Econ. 2009, 11, 549–564. [Google Scholar]
- Strack, J.; Lopes, P.; Esteves, F.; Fernandez-Berrocal, P. Must we suffer to succed?: When anxiety boosts motivation and performance. J. Individ. Differ. 2017, 38, 113–124. [Google Scholar] [CrossRef]
- Strack, J.; Lopes, P.; Esteves, F. Will you thrive under pressure or burn out? Linking anxiety motivation and emotional exhaustion. Cogn. Emot. 2015, 29, 578–591. [Google Scholar] [CrossRef] [PubMed]
- Wang, Z.; Shakeshaft, N.; Schofield, K.; Malanchini, M. Anxiety is not enough to drive me away: A latent profile analysis on math anxiety and math motivation. PLoS ONE 2018, 13, e0192072. [Google Scholar] [CrossRef] [PubMed]
- Miao, C.; Humphrey, R.H.; Qian, S. Are the emotionally intelligent good citizens or counterproductive? A meta-analysis of emotional intelligence and its relationships with organizational citizenship behavior and counterproductive work behavior. Person. Individ. Differ. 2017, 116, 144–156. [Google Scholar] [CrossRef]
- Ugwu, L.I.; Enwereuzor, I.K.; Fimber, U.S.; Ugwu, D.I. Nurses’ burnout and counterproductive work behavior in a Nigerian sample: The moderating role of emotional intelligence. Int. J. Afr. Nurs. Sci. 2017, 7, 106–113. [Google Scholar] [CrossRef]
- Bolino, M.; Hsiung, H.-H.; Harvey, J.; Lepine, J. “Well, I’m tired of tryin’!” Organizational citizenship behavior and citizenship fatigue. J. Appl. Psychol. 2015, 100, 56–74. [Google Scholar] [CrossRef] [PubMed]
- IBJ Media. Workers in gig economy have varied motivations. Indianap. Bus. J. 2018, 39, 21. [Google Scholar]
- Doucette, M.H.; Bradford, W.D. Dual job holding and the gig economy: Allocation of effort across primary and gig jobs. South. Econ. J. 2019, 85, 1217–1242. [Google Scholar] [CrossRef]
- Jabagi, N.; Croteau, A.-M.; Audebrand, L.K.; Marsan, J. Gig-workers’ motivation: Thinking beyond carrots and sticks. J. Manag. Psychol. 2019, 34, 192–213. [Google Scholar] [CrossRef]
- West, B.J.; Patera, J.L.; Carsten, M.K. Team level positivity: Investigating positive psychological capacities and team level outcomes. J. Organ. Behav. 2009, 30, 249–267. [Google Scholar] [CrossRef]
- Litchfield, R.C.; Karakitapoglu-Aygun, Z.; Gumusluoglu, L.; Carter, M.; Hirst, G. When team identity helps innovation and when it hurts: Team identity and its relationship to team and cross-team innovative behavior. J. Prod. Innov. Manag. 2018, 35, 350–366. [Google Scholar] [CrossRef]
- Walumbwa, F.O.; Peterson, S.J.; Avolio, B.J.; Hartnell, C.A. An investigation of the relationships among leader and follower psychological capital, service climate, and job performance. Pers. Psychol. 2010, 63, 937–963. [Google Scholar] [CrossRef]
- Moon, T.W.; Hur, W.-M. Emotional intelligence, emotional exhaustion, and job performance. Soc. Behav. Personal. 2011, 39, 1087–1096. [Google Scholar] [CrossRef]
- Daipuria, P. Emotional intelligence as a predictor of personal effectiveness: A study of healthcare professionals in New Delhi. FIIB Bus. Rev. 2016, 5, 58–67. [Google Scholar] [CrossRef]
- Kelsen, B.A.; Liang, H.Y. Role of the big five personality traits and motivation in predicting performance in collaborative presentations. Psychol. Rep. 2018, 122, 1907–1924. [Google Scholar] [CrossRef]
- Swift, V.; Peterson, J.B. Improving the effectiveness of performance feedback by considering personality traits and task demands. PLoS ONE 2018, 13, e0197810. [Google Scholar] [CrossRef]
- Stellar, J.; Feinberg, M.; Keltner, D. When the selfish suffer: Evidence for selective prosocial emotional and physiological responses to suffering egoists. Evol. Hum. Behav. 2014, 35, 140–147. [Google Scholar] [CrossRef]







| Variables | M | SD | VIF | 1 | 2 | 3 | 4 | 5 | 6 | 7 | 8 | 9 | 10 | 11 | 12 | 13 | 14 | 15 |
|---|---|---|---|---|---|---|---|---|---|---|---|---|---|---|---|---|---|---|
| Age | 49.03 | 6.73 | n/a | n/a | ||||||||||||||
| Gender | 1.50 | 0.50 | n/a | −0.002 | n/a | |||||||||||||
| Years in company | 16.33 | 10.98 | n/a | −0.492 ** | −0.072 | n/a | ||||||||||||
| Desire to learn | 3.96 | 0.55 | 1.889 | −0.073 * | −0.015 | −0.023 | 0.651 | |||||||||||
| Mastery goals | 3.60 | 0.47 | 2.004 | −0.103 ** | −0.003 | −0.089 * | 0.663 ** | 0.700 | ||||||||||
| Other-referenced goals | 2.86 | 0.69 | 2.271 | −0.128 ** | −0.047 | −0.116 ** | 0.097 ** | 0.214 ** | 0.845 | |||||||||
| Competitiveness | 2.5 | 0.62 | 1.940 | −0.138 ** | −0.149 ** | −0.114 ** | 0.009 | 0.181 ** | 0.651 ** | 0.755 | ||||||||
| Worry | 3.26 | 0.57 | 2.063 | −0.102 ** | 0.178 ** | −0.104 ** | 0.084 * | 0.064 | 0.365 ** | 0.083 * | 0.757 | |||||||
| Emotionality | 2.87 | 0.63 | 2.872 | −0.031 | 0.181 ** | −0.047 | −0.065 | −0.072 | 0.303 ** | 0.066 | 0.672 ** | 0.801 | ||||||
| Self-efficacy | 3.60 | 0.55 | 1.333 | 0.010 | −0.071 | −0.051 | 0.172 ** | 0.225 ** | 0.075 * | 0.070 | −0.124 ** | −0.202 ** | 0.651 | |||||
| Hope | 3.72 | 0.77 | 1.510 | −0.053 | 0.012 | −0.078 * | 0.259 ** | 0.294 ** | 0.084 * | 0.047 | −0.092 * | −0.187 ** | 0.401 ** | 0.610 | ||||
| Resilience | 3.76 | 0.45 | 1.381 | 0.035 | 0.029 | −0.023 | 0.210 ** | 0.191 ** | 0.032 | −0.037 | −0.116 ** | −0.231 ** | 0.367 ** | 0.414 ** | 0.678 | |||
| Optimism | 3.60 | 0.62 | 1.261 | −0.020 | 0.051 | −0.034 | 0.158 ** | 0.159 ** | −0.050 | −0.019 | −0.113 ** | −0.219 ** | 0.273 ** | 0.393 ** | 0.293 ** | 0.496 | ||
| Positive performance | 3.76 | 0.64 | 1.354 | −0.028 | −0.012 | −0.112 ** | 0.268 ** | 0.327 ** | 0.024 | −0.061 | 0.056 | −0.006 | 0.222 ** | 0.170 ** | 0.215 ** | 0.189 ** | 0.537 | |
| Negative performance | 1.66 | 0.68 | 1.100 | −0.122 ** | 0.004 | −0.020 | −0.104 ** | −0.142 ** | 0.0161 ** | 0.100 ** | 0.081 * | 0.126 ** | −0.077 * | −0.132 ** | −0.069 | −0.086 * | −0.078 * | 0.822 |
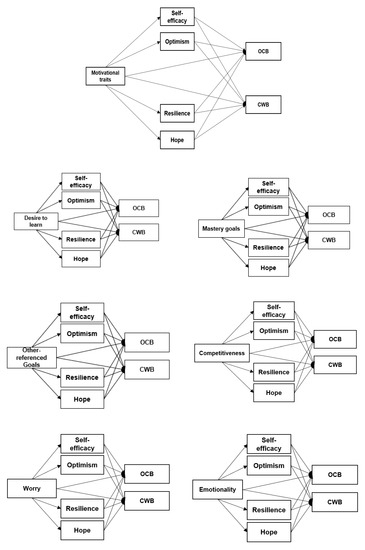
| Model with Direct Effects | ||||||
| Desire to learn | OCB | H1 | Supported | H1a | Supported | |
| CWB | Supported | |||||
| Mastery | OCB | H1 | Supported | H1a | Supported | |
| CWB | Supported | |||||
| Other Referenced Goals | OCB | H1 | Not supported | H1a | Not supported | |
| CWB | Supported | H1b | Supported | |||
| Competitiveness | OCB | H1 | Not supported | H1a | Not supported | |
| CWB | Supported | |||||
| Worry | OCB | H1 | Supported | H1b | Not supported | |
| CWB | Not supported | |||||
| Emotionality | OCB | H1 | Supported | H1b | Supported | |
| CWB | Supported | |||||
| Model with Indirect Effects | ||||||
| Desire to learn | Self-efficacy | OCB | H2 | Supported | H3 | Supported |
| Optimism | Supported | |||||
| Resilience | Supported | |||||
| Hope | CWB | Supported | ||||
| Mastery | Self-efficacy | OCB | H2 | Supported | H3 | Supported |
| Optimism | Supported | |||||
| Resilience | Supported | |||||
| Hope | CWB | Supported | ||||
| Other Referenced Goals | Self-efficacy | OCB | H2 | Not supported | H3 | Not supported |
| Optimism | Not supported | |||||
| Resilience | Not supported | |||||
| Hope | CWB | Supported | ||||
| Competitiveness | Self-efficacy | OCB | H2 | Not supported | H3 | Not supported |
| Optimism | Not supported | |||||
| Resilience | Not supported | |||||
| Hope | CWB | Not supported | ||||
| Worry | Self-efficacy | OCB | H2 | Not supported | H3 | Not supported |
| Optimism | Not supported | |||||
| Resilience | Not supported | |||||
| Hope | CWB | Supported | ||||
| Emotionality | Self-efficacy | OCB | H2 | Not supported | H3 | Not supported |
| Optimism | Not supported | |||||
| Resilience | Not supported | |||||
| Hope | CWB | Supported | ||||
© 2020 by the authors. Licensee MDPI, Basel, Switzerland. This article is an open access article distributed under the terms and conditions of the Creative Commons Attribution (CC BY) license (http://creativecommons.org/licenses/by/4.0/).
Share and Cite
Rodríguez-Cifuentes, F.; Segura-Camacho, A.; García-Ael, C.; Topa, G. The Mediating Role of Psychological Capital between Motivational Orientations and Their Organizational Consequences. Int. J. Environ. Res. Public Health 2020, 17, 4864. https://doi.org/10.3390/ijerph17134864
Rodríguez-Cifuentes F, Segura-Camacho A, García-Ael C, Topa G. The Mediating Role of Psychological Capital between Motivational Orientations and Their Organizational Consequences. International Journal of Environmental Research and Public Health. 2020; 17(13):4864. https://doi.org/10.3390/ijerph17134864
Chicago/Turabian StyleRodríguez-Cifuentes, Francisco, Adrián Segura-Camacho, Cristina García-Ael, and Gabriela Topa. 2020. "The Mediating Role of Psychological Capital between Motivational Orientations and Their Organizational Consequences" International Journal of Environmental Research and Public Health 17, no. 13: 4864. https://doi.org/10.3390/ijerph17134864
APA StyleRodríguez-Cifuentes, F., Segura-Camacho, A., García-Ael, C., & Topa, G. (2020). The Mediating Role of Psychological Capital between Motivational Orientations and Their Organizational Consequences. International Journal of Environmental Research and Public Health, 17(13), 4864. https://doi.org/10.3390/ijerph17134864

