Implementation of a Classroom Program of Physiotherapy among Spanish Adolescents with Back Pain: A Collaborative Study
Abstract
1. Introduction
2. Materials and Methods
2.1. Design
2.2. Ethics
2.3. Participants
2.4. Instruments
2.5. Procedure
2.6. Statistics Analysis
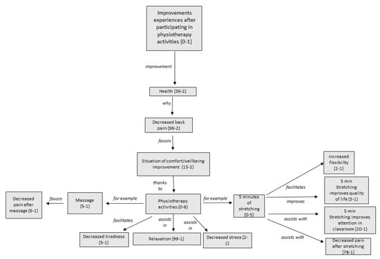
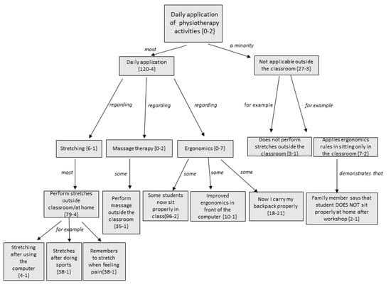
3. Results
“It’s really fun, and, also, we have learned new things so that our back doesn’t ache.”(FI, PRHS, ST4, 1.11)
“I am going to be more careful when doing it, now I think about it, before sitting poorly, I correct myself.”(FI, PBHS ST18, 2.11)
“I managed to perform the stretches well and the back pain eased a bit.”(FI, PBHS ST3, 4.23)
“I believe it is very important, the informative aspect, so that later this can be integrated into their day to day life.”(FI, PRHS, T3, 10.37)
“Now I am more aware of the risks than before.”(RD, PRHS, ST9, 46)
“The workshops have helped me to change, I have truly felt that they have been useful. In my daily life, this is noticeable and little by little, the back ache that I had starts to go away.”(FI, PBHS, ST1, 00.39)
“Sometimes, when I am studying for quite some time, my back or my neck starts aching, sometimes I do one of the stretches that we did… then I notice the muscle is much more relaxed.”(FI, PBHS ST10, 00.53)
“It is helpful not only to relax muscles, but also physically and mentally, to relax and stretch our legs, it’s interesting.”(FI, IBF, ST18, 2.29)
“The 5 minutes that we do are quite good, it helps prepare us, sometimes before the exams, we do certain postures or we do yoga, it helps a lot, it relaxes us, and we concentrate better during the exam.”(FI, PBHS ST2, 2.11)
“I know how to care for my body a little bit better, if something hurts in one part of the body, now I know how to try and make it be better, how to cure it, all in all, it’s done me good.”(FI, PBHS ST4, 7.55)
“These are all very important workshops, however, some are more important than others and there are others which you perform all day, such as sitting, because you spend many hours here and the one on the backpack because you carry it almost all day long.”(FI, PBHS, ST1, 00.14)
“Now at my home, I usually stretch on some afternoons when I have time and you can really notice the difference. Then, especially on the following days, when I go back to class, I don’t feel my back is so strained, I think it is quite good.”(FI, PBHS, ST8, 00.56)
“The truth is, now we can say “sit properly", they already know what it means to sit properly, in two words they are able to go back to the position in which they know they should sit; a straight back, a supported back, it’s faster.”(DG, T63, PRHS, T1, 4.18)
“I have found it very useful because before I would carry my backpack down by my bum and I would struggle, and it was hell and suddenly you said I should raise it higher, and I thought to myself “it doesn’t weigh a thing! I was very surprised.”(FI, PBHS, ST5, 1.49)
“At home not so much, maybe here when I am here yes, but there, at home, it’s something else. The posters really help to remember it more”.(FI, PRHS, ST7, 1.37)
4. Discussion
5. Conclusions
Limitations and Future Line of Actions
Author Contributions
Funding
Acknowledgments
Conflicts of Interest
References
- Beales, D.J.; Smith, A.J.; O’Sullivan, P.B.; Straker, L.M. Low back pain and comorbidity clusters at 17 years of age: A cross-sectional examination of health-related quality of life and specific low back pain impacts. J. Adolesc. Health 2012, 50, 509–516. [Google Scholar] [CrossRef] [PubMed]
 - Hanvold, T.N.; Veiersted, K.B.; Wærsted, M. A Prospective Study of Neck, Shoulder, and Upper Back Pain among Technical School Students Entering Working Life. J. Adolesc. Health 2010, 46, 488–494. [Google Scholar] [CrossRef]
 - Jonsdottir, S.; Ahmed, H.; Tómasson, K.; Carter, B. Factors associated with chronic and acute back pain in Wales, a cross-sectional study. BMC Musculoskelet. Disord. 2019, 20, 215. [Google Scholar] [CrossRef] [PubMed]
 - Sharan, D.; Ajeesh, P.S.; Jerrish, A.J.; Debnath, S.; Manjula, M. Backpack injuries in Indian school children: Risk factors and clinical presentations. Work 2012, 41, 929–932. [Google Scholar] [CrossRef] [PubMed]
 - Assiri, A.; Mahfouz, A.A.; Awadalla, N.J.; Abolyazid, A.Y.; Shalaby, M. Back Pain and Schoolbags among Adolescents in Abha City, Southwestern Saudi Arabia. Int. J. Environ. Res. Public Health 2020, 17, 5. [Google Scholar] [CrossRef] [PubMed]
 - Jeffries, L.J.; Milanese, S.F.; Grimmer-Somers, K.A. Epidemiology of adolescent spinal pain: A systematic overview of the research literature. Spine 2007, 32, 2630–2637. [Google Scholar] [CrossRef]
 - Smith, A.J.; O’Sullivan, P.B.; Beales, D.; Straker, L. Back Pain Beliefs Are Related to the Impact of Low Back Pain in 17-Year-Olds. Phys. Ther. 2012, 92, 1258–1267. [Google Scholar] [CrossRef]
 - Härmä, A.M.; Kaltiala-Heino, R.; Rimpelä, M.; Rantanen, P. Are adolescents with frequent pain symptoms more depressed? Scand. J. Prim. Health Care 2002, 20, 92–96. [Google Scholar] [CrossRef]
 - Hawthorne, G.; de Morton, N.; Kent, P. Back Pain and Social Isolation: Cross-sectional Validation of the Friendship Scale for Use in Studies on Low Back Pain. Clin. J. Pain 2013, 29, 245–252. [Google Scholar] [CrossRef]
 - Skoffer, B.; Foldspang, A. Physical activity and low-back pain in schoolchildren. Eur. Spine J. 2008, 17, 373–379. [Google Scholar] [CrossRef]
 - Hill, J.J.; Keating, J.L. A systematic review of the incidence and prevalence of low back pain in children. Phys. Ther. Rev. 2009, 14, 272–284. [Google Scholar] [CrossRef]
 - Dugan, J.E. Teaching the body: A systematic review of posture interventions in primary schools. Educ. Rev. 2018, 70, 643–661. [Google Scholar] [CrossRef]
 - Onofrio, A.C.; Da Silva, M.C.; Domingues, M.R.; Rombaldi, A.J. Acute low back pain in high school adolescents in Southern Brazil: Prevalence and associated factors. Eur. Spine J. 2012, 21, 234–240. [Google Scholar] [CrossRef] [PubMed][Green Version]
 - Balagué, F.; Troussier, B.; Salminen, J.J. Non-specific low back pain in children and adolescents: Risk factors. Eur. Spine J. 1999, 8, 429–438. [Google Scholar] [CrossRef]
 - Chandler, T.J.; Kibler, W.; Uhl Ben, T.L.; Wooten, B.; Kiser, A.; Stone, E. Flexibility comparisons of junior elite tennis players to other athletes. Am. J. Sports Med. 1990, 18, 134–136. [Google Scholar] [CrossRef]
 - Ayala, F.; De Sainz Baranda, P.; De Ste Croix, M. Effect of active stretch on hip flexion range of motion in female professional futsal players. J. Sports Med. Phys. Fit. 2010, 50, 428–435. [Google Scholar]
 - Feldman, D.E.; Shrier, I.; Rossignol, M.; Abenhaim, L. Risk factors for the development of low back pain in adolescence. Am. J. Epidemiol. 2001, 154, 30–36. [Google Scholar] [CrossRef]
 - Pelham, R.J.; Wang, Y.L. Cell locomotion and focal adhesions are regulated by substrate flexibility. Proc. Natl. Acad. Sci. USA 1997, 94, 13661–13665. [Google Scholar] [CrossRef]
 - Taylor, D.C.; Dalton, J.D.; Seaber, A.V.; Garrett, W.E. Viscoelastic properties of muscle-tendon units: The biomechanical effects of stretching. Am. J. Sports Med. 1990, 18, 300–309. [Google Scholar] [CrossRef]
 - Bernstein, R.M.; Cozen, H. Evaluation of Back Pain in Children and adolescents. Am. Fam. Physician 2007, 76, 1669–1676. [Google Scholar]
 - Furlan, A.D.; Brosseau, L.; Imamura, M.; Irvin, E. Massage for low-back pain: A systematic review within the framework of the Cochrane Collaboration Back Review Group. Spine 2002, 27, 1896–1910. [Google Scholar] [CrossRef] [PubMed]
 - Van Tulder, M.; Becker, A.; Bekkering, T.; Breen, A.; Del Rel, M.T.G.; Hutchinson, A.; Koes, B.; Laerum, E.; Malmivaara, A.; On behalf of the COST B13 Working Group on Guidelines for the Management of Acute Low Back Pain in Primary Care. European guidelines for the management of acute nonspecific low back pain in primary care. Eur. Spine J. 2006, 15, 169–191. [Google Scholar] [CrossRef] [PubMed]
 - Walach, H.; Güthlin, C.; König, M. Efficacy of Massage Therapy in Chronic Pain: A Pragmatic Randomized Trial. J. Altern. Complementary Med. 2003, 9, 837–846. [Google Scholar] [CrossRef] [PubMed]
 - Kumar, S.; Beaton, K.; Hughes, T. The effectiveness of massage therapy for the treatment of nonspecific low back pain: A systematic review of systematic reviews. Int. J. Gen. Med. 2013, 6, 733–741. [Google Scholar] [CrossRef]
 - Šiško, P.K.; Videmšek, M.; Karpljuk, D. The effect of a corporate chair massage program on musculoskeletal discomfort and joint range of motion in office workers. J. Altern. Complementary Med. 2011, 17, 617–622. [Google Scholar] [CrossRef]
 - Preyde, M. Effectiveness of massage therapy for subacute low-back pain: A randomized controlled trial. Cmaj 2000, 162, 1815–1820. [Google Scholar]
 - Jaromi, M.; Nemeth, A.; Kranicz, J.; Laczko, T.; Betlehem, J. Treatment and ergonomics training of work-related lower back pain and body posture problems for nurses. J Clin. Nurs. 2012, 21, 1776–1784. [Google Scholar] [CrossRef]
 - Van Tulder, M.W.; Assendelft, W.J.J.; Koes, B.W.; Bouter, L.M.; Bombardier, C.; Nachemson, A.L.; the Editorial Board of the Cochrane Collaboration Back Review Group. Method guidelines for systematic reviews in the Cochrane Collaboration Back Review Group for spinal disorders. Spine 1997, 22, 2323–2330. [Google Scholar] [CrossRef]
 - Griffiths, Y.; Ursick, K. Using active learning to shift the habits of learning in health care education. Internet J. Allied Health Sci. Pract. 2004, 2, 5. [Google Scholar]
 - Boekhout, P.; Van Gog, T.; Van de Wiel, M.W.J.; Gerards-Last, D.; Geraets, J. Example-based learning: Effects of model expertise in relation to student expertise. Br. J. Educ. Psychol. 2010, 80, 557–566. [Google Scholar] [CrossRef]
 - Tavafian, S.S.; Jamshidi, A.; Mohammad, K.; Montazeri, A. Low back pain education and short-term quality of life: A randomized trial. BMC Musculoskelet. Disord. 2007, 8, 21. [Google Scholar] [CrossRef]
 - Van Tulder, M.W. Treatment of low back pain: Myths and facts. Schmerz 2001, 15, 499–503. [Google Scholar] [CrossRef] [PubMed]
 - Storr-Paulsen, A. “The body-consciousness in school”—A back pain-school. Ugeskr. Laeger 2002, 165, 37–41. [Google Scholar]
 - O’Sullivan, P.B.; Smith, A.J.; Beales, D.J.; Straker, L.M. Association of Biopsychosocial Factors with Degree of Slump in Sitting Posture and Self-Report of Back Pain in Adolescents: A Cross-Sectional Study. Phys. Ther. 2011, 91, 470–483. [Google Scholar] [CrossRef] [PubMed]
 - Rodrigo, M.; Maiquez, M.; Garcia, M.; Mendoza, R.; Rubio, A.; Martínez, A.M.J. Relaciones padres-hijos y estilos de vida en la adolescencia. Phisicothema 2004, 16, 203–210. [Google Scholar]
 



| Data Collection Tools | Mean Time (min) | Total No. of Tools Gathered | Total Time (min) | 
|---|---|---|---|
| Group discussion | 60 | 5 | 300 | 
| Interviews | 30 | 119 | 3570 | 
| Total | 90 | 124 | 3870 | 
| Participant | Number | Male | Female | Age | Public School | Private School | 
|---|---|---|---|---|---|---|
| Student | 49 | 29 | 20 | 15–17 years old | 31 | 18 | 
| Teacher | 9 | 2 | 7 | 40–60 years old | 5 | 4 | 
| Relative | 11 | 3 | 8 | 40–50 years old | 8 | 3 | 
| Categories | No. Subcategories  | Proportion Subcategories | Quotes Discussion Group | Interview Quotes | Reflexive Diary Quotes | Field Notes | 
|---|---|---|---|---|---|---|
| New knowledge acquired | 9 | 22% | 1 | 202 | 129 | 37 | 
| Improvements experienced by participants | 16 | 40% | 4 | 293 | 125 | 26 | 
| Daily applicability of physiotherapy activities | 15 | 38% | 10 | 225 | 122 | 7 | 
© 2020 by the authors. Licensee MDPI, Basel, Switzerland. This article is an open access article distributed under the terms and conditions of the Creative Commons Attribution (CC BY) license (http://creativecommons.org/licenses/by/4.0/).
Share and Cite
Blanco-Morales, M.; Abuín-Porras, V.; Romero-Morales, C.; de la Cueva-Reguera, M.; De-La-Cruz-Torres, B.; Rodríguez-Costa, I. Implementation of a Classroom Program of Physiotherapy among Spanish Adolescents with Back Pain: A Collaborative Study. Int. J. Environ. Res. Public Health 2020, 17, 4806. https://doi.org/10.3390/ijerph17134806
Blanco-Morales M, Abuín-Porras V, Romero-Morales C, de la Cueva-Reguera M, De-La-Cruz-Torres B, Rodríguez-Costa I. Implementation of a Classroom Program of Physiotherapy among Spanish Adolescents with Back Pain: A Collaborative Study. International Journal of Environmental Research and Public Health. 2020; 17(13):4806. https://doi.org/10.3390/ijerph17134806
Chicago/Turabian StyleBlanco-Morales, María, Vanesa Abuín-Porras, Carlos Romero-Morales, Mónica de la Cueva-Reguera, Blanca De-La-Cruz-Torres, and Isabel Rodríguez-Costa. 2020. "Implementation of a Classroom Program of Physiotherapy among Spanish Adolescents with Back Pain: A Collaborative Study" International Journal of Environmental Research and Public Health 17, no. 13: 4806. https://doi.org/10.3390/ijerph17134806
APA StyleBlanco-Morales, M., Abuín-Porras, V., Romero-Morales, C., de la Cueva-Reguera, M., De-La-Cruz-Torres, B., & Rodríguez-Costa, I. (2020). Implementation of a Classroom Program of Physiotherapy among Spanish Adolescents with Back Pain: A Collaborative Study. International Journal of Environmental Research and Public Health, 17(13), 4806. https://doi.org/10.3390/ijerph17134806
        
