Exploring the Underlying Causes of Chinese Eastern Star, Korean Sewol, and Thai Phoenix Ferry Accidents by Employing the HFACS-MA
Abstract
1. Introduction
2. Brief Introduction of Eastern Star, Sewol, and Phoenix Ferry Accidents
2.1. The Eastern Star Accident in China
2.2. The Sewol Accident in South Korea
2.3. The Phoenix Accident in Thailand
2.4. Overview of the Three Accidents
3. Methodology
4. Application and Discussion
4.1. Cause Analysis of the Eastern Star Accident in China
4.2. Cause Analysis of the Sewol Accident in South Korea
4.3. Cause Analysis of the Phoenix Accident in Thailand
4.4. Comparative Analysis about the Causes of Three Accidents
4.5. Practical Implications
4.6. Limitations
5. Conclusions
Author Contributions
Funding
Conflicts of Interest
References
- Jiang, M.; Lu, J. Maritime accident risk estimation for sea lanes based on a dynamic Bayesian network. Marit. Policy Manag. 2020, 1–16. [Google Scholar] [CrossRef]
- Akyuz, E. A hybrid accident analysis method to assess potential navigational contingencies: The case of ship grounding. Saf. Sci. 2015, 79, 268–276. [Google Scholar] [CrossRef]
- Hetherington, C.; Flin, R.; Mearns, K. Safety in shipping: The human element. J. Saf. Res. 2006, 37, 401–411. [Google Scholar] [CrossRef] [PubMed]
- Wang, J. Offshore safety case approach and formal safety assessment of ships. J. Saf. Res. 2002, 33, 81–115. [Google Scholar] [CrossRef]
- Akyuz, E. A marine accident analysing model to evaluate potential operational causes in cargo ships. Saf. Sci. 2017, 92, 17–25. [Google Scholar] [CrossRef]
- Akyuz, E.; Celik, E. A modified human reliability analysis for cargo operation in singlepoint mooring (SPM) off-shore units. Appl. Ocean Res. 2016, 58, 11–20. [Google Scholar] [CrossRef]
- Corovic, B.; Djurovic, P. Research of marine accidents through the prism of human factors. Promet Traffic Transp. 2013, 25, 369–377. [Google Scholar] [CrossRef]
- Macrae, C. Human factors at sea: Common patterns of error in groundings and collisions. Marit. Policy Manag. 2009, 36, 21–38. [Google Scholar] [CrossRef]
- Akyuz, E.; Celik, M.; Akgun, I.; Cicek, K. Prediction of human error probabilities in a critical marine engineering operation on-board chemical tanker ship: The case of ship bunkering. Saf. Sci. 2018, 110, 102–109. [Google Scholar] [CrossRef]
- Karahalios, H. The contribution of risk management in ship management: The case of ship collision. Saf. Sci. 2014, 63, 104–114. [Google Scholar] [CrossRef]
- Chauvin, C.; Lardjane, S.; Morel, G.; Clostermann, J.-P.; Langard, B. Human and organizational factors in maritime accidents: Analysis of collisions at sea using the HFACS. Accid. Anal. Prev. 2013, 59, 26–37. [Google Scholar] [CrossRef] [PubMed]
- Karahalios, H.; Yang, Z.L.; Williams, V.; Wang, J. A proposed system of hierarchical scorecards to assess the implementation of maritime regulations. Saf. Sci. 2011, 49, 450–462. [Google Scholar] [CrossRef]
- Soner, O.; Asan, U.; Çelik, M. Use of HFACS–FCM in fire prevention modelling on board ships. Saf. Sci. 2015, 77, 25–41. [Google Scholar] [CrossRef]
- Tzannatos, E.; Kokotos, D. Analysis of accidents in Greek shipping during the pre- and post-ISM period. Mar. Policy. 2009, 33, 679–684. [Google Scholar] [CrossRef]
- Gaonkar, R.S.P.; Xie, M.; Ng, M.M.; Habibullah, M.S. Subjective operational reliability assessment of maritime transportation system. Expert Syst. Appl. 2011, 38, 13835–13846. [Google Scholar] [CrossRef]
- Noroozi, A.; Khan, F.; MacKinnon, S.; Amyotte, P.; Deacon, T. Determination of human error probabilities in maintenance procedures of a pump. Process. Saf. Environ. Prot. 2014, 92, 131–141. [Google Scholar] [CrossRef]
- Akyuz, E. Quantitative human error assessment during abandon ship procedures in maritime transportation. Ocean Eng. 2016, 120, 21–29. [Google Scholar] [CrossRef]
- Lee, S.; Moh, Y.B.; Tabibzadeh, M.; Meshkati, N. Applying the AcciMap methodology to investigate the tragic Sewol Ferry accident in South Korea. Appl. Ergon. 2017, 59, 517–525. [Google Scholar] [CrossRef]
- Kee, D.; Jun, G.T.; Waterson, P.; Haslam, R. A systemic analysis of South Korea Sewol ferry accident–Striking a balance between learning and accountability. Appl. Ergon. 2017, 59, 504–516. [Google Scholar] [CrossRef] [PubMed]
- Kim, T.E.; Nazir, S.; Øvergård, K.I. A STAMP-based causal analysis of the Korean Sewol ferry accident. Saf. Sci. 2016, 83, 93–101. [Google Scholar] [CrossRef]
- Suo, X.; Fu, G.; Wang, C.; Jia, Q. An application of 24Model to analyse capsizing of the Eastern Star ferry. Pol. Marit. Res. 2017, 24, 116–122. [Google Scholar] [CrossRef]
- Hwang, K.I. Comparative study on predictions of passengers’ evacuation performances before and after the remodeling of MV Sewol. J. Korean Soc. Mar. Eng. 2015, 39, 105–114. [Google Scholar] [CrossRef]
- Hyungju, K.; Stein, H.; Bouwer, U.I. Assessment of accident theories for major accidents focusing on the MV SEWOL disaster: Similarities, differences and discussion for a combined approach. Saf. Sci. 2016, 82, 410–420. [Google Scholar] [CrossRef]
- Luo, Y.; He, J. A study on the impact of tourism security events on destination image from the perspective of tourist perception: Taking the cruise ferry accident in Phuket, Thailand as an example. Tour. Overv. 2019, 6, 50–51. (In Chinese) [Google Scholar]
- Su, Y.; Yang, X.; Xie, D. Strategy analysis of strengthening the safety management of marine tourism in tourism enterprises: Taking the cruise ferry accident in Phuket, Thailand as an example. Tour. Overv. 2019, 2, 16. (In Chinese) [Google Scholar]
- Lundberg, J.; Rollenhagen, C.; Hollnagel, E. What-You-Look-For-Is-What-You-Find: The consequences of underlying accident models in eight accident investigation manuals. Saf. Sci. 2009, 47, 1297–1311. [Google Scholar] [CrossRef]
- Yıldırım, U.; Başar, E.; Uğurlu, Ö. Assessment of collisions and grounding accidents with human factors analysis and classification system (HFACS) and statistical methods. Saf. Sci. 2019, 119, 412–425. [Google Scholar] [CrossRef]
- Chen, S.; Wall, A.; Davies, P.; Yang, Z.; Wang, J.; Chou, Y. A human and organizational factors (HOFs) analysis method for marine casualties using HFACS-Maritime Accidents (HFACS-MA). Saf. Sci. 2013, 60, 105–114. [Google Scholar] [CrossRef]
- Lenne, M.G.; Ashby, K.; Fitzharries, M. Analysis of general aviation crashes in Australia using the human factors analysis and classification system. Int. J. Aviat. Psychol. 2008, 18, 340–352. [Google Scholar] [CrossRef]
- Olsen, N.S. Coding ATC incident data using HFACS: Inter-coder consensus. Saf. Sci. 2011, 49, 1365–1370. [Google Scholar] [CrossRef]
- Li, W.C.; Harris, D.; Yu, C.S. Routes to failure: Analysis of 41 civil aviation accidents from the Republic of China using the human factors analysis and classification system. Accid. Anal. Prev. 2008, 40, 426–434. [Google Scholar] [CrossRef]
- Akyuz, E.; Celik, M. Utilisation of cognitive map in modelling human error in marine accident analysis and prevention. Saf. Sci. 2014, 70, 19–28. [Google Scholar] [CrossRef]
- Celik, M.; Cebi, S. Analytical HFACS for investigating human errors in shipping accidents. Accid. Anal. Prev. 2009, 41, 66–75. [Google Scholar] [CrossRef] [PubMed]
- Patterson, J.M.; Shappell, S.A. Operator error and system deficiencies: Analysis of 508 mining incidents and accidents from Queensland, Australia using HFACS. Accid. Anal. Prev. 2010, 42, 1379–1385. [Google Scholar] [CrossRef] [PubMed]
- Lenné, M.G.; Salmon, P.M.; Liu, C.C.; Trotter, M. A systems approach to accident causation in mining: An application of the HFACS method. Accid. Anal. Prev. 2012, 48, 111–117. [Google Scholar] [CrossRef] [PubMed]
- Liu, R.; Cheng, W.; Yu, Y.; Xu, Q. Human factors analysis of major coal mine accidents in China based on the HFACS-CM model and AHP method. Int. J. Ind. Ergon. 2018, 68, 270–279. [Google Scholar] [CrossRef]
- ElBardissi, A.W.; Wiegmann, D.A.; Dearani, J.A.; Daley, R.C.; Sundt, T.M. Application of the human factors analysis and classification system methodology to the cardiovascular surgery operating room. Ann. Thorac. Surg. 2007, 83, 1412–1419. [Google Scholar] [CrossRef]
- Mitchell, R.J.; Williamson, A.; Molesworth, B. Use of a human factors classification framework to identify causal factors for medication and medical device-related adverse clinical incidents. Saf. Sci. 2015, 79, 163–174. [Google Scholar] [CrossRef]
- Hsieh, M.C.; Wang, E.M.Y.; Lee, W.C.; Li, L.W.; Hsieh, C.Y.; Tsai, W.; Wang, C.P.; Huang Liu, T.C. Application of HFACS, fuzzy TOPSIS, and AHP for identifying important human error factors in emergency departments in Taiwan. Int. J. Ind. Ergon. 2018, 67, 171–179. [Google Scholar] [CrossRef]
- Zhou, J.L.; Bai, Z.H.; Zhi-Yu, S. A hybrid approach for safety assessment in high-risk hydropower-construction-project work systems. Saf. Sci. 2014, 64, 163–172. [Google Scholar] [CrossRef]
- Reinach, S.; Viale, A. Application of a human error framework to conduct train accident/incident investigations. Accid. Anal. Prev. 2006, 38, 396–406. [Google Scholar] [CrossRef] [PubMed]
- Zhang, M.; Zhang, D.; Goerlandt, F.; Yan, X.; Kujala, P. Use of HFACS and fault tree model for collision risk factors analysis of icebreaker assistance in ice-covered waters. Saf. Sci. 2019, 111, 128–143. [Google Scholar] [CrossRef]
- Ergai, A.; Cohen, T.; Sharp, J.; Wiegmann, D.; Gramopadhye, A.; Shappell, S. Assessment of the Human Factors Analysis and Classification System (HFACS): Intra-rater and inter-rater reliability. Saf. Sci. 2016, 82, 393–398. [Google Scholar] [CrossRef]
- Zhou, L.; Fu, G.; Xue, Y. Human and organizational factors in Chinese hazardous chemical accidents: A case study of the ‘8.12’Tianjin Port fire and explosion using the HFACS-HC. Int. J. Occup. Saf. Ergon. 2018, 24, 329–340. [Google Scholar] [CrossRef] [PubMed]
- Theophilus, S.C.; Esenowo, V.N.; Arewa, A.O.; Ifelebuegu, A.O.; Nnadi, E.O.; Mbanaso, F.U. Human factors analysis and classification system for the oil and gas industry (HFACS-OGI). Reliab. Eng. Syst. Saf. 2017, 167, 168–176. [Google Scholar] [CrossRef]
- Uğurlu, Ö.; Yıldız, S.; Loughney, S.; Wang, J. Modified human factor analysis and classification system for passenger vessel accidents (HFACS-PV). Ocean Eng. 2018, 161, 47–61. [Google Scholar] [CrossRef]
- Wang, J.; Yan, M. Application of an Improved Model for Accident Analysis: A Case Study. Int. J. Environ. Res. Public Health 2019, 16, 2756. [Google Scholar] [CrossRef] [PubMed]
- Goncalves Filho, A.P.; Jun, G.T.; Waterson, P. Four studies, two methods, one accident–An examination of the reliability and validity of Accimap and STAMP for accident analysis. Saf. Sci. 2019, 113, 310–317. [Google Scholar] [CrossRef]
- Leveson, N.G. A new accident model for engineering safer systems. Saf. Sci. 2004, 42, 237–270. [Google Scholar] [CrossRef]
- Lee, J.; Chung, H. A new methodology for accident analysis with human and system interaction based on FRAM: Case studies in maritime domain. Saf. Sci. 2018, 109, 57–66. [Google Scholar] [CrossRef]





| Abbreviations | Full Names |
|---|---|
| IMO | International Maritime Organization |
| HFACS | Human Factors Analysis and Classification System |
| MSA | Maritime Safety Administration |
| SMS | Safety Management System |
| CESC | Chongqing Eastern Steamship Company |
| KRS | Korean Register of Shipping |
| KSA | Korea Shipping Association |
| KCG | Korea Coast Guard |
| RMA&PA | Regional Maritime Affairs & Port Administration |
| CSIB | Chongqing Ship Inspection Bureau |
| WSIB | Wanzhou Ship Inspection Bureau |
| YRNA | Yangtze River Navigation Administration |
| VTS | Vessel Traffic Service |
| PMO | Phuket Marine Office |
| Information | Eastern Star | Sewol | Phoenix |
|---|---|---|---|
| Accident time | At 21:30 on 1 June 2015 | At 08:58 on 16 April 2014 | At 17:45 on 5 July 2018 |
| Accident location | Yangtze River of China | Donggeochado of South Korea | Coral Island of Thailand |
| The number of deaths | 442 | 304 | 47 |
| The type of ship | Cruise ship | Ro-Ro passenger vessel | Cruise ship |
| The capacity of the ship | 534 passengers and 50 crew members | 921 passengers, 35 crew members, 180 vehicles, and 154 regular cargo | 120 persons |
| Construction and modification | Initially constructed in 1994 and renovated in 1997, 2008, and 2015 | Initially constructed in 1994 and renovated in 2013 | Originally constructed in 2016 |
| Information about the persons or cargo | 403 passengers, 46 crew members, and 5 personnel from a travel agency | 325 highschool students, 14 teachers, 108 other passengers, 29 crewmembers, and 2142.7 tons of cargo | 89 passengers and 12 crew members |
| The registered owner of the ship | CESC | Chonghaejin | TC BLUE DREAM |
| Information about Passengers | Most passengers were older adults from a travel agency | Most passengers were students from the Danwon high school | Most passengers were Chinese who travel to Phuket |
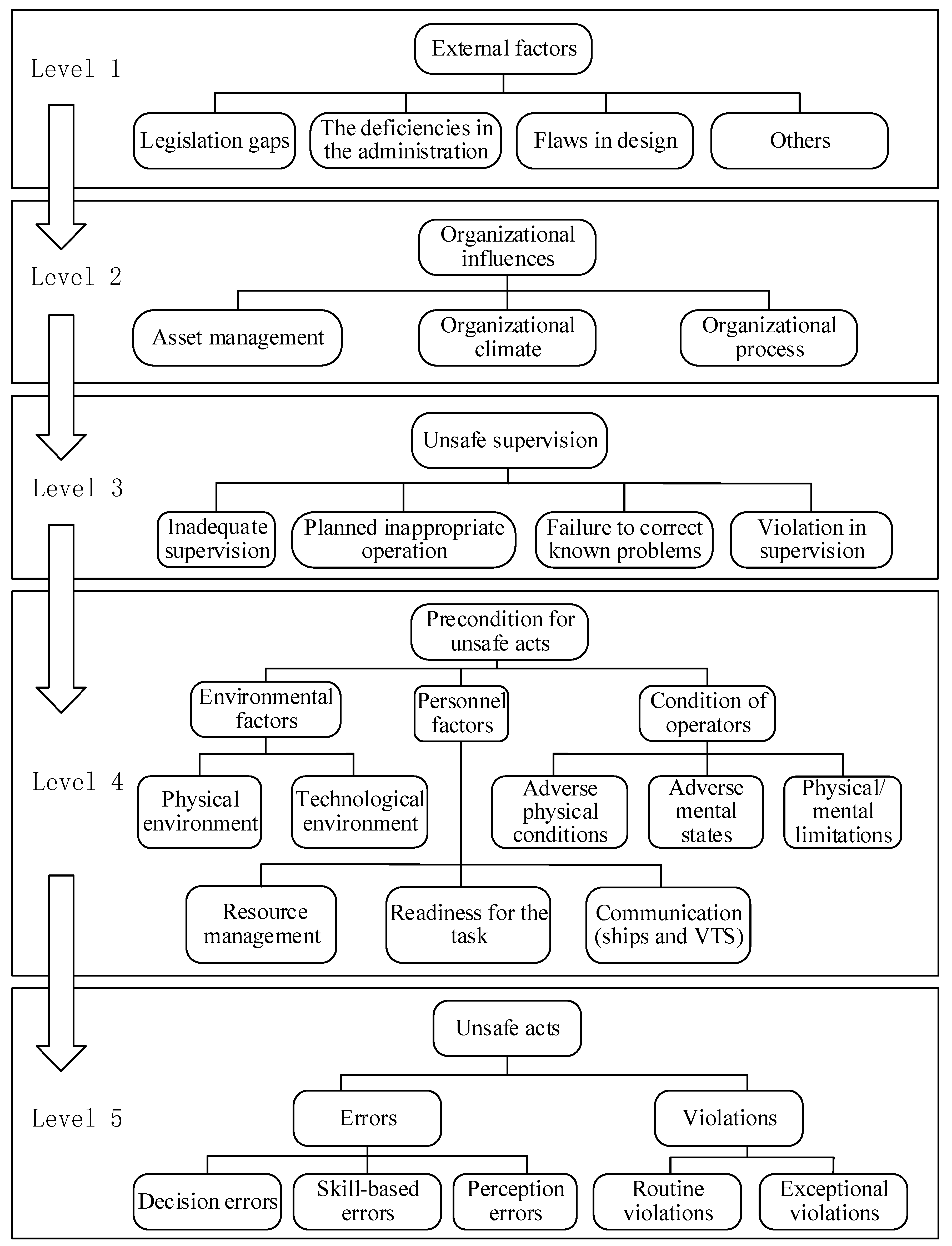
| HFACS Level | Error Categories | Description |
|---|---|---|
| External factors (Level 1) | Legislation gaps | The defects of the current rules or guidelines that provides guidance for the maritime industry and the related organizations [28,41]. |
| The deficiencies in the administration | The defects of the relevant authorities in performing the current rules or guidelines, or their oversights in implementing their tasks [28]. | |
| Flaws in design | The flaws in design or usability of equipment or materials used by crew or VTS, which are obstacles to make full use of equipment to perform tasks [42]. | |
| Others | Some factors presented in the accident investigation report that do not belong to the above categories [8]. | |
| Organizational influences (Level 2) | Asset management | The management, distribution, and maintenance of the organizational assets such as human resources, equipment, and financial resources [28]. |
| Organizational climate | The working climate involved in the organization, which refers to culture, management structure, and policy [28,43]. | |
| Organizational process | This category focuses on procedures, formal processes, and the organizational surveillance. Procedures refer to objectives, standards, and documentation. The organizational surveillance includes risk management, development, and application of safety programs. The SMS of the maritime industry is attributed to this category [11]. | |
| Unsafe supervision (Level 3) | Inadequate supervision | The factors that failed to track qualifications and provide oversight, guidance, and training, leading to unsafe conditions [11,28]. |
| Planned inappropriate operation | The failure in risk management, operational planning, crew arrangement, etc. [43]. | |
| Failure to correct known problems | The supervisors did not redress the known defects in individuals, documents, equipment, procedures or training and allow these deficiencies to continue [11,28]. | |
| Violations in supervision | The existing regulations, guidance, and operating instructions are neglected deliberately by supervisors when performing their duties, resulting in unsafe situations [28,43]. | |
| Preconditions for unsafe acts (Level 4) | Physical environment | This category refers to the factors of natural environment, including temperature, lighting, weather, wind, visibility, and currents. |
| Technological environment | This category refers to failures in usability of the devices and instruments, bridge design, and checklist layouts [11]. | |
| Adverse mental states | This category includes adverse mental conditions such as mental fatigue, inappropriate motivation, self-complacence, and lack of concentration [28,43]. | |
| Adverse physical conditions | This category includes acute medical, pharmacological and physiological conditions which are known to have a negative effect on performance [11,43]. | |
| Physical or mental limitations | This category refers to lack of knowledge, time, talent, and skill to perform a task [11,34]. | |
| Resource management | This category refers to the management and usability of the relevant technical, human, and material resources that are required to ensure the safe navigation of the ship, including navigation plans, maps, electronic equipment, etc. In addition, teamwork, communication, and coordination are involved in this category [43]. | |
| Readiness for the task | This category refers to the physical or mental reasons that individuals are not ready for performing the tasks. For instance, the use of alcohol or medications [43]. | |
| Communication (ships and VTS) | Communications among the ships are necessary, in addition, failures in communications among ships and with VTS are the main causes of maritime accidents. | |
| Unsafe acts (Level 5) | Skill-based errors | Skill-based errors occur when there exist flaws in memory, attention, and technique, and these errors are recognized to be mechanical behaviors [44]. |
| Perception errors | This category is caused by perception problems such as visual sense, auditory sense, and attention problems [44], and wrong decisions are made due to false perception. | |
| Decision errors | This category refers to designed and goal-intended behaviors aiming to achieve the goals, yet these behaviors are improper or inadequate. Decision errors include three subcategories: inadequate choices, procedure errors, and errors in processing the problem [28,44]. | |
| Routine violations | Routine violations that are customarily condoned by supervising authorities are habitual behaviors [45]. | |
| Exceptional violations | Exceptional violations often result in serious consequences and are not condoned by the management authority [43,44]. |
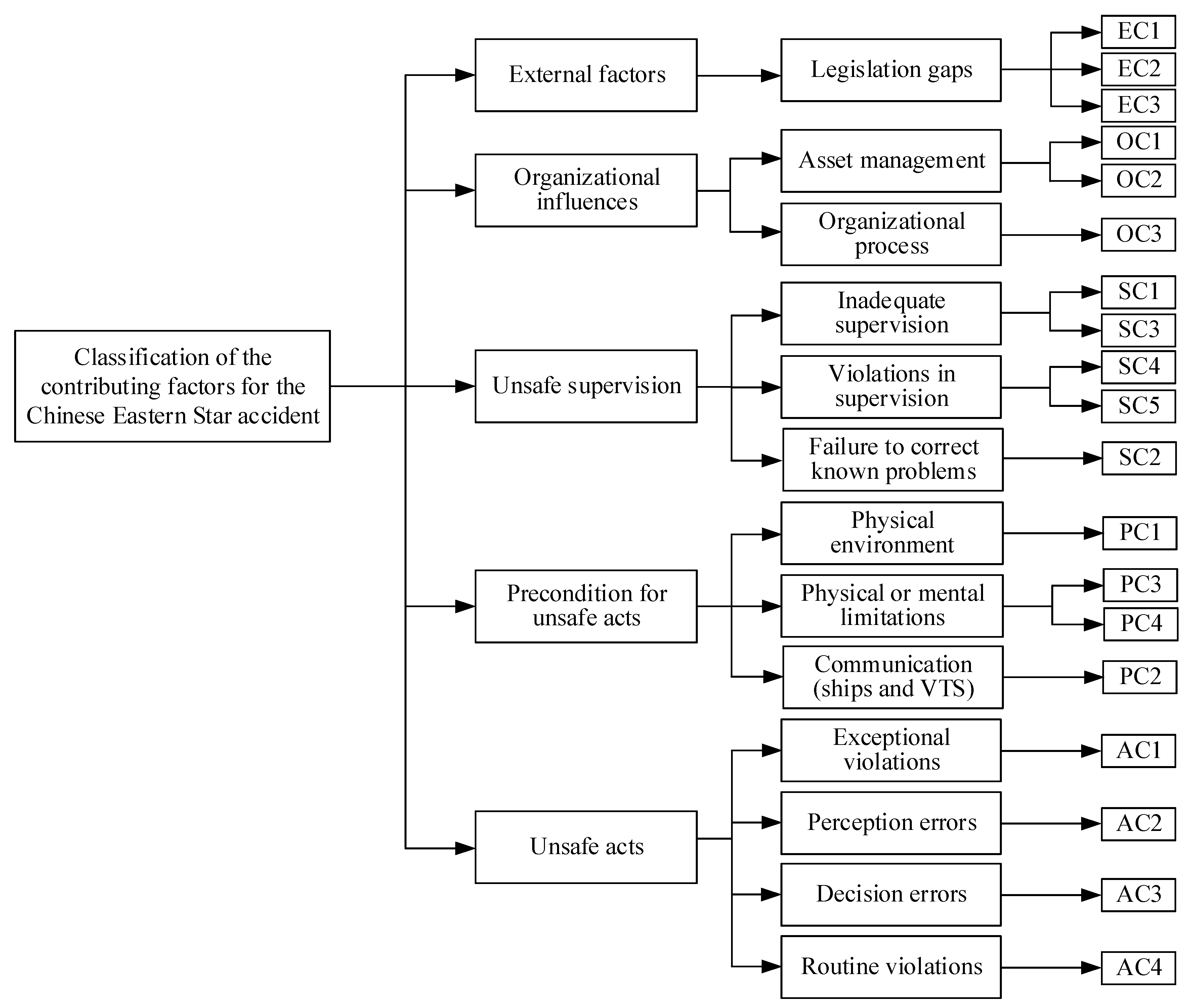
| Code | Accident Causes |
|---|---|
| EC1 | The necessary devices required by the IMO were not mandatory for Chinese vessels. |
| EC2 | There was not a specific law to defend against climate disasters. |
| EC3 | The accident information reporting procedures required by government were cumbersome. |
| OC1 | The CESC renovated the ballast tank and water tank of Eastern Star without review. |
| OC2 | The beds had not been fixed for a long time, and the cabin door was not equipped with a weathertight closing appliance as required. |
| OC3 | The CESC did not establish a system to monitor and manage ships. |
| SC1 | The CSIB and WSIB did not strictly inspect the ship according to the requirements. |
| SC2 | The CESC tacitly consented to the Eastern Star’s adventurous voyage in dangerous environment at night. |
| SC3 | The routine inspection from CESC was not serious. |
| SC4 | The Yueyang MSA did not seriously implement the dynamic tracking and monitoring of passenger ships. |
| SC5 | The YRNA granted the water transportation license without strict inspection. |
| PC1 | The Eastern Star encountered a squall line system accompanied by a strong convective weather, tornadoes as well as torrential rain. |
| PC2 | The Eastern Star and other five ships were involved in the storm at the same time, but the communication among ships could not work properly due to the strong storms. |
| PC3 | The weather warning issued by MSA was not timely. |
| PC4 | Most passengers were elderly people with limited mobility, and most of them were sleeping when the Eastern Star capsized. |
| AC1 | The CESC illegally hired unqualified personnel to renovate the ship. |
| AC2 | The captain failed to detect the ship’s fallback state as early as possible due to the navigation at night. |
| AC3 | When the ship was about to capsize, the captain neither issued a distress message nor evacuated the passengers on board. |
| AC4 | The status was not verified in time when Eastern Star disappeared from the positioning system. |
| Code | Accident Causes |
|---|---|
| EK1 | The maximum service life of passenger ships went from 20 years to 30 years. |
| EK2 | There was no clear regulation on restricting the improper renovation of ships, especially expanding the height. |
| EK3 | The information sharing issue among supervising authorities lacked a legal basis. |
| EK4 | Incheon RMA&PA approved the forged document about the renovations of Sewol submitted by Chonghaejin. |
| OK1 | The Sewol was illegally renovated. |
| OK2 | The KCG lacked standard procedures for rescue communications. |
| OK3 | The Chonghaejin employed more informal workers than regular ones. |
| OK4 | The KSA did not check overload strictly. |
| SK1 | The Cheonghaejin did not provide adequate training for informal workers on the Sewol. |
| SK2 | The KCG did not provide professional training for rescuers about the capsizing of ship. |
| SK3 | The KRS did not strictly inspect the lifeboats. |
| SK4 | KSA allowed Sewol to set sail without strict inspection, such as the loosened lashing devices and the overloaded cargo. |
| SK5 | The Chonghaejin grouped and arranged two people with no experience to navigate the dangerous channel. |
| PK1 | The Maenggol Channel had a strong tidal current with low water temperature. |
| PK2 | The steering went wrong. |
| PK3 | One out of 44 lifeboats worked. |
| PK4 | The communication between the crew members and VTS was not smooth. |
| PK5 | The emergency response from seafarers was inadequate due to their poor preparedness, inadequate training, or improper understanding of their duties. |
| AK1 | The captain and crew members instructed the passengers to stay in the cabins instead of taking the lifeboats, while they abandoned the ship and fled. |
| AK2 | Sewol was overloaded when leaving from the port. |
| AK3 | Sewol was not equipped with adequate ballast water required by the classification society to keep the ship balanced. |
| AK4 | When entering the dangerous Maenggol Channel, the captain did not navigate directly but let the inexperienced helmsman grasp the steering wheel. |
| AK5 | The inexperienced helmsman made a sharp turn. |
| Code | Accident Causes |
|---|---|
| ET1 | The business license of the manufacturer for Phoenix had expired. |
| ET2 | The jacuzzi that was not marked on the design was added. However, the review of the Phoenix was approved by the Thailand MSA. |
| ET3 | There was no information platform for captains, crew members, and passengers to obtain timely meteorological information. |
| OT1 | There were insufficient lifeguards and police officers. |
| OT2 | The TC BLUE DREAM company lacked the basic procedures for popularizing safety knowledge when the passengers boarded the Phoenix. |
| ST1 | The TC BLUE DREAM company did not provide adequate safety training for the captain and crew members. |
| ST2 | The PMO had regulatory oversight in wearing lifejackets all the way. |
| ST3 | The VTS did not contact the Phoenix actively when Phoenix disappeared from the positioning system. |
| ST4 | The port did not take effective measures to stop vessels from leaving the port in spite of a weather warning of strong winds and waves. |
| ST5 | Phoenix’s design drawings were unqualified but illegally approved. |
| PT1 | The Phoenix encountered a great storm with strong winds and waves. |
| PT2 | The drainage system was substandard. |
| PT3 | The steering of Phoenix was not responsive. |
| PT4 | The Phoenix and VTS at Chalong dock did not have any communication when encountering the severe storm. |
| AT1 | The captain and crew members told passengers to stay in the cabin, while they took the lifeboats without evacuating the passengers. |
| AT2 | The Phoenix went to sea illegally in spite of the warnings of winds and waves. |
| AT3 | Some passengers did not wear lifejackets. |
| HFACS-MA Category | Eastern Star Accident | Sewol Accident | Phoenix Accident | |||
|---|---|---|---|---|---|---|
| Causation Factors | NC (%) | Causation Factors | NK (%) | Causation Factors | NT (%) | |
| External factors | EC1, EC2, EC3 | 3(15.8%) | EK1, EK2, EK3, EK4 | 4(17.4%) | ET1, ET2, ET3 | 3(17.6%) |
| Legislation gaps | EC1, EC2, EC3 | 3(15.8%) | EK1, EK2, EK3 | 3(13.0%) | ET3 | 1(5.9%) |
| The deficiencies in the administration | — | — | EK4 | 1(4.3%) | ET2 | 1(5.9%) |
| Flaws in design | — | — | — | — | — | — |
| Others | — | — | — | — | ET1 | 1(5.9%) |
| Organizational influences | OC1, OC2, OC3 | 3(15.8%) | OK1, OK2, OK3, OK4 | 4(17.4%) | OT1, OT2 | 2(11.8%) |
| Asset management | OC1, OC2 | 2(10.5%) | OK1 | 1(4.3%) | — | — |
| Organizational climate | — | — | OK3 | 1(4.3%) | OT1 | 1(5.9%) |
| Organizational process | OC3 | 1(5.3%) | OK2, OK4 | 2(8.7%) | OT2 | 1(5.9%) |
| Unsafe supervision | SC1, SC2, SC3 | 5(26.3%) | SK1, SK2, SK3, SK4, SK5 | 5(21.7%) | ST1, ST2, ST3, ST4, ST5 | 5(29.5%) |
| Inadequate supervision | SC1, SC3 | 2(10.5%) | SK1, SK2 | 2(8.7%) | ST1, ST2, ST3 | 3(17.6%) |
| Planned inappropriate operation | — | — | SK5 | 1(4.3%) | — | |
| Failure to correct known problems | SC2 | 1(5.3%) | — | — | ST4 | 1(5.9%) |
| Violations in supervision | SC4, SC5 | 2(10.5%) | SK3, SK4 | 2(8.7%) | ST5 | 1(5.9%) |
| Precondition for unsafe acts | PC1, PC2, PC3, PC4 | 4(21.1%) | PK1, PK2, PK3, PK4, PK5 | 5(21.7%) | PT1, PT2, PT3, PT4 | 4(23.5%) |
| Physical environment | PC1 | 1(5.3%) | PK1 | 1(4.3%) | PT1 | 1(5.9%) |
| Technological environment | — | — | PK2 | 1(4.3%) | PT2, PT3 | 2(11.8%) |
| Adverse mental states | — | — | — | — | — | — |
| Adverse physical conditions | — | — | — | — | — | — |
| Physical or mental limitations | PC3, PC4 | 2(10.5%) | — | — | — | — |
| Resource management | — | — | PK3 | 1(4.3%) | — | — |
| Readiness for the task | — | — | PK5 | 1(4.3%) | — | — |
| Communication (ships and VTS) | PC2 | 1(5.3%) | PK4 | 1(4.3%) | PT4 | 1(5.9%) |
| Unsafe acts | AC1, AC2, AC3, AC4 | 4(21.1%) | AK1, AK2, AK3, AK4, AK5 | 5(21.7%) | AT1, AT2, AT3 | 3(17.6%) |
| Decision errors | AC3 | 1(5.3%) | AK1 | 1(4.3%) | AT1 | 1(5.9%) |
| Skill-based errors | — | — | AK5 | 1(4.3%) | — | — |
| Perception errors | AC2 | 1(5.3%) | — | — | — | — |
| Routine violations | AC4 | 1(5.3%) | AK2, AK3 | 2(8.7%) | — | — |
| Exceptional violations | AC1 | 1(5.3%) | AK4 | 1(4.3%) | AT2, AT3 | 2(11.8%) |
© 2020 by the authors. Licensee MDPI, Basel, Switzerland. This article is an open access article distributed under the terms and conditions of the Creative Commons Attribution (CC BY) license (http://creativecommons.org/licenses/by/4.0/).
Share and Cite
Wang, X.; Zhang, B.; Zhao, X.; Wang, L.; Tong, R. Exploring the Underlying Causes of Chinese Eastern Star, Korean Sewol, and Thai Phoenix Ferry Accidents by Employing the HFACS-MA. Int. J. Environ. Res. Public Health 2020, 17, 4114. https://doi.org/10.3390/ijerph17114114
Wang X, Zhang B, Zhao X, Wang L, Tong R. Exploring the Underlying Causes of Chinese Eastern Star, Korean Sewol, and Thai Phoenix Ferry Accidents by Employing the HFACS-MA. International Journal of Environmental Research and Public Health. 2020; 17(11):4114. https://doi.org/10.3390/ijerph17114114
Chicago/Turabian StyleWang, Xiaolong, Boling Zhang, Xu Zhao, Lulu Wang, and Ruipeng Tong. 2020. "Exploring the Underlying Causes of Chinese Eastern Star, Korean Sewol, and Thai Phoenix Ferry Accidents by Employing the HFACS-MA" International Journal of Environmental Research and Public Health 17, no. 11: 4114. https://doi.org/10.3390/ijerph17114114
APA StyleWang, X., Zhang, B., Zhao, X., Wang, L., & Tong, R. (2020). Exploring the Underlying Causes of Chinese Eastern Star, Korean Sewol, and Thai Phoenix Ferry Accidents by Employing the HFACS-MA. International Journal of Environmental Research and Public Health, 17(11), 4114. https://doi.org/10.3390/ijerph17114114

