Cyberbullying and Psychological Well-being in Young Adolescence: The Potential Protective Mediation Effects of Social Support from Family, Friends, and Teachers
Abstract
1. Introduction
1.1. The Association between Cyberbullying and Adolescent Psychological Well-Being
1.2. The Potential Positive and Protective Role of Social Support
1.3. The Present Study
- How are different cyberbullying roles (i.e., being a cyberbully, cyber-victim, and cyberbully-victim) associated with depressive and anxiety symptoms, as well as with subjective well-being?
- To what extent can youths´ perceived social support from family, friends, and teachers mediate the association between various cyberbullying roles and depressive and anxiety symptoms, as well as to subjective well-being?
2. Materials and Methods
2.1. Participants
2.2. Measurements
2.3. Procedure
2.4. Statistical Analyses
3. Results
3.1. Descriptive Statistics and Correlations between Main Study Variables
3.2. Cyberbullying Roles: Comparisons across Groups on Psychological Well-Being
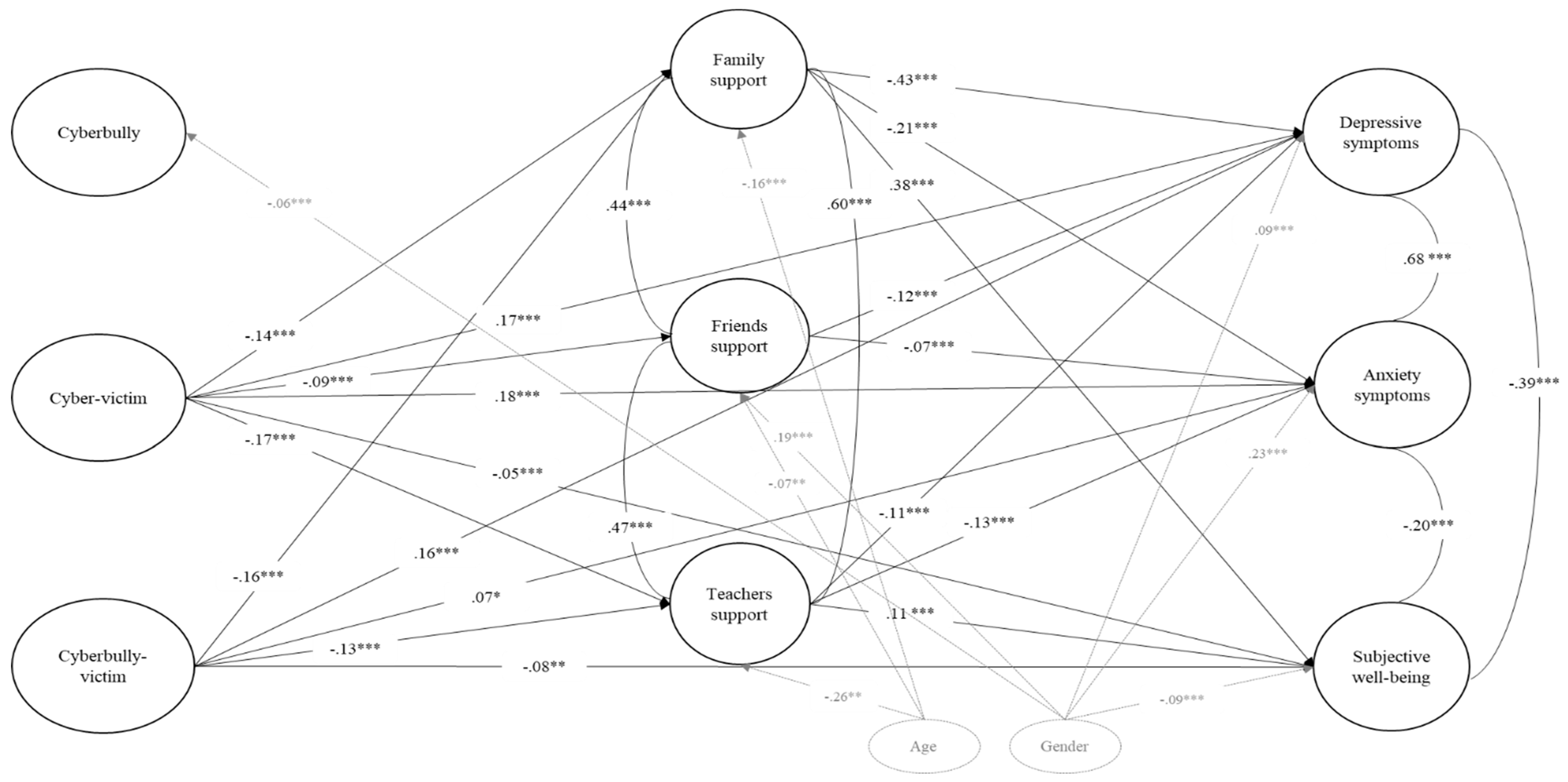
3.3. Cyberbullying Roles and Psychological Well-Being: The Potential Mediational Role of Perceived Social Support
4. Discussion
5. Conclusions
Author Contributions
Funding
Acknowledgments
Conflicts of Interest
References
- Ttofi, M.M.; Bowes, L.; Farrington, D.P.; Lösel, F. Protective factors interrupting the continuity from school bullying to later internalizing and externalizing problems: A systematic review of prospective longitudinal studies. J. Sch. Violence 2014, 13, 5–38. [Google Scholar] [CrossRef]
- Gini, G.; Pozzoli, T. Association between bullying and psychosomatic problems: A meta-analysis. Pediatrics 2009, 123, 1059–1065. [Google Scholar] [CrossRef] [PubMed]
- Moore, S.E.; Norman, R.E.; Suetani, S.; Thomas, H.J.; Sly, P.D.; Scott, J.G. Consequences of bullying victimization in childhood and adolescence: A systematic review and meta-analysis. World J. Psychiatry 2017, 7, 60–76. [Google Scholar] [CrossRef] [PubMed]
- Patchin, J.W.; Hinduja, S. Bullies move beyond the schoolyard: A preliminary look at cyberbullying. Youth Violence Juv. Justice 2006, 4, 148–169. [Google Scholar] [CrossRef]
- Nixon, C.L. Current perspectives: The impact of cyberbullying on adolescent health. Adolesc. Health Med. Ther. 2015, 5, 5–118. [Google Scholar] [CrossRef] [PubMed]
- Davidson, L.M.; Demaray, M.K. Social support as a moderator between victimization and internalizing-externalizing distress from bullying. Sch. Psychol. Rev. 2007, 36, 383–404. [Google Scholar]
- Holt, M.K.; Espelage, D.L. Perceived social support among bullies, victims, and bully-victims. J. Youth Adolesc. 2007, 36, 984–994. [Google Scholar] [CrossRef]
- Kochenderfer-Ladd, B.; Skinner, K. Children’s coping strategies: Moderators of the effects of peer victimization? Dev. Psychol. 2002, 38, 267–278. [Google Scholar] [CrossRef]
- Rothon, C.; Head, J.; Klineberg, E.; Stansfeld, S. Can social support protect bullied adolescents from adverse outcomes? A prospective study on the effects of bullying on the educational achievement and mental health of adolescents at secondary schools in East London. J. Adolesc. 2011, 34, 579–588. [Google Scholar] [CrossRef]
- Yeung, R.; Leadbeater, B. Adults make a difference: The protective effects of parent and teacher emotional support on emotional and behavioral problems of peer-victimized adolescents. J. Community Psychol. 2010, 38, 80–98. [Google Scholar] [CrossRef]
- Yeung Thompson, R.S.; Leadbeater, B.J. Peer victimization and internalizing symptoms from adolescence into young adulthood: Building strength through emotional support. J. Res. Adolesc. 2013, 23, 290–303. [Google Scholar] [CrossRef] [PubMed]
- Mitchell, K.J.; Ybarra, M.; Finkelhor, D. The relative importance of online victimization in understanding depression, delinquency, and substance use. Child Maltreat. 2007, 12, 314–324. [Google Scholar] [CrossRef] [PubMed]
- Perren, S.; Dooley, J.; Shaw, T.; Cross, D. Bullying in school and cyberspace: Associations with depressive symptoms in Swiss and Australian adolescents. Child Adolesc. Psychiatry Ment. Health 2010, 4, 28–39. [Google Scholar] [CrossRef] [PubMed]
- Bonanno, R.A.; Hymel, S. Cyber bullying and internalizing difficulties: Above and beyond the impact of traditional forms of bullying. J. Youth Adolesc. 2013, 42, 685–697. [Google Scholar] [CrossRef]
- Gámez-Guadix, M.; Orue, I.; Smith, P.K.; Calvete, E. Longitudinal and reciprocal relations of cyberbullying with depression, substance use, and problematic internet use among adolescents. J. Adolesc. Health 2013, 53, 446–452. [Google Scholar] [CrossRef]
- Wang, J.; Nansel, T.R.; Iannotti, R.J. Cyber and traditional bullying: Differential association with depression. J. Adolesc. Health 2011, 48, 415–417. [Google Scholar] [CrossRef]
- Kowalski, R.M.; Giumetti, G.W.; Schroeder, A.N.; Lattanner, M.R. Bullying in the digital age: A critical review and meta-analysis of cyberbullying research among youth. Psychol. Bull. 2014, 140, 1073–1137. [Google Scholar] [CrossRef]
- Campbell, M.; Spears, B.; Slee, P.; Butler, D.; Kift, S. Victims’ perceptions of traditional and cyberbullying, and the psychosocial correlates of their victimisation. Emot. Behav. Diffic. 2012, 17, 389–401. [Google Scholar] [CrossRef]
- Fahy, A.E.; Stansfeld, S.A.; Smuk, M.; Smith, N.R.; Cummins, S.; Clark, C. Longitudinal associations between cyberbullying involvement and adolesc. mental health. J. Adolesc. Health 2016, 59, 502–509. [Google Scholar] [CrossRef]
- Heiman, T.; Olenik-Shemesh, D.; Liberman, G. Adolescent involvement in face-to-face and cyber victimization: Can personal well-being mediate social-emotional behavior? J. Youth Stud. 2018, 21, 391–404. [Google Scholar] [CrossRef]
- Coelho, V.A.; Romao, A.M. The relation between social anxiety, social withdrawal and (cyber) bullying roles: A multilevel analysis. Comput. Human Behav. 2018, 86, 218–226. [Google Scholar] [CrossRef]
- Beckman, L.; Hagquist, C.; Hellström, L. Does the association with psychosomatic health problems differ between cyberbullying and traditional bullying? Emot. Behav. Diffic. 2012, 17, 421–434. [Google Scholar] [CrossRef]
- Juvonen, J.; Graham, S.; Schuster, M.A. Bullying among young adolescents: The strong, the weak, and the troubled. Pediatrics 2003, 112, 1231–1237. [Google Scholar] [CrossRef] [PubMed]
- Kowalski, R.M.; Limber, S.P. Psychological, physical, and academic correlates of cyberbullying and traditional bullying. J. Adolesc. Health 2013, 53, S13–S20. [Google Scholar] [CrossRef]
- Ybarra, M.L.; Mitchell, K.J. Online aggressor/targets, aggressors, and targets: A comparison of associated youth characteristics. J. Child Psychol. Psychiatry 2004, 45, 1308–1316. [Google Scholar] [CrossRef] [PubMed]
- Cohen, S.; Underwood, L.G.; Gottlieb, B.H. (Eds.) Social Support Measurement and Intervention: A Guide for Health and Social Scientists; Oxford University Press: New York, NY, USA, 2010; pp. 3–46. [Google Scholar]
- Malecki, C.K.; Demaray, M.K. What type of support do they need? Investigating student adjustment as related to emotional, informational, appraisal, and instrumental support. School Psychol. Q. 2003, 18, 231–252. [Google Scholar] [CrossRef]
- Rigby, K.E.N. Effects of peer victimization in schools and perceived social support on adolescent well-being. J. Adolesc. 2000, 23, 57–68. [Google Scholar] [CrossRef]
- Malecki, C.K.; Demaray, M.K. Measuring perceived social support: Development of the Child and Adolescent Social Support Scale. Psychol. Sch. 2002, 39, 1–18. [Google Scholar] [CrossRef]
- House, J.S.; Umberson, D.; Landis, K.R. Structures and processes of social support. Annu. Rev. Sociol. 1988, 14, 293–318. [Google Scholar] [CrossRef]
- Newman, M.; Holden, G.; Deville, Y. Isolation and the stress if being bullied. J. Adolesc. 2005, 28, 343–357. [Google Scholar] [CrossRef]
- Fanti, K.A.; Demetriou, A.G.; Hawa, V.V. A longitudinal study of cyberbullying: Examining riskand protective factors. Eur. J. Dev. Psychol. 2012, 9, 168–181. [Google Scholar] [CrossRef]
- Price, M.; Dalgleish, J. Cyberbullying: Experiences, impacts and coping strategies as described by Australian young people. Youth Stud. Aust. 2010, 29, 51. [Google Scholar]
- Marini, Z.A.; Dane, A.V.; Bosacki, S.L.; Cura, Y. Direct and indirect bully-victims: Differential psychosocial risk factors associated with adolescents involved in bullying and victimization. Aggress. Behav. 2006, 32, 551–569. [Google Scholar] [CrossRef]
- Slonje, R.; Smith, P.K. Cyberbullying: Another main type of bullying? Scand. J. Psychol. 2008, 49, 147–154. [Google Scholar] [CrossRef]
- Flaspohler, P.D.; Elfstrom, J.L.; Vanderzee, K.L.; Sink, H.E.; Birchmeier, Z. Stand by me: The effects of peer and teacher support in mitigating the impact of bullying on quality of life. Psychol. Sch. 2009, 46, 636–649. [Google Scholar] [CrossRef]
- Smith, P.K.; Slonje, R. Cyberbullying: The nature and extent of a new kind of bullying, in and out of school. In International Handbook of School Bullying; Shane, J., Susan, S., Dorothy, E., Eds.; Abingdon Routledge: New York, NY, USA, 2007; pp. 249–262. [Google Scholar]
- Baldry, A.C.; Farrington, D.P. Protective factors as moderators of risk factors in adolescence bullying. Soc. Psychol. Educ. 2005, 8, 263–284. [Google Scholar] [CrossRef]
- Machmutow, K.; Perren, S.; Sticca, F.; Alsaker, F.D. Peer victimisation and depressive symptoms: Can specific coping strategies buffer the negative impact of cybervictimisation? Emot. Behav. Diffic. 2012, 17, 403–420. [Google Scholar] [CrossRef]
- Colins, O.; Andershed, H.; Frogner, L.; Lopez-Romero, L.; Veen, V.; Andershed, A.-K. A new measure to assess psychopathic personality in children: The Child Problematic Traits Inventory. J. Psychopathol. Behav. Assess. 2014, 36, 4–21. [Google Scholar] [CrossRef]
- Olweus, D. The Revised Olweus Bully/Victim Questionnaire; Research Center for Health Promotion (HEMIL Center), University of Bergen, Mimeo: Bergen, Norway, 1996. [Google Scholar]
- Solberg, M.E.; Olweus, D. Prevalence estimation of school bullying with the Olweus Bully/Victim Questionnaire. Aggress. Behav. 2003, 29, 239–268. [Google Scholar] [CrossRef]
- Wang, J.; Iannotti, R.J.; Luk, J.W.; Nansel, T.R. Co-occurrence of victimization from five subtypes of bullying: Physical, verbal, social exclusion, spreading rumors, and cyber. J. Pediatric Psychol. 2010, 35, 1103–1112. [Google Scholar] [CrossRef]
- Achenbach, T.M.; Rescorla, L.A. Manual for the ASEBA School-Age Forms and Profiles: An Integrated System of Multi-Informant Assessment; University of Vermont, Department of Psychiatry: Burlington, NJ, USA, 2001. [Google Scholar]
- Achenbach, T.M.; Dumenci, L.; Rescorla, L.A. DSM-oriented and empirically based approaches to constructing scales from the same item pools. J. Clin. Child Adolesc. Psychol. 2003, 32, 328–340. [Google Scholar] [CrossRef]
- Spence, S.H. A measure of anxiety symptoms among children. Behav. Res. Ther. 1998, 36, 545–566. [Google Scholar] [CrossRef]
- Spence, S.H.; Barrett, P.M.; Turner, C.M. Psychometric properties of the Spence Children’s Anxiety Scale with young adolescents. J. Anxiety Disord. 2003, 17, 605–625. [Google Scholar] [CrossRef]
- Zimet, G.D.; Dalilem, N.W.; Zimet, S.G.; Farley, G.K. The Multidimensional Scale of Perceived Social Support. J. Personal. Assess. 1988, 52, 30–41. [Google Scholar] [CrossRef]
- Maydeu-Olivares, A. Maximum likelihood estimation of structural equation models for continuous data: Standard errors and goodness of fit. Struct. Equ. Model. 2017, 24, 383–394. [Google Scholar] [CrossRef]
- Hu, L.T.; Bentler, P.M. Cutoff criteria for fit indexes in covariance structure analysis: Conventional criteria versus new alternatives. Struct. Equ. Model. 1999, 6, 1–55. [Google Scholar] [CrossRef]
- Brochado, S.; Soares, S.; Fraga, S. A scoping review on studies of cyberbullying prevalence among adolescents. Trauma Violence Abus. 2017, 18, 523–531. [Google Scholar] [CrossRef]
- Berne, S.; Frisén, A.; Schultze-Krumbholz, A.; Scheithauer, H.; Naruskov, K.; Luik, P.; Katzer, C.; Erentaite, R.; Zukauskiene, R. Cyberbullying assessment instruments: A systematic review. Aggress. Violent Behav. 2013, 18, 320–334. [Google Scholar] [CrossRef]
- Felix, E.D.; Sharkey, J.D.; Green, J.G.; Furlong, M.J.; Tanigawa, D. Getting precise and pragmatic about the assessment of bullying: The development of the California Bullying Victimization Scale. Aggress. Behav. 2011, 37, 234–247. [Google Scholar] [CrossRef]
- Thomas, H.J.; Connor, J.P.; Scott, J.G. Integrating traditional bullying and cyberbullying: Challenges of definition and measurement in adolescents—A review. Educ. Psychol. Rev. 2015, 27, 135–152. [Google Scholar] [CrossRef]
- Cornell, D.G.; Brockenbrough, K. Identification of bullies and victims: A comparison of methods. J. Sch. Violence 2004, 3, 63–87. [Google Scholar] [CrossRef]
- Aricak, T.; Siyahhan, S.; Uzunhasanoglu, A.; Saribeyoglu, S.; Ciplak, S.; Yilmaz, N.; Memmedov, C. Cyberbullying among Turkish adolescents. Cyberpsychol. Behav. 2008, 11, 253–261. [Google Scholar] [CrossRef] [PubMed]
- Hoff, D.L.; Mitchell, S.N. Cyberbullying: Causes, effects, and remedies. J. Educ. Adm. 2009, 47, 652–665. [Google Scholar] [CrossRef]
- Slonje, R.; Smith, P.K.; Frisén, A. Perceived reasons for the negative impact of cyberbullying and traditional bullying. Eur. J. Dev. Psychol. 2017, 14, 295–310. [Google Scholar] [CrossRef]
- Hodges, E.V.; Perry, D.G. Personal and interpersonal antecedents and consequences of victimization by peers. J. Personal. Soc. Psychol. 1999, 76, 677–685. [Google Scholar] [CrossRef]

| Total Sample | Boys | Girls | |||
|---|---|---|---|---|---|
| Min–Max | Mean (SD) | Mean (SD) | Mean (SD) | t | |
| Cyberbullying | 1.00–5.00 | 1.04 (0.28) | 1.05 (0.35) | 1.02 (0.16) | 2.45 * |
| Cyber-victimization | 1.00–5.00 | 1.18 (0.57) | 1.19 (0.60) | 1.18 (0.53) | 0.31 |
| Depressive symptoms | 1.00–3.00 | 1.36 (0.33) | 1.36 (0.61) | 1.35 (0.34) | 0.07 |
| Anxiety symptoms | 1.00–4.00 | 1.73 (0.54) | 1.63 (0.50) | 1.84 (0.55) | −8.53 *** |
| Subjective well-being | 1.00–4.00 | 3.45 (0.79) | 3.51 (0.76) | 3.38 (0.82) | 3.38 *** |
| Family support | 1.00–4.00 | 3.57 (0.55) | 3.58 (0.52) | 3.55 (0.58) | 1.38 |
| Friends support | 1.00–4.00 | 3.45 (0.64) | 3.35 (0.66) | 3.56 (0.60) | −7.07 *** |
| Teachers support | 1.00–4.00 | 3.27 (0.74) | 3.29 (0.74) | 3.25 (0.75) | 0.87 |
| 1 | 2 | 3 | 4 | 5 | 6 | 7 | 8 | |
|---|---|---|---|---|---|---|---|---|
| 1. Cyberbullying | - | |||||||
| 2. Cyber-victimization | 0.30 *** | - | ||||||
| 3. Depressive symptoms | 0.18 *** | 0.30 *** | - | |||||
| 4. Anxiety symptoms | 0.04 | 0.23 *** | 0.57 *** | - | ||||
| 5. Subjective well-being | −0.07 ** | −0.16 *** | −0.49 *** | −0.33 *** | - | |||
| 6. Family support | −0.14 *** | −0.18 *** | −0.45 *** | −0.28 *** | 0.40 *** | - | ||
| 7. Friends support | −0.05 * | −0.10 *** | −0.31 *** | −0.17 *** | 0.23 *** | 0.40 *** | - | |
| 8. Teachers support | −0.11 *** | −0.20 *** | −0.41 *** | −0.28 *** | 0.36 *** | 0.55 *** | 0.42 *** | - |
| No Cyberbully/Victim (n = 1469) | Cyberbully (n = 13) | Cyber-Victim (n = 191) | Cyberbully-Victim (n = 27) | |||
|---|---|---|---|---|---|---|
| Mean (SD) | Mean (SD) | Mean (SD) | Mean (SD) | F | ƞ² | |
| Depressive symptoms | 1.32 (0.30)a | 1.50 (0.34)ab | 1.55 (0.38)b | 1.86 (0.48)c | 57.62 * | 0.09 |
| Anxiety symptoms | 1.68 (0.49)a | 1.58 (0.52)a | 2.06 (0.64)b | 2.11 (0.83)b | 35.32 * | 0.06 |
| Well-being | 3.50 (0.76)c | 3.54 (0.78)bc | 3.20 (0.85)b | 2.56 (1.01)a | 20.61 * | 0.04 |
| Family support | 3.61 (0.51)c | 3.31 (0.85)bc | 3.38 (0.68)b | 3.00 (0.80)a | 21.42 * | 0.04 |
| Friends support | 3.47 (0.63)b | 3.21 (0.71)ab | 3.30 (0.70)a | 3.36 (0.55)ab | 4.82 * | 0.01 |
| Teachers support | 3.32 (0.72)b | 3.16 (0.78)ab | 2.93 (0.80)a | 2.58 (0.93)a | 25.16 * | 0.04 |
| β | 95% CI | |
|---|---|---|
| Cyber-victim/Family/Depress | 0.06 *** | 0.03, 0.09 |
| Cyber-victim/Friends/ Depress | 0.01 * | 0.00, 0.02 |
| Cyber-victim/Teacher/ Depress | 0.02 * | 0.01, 0.03 |
| Cyber-victim/Family/Anxiety | 0.03 ** | 0.01, 0.05 |
| Cyber-victim/Friends/Anxiety | 0.01 | 0.00, 0.01 |
| Cyber-victim/Teacher/Anxiety | 0.02 * | 0.01, 0.03 |
| Cyber-victim/Family/Well being | −0.05 *** | −0.08, −0.03 |
| Cyber-victim/Friends/Well being | −0.01 | −0.01, 0.00 |
| Cyber-victim/Teacher/Well being | −0.02 ** | −0.03, −0.01 |
| Cyberbully-victim/Family/ Depress | 0.07 *** | 0.04, 0.10 |
| Cyberbully-victim/Friends/ Depress | 0.00 | 0.00, 0.01 |
| Cyberbully-victim/Teacher/ Depress | 0.02 * | 0.01, 00.02 |
| Cyberbully-victim/Family/Anxiety | 0.03 ** | 0.02, 0.05 |
| Cyberbully-victim/Friends/Anxiety | 0.00 | −0.00, 0.00 |
| Cyberbully-victim/Teacher/Anxiety | 0.02 * | 0.01, 0.03 |
| Cyberbully-victim/Family/Well being | −0.06 *** | −0.09, −0.03 |
| Cyberbully-victim/Friends/Well being | −0.00 | −0.00, 0.01 |
| Cyberbully-victim/Teacher/Well being | −0.01 | −0.00, 0.01 |
© 2019 by the authors. Licensee MDPI, Basel, Switzerland. This article is an open access article distributed under the terms and conditions of the Creative Commons Attribution (CC BY) license (http://creativecommons.org/licenses/by/4.0/).
Share and Cite
Hellfeldt, K.; López-Romero, L.; Andershed, H. Cyberbullying and Psychological Well-being in Young Adolescence: The Potential Protective Mediation Effects of Social Support from Family, Friends, and Teachers. Int. J. Environ. Res. Public Health 2020, 17, 45. https://doi.org/10.3390/ijerph17010045
Hellfeldt K, López-Romero L, Andershed H. Cyberbullying and Psychological Well-being in Young Adolescence: The Potential Protective Mediation Effects of Social Support from Family, Friends, and Teachers. International Journal of Environmental Research and Public Health. 2020; 17(1):45. https://doi.org/10.3390/ijerph17010045
Chicago/Turabian StyleHellfeldt, Karin, Laura López-Romero, and Henrik Andershed. 2020. "Cyberbullying and Psychological Well-being in Young Adolescence: The Potential Protective Mediation Effects of Social Support from Family, Friends, and Teachers" International Journal of Environmental Research and Public Health 17, no. 1: 45. https://doi.org/10.3390/ijerph17010045
APA StyleHellfeldt, K., López-Romero, L., & Andershed, H. (2020). Cyberbullying and Psychological Well-being in Young Adolescence: The Potential Protective Mediation Effects of Social Support from Family, Friends, and Teachers. International Journal of Environmental Research and Public Health, 17(1), 45. https://doi.org/10.3390/ijerph17010045

