A Psycholinguistic Analysis of Responses to Live-Stream Suicides on Social Media
Abstract
1. Introduction
2. Materials and Methods
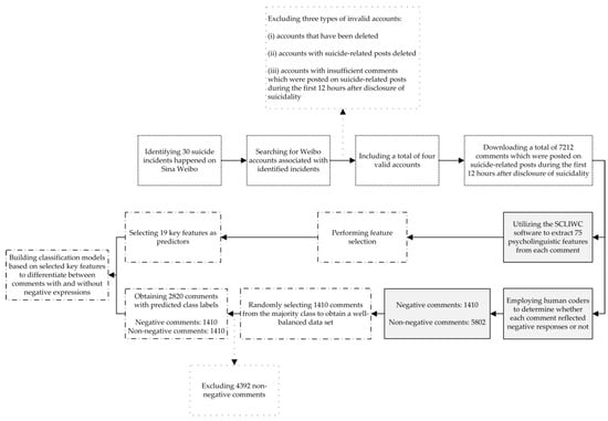
2.1. Data Collection
2.2. Data Pre-Processing
2.3. Data Analysis
3. Results
3.1. Coding
3.2. Differentiating between Negative/Non-Negative Responses
4. Discussion
5. Conclusions
Author Contributions
Funding
Acknowledgments
Conflicts of Interest
References
- World Health Organization. Preventing Suicide: A Global Imperative; World Health Organization: Geneva, Switzerland, 2014. [Google Scholar]
- Cerel, J.; Jordan, J.R.; Duberstein, P.R. The impact of suicide on the family. Crisis 2008, 29, 38–44. [Google Scholar] [CrossRef] [PubMed]
- Linke, S.; Wojciak, J.; Day, S. The impact of suicide on community mental health teams: Findings and recommendations. Psychiatr. Bull. 2002, 26, 50–52. [Google Scholar] [CrossRef]
- Levine, H. Suicide and its impact on campus. New Dir. Stud. Serv. 2008, 121, 63–76. [Google Scholar] [CrossRef]
- Carr, R.B. When a soldier commits suicide in Iraq: Impact on unit and caregivers. Psychiatry 2011, 74, 95–106. [Google Scholar] [CrossRef] [PubMed]
- Seeman, M.V. The impact of suicide on co-patients. Psychiatr. Q. 2015, 86, 449–457. [Google Scholar] [CrossRef] [PubMed]
- Joiner, T.E., Jr.; Brown, J.S.; Wingate, L.R. The psychology and neurobiology of suicidal behavior. Annu. Rev. Psychol. 2005, 56, 287–314. [Google Scholar] [CrossRef] [PubMed]
- Ross, A.M.; Kelly, C.M.; Jorm, A.F. Re-development of mental health first aid guidelines for suicidal ideation and behaviour: A delphi study. BMC Psychiatry 2014, 14, 241. [Google Scholar] [CrossRef] [PubMed]
- Li, A.; Huang, X.; Zhu, T. A systematic analysis of online broadcasts of suicidality in China. Asia Pac. Psychiatry 2018, 10, e12302. [Google Scholar] [CrossRef]
- Fu, K.W.; Cheng, Q.; Wong, P.W.; Yip, P.S. Responses to a self-presented suicide attempt in social media: A social network analysis. Crisis 2013, 34, 406–412. [Google Scholar] [CrossRef]
- Li, A.; Huang, X.; Hao, B.; O’Dea, B.; Christensen, H.; Zhu, T. Attitudes towards suicide attempts broadcast on social media: An exploratory study of Chinese microblogs. PeerJ 2015, 3, e1209. [Google Scholar] [CrossRef]
- Ma, J.; Zhang, W.; Harris, K.; Chen, Q.; Xu, X. Dying online: Live broadcasts of Chinese emerging adult suicides and crisis response behaviors. BMC Public Health 2016, 16, 774. [Google Scholar] [CrossRef] [PubMed]
- O’Dea, B.; Achilles, M.R.; Larsen, M.E.; Batterham, P.J.; Calear, A.L.; Christensen, H. The rate of reply and nature of responses to suicide-related posts on Twitter. Internet Interv. 2018, 13, 105–107. [Google Scholar] [CrossRef] [PubMed]
- Pennebaker, J.W.; Mehl, M.R.; Niederhoffer, K.G. Psychological aspects of natural language use: Our words, our selves. Annu. Rev. Psychol. 2003, 54, 547–577. [Google Scholar] [CrossRef] [PubMed]
- Li, A.; Jiao, D.; Zhu, T. Detecting depression stigma on social media: A linguistic analysis. J. Affect. Disord. 2018, 232, 358–362. [Google Scholar] [CrossRef] [PubMed]
- Li, A.; Huang, X.; Jiao, D.; O’Dea, B.; Zhu, T.; Christensen, H. An analysis of stigma and suicide literacy in responses to suicides broadcast on social media. Asia Pac. Psychiatry 2018, 10, e12314. [Google Scholar] [CrossRef] [PubMed]
- Reavley, N.J.; Pilkington, P.D. Use of Twitter to monitor attitudes toward depression and schizophrenia: An exploratory study. PeerJ 2014, 2, e647. [Google Scholar] [CrossRef] [PubMed]
- O’Dea, B.; Wan, S.; Batterham, P.J.; Calear, A.L.; Paris, C.; Christensen, H. Detecting suicidality on Twitter. Internet Interv. 2015, 2, 183–188. [Google Scholar] [CrossRef]
- Simon, O.R.; Swann, A.C.; Powell, K.E.; Potter, L.B.; Kresnow, M.J.; O’Carroll, P.W. Characteristics of impulsive suicide attempts and attempters. Suicide Life Threat. Behav. 2001, 32, 49–59. [Google Scholar] [CrossRef]
- Hawton, K. Restricting access to methods of suicide: Rationale and evaluation of this approach to suicide prevention. Crisis J. Crisis Interv. Suicide Prev. 2007, 28, 4–9. [Google Scholar] [CrossRef]
- Kattimani, S.; Sarkar, S.; Menon, V.; Muthuramalingam, A.; Nancy, P. Duration of suicide process among suicide attempters and characteristics of those providing window of opportunity for intervention. J. Neurosci. Rural Pract. 2016, 7, 566–570. [Google Scholar]
- Zhao, N.; Jiao, D.; Bai, S.; Zhu, T. Evaluating the validity of simplified Chinese version of LIWC in detecting psychological expressions in short texts on social network services. PLoS ONE 2016, 11, e0157947. [Google Scholar] [CrossRef] [PubMed]
- Landis, J.R.; Koch, G.G. The measurement of observer agreement for categorical data. Biometrics 1977, 33, 159–174. [Google Scholar] [CrossRef] [PubMed]
- Betton, V.; Borschmann, R.; Docherty, M.; Coleman, S.; Brown, M.; Henderson, C. The role of social media in reducing stigma and discrimination. Br. J. Psychiatry 2015, 206, 443–444. [Google Scholar] [CrossRef] [PubMed]
- Christakis, N.A.; Fowler, J.H. The spread of obesity in a large social network over 32 years. N. Engl. J. Med. 2007, 357, 370–379. [Google Scholar] [CrossRef] [PubMed]
- Valente, T.W. Network interventions. Science 2012, 337, 49–53. [Google Scholar] [CrossRef] [PubMed]
- Bond, R.M.; Fariss, C.J.; Jones, J.J.; Kramer, A.D.I.; Marlow, C.; Settle, J.E.; Fowler, J.H. A 61-million-person experiment in social influence and political mobilization. Nature 2012, 489, 295–298. [Google Scholar] [CrossRef] [PubMed]
- Guan, L.; Hao, B.; Cheng, Q.; Yip, P.S.; Zhu, T. Identifying Chinese microblog users with high suicide probability using internet-based profile and linguistic features: Classification model. JMIR Ment. Health 2015, 2, e17. [Google Scholar] [CrossRef] [PubMed]
- McManus, K.; Mallory, E.K.; Goldfeder, R.L.; Haynes, W.A.; Tatum, J.D. Mining Twitter data to improve detection of schizophrenia. AMIA Jt. Summits Transl. Sci. Proc. 2015, 2015, 122–126. [Google Scholar]
- Jiang, K.; Gupta, R.; Gupta, M.; Calix, R.A.; Bernard, G.R. Identifying personal health experience Tweets with deep neural networks. In Proceedings of the 2017 39th Annual International Conference of the IEEE Engineering in Medicine and Biology Society (EMBC), Seogwipo, Korea, 11–15 July 2017. [Google Scholar]
- Pennebaker, J.W.; King, L.A. Linguistic styles: Language us as an individual difference. J. Personal. Soc. Psychol. 1999, 77, 1296–1312. [Google Scholar] [CrossRef]
- Qiu, L.; Lu, J.; Ramsay, J.; Yang, S.; Qu, W.; Zhu, T. Personality expression in Chinese language use. Int. J. Psychol. 2017, 52, 463–472. [Google Scholar] [CrossRef]
- Link, B.G.; Yang, L.H.; Phelan, J.C.; Collins, P.Y. Measuring mental illness stigma. Schizophr. Bull. 2014, 30, 511–541. [Google Scholar] [CrossRef] [PubMed]

| Incident 1 | Incident 2 | Incident 3 | Incident 4 | |
|---|---|---|---|---|
| Time | 12/07/2012 21:05 | 16/02/2013 23:57 | 09/12/2013 17:36 | 19/02/2016 19:57 |
| Location | Sichuan | Beijing | Shandong | Shanghai |
| Gender | Female | Female | Female | Male |
| Age | 31 | 31 | 33 | 40 |
| Suicide method | Taking poisons & charcoal burning | Jumping from a high place | Drowning | Hanging |
| Suicide cause | Relationship breakup | Mental illness | Work-related stress | Mental illness |
| Result | Rescued | Died | Died | Died |
| Category | Definition | Example Weibo Post |
|---|---|---|
| Providing social support | Expressing care and compassion, or providing information, advice, and resources | “I hope you are ok! Don′t die” “You should get professional help now ...” “My mom is an expert in this field! Don′t die!! I can ask her to help you!!!” |
| Calling for help | Calling police and other users for help | “Call the police!” “Is there anyone who knows his address and can go to his place to help him? ...” |
| Expressing shock | Feeling surprised and upset | “What′s up, don′t scare me” |
| Making negative responses | Expressing cynical, dismissive, and indifferent attitudes, or refusing to offer help and encouraging suicide | “Is there anything wrong with your brain? Why not to kill yourself quietly ...” “It is her last wishes, Why do you want to stop her” “If you want to kill yourself, please be quick ...” |
| Unspecified | Replying with unspecified intent or meaning | “ ”“.........” “Sigh” |
| Category | Incident 1 | Incident 2 | Incident 3 | Incident 4 | Sum |
|---|---|---|---|---|---|
| Providing social support | 671 (41.06%) | 1583 (79.75%) | 912 (59.07%) | 1640 (80.04%) | 4806 (66.64%) |
| Calling for help | 87 (5.32%) | 20 (1.01%) | 111 (7.19%) | 19 (0.93%) | 237 (3.29%) |
| Expressing shock | 41 (2.51%) | 37 (1.86%) | 28 (1.81%) | 67 (3.27%) | 173 (2.40%) |
| Making negative responses | 697 (42.66%) | 192 (9.67%) | 371 (24.03%) | 150 (7.32%) | 1410 (19.55%) |
| Unspecified | 138 (8.45%) | 153 (7.71%) | 122 (7.90%) | 173 (8.44%) | 586 (8.13%) |
| Gain Ratio Attribute Evaluator | Significance Attribute Evaluator | Chi-Squared Attribute Evaluator | |
|---|---|---|---|
| 1 | Total Pronouns | Total Pronouns | Total Function Words |
| 2 | Adverbs | Affective Processes | Affective Processes |
| 3 | Cognitive Processes | Cognitive Processes | Adverbs |
| 4 | Death | Adverbs | Total Pronouns |
| 5 | Affective Processes | Exclusive | Cognitive Processes |
| 6 | Total Function Words | Biological Processes | Biological Processes |
| 7 | Exclusive | Death | Exclusive |
| 8 | Biological Processes | Total Function Words | Death |
| 9 | Body | Body | Auxiliary Verbs |
| 10 | Impersonal Pronouns | Impersonal Pronouns | Impersonal Pronouns |
| 11 | Common Verbs | Auxiliary Verbs | Conjunctions |
| 12 | Conjunctions | Assent | Body |
| 13 | Auxiliary Verbs | Conjunctions | Common Verbs |
| 14 | Fillers | Common Verbs | Personal Pronouns |
| 15 | Family | Personal Pronouns | Positive Emotion |
| 16 | Swear Words | Fillers | Assent |
| 17 | Third Pers Plural | Negative Emotion | Second Pers Singular |
| 18 | Anger | Relativity | Negative Emotion |
| 19 | Personal Pronouns | Family | Prepositions |
| 20 | Negative Emotion | Second Pers Singular | Inclusive |
| 21 | Assent | Inclusive | Discrepancy |
| 22 | Nonfluencies | Humans | Health |
| 23 | Inclusive | Positive Emotion | Relativity |
| 24 | Social Processes | Social Processes | Humans |
| 25 | Humans | Swear Words | Social Processes |
| Precision | Recall | F-Measure | Screening Efficacy | |
|---|---|---|---|---|
| Simple Logistic Regression | 68.8% | 72.8% | 70.7% | 47.1% |
| Multilayer Perception Neural Networks | 66.2% | 79.6% | 72.3% | 39.9% |
| Support Vector Machine | 62.9% | 85.9% | 72.6% | 31.7% |
| Random Forest | 69.8% | 76.2% | 72.9% | 45.4% |
| Predictors | β | |
|---|---|---|
| Negative responses (1) vs. Non-negative responses (0) | Total Function Words | 2.31 |
| Total Pronouns | 0.30 | |
| Impersonal Pronouns | 1.05 | |
| Common Verbs | −0.62 | |
| Auxiliary Verbs | 0.54 | |
| Adverbs | −0.24 | |
| Conjunctions | 3.15 | |
| Humans | 2.21 | |
| Affective Processes | 0.83 | |
| Negative Emotion | 1.66 | |
| Inclusive | −0.99 | |
| Exclusive | 2.28 | |
| Biological Processes | −0.16 | |
| Body | 5.19 | |
| Death | 4.47 | |
| Assent | −1.66 |
© 2019 by the authors. Licensee MDPI, Basel, Switzerland. This article is an open access article distributed under the terms and conditions of the Creative Commons Attribution (CC BY) license (http://creativecommons.org/licenses/by/4.0/).
Share and Cite
Li, A.; Jiao, D.; Liu, X.; Sun, J.; Zhu, T. A Psycholinguistic Analysis of Responses to Live-Stream Suicides on Social Media. Int. J. Environ. Res. Public Health 2019, 16, 2848. https://doi.org/10.3390/ijerph16162848
Li A, Jiao D, Liu X, Sun J, Zhu T. A Psycholinguistic Analysis of Responses to Live-Stream Suicides on Social Media. International Journal of Environmental Research and Public Health. 2019; 16(16):2848. https://doi.org/10.3390/ijerph16162848
Chicago/Turabian StyleLi, Ang, Dongdong Jiao, Xingyun Liu, Jiumo Sun, and Tingshao Zhu. 2019. "A Psycholinguistic Analysis of Responses to Live-Stream Suicides on Social Media" International Journal of Environmental Research and Public Health 16, no. 16: 2848. https://doi.org/10.3390/ijerph16162848
APA StyleLi, A., Jiao, D., Liu, X., Sun, J., & Zhu, T. (2019). A Psycholinguistic Analysis of Responses to Live-Stream Suicides on Social Media. International Journal of Environmental Research and Public Health, 16(16), 2848. https://doi.org/10.3390/ijerph16162848


