Research Trends and Hotspots Analysis Related to the Effects of Xenobiotics on Glucose Metabolism in Male Testes
Abstract
1. Introduction
2. Methods and Materials
2.1. Search Strategy
2.2. Selected Criteria and Data Extraction
2.3. Analysis Methods
3. Results
3.1. Characteristics of the Selected Studies
3.1.1. Publication Years
3.1.2. Distribution of Articles by Countries, Journals, and Authors
3.2. Main Research Topics
3.2.1. Experimental Subjects and Xenobiotic Distribution
3.2.2. Intellectual Structure and Hotspot Analysis
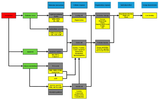
3.2.3. Main Regulatory Pathways
4. Discussion
5. Conclusions
Supplementary Materials
Author Contributions
Funding
Acknowledgments
Conflicts of Interest
References
- Alves, M.G.; Neuhaus-Oliveira, A.; Moreira, P.I.; Socorro, S.; Oliveira, P.F. Exposure to 2,4-dichlorophenoxyacetic acid alters glucose metabolism in immature rat Sertoli cells. Reprod. Toxicol. 2013, 38, 81–88. [Google Scholar] [CrossRef] [PubMed]
- Iovdijova, A.; Bencko, V. Potential risk of exposure to selected xenobiotic residues and their fate in the food chain—Part I: Classification of xenobiotics. Ann. Agric. Environ. Med. 2010, 17, 183–192. [Google Scholar] [PubMed]
- Aly, H.A.; Azhar, A.S. Methoxychlor induced biochemical alterations and disruption of spermatogenesis in adult rats. Reprod. Toxicol. 2013, 40, 8–15. [Google Scholar] [CrossRef] [PubMed]
- Anifandis, G.; Katsanaki, K.; Lagodonti, G.; Messini, C.; Simopoulou, M.; Dafopoulos, K.; Daponte, A. The Effect of Glyphosate on Human Sperm Motility and Sperm DNA Fragmentation. Int. J. Environ. Res. Public Health 2018, 15, 1117. [Google Scholar] [CrossRef] [PubMed]
- Rato, L.; Alves, M.G.; Socorro, S.; Duarte, A.I.; Cavaco, J.E.; Oliveira, P.F. Metabolic regulation is important for spermatogenesis. Nat. Rev. Urol. 2012, 9, 330–338. [Google Scholar] [CrossRef] [PubMed]
- Oliveira, P.F.; Alves, M.G.; Rato, L.; Laurentino, S.; Silva, J.; Sá, R.; Barros, A.; Sousa, M.; Carvalho, R.A.; Cavaco, J.E.; et al. Effect of insulin deprivation on metabolism and metabolism-associated gene transcript levels of in vitro cultured human Sertoli cells. Biochim. Biophys. Acta (BBA) Gen. Subj. 2012, 1820, 84–89. [Google Scholar] [CrossRef] [PubMed]
- Kanter, M.; Aktas, C.; Erboga, M. Curcumin attenuates testicular damage, apoptotic germ cell death, and oxidative stress in streptozotocin-induced diabetic rats. Mol. Nutr. Food Res. 2013, 57, 1578–1585. [Google Scholar] [CrossRef] [PubMed]
- Mund, M.; Kloft, B.; Bundschuh, M.; Klingelhoefer, D.; Groneberg, D.A.; Gerber, A. Global Research on Smoking and Pregnancy—A Scientometric and Gender Analysis. Int. J. Environ. Res. Public Health 2014, 11, 5792–5806. [Google Scholar] [CrossRef] [PubMed]
- Zheng, M.; Fu, H.; Ho, Y. Research trends and hotspots related to ammonia oxidation based on bibliometric analysis. Environ. Sci. Pollut. Res. 2017, 24, 20409–20421. [Google Scholar] [CrossRef] [PubMed]
- Moher, D.; Liberati, A.; Tetzlaff, J.; Altman, D.G. Preferred reporting items for systematic reviews and meta-analyses: The PRISMA statement. J. Clin. Epidemiol. 2009, 62, 1006–1012. [Google Scholar] [CrossRef] [PubMed]
- Paul, H.E.; Paul, M.F.; Kopko, F.; Bender, R.C.; Everett, G. Carbohydrate metabolism studies on the testis of rats fed certain nitrofurans. Endocrinology 1953, 53, 585–592. [Google Scholar] [CrossRef] [PubMed]
- Miller, Z.B.; Davison, C.; Smith, P.K. The effect of podophyllotoxin on tissue metabolism and enzyme systems. J. Exp. Med. 1949, 90, 525–541. [Google Scholar] [CrossRef] [PubMed]
- Boukhliq, R.; Martin, G.B.; White, C.L.; Blackberry, M.A.; Murray, P.J. Role of glucose, fatty acids and protein in regulation of testicular growth and secretion of gonadotrophin, prolactin, somatotrophin and insulin in the mature ram. Reprod. Fertil. Dev. 1997, 9, 515–524. [Google Scholar] [CrossRef] [PubMed]
- Bedwal, R.S.; Edwards, M.S.; Katoch, M.; Bahuguna, A.; Dewan, R. Histological and biochemical changes in testis of zinc deficient BALB/c strain of mice. Indian J. Exp. Biol. 1994, 32, 243–247. [Google Scholar] [PubMed]
- Bhargava, S.K. Effects of plumbagin on reproductive function of male dog. Indian J. Exp. Biol. 1984, 22, 153–156. [Google Scholar] [PubMed]
- Chinoy, N.J.; Seethalakshmi, L. Effects of drugs on the reproductive physiology of male albino rats: Part II—Nicotine & morphine. Indian J. Exp. Biol. 1978, 16, 323–325. [Google Scholar] [PubMed]
- Chinoy, N.J.; Seethalakshmi, L. Effects of drugs on the reproductive physiology of male albino rats: Part I—Central depressants & analgesic-antipyretics. Indian J. Exp. Biol. 1978, 16, 316–322. [Google Scholar] [PubMed]
- Jehan, Q.; Kamboj, V.P.; Kar, A.B. Effect of progesterone on biochemical composition of rat seminiferous tubules. Indian J. Exp. Biol. 1970, 8, 68–70. [Google Scholar] [PubMed]
- Sarkar, S.N.; Majumdar, A.C.; Chattopadhyay, S.K. Effect of isoproturon on male reproductive system: Clinical, histological and histoenzyonological studies in rats. Indian J. Exp. Biol. 1997, 35, 133. [Google Scholar] [PubMed]
- Shrivastava, S.; Jadon, A.; Shukla, S.; Mathur, R. Chelation therapy and vanadium: Effect on reproductive organs in rats. Indian J. Exp. Biol. 2007, 45, 515–523. [Google Scholar] [PubMed]
- Sinha, S.; Mathur, R.S. Effect of steroidal fraction of seeds of Abrus precatorius Linn. on rat testis. Indian J. Exp. Biol. 1990, 28, 752–756. [Google Scholar] [PubMed]
- Srivastava, S.; Seth, P.K.; Srivastava, S.P. Effect of styrene on testicular enzymes of growing rat. Indian J. Exp. Biol. 1992, 30, 399–401. [Google Scholar] [PubMed]
- Srivastava, S.; Singh, G.B.; Srivastava, S.P.; Seth, P.K. Testicular toxicity of di-n-butyl phthalate in adult rats: Effect on marker enzymes of spermatogenesis. Indian J. Exp. Biol. 1990, 28, 67–70. [Google Scholar] [PubMed]
- Mita, M.; Hall, P.F. Metabolism of round spermatids from rats: Lactate as the preferred substrate. Biol. Reprod. 1982, 26, 445–455. [Google Scholar] [CrossRef] [PubMed]
- Nehar, D.; Mauduit, C.; Boussouar, F.A.; Benahmed, M. Interleukin 1α Stimulates Lactate Dehydrogenase A Expression and Lactate Production in Cultured Porcine Sertoli Cells1. Biol. Reprod. 1998, 59, 1425–1432. [Google Scholar] [CrossRef] [PubMed]
- Ravault, J.P.; Courot, M.; Garnier, D.; Pelletier, J.; Terqui, M. Effect of 2-bromo-alpha-ergocryptine (CB 154) on plasma prolactin, LH and testosterone levels, accessory reproductive glands and spermatogenesis in lambs during puberty. Biol. Reprod. 1977, 17, 192–197. [Google Scholar] [CrossRef] [PubMed]
- Reyes, J.; Borriero, L.; Tanphaichitr, N.; Bellve, A.R.; Benos, D.J. Energy metabolism of cultured TM4 cells and the action of gossypol. Biol. Reprod. 1986, 34, 809–819. [Google Scholar] [CrossRef] [PubMed]
- Storey, B.T. Energy metabolism of spermatozoa. IV. Effect of calcium on respiration of mature epididymal sperm of the rabbit. Biol. Reprod. 1975, 13, 1–9. [Google Scholar] [CrossRef] [PubMed]
- Vera, C.N.; Gomes, W.R.; Vandemark, N.L. The effects of steroid and gonadotrophic hormones in vitro on the metabolic activity of normal and cryptorchid rat testicular tissues. Biol. Reprod. 1970, 2, 376–386. [Google Scholar] [CrossRef]
- Voglmayr, J.K. Alpha-chlorohydrin-induced changes in the distribution of free myo-inositol and prostaglandin F2alpha, and synthesis of phosphatidylinositol in the rat epididymis. Biol. Reprod. 1974, 11, 593. [Google Scholar] [CrossRef] [PubMed]
- Edwards, E.M.; Dacheux, J.L.; Waites, G.M. Effects of alpha-chlorohydrin on the metabolism of testicular and epididymal spermatozoa of rams. J. Reprod. Fertil. 1976, 48, 265–270. [Google Scholar] [CrossRef] [PubMed]
- Grootegoed, J.A.; Jansen, R.; van der Molen, H.J. Effect of glucose on ATP dephosphorylation in rat spermatids. J. Reprod. Fertil. 1986, 77, 99–107. [Google Scholar] [CrossRef] [PubMed]
- Harkonen, M.; Kormano, M. Acute cadmium-induced changes in the energy metabolism of the rat testis. J. Reprod. Fertil. 1970, 21, 221–226. [Google Scholar] [CrossRef] [PubMed]
- Hollinger, M.A.; Davis, J.R. Effect of nitrofurazone on the aerobic metabolism of uniformly labelled [14C]glucose in tissue slices of rat testes. J. Reprod. Fertil. 1969, 19, 585–589. [Google Scholar] [CrossRef] [PubMed]
- Moonsammy, G.I.; Stewart, M.A. Hexose phosphate levels in testes of galactose-fed rats. J. Reprod. Fertil. 1971, 27, 113–114. [Google Scholar] [CrossRef] [PubMed]
- Sullivan, J.L.; Smith, F.A.; Garman, R.H. Effects of fluoroacetate on the testis of the rat. J. Reprod. Fertil. 1979, 56, 201–207. [Google Scholar] [CrossRef] [PubMed]
- Free, M.J.; Vera, C.N.; Johnson, A.D.; Gomes, W.R. Metabolism of glucose-1-14C and glucose-6-14C by testis tissue from cryptorchid and testosterone propionate treated rabbits. Endocrinology 1968, 82, 183–187. [Google Scholar] [CrossRef] [PubMed]
- Means, A.R.; Hall, P.F. Protein biosynthesis in the testis. II. Role of adenosine triphosphate (ATP) in stimulation by glucose. Endocrinology 1968, 83, 86–96. [Google Scholar] [CrossRef] [PubMed]
- Mita, M.; Borland, K.; Price, J.M.; Hall, P.F. The influence of insulin and insulin-like growth factor-I on hexose transport by Sertoli cells. Endocrinology 1985, 116, 987–992. [Google Scholar] [CrossRef] [PubMed]
- Mita, M.; Price, J.M.; Hall, P.F. Stimulation by follicle-stimulating hormone of synthesis of lactate by Sertoli cells from rat testis. Endocrinology 1982, 110, 1535–1541. [Google Scholar] [CrossRef] [PubMed]
- Kaur, S.; Guraya, S.S. Effect of low doses of alpha chlorohydrin on the enzymes of glycolytic and phosphogluconate pathways in the rat testis and epididymis. Int. J. Androl. 1981, 4, 196–207. [Google Scholar] [CrossRef] [PubMed]
- Meroni, S.B.; Riera, M.F.; Pellizzari, E.H.; Schteingart, H.F.; Cigorraga, S.B. Possible role of arachidonic acid in the regulation of lactate production in rat Sertoli cells. Int. J. Androl. 2003, 26, 310–317. [Google Scholar] [CrossRef] [PubMed]
- Paz, G.; Carmon, A.; Homonnai, Z.T. Effect of alpha-chlorohydrin on metabolism and testosterone secretion by rat testicular interstitial cells. Int. J. Androl. 1985, 8, 139–146. [Google Scholar] [CrossRef] [PubMed]
- Rao, M.R.; Govindarajulu, P. Effect of prolactin inhibition by bromocriptine on testicular metabolism in the adult rat. Int. J. Androl. 1982, 5, 331–336. [Google Scholar] [CrossRef] [PubMed]
- Shrilatha, B. Occurrence of oxidative impairments, response of antioxidant defences and associated biochemical perturbations in male reproductive milieu in the Streptozotocin-diabetic rat. Int. J. Androl. 2007, 30, 508–518. [Google Scholar] [CrossRef] [PubMed]
- Pant, N.; Prasad, A.K.; Srivastava, S.C.; Shankar, R.; Srivastava, S.P. Effect of oral administration of carbofuran on male reproductive system of rat. Hum. Exp. Toxicol. 2016, 14, 889–894. [Google Scholar] [CrossRef] [PubMed]
- Prasad, A.K.; Pant, N.; Srivastava, S.C.; Kumar, R.; Srivastava, S.P. Effect of dermal application of hexachlorocyclohexane (HCH) on male reproductive system of rat. Hum. Exp. Toxicol. 1995, 14, 484–488. [Google Scholar] [CrossRef] [PubMed]
- Srivastava, S.P.; Srivastava, S.; Saxena, D.K.; Chandra, S.V.; Seth, P.K. Testicular effects of di-n-butyl phthalate (DBP): Biochemical and histopathological alterations. Arch. Toxicol. 1990, 64, 148–152. [Google Scholar] [CrossRef] [PubMed]
- Hollinger, M.A.; Davis, J.R. Effect of nitrofurazone on the incorporation of l-lysine-U-14C into protein of rat testis. Biochem. Pharmacol. 1966, 15, 1235–1237. [Google Scholar] [CrossRef]
- Hollinger, M.A. Effects of clomiphene on various biochemical reactions in the mouse testis in vitro. Biochem. Pharmacol. 1971, 20, 2959–2964. [Google Scholar] [CrossRef]
- Hollinger, M.A.; Hwang, F. Effect of puromycin and actinomycin D on glucose-stimulated protein and RNA labeling, in vitro, in rat testis. Biochim. Biophys. Acta 1972, 262, 336–343. [Google Scholar] [CrossRef]
- Husain, S. Effects of delta-9-tetrahydrocannabinol on in vitro energy substrate metabolism in mouse and rat testis. Physiol. Behav. 1989, 46, 65–68. [Google Scholar] [CrossRef]
- Husain, S. Energy substrate metabolism in testis of rats treated with delta-9-tetrahydrocannabinol (THC) and cocaine (COC). NIDA Res. Monogr. 1989, 95, 509–510. [Google Scholar] [PubMed]
- Husain, S.; Anwer, J. Characteristics of cocaine interaction with delta-9-tetrahydrocannabinol on glucose metabolism in the rat testis. Pharmacol. Biochem. Behav. 1991, 40, 625–628. [Google Scholar] [CrossRef]
- Husain, S.; Lame, M.; DeBoer, B. Rat testicular tissue glucose metabolism in the presence of delta-9-tetrahydrocannabinol. Proc. West. Pharmacol. Soc. 1979, 22, 355–358. [Google Scholar] [PubMed]
- Rato, L.; Alves, M.G.; Socorro, S.; Carvalho, R.A.; Cavaco, J.E.; Oliveira, P.F. Metabolic modulation induced by oestradiol and DHT in immature rat Sertoli cells cultured in vitro. Biosci. Rep. 2012, 32, 61–69. [Google Scholar] [CrossRef] [PubMed]
- Rocha, C.S.; Martins, A.D.; Rato, L.; Silva, B.M.; Oliveira, P.F.; Alves, M.G. Melatonin alters the glycolytic profile of Sertoli cells: Implications for male fertility. Mol. Hum. Reprod. 2014, 20, 1067–1076. [Google Scholar] [CrossRef] [PubMed]
- D’Cruz, S.C.; Jubendradass, R.; Jayakanthan, M.; Rani, S.J.; Mathur, P.P. Bisphenol A impairs insulin signaling and glucose homeostasis and decreases steroidogenesis in rat testis: An in vivo and in silico study. Food Chem. Toxicol. 2012, 50, 1124–1133. [Google Scholar] [CrossRef] [PubMed]
- De Liz, O.C.V.; Cattani, D.; Heinz, R.C.; Pierozan, P.; Zanatta, L.; Benedetti, P.E.; Wilhelm, F.D.; Mena, B.S.F.; Pessoa-Pureur, R.; Zamoner, A. Roundup disrupts male reproductive functions by triggering calcium-mediated cell death in rat testis and Sertoli cells. Free Radic. Biol. Med. 2013, 65, 335–346. [Google Scholar] [CrossRef] [PubMed]
- Aly, H.A.; El-Beshbishy, H.A.; Banjar, Z.M. Mitochondrial dysfunction induced impairment of spermatogenesis in LPS-treated rats: Modulatory role of lycopene. Eur. J. Pharmacol. 2012, 677, 31–38. [Google Scholar] [CrossRef] [PubMed]
- Dias, T.R.; Alves, M.G.; Bernardino, R.L.; Martins, A.D.; Moreira, A.C.; Silva, J.; Barros, A.; Sousa, M.; Silva, B.M.; Oliveira, P.F. Dose-dependent effects of caffeine in human Sertoli cells metabolism and oxidative profile: Relevance for male fertility. Toxicology 2015, 328, 12–20. [Google Scholar] [CrossRef] [PubMed]
- Galardo, M.N.; Riera, M.F.; Pellizzari, E.H.; Chemes, H.E.; Venara, M.C.; Cigorraga, S.B.; Meroni, S.B. Regulation of expression of Sertoli cell glucose transporters 1 and 3 by FSH, IL1 beta, and bFGF at two different time-points in pubertal development. Cell Tissue Res. 2008, 334, 295–304. [Google Scholar] [CrossRef] [PubMed]
- Alves, M.G.; Martins, A.D.; Vaz, C.V.; Correia, S.; Moreira, P.I.; Oliveira, P.F.; Socorro, S. Metformin and male reproduction: Effects on Sertoli cell metabolism. Br. J. Pharmacol. 2014, 171, 1033–1042. [Google Scholar] [CrossRef] [PubMed]
- Cameron, D.F.; Murray, F.T.; Drylie, D.D. Interstitial compartment pathology and spermatogenic disruption in testes from impotent diabetic men. Anat. Rec. 1985, 213, 53–62. [Google Scholar] [CrossRef] [PubMed]
- Harikrishnan, R.; Abhilash, P.A.; Syam, D.S.; Prathibha, P.; Rejitha, S.; John, F.; Kavitha, S.; Indira, M. Protective effect of ascorbic acid against ethanol-induced reproductive toxicity in male guinea pigs. Br. J. Nutr. 2013, 110, 689–698. [Google Scholar] [CrossRef] [PubMed]
- Anifandis, G.; Amiridis, G.; Dafopoulos, K.; Daponte, A.; Dovolou, E.; Gavriil, E.; Gorgogietas, V.; Kachpani, E.; Mamuris, Z.; Messini, C.I.; et al. The In Vitro Impact of the Herbicide Roundup on Human Sperm Motility and Sperm Mitochondria. Toxics 2017, 6, 2. [Google Scholar] [CrossRef] [PubMed]
- Bender, H.S.; Derolf, S.Z.; Misra, H.P. Effects of gossypol on the antioxidant defense system of the rat testis. Arch. Androl. 1988, 21, 59–70. [Google Scholar] [CrossRef] [PubMed]
- Alagbonsi, I.A.; Olayaki, L.A.; Salman, T.M. Melatonin and vitamin C exacerbate Cannabis sativa-induced testicular damage when administered separately but ameliorate it when combined in rats. J. Basic Clin. Physiol. Pharmacol. 2016, 27, 277–287. [Google Scholar] [CrossRef] [PubMed]
- Sundarraj, K.; Manickam, V.; Raghunath, A.; Periyasamy, M.; Viswanathan, M.P.; Perumal, E. Repeated exposure to iron oxide nanoparticles causes testicular toxicity in mice. Environ. Toxicol. 2017, 32, 594–608. [Google Scholar] [CrossRef] [PubMed]
- Aly, H.A.; Lightfoot, D.A.; El-Shemy, H.A. Modulatory role of lipoic acid on lipopolysaccharide-induced oxidative stress in adult rat Sertoli cells in vitro. Chem. Biol. Interact. 2009, 182, 112–118. [Google Scholar] [CrossRef] [PubMed]
- Chen, Y.; Wu, Y.; Gan, X.; Liu, K.; Lv, X.; Shen, H.; Dai, G.; Xu, H. Iridoid glycoside from Cornus officinalis ameliorated diabetes mellitus-induced testicular damage in male rats: Involvement of suppression of the AGEs/RAGE/p38 MAPK signaling pathway. J. Ethnopharmacol. 2016, 194, 850–860. [Google Scholar] [CrossRef] [PubMed]






| Rank | Country | Continent | Articles | Percent (%) |
|---|---|---|---|---|
| 1 | India | Asia | 54 | 32.7 |
| 2 | USA | America | 33 | 20.0 |
| 3 | China | Asia | 11 | 6.7 |
| 4 | Egypt | Africa | 8 | 4.9 |
| 5 | Portugal | Europe | 7 | 4.2 |
| Author | Country | Publications | Percent (%) |
|---|---|---|---|
| Satya P. Srivastava | India | 5 | 3.03 |
| Mannfred A. Hollinger | USA | 4 | 2.42 |
| Syed Husain | USA | 4 | 2.42 |
| Peter F. Hall | USA | 3 | 1.82 |
| Pedro F. Oliveira | Portugal | 3 | 1.82 |
| Frequency | Silhouette | ||||
|---|---|---|---|---|---|
| Rank | Frequency | Clusters | Rank | Silhouette | Clusters |
| 1 | 25 | Sertoli cell | 1 | 0.84 | Sertoli cell |
| 2 | 17 | lactate dehydrogenase | 2 | 0.46 | lactate dehydrogenase |
| 3 | 14 | 6-phosphate dehydrogenase | 3 | 0.37 | glucose metabolism |
| 4 | 13 | oxidative stress | 4 | 0.28 | 6-phosphate dehydrogenase |
| 5 | 12 | rat testis | 5 | 0.24 | oxidative stress |
| 6 | 10 | male rat | 6 | 0.24 | γ-glutamyl transpeptidase |
| 7 | 8 | glucose metabolism | 7 | 0.20 | germ cell |
© 2018 by the authors. Licensee MDPI, Basel, Switzerland. This article is an open access article distributed under the terms and conditions of the Creative Commons Attribution (CC BY) license (http://creativecommons.org/licenses/by/4.0/).
Share and Cite
Fan, Y.; Yu, G.; Yu, J.; Sun, J.; Wu, Y.; Zhao, X.; Meng, Y.; He, Z.; Wang, C. Research Trends and Hotspots Analysis Related to the Effects of Xenobiotics on Glucose Metabolism in Male Testes. Int. J. Environ. Res. Public Health 2018, 15, 1590. https://doi.org/10.3390/ijerph15081590
Fan Y, Yu G, Yu J, Sun J, Wu Y, Zhao X, Meng Y, He Z, Wang C. Research Trends and Hotspots Analysis Related to the Effects of Xenobiotics on Glucose Metabolism in Male Testes. International Journal of Environmental Research and Public Health. 2018; 15(8):1590. https://doi.org/10.3390/ijerph15081590
Chicago/Turabian StyleFan, Yongsheng, Guangxia Yu, Jun Yu, Jiantao Sun, Yu Wu, Xue Zhao, Yu Meng, Zhangdong He, and Chunhong Wang. 2018. "Research Trends and Hotspots Analysis Related to the Effects of Xenobiotics on Glucose Metabolism in Male Testes" International Journal of Environmental Research and Public Health 15, no. 8: 1590. https://doi.org/10.3390/ijerph15081590
APA StyleFan, Y., Yu, G., Yu, J., Sun, J., Wu, Y., Zhao, X., Meng, Y., He, Z., & Wang, C. (2018). Research Trends and Hotspots Analysis Related to the Effects of Xenobiotics on Glucose Metabolism in Male Testes. International Journal of Environmental Research and Public Health, 15(8), 1590. https://doi.org/10.3390/ijerph15081590
