A Bayesian Network Model for Reducing Accident Rates of Electrical and Mechanical (E&M) Work
Abstract
1. Introduction
2. Research on Bayesian Networks
3. Methodology
4. Questionnaire Survey
5. Bayesian Network—Structure Learning
6. Bayesian Network—Parameter Learning
- (1)
- States of “strongly agree” and “agree” are combined into one new state of “(S1) Good”,
- (2)
- the state of “neither agree nor disagree” is changed to be “(S2) Average”, and
- (3)
- the states of “strongly disagree” and “disagree” are integrated as “(S3) poor”.
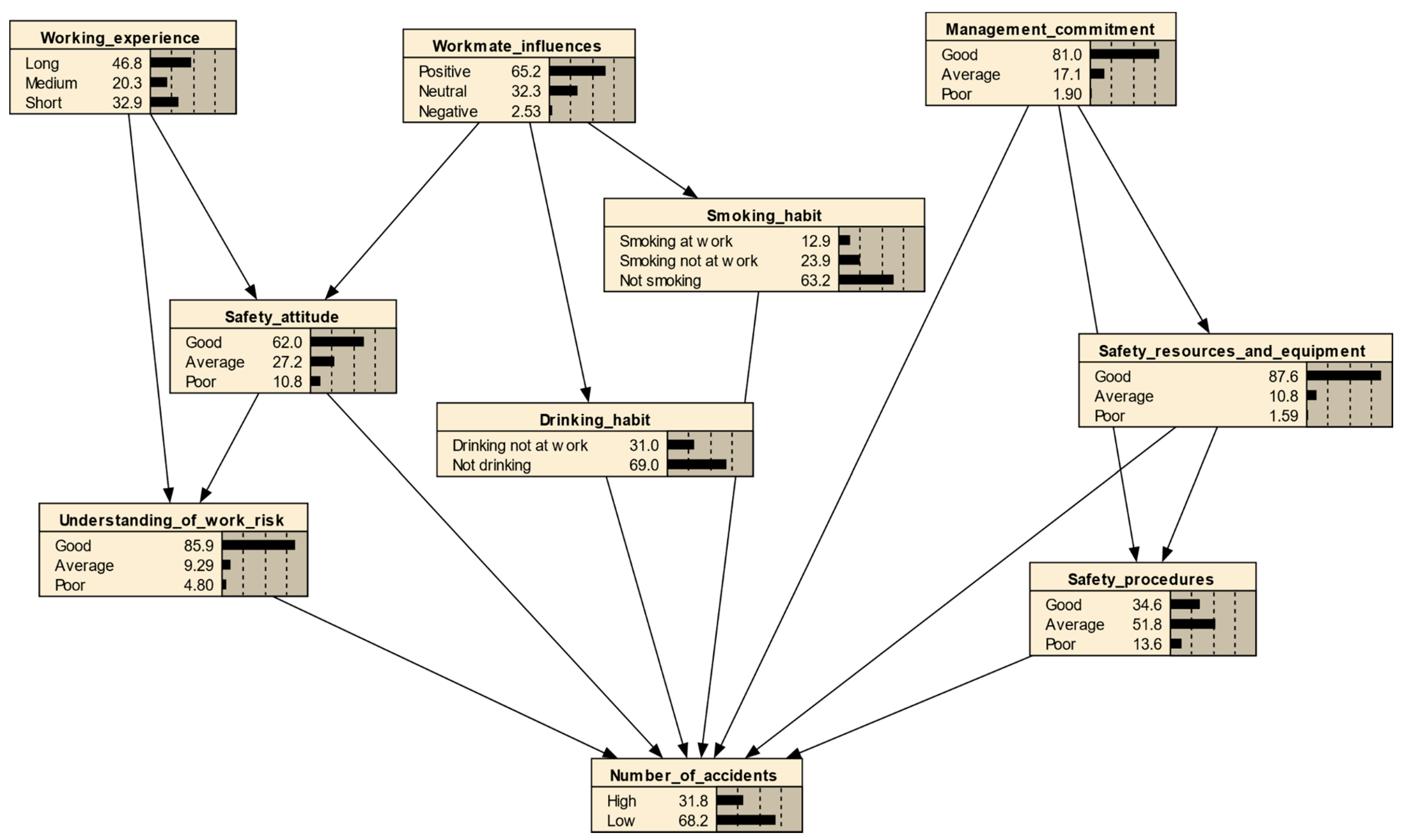
7. Bayesian Network Analysis Results
7.1. Conditional Probability Table (CPT)
- (1)
- <“working experience” = Short, “workmate influences” = Positive>,
- (2)
- <“working experience” = Short, “workmate influences” = Neutral>,
- (3)
- <“working experience” = Short, “workmate influences” = Negative>,
- (4)
- <“working experience” = Medium, “workmate influences” = Positive>,
- (5)
- <“working experience” = Medium, “workmate influences” = Neutral>,
- (6)
- <“working experience” = Medium, “workmate influences” = Negative>,
- (7)
- <“working experience” = Long, “workmate influences” = Positive>,
- (8)
- <“working experience” = Long, “workmate influences” = Neutral>,
- (9)
- <“working experience” = Long, “workmate influences” = Negative>,
7.2. Bayesian Prediction for E&M RMAA Accidents
7.3. Single Strategy to Reduce the Number of Accidents
7.4. Joint Strategies to Reduce the Number of Accidents
7.5. Diminishing Returns of Improving the Safety Factors
8. Limitations and Area for Future Research
9. Conclusions
Author Contributions
Funding
Acknowledgments
Conflicts of Interest
References
- Labour Department. Labour Department Annual Report; Labour Department, Hong Kong Special Administrative Region: Hong Kong, China, 2015.
- Construction Industry Council. Hong Kong Construction Industry Performance Report for 2013; Construction Industry Council: Hong Kong, China, 2015.
- Census and Statistics Department. Report on the Quarterly Survey of Construction Output First Quarter 2017; Census and Statistics Department, Hong Kong Special Administrative Region: Hong Kong, China, 2017.
- Chiang, Y. Subcontracting and its ramifications: A survey of the building industry in Hong Kong. Int. J. Proj. Manag. 2009, 27, 80–88. [Google Scholar] [CrossRef]
- Loosemore, M.; Andonakis, N. Barriers to implementing OHS reforms—The experiences of small subcontractors in the Australian construction industry. Int. J. Proj. Manag. 2007, 25, 579–588. [Google Scholar] [CrossRef]
- Karim, K.; Marosszeky, M.; Davis, S. Managing subcontractor supply chain for quality in construction. Eng. Constr. Archit. Manag. 2006, 13, 27–42. [Google Scholar] [CrossRef]
- Tam, V.W.Y.; Shen, L.Y.; Kong, J.S.Y. Impacts of multi-layer chain subcontracting on project management performance. Int. J. Proj. Manag. 2011, 29, 108–116. [Google Scholar] [CrossRef]
- International Labour Office. The Construction Industry in the Twenty-First Century: Its Image, Employment Prospects and Skill Requirements; International Labour Office (ILO): Geneva, Switzerland, 2001. [Google Scholar]
- Manu, P.; Ankrah, N.; Proverbs, D.; Suresh, S. Mitigating the health and safety influence of subcontracting in construction: The approach of main contractors. Int. J. Proj. Manag. 2013, 31, 1017–1026. [Google Scholar] [CrossRef]
- Brace, C.; Gibb, A.; Pendlebury, M.; Bust, P. Phase 2 Report: Health and Safety in the Construction Industry: Underlying Causes of Construction Fatal Accidents—External Research; Her Majesty’s Stationery Office: Norwich, UK, 2009. [Google Scholar]
- Donaghy, R. One Death Is Too Many—Inquiry into the Underlying Causes of Construction Fatal Accidents: Report to the Secretary of State for Work and Pensions; The Stationery Office: Norwich, UK, 2009. [Google Scholar]
- Hung, Y.H.; Smith-Jackson, T.; Winchester, W. Use of attitude congruence to identify safety interventions for small residential builders. Constr. Manag. Econ. 2011, 29, 113–130. [Google Scholar] [CrossRef]
- Byrne, J.; Van Der Meer, M. The construction industry in Spain: Flexibilisation and other corporatist illusions. In Proceedings of the International Conference on Structural Change in the Building Industry’s Labour Market, Working Relations and Challenges in the Coming Years, Institut Arbeit und Technik, Gelsenkirchen, Germany, 19–20 October 2001. [Google Scholar]
- Yung, P. Institutional arrangements and construction safety in China: An empirical examination. Constr. Manag. Econ. 2009, 27, 439–450. [Google Scholar] [CrossRef]
- Wong, K.W.; So, L. Multi-Layers Subcontracting Practice in the Hong Kong Construction Industry. In Construction Safety Management Systems; Chapter 10, Section 2: Safety Management Issues; Spon Press: New York, NY, USA; London, UK, 2004; pp. 147–160. ISBN 0-415-30063-0. [Google Scholar]
- Dulaimi, M.; Chin, K.Y.K. Management Perspective of the Balanced Scorecard to Measure Safety Culture in Construction Projects in Singapore. Int. J. Constr. Manag. 2009, 9, 13–25. [Google Scholar] [CrossRef]
- Chan, A.P.C.; Wong, F.K.W.; Chan, D.W.M.; Yam, C.H.; Kwok, A.W.K.; Lam, E.W.M.; Cheung, E. Work at Height Fatalities in the Repair, Maintenance, Alteration, and Addition Works. J. Constr. Eng. Manag. 2008, 134, 527–535. [Google Scholar] [CrossRef]
- Zhao, D.; McCoy, A.P.; Kleiner, B.M. Control measures of electrical hazards: An analysis of construction industry. Saf. Sci. 2015, 77, 143–151. [Google Scholar] [CrossRef]
- Chi, C.F.; Yang, C.C.; Chen, Z.L. In-depth accident analysis of electrical fatalities in the construction industry. Int. J. Ind. Ergon. 2009, 39, 635–644. [Google Scholar] [CrossRef]
- Niedermayer, D. An Introduction to Bayesian Networks and Their Contemporary Applications. In Innovations in Bayesian Networks. Studies in Computational Intelligence; Holmes, D.E., Jain, L.C., Eds.; Springer: Berlin/Heidelberg, Germany, 2008; Volume 156. [Google Scholar]
- Korb, K.B.; Nicholson, A.E. Bayesian Artificial Intelligence; Chapman & Hall/CRC Press: Boca Raton, FL, USA, 2004. [Google Scholar]
- Tran, D. An Efficient Search Strategy for Aggregation and Discretization of Attributes of Bayesian Networks Using Minimum Description Length. Master’s Thesis, University of Colorado, Boulder, CO, USA, 2013. [Google Scholar]
- Hanninen, M. Bayesian networks for maritime traffic accident prevention: Benefits and challenges. Accident Anal. Prev. 2014, 73, 305–312. [Google Scholar] [CrossRef] [PubMed]
- Uusitalo, L. Advantages and challenges of Bayesian networks in environmental modelling. Ecol. Model. 2007, 203, 312–318. [Google Scholar] [CrossRef]
- Heckerman, D.; Mamdani, A.; Wellman, M.P. Real-world applications of Bayesian networks. Commun. ACM 1995, 38, 24–26. [Google Scholar] [CrossRef]
- Fan, C.F.; Yu, Y.C. BBN-based software project risk managemen. J. Syst. Softw. 2004, 73, 193–203. [Google Scholar] [CrossRef]
- Luu, V.T.; Kim, S.Y.; Nguyen, V.T.; Ogunlana, S.O. Quantifying schedule risk in construction projects using Bayesian belief networks. Int. J. Proj. Manag. 2009, 27, 39–50. [Google Scholar] [CrossRef]
- Hwang, S. A Bayesian approach for forecasting errors of budget cost estimates. J. Civ. Eng. Manag. 2016, 22, 178–186. [Google Scholar] [CrossRef]
- Leu, S.S.; Pham, V.H.S.; Pham, T.H.N. Hybrid Bayesian Fuzzy-Game Model for Improving the Negotiation Effectiveness of Construction Material Procurement. J. Comput. Civ. Eng. 2015, 29. [Google Scholar] [CrossRef]
- Wu, X.; Wang, Y.; Zhang, L.; Ding, L.; Skibniewski, M.J.; Zhong, J. A Dynamic Decision Approach for Risk Analysis in Complex Projects. J. Intell. Robot. Syst. 2015, 79, 591–601. [Google Scholar] [CrossRef]
- Zhang, L.; Wu, X.; Skibniewski, M.J.; Zhong, J.; Lu, Y. Bayesian-network-based safety risk analysis in construction projects. Reliab. Eng. Syst. Saf. 2014, 131, 29–39. [Google Scholar] [CrossRef]
- Zhang, F.L.; Xiong, H.B.; Shi, W.X.; Ou, X. Structural health monitoring of Shanghai Tower during different stages using a Bayesian approach. Struct. Control Health Monit. 2016, 23, 1366–1384. [Google Scholar] [CrossRef]
- Kuok, S.C.; Yuen, K.V. Structural health monitoring of Canton Tower using Bayesian framework. Smart Struct. Syst. 2012, 10, 375–391. [Google Scholar] [CrossRef]
- Nguyen, L.D.; Tran, D.Q.; Chandrawinata, M.P. Predicting Safety Risk of Working at Heights Using Bayesian Networks. J. Constr. Eng. Manag. 2016, 142, 04016041. [Google Scholar] [CrossRef]
- Jitwasinkul, B.; Hadikusumo, B.H.W.; Memon, A.Q. A Bayesian Belief Network model of organizational factors for improving safe work behaviors in Thai construction industry. Saf. Sci. 2016, 82, 264–273. [Google Scholar] [CrossRef]
- Gholamreza, H.; Eslamodoost, E. Applying Artificial Neural Networks for Measuring and Predicting Construction-Labor Productivity. J. Constr. Eng. Manag. 2015, 141, 04015032. [Google Scholar]
- Aksorn, T.; Hadikusumo, B.H.W. Critical success factors influencing safety program performance in Thai construction projects. Saf. Sci. 2008, 46, 709–727. [Google Scholar] [CrossRef]
- Cheng, C.W.; Leu, S.S.; Lin, C.C. Characteristic analysis of occupational accidents at small construction enterprises. Saf. Sci. 2010, 48, 698–707. [Google Scholar] [CrossRef]
- Camino López, M.A.; Ritzel, D.O.; Fontaneda, I. Construction industry accidents in Spain. J. Saf. Res. 2008, 39, 497–507. [Google Scholar] [CrossRef] [PubMed]
- Leu, S.S.; Chang, C.M. Bayesian-network-based safety risk assessment for steel construction projects. Accident Anal. Prev. 2013, 54, 122–133. [Google Scholar] [CrossRef] [PubMed]
- Martin, J.E.; Rivas, T.; Matias, J.M.; Taboada, J.; Arguelles, A. A Bayesian network analysis of workplace accidents caused by falls from a height. Saf. Sci. 2009, 47, 206–214. [Google Scholar] [CrossRef]
- Spirtes, P.; Glymour, C.; Scheines, R. Causation, Prediction, and Search; MIT Press: Cambridge, MA, USA, 2000. [Google Scholar]
- Mohamed, S. Safety Climate in Construction Site Environments. J. Constr. Eng. Manag. 2002, 128, 375–384. [Google Scholar] [CrossRef]
- Siu, O.L.; Phillips, D.R.; Leung, T.W. Safety climate and safety performance among construction workers in Hong Kong: The role of psychological strains as mediators. Accid. Anal. Prev. 2004, 36, 359–366. [Google Scholar] [CrossRef]
- Zhou, Q.; Fang, D.P.; Wang, X.M. A method to identify strategies for the improvement of human safety behavior by considering safety climate and personal experience. Saf. Sci. 2008, 46, 1406–1419. [Google Scholar] [CrossRef]
- Mohammadfam, I.; Ghasemi, F.; Kalatpour, O.; Moghimbeigi, A. Constructing a Bayesian network model for improving safety behavior of employees at workplaces. Appl. Ergon. 2017, 58, 35–47. [Google Scholar] [CrossRef] [PubMed]
- Zhang, L.; Wu, X.; Ding, L.; Skibniewski, M.J.; Yan, Y. Decision support analysis for safety control in complex project environments based on Bayesian Networks. Expert Syst. Appl. 2013, 40, 4273–4282. [Google Scholar] [CrossRef]
- Neapolitan, R.E. Learning Bayesian Networks; Prentice Hall: Upper Saddle River, NJ, USA, 2004. [Google Scholar]
- Jensen, F.V.; Nielsen, T.D. Bayesian Networks and Decision Graphs; Springer Science & Business Media: New York, NY, USA, 2009. [Google Scholar]
- Occupational Safety and Health Council (OSHC). Construction Industry Safety Climate Index Software. Available online: http://www.oshc.org.hk/oshc_data/files/trgkit/2016/SCI_book_eng.pdf (accessed on 13 January 2018).
- Park, H.S.; Dailey, R.; Lemus, D. The Use of Exploratory Factor Analysis and Principal Components Analysis in Communication Research. Hum. Commun. Res. 2002, 28, 562–577. [Google Scholar] [CrossRef]
- Chan, E.H.W.; Lee, G.K.L. Design considerations for environmental sustainability in high density development: A case study of Hong Kong Environment. Dev. Sustain. 2009, 11, 359–374. [Google Scholar] [CrossRef]
- Kärnä, S.; Junnonen, J.M.; Sorvala, V.M. Modelling structure of customer satisfaction with construction. J. Facil. Manag. 2009, 7, 111–127. [Google Scholar] [CrossRef]
- Chan, J.H.L.; Chan, D.W.M.; Chan, A.P.C.; Lam, P.T.I. Risk mitigation strategies for guaranteed maximum price and target cost contracts in construction: A factor analysis approach. J. Facil. Manag. 2012, 10, 6–25. [Google Scholar] [CrossRef]
- Havold, J.I. Safety-culture in a Norwegian shipping company. J. Saf. Res. 2005, 36, 441–458. [Google Scholar] [CrossRef] [PubMed]
- Varonen, U.; Mattila, M. The safety climate and its relationship to safety practices, safety of the work environment and occupational accidents in eight wood-processing companies. Accid. Anal. Prev. 2000, 32, 761–769. [Google Scholar] [CrossRef]
- Seo, D.C.; Torabi, M.R.; Blair, E.H.; Ellis, N.T. A cross-validation of safety climate scale using confirmatory factor analytic approach. J. Saf. Res. 2004, 35, 427–445. [Google Scholar] [CrossRef] [PubMed]
- Harman, H.H. Modern Factor Analysis; The University of Chicago Press: Chicago, IL, USA, 1967. [Google Scholar]
- Norušis, M.J. SPSS Statistics 17.0: Statistical Procedures Companion; Prentice Hall: Upper Saddle River, NJ, USA, 2005. [Google Scholar]
- Meliá, J.L.; Becerril, M. Health behaviour and safety in the construction sector. Psicothema 2009, 21, 427–432. [Google Scholar] [PubMed]
- Toole, T.M. Construction site safety roles. J. Constr. Eng. Manag. 2002, 128, 203–210. [Google Scholar] [CrossRef]
- Tam, C.M.; Zeng, S.X.; Deng, Z.M. Identifying elements of poor construction safety management in China. Saf. Sci. 2004, 42, 569–586. [Google Scholar] [CrossRef]
- Flin, R.; Mearns, K.; O’Conner, P.; Bryden, R. Measuring safety climate: Identifying the common features. Saf. Sci. 2000, 34, 177–192. [Google Scholar] [CrossRef]
- Teo, E.A.L.; Ling, F.Y.Y.; Chong, A.F.W. Framework for project managers to manage construction safety. Int. J. Proj. Manag. 2005, 23, 329–341. [Google Scholar] [CrossRef]
- Cooper, M.D. Towards a model of safety culture. Saf. Sci. 2000, 36, 111–136. [Google Scholar] [CrossRef]
- Neal, A.; Griffin, M.A.; Hart, P.M. The impact of organizational climate on safety climate and individual behavior. Saf. Sci. 2000, 34, 99–109. [Google Scholar] [CrossRef]
- Sawacha, E.; Naoum, S.; Fong, D. Factors affecting safety performance on construction sites. Int. J. Proj. Manag. 1999, 17, 309–315. [Google Scholar] [CrossRef]
- Siu, O.L.; Philips, D.R.; Leung, T.W. Age differences in safety attitudes and safety performance in Hong Kong construction workers. J. Saf. Res. 2003, 34, 199–205. [Google Scholar] [CrossRef]
- Zou, P.X.W.; Zhang, G.; Wang, J. Understanding the key risks in construction project in China. Int. J. Proj. Manag. 2007, 25, 601–614. [Google Scholar] [CrossRef]
- Haslam, R.A.; Hide, S.A.; Gibb, A.G.F.; Gyi, D.E.; Pavitt, T. Contributing factors in construction accidents. Appl. Ergon. 2005, 36, 401–415. [Google Scholar] [CrossRef] [PubMed]
- Mullen, J. Investigating factors that influence individual safety behaviour at work. J. Saf. Res. 2004, 35, 275–285. [Google Scholar] [CrossRef] [PubMed]
- Eagly, A.H.; Chaiken, S. The Psychology of Attitudes; Harcourt Brace Jovanovich: Fort Worth, TX, USA, 1993. [Google Scholar]
- Choudhry, R.M.; Fang, D. Why operatives engage in unsafe work behavior: Investigating factors on construction sites. Saf. Sci. 2008, 46, 566–584. [Google Scholar] [CrossRef]
- Fang, D.P.; Chen, Y.; Wong, L. Safety climate in construction industry: A case study in Hong Kong. J. Constr. Eng. Manag. 2006, 132, 573–584. [Google Scholar] [CrossRef]
- Areszes, P.M.; Bizarro, M. Alcohol Consumption and Risk Perception in the Portuguese Construction Industry. Open Occup. Health Saf. J. 2011, 3, 10–17. [Google Scholar] [CrossRef]
- Chau, N.; Mur, J.M.; Benamghar, L.; Siegfried, C.; Dangelzer, J.L.; Français, M.; Jacquin, R.; Sourdot, A. Relationships between certain individual characteristics and occupational injuries for various jobs in the construction industry: A case-control study. Am. J. Ind. Med. 2004, 45, 84–92. [Google Scholar] [CrossRef] [PubMed]
- Fang, D.P.; Xie, F.; Huang, X.Y.; Li, H. Factor analysis-based studies on construction workplace safety management in China. Int. J. Proj. Manag. 2004, 22, 43–49. [Google Scholar] [CrossRef]
- Tang, S.L.; Ying, K.C.; Chan, W.Y.; Chan, Y.L. Impact of social safety investments on social costs of construction accidents. Constr. Manag. Econ. 2004, 22, 937–946. [Google Scholar] [CrossRef]
- Kartam, N.A.; Flood, I.; Koushki, P. Construction safety in Kuwait: Issues, procedures, problems, and recommendations. Saf. Sci. 2000, 36, 163–184. [Google Scholar] [CrossRef]
- Zeng, S.X.; Tam, V.W.Y.; Tam, C.M. Towards occupational health and safety systems in the construction industry of China. Saf. Sci. 2008, 46, 1155–1168. [Google Scholar] [CrossRef]
- Heckerman, D.; Meek, C.; Cooper, G. A Bayesian Approach to Causal Discovery. In Innovations in Machine Learning. Studies in Fuzziness and Soft Computing; Holmes, D.E., Jain, L.C., Eds.; Springer: Berlin/Heidelberg, Germany, 2006; Volume 194, pp. 1–28. [Google Scholar]
- Wu, X.; Liu, H.; Zhang, L.; Skibniewski, M.J.; Deng, Q.; Teng, J. A dynamic Bayesian network based approach to safety decision support in tunnel construction. Reliab. Eng. Syst. Saf. 2015, 134, 157–168. [Google Scholar] [CrossRef]
- Mohamed, S. Scorecard approach to benchmarking organizational safety culture in construction. J. Constr. Eng. Manag. 2003, 129, 80–88. [Google Scholar] [CrossRef]
- Mitropoulos, P.; Abdelhamid, T.S.; Howell, G.A. Systems Model of Construction Accident Causation. J. Constr. Eng. Manag. 2005, 131, 816–825. [Google Scholar] [CrossRef]
- Abudayyeh, O.; Fredericks, T.K.; Butt, S.E.; Shaar, A. An investigation of management’s commitment to construction safety. Int. J. Proj. Manag. 2006, 24, 167–174. [Google Scholar] [CrossRef]
- Patriarca, R.; Bergström, J.; Di Gravioa, G.; Costantinoa, F. Resilience engineering: Current status of the research and future challenges. Saf. Sci. 2018, 102, 79–100. [Google Scholar] [CrossRef]
- Bakx, G.C.H.; Nyce, J.M. Risk and safety in large-scale socio-technological (military) systems: A literature review. J. Risk Res. 2015, 9877, 19. [Google Scholar] [CrossRef]





| Organization/Trades | Position | |
|---|---|---|
| 1 | Contractor | Safety Manager |
| 2 | Contractor | Manager |
| 3 | Property management company | Technical Manager |
| 4 | Hong Kong government | Deputy Chief Occupational Safety Officer |
| 5 | Hong Kong government | Senior Manager (Safety and Health) |
| 6 | Hong Kong government | Senior Structural Engineer |
| 7 | Self-regulatory body of insurers | Representative |
| 8 | Quasi-government body | General Manager |
| 9 | Occupational Safety and Health Council | Principle Consultant |
| 10 | Construction Industry Institute—Hong Kong | Director |
| 11 | Private developer | Manager |
| 12 | Electrical and mechanical contractor | Executive Director |
| 13 | Utility service company | Safety, Health, Environment and Quality Manager |
| Category | Factor | Question |
|---|---|---|
| Safety Climate Factors | Safety attitudes |
|
| Understanding of work risks |
| |
| Management commitments |
| |
| Safety resources and equipment |
| |
| Safety procedures |
| |
| Workmate influences |
| |
| Personal Factors | Working experience |
|
| Smoking habit |
| |
| Drinking habit |
| |
| Dependent Variable | Number of accidents |
|
| No. | Relationship Pairs | References |
|---|---|---|
| 1 | Working experience & Safety attitude | [44,64,67] |
| 2 | Working experience & Understanding of work risk | [45,68] |
| 3 | Understanding of work risk & Number of accidents | [69,70] |
| 4 | Safety attitude & Understanding of work risk | [71] |
| 5 | Safety attitude & Number of accidents | [44,68] |
| 6 | Workmate influences & Safety attitude | [45,72,73,74] |
| 7 | Workmate influences & Drinking habit | [45,60,74] |
| 8 | Workmate influences & Smoking habit | [74] |
| 9 | Drinking habit & Number of accidents | [74,75] |
| 10 | Smoking habit & Number of accidents | [74,76,77] |
| 11 | Management Commitment & Number of accidents | [37,67] |
| 12 | Management Commitment & Safety resources and equipment | [61,78] |
| 13 | Management Commitment & Safety procedures | [45,63] |
| 14 | Safety resources and equipment & Safety procedures | [63,79,80] |
| 15 | Safety resources and equipment & Number of accidents | [61,62,67] |
| 16 | Safety procedures & Number of accidents | [62,64,67,79] |
| “Safety Attitude” | Parents’ Node of “Safety Attitude” | |||
|---|---|---|---|---|
| Good | Average | Bad | Working Experience | Workmate Influences |
| 0.54 | 0.32 | 0.14 | Short | Positive |
| 0.45 | 0.48 | 0.07 | Short | Neutral |
| 0.34 | 0.33 | 0.33 | Short | Negative |
| 0.79 | 0.08 | 0.13 | Medium | Positive |
| 0.58 | 0.33 | 0.09 | Medium | Neutral |
| 0.50 | 0.25 | 0.25 | Medium | Negative |
| 0.69 | 0.20 | 0.10 | Long | Positive |
| 0.61 | 0.33 | 0.06 | Long | Neutral |
| 0.40 | 0.20 | 0.40 | Long | Negative |
| Probability at Best Scenario of One Factor | “High” Number of Accidents | Sensitivity on Number of Accidents | |
|---|---|---|---|
| Original Value | New Value | ||
| Safety attitude | 31.8% | 27.8% | 4% |
| Safety procedures | 31.8% | 27.9% | 3.9% |
| Management commitment | 31.8% | 28.7% | 3.1% |
| Understanding of work risk | 31.8% | 28.9% | 2.9% |
| Smoking habit | 31.8% | 29.2% | 2.6% |
| Safety resources and equipment | 31.8% | 29.6% | 2.2% |
| Drinking habit | 31.8% | 29.8% | 2% |
| Workmate influences | 31.8% | 30.6% | 1.2% |
| Working experience | 31.8% | 31.4% | 0.4% |
| Joint Strategy | “High” Number of Accidents | Sensitivity on Number of Accidents | |
|---|---|---|---|
| Original Value | New Value | ||
| (“Safety attitude” = Good) + (“Safety procedures” = Good) | 31.8% | 21% | 10.8% |
| (“Safety attitude” = Good) + (“Management commitment” = Good) | 31.8% | 23.8% | 8% |
| (“Safety procedures” = Good) + (“Understanding of work risk” = Good) | 31.8% | 24.3% | 7.5% |
| Number of Factors with Probability at Best Scenario | “High” Number of Accidents | Percentage of Improvement |
|---|---|---|
| 0 Factor | 31.80% | 0% |
| 1 Factor | 27.80% | 12.60% |
| (“Safety attitude” = Good) | ||
| 2 Factors | 21% | 24.50% |
| (“Safety attitude” = Good) + | ||
| (“Safety procedures” = Good) | ||
| 3 Factors | 17.20% | 18.10% |
| (“Safety attitude” = Good) + | ||
| (“Safety procedures” = Good) + | ||
| (“Smoking habit” = Not Smoking) | ||
| 4 Factors | 14.30% | 16.90% |
| (“Safety attitude” = Good) + | ||
| (“Safety procedures” = Good) + | ||
| (“Smoking habit” = Not Smoking) + | ||
| (“Understanding of work risk” = Good) | ||
| 5 Factors | 12.30% | 14.00% |
| (“Safety attitude” = Good) + | ||
| (“Safety procedures” = Good) + | ||
| (“Smoking habit” = Not Smoking) + | ||
| (“Understanding of work risk” = Good) + (“Management commitment” = Good) OR | ||
| (“Safety resources and equipment” = Good) | ||
| 6 Factors | 11.20% | 8.90% |
| (“Safety attitude” = Good) + | ||
| (“Safety procedures” = Good) + | ||
| (“Smoking habit” = Not Smoking) + | ||
| (“Understanding of work risk” = Good) + (“Management commitment” = Good) + | ||
| (“Safety resources and equipment” = Good) | ||
| 7 Factors | 10.70% | 4.50% |
| (“Safety attitude” = Good) + | ||
| (“Safety procedures” = Good) + | ||
| (“Smoking habit” = Not Smoking) + | ||
| (“Understanding of work risk” = Good) + (“Management commitment” = Good) + | ||
| (“Safety resources and equipment” = Good) + | ||
| (“Drinking habit” = Not Drinking) | ||
| 8 Factors | 10.70% | 0% |
| (“Safety attitude” = Good) + | ||
| (“Safety procedures” = Good) + | ||
| (“Smoking habit” = Not Smoking) + | ||
| (“Understanding of work risk” = Good) + (“Management commitment” = Good) + | ||
| (“Safety resources and equipment” = Good) + | ||
| (“Drinking habit” = Not Drinking) + | ||
| (“Workmate influence” = Positive) OR (“Working experience” = Long”) | ||
| 9 Factors | 10.70% | 0% |
| (“Safety attitude” = Good) + | ||
| (“Safety procedures” = Good) + | ||
| (“Smoking habit” = Not Smoking) + | ||
| (“Understanding of work risk” = Good) + (“Management commitment” = Good) + | ||
| (“Safety resources and equipment” = Good) + | ||
| (“Drinking habit” = Not Drinking) + | ||
| (“Workmate influence” = Positive) + | ||
| (“Working experience” = Long”) |
© 2018 by the authors. Licensee MDPI, Basel, Switzerland. This article is an open access article distributed under the terms and conditions of the Creative Commons Attribution (CC BY) license (http://creativecommons.org/licenses/by/4.0/).
Share and Cite
Chan, A.P.C.; Wong, F.K.W.; Hon, C.K.H.; Choi, T.N.Y. A Bayesian Network Model for Reducing Accident Rates of Electrical and Mechanical (E&M) Work. Int. J. Environ. Res. Public Health 2018, 15, 2496. https://doi.org/10.3390/ijerph15112496
Chan APC, Wong FKW, Hon CKH, Choi TNY. A Bayesian Network Model for Reducing Accident Rates of Electrical and Mechanical (E&M) Work. International Journal of Environmental Research and Public Health. 2018; 15(11):2496. https://doi.org/10.3390/ijerph15112496
Chicago/Turabian StyleChan, Albert P. C., Francis K. W. Wong, Carol K. H. Hon, and Tracy N. Y. Choi. 2018. "A Bayesian Network Model for Reducing Accident Rates of Electrical and Mechanical (E&M) Work" International Journal of Environmental Research and Public Health 15, no. 11: 2496. https://doi.org/10.3390/ijerph15112496
APA StyleChan, A. P. C., Wong, F. K. W., Hon, C. K. H., & Choi, T. N. Y. (2018). A Bayesian Network Model for Reducing Accident Rates of Electrical and Mechanical (E&M) Work. International Journal of Environmental Research and Public Health, 15(11), 2496. https://doi.org/10.3390/ijerph15112496

