Long-Term Atmospheric Visibility Trends and Their Relations to Socioeconomic Factors in Xiamen City, China
Abstract
1. Introduction
2. Materials and Methods
2.1. Data Collection and Analysis
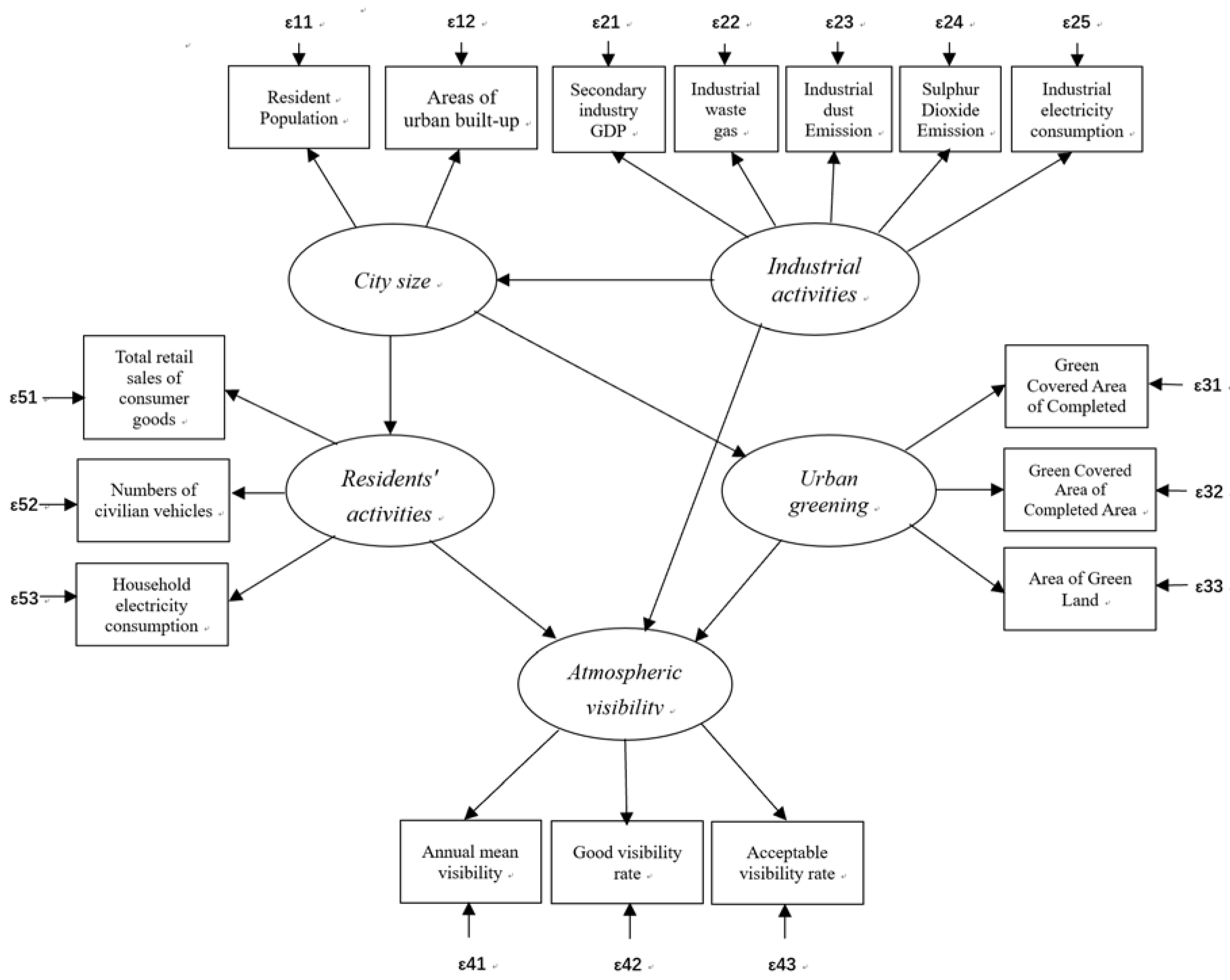
2.2. Model Development and Analysis
3. Results
3.1. Trends and Characteristics of Atmospheric Visibility and Socioeconomic Factors
3.1.1. Atmospheric Visibility
3.1.2. Socioeconomic Factors
3.2. Model Analysis
3.2.1. Model Validation
3.2.2. Modeling Results
4. Discussion
4.1. The Role of Residents’ Activities on Atmospheric Visibility in Xiamen
4.2. The Role of Industrial Activities on Atmosphercic Visibility in Xiamen
4.3. The Role of Urban Size on Atmospheric Visibility in Xiamen
4.4. The Role of Urban Greening on Visibility in Xiamen
4.5. The Joint Contribution of Socioeconomic Factors
4.6. Policy Implications
4.7. Limitations
5. Conclusions
Author Contributions
Funding
Acknowledgments
Conflicts of Interest
References
- Office of Air Quality. Environmental Protection Agency Visibility in Mandatory Federal Class I Areas; Environmental Protection Agency (EPA): New York, NY, USA, 2001.
- Watson, J.G. Critical review discussion-visibility: Science and regulation. J. Air Waste Manag. 2002, 52, 973–999. [Google Scholar] [CrossRef]
- Pope, C.R.; Burnett, R.T.; Thun, M.J.; Calle, E.E.; Krewski, D.; Ito, K.; Thurston, G.D. Lung cancer, cardiopulmonary mortality, and long-term exposure to fine particulate air pollution. JAMA 2002, 287, 1132–1141. [Google Scholar] [CrossRef] [PubMed]
- Brook, R.D.; Rajagopalan, S.; Pope, C.A.; Brook, J.R.; Bhatnagar, A.; Diez-Roux, A.V.; Holguin, F.; Hong, Y.; Luepker, R.V.; Mittleman, M.A.; et al. Particulate Matter Air Pollution and Cardiovascular Disease: An Update to the Scientific Statement from the American Heart Association. Circulation 2010, 121, 2331–2378. [Google Scholar] [CrossRef] [PubMed]
- Lelieveld, J.; Evans, J.S.; Fnais, M.; Giannadaki, D.; Pozzer, A. The contribution of outdoor air pollution sources to premature mortality on a global scale. Nature 2015, 525, 367–371. [Google Scholar] [PubMed]
- Wang, M.; Beelen, R.; Stafoggia, M.; Raaschou-Nielsen, O.; Andersen, Z.; Hoffmann, B.; Fischer, P.; Houthuijs, D.; Nieuwenhuijsen, M.; Weinmayr, G.; et al. Long-term exposure to elemental constituents of particulate matter and cardiovascular mortality in 19 European cohorts: Results from the ESCAPE and TRANSPHORM projects. Environ. Int. 2014, 66, 97–106. [Google Scholar] [CrossRef] [PubMed]
- Huang, W.; Tan, J.; Kan, H.; Zhao, N.; Song, W.; Song, G.; Chen, G.; Jiang, L.; Jiang, C.; Chen, R.; et al. Visibility, air quality and daily mortality in Shanghai, China. Sci. Total Environ. 2009, 407, 3295–3300. [Google Scholar] [CrossRef] [PubMed]
- Wang, Q.; Cao, J.; Tao, J.; Li, N.; Su, X.; Chen, L.W.; Wang, P.; Shen, Z.; Liu, S.; Dai, W. Long-term trends in visibility and at Chengdu, China. PLoS ONE 2013, 8, e68894. [Google Scholar] [CrossRef] [PubMed]
- Zhao, P.; Zhang, X.; Xu, X.; Zhao, X. Long-term visibility trends and characteristics in the region of Beijing, Tianjin, and Hebei, China. Atmos. Res. 2011, 101, 711–718. [Google Scholar] [CrossRef]
- Xiao, S.; Wang, Q.Y.; Cao, J.J.; Huang, R.J.; Chen, W.D.; Han, Y.M.; Xu, H.M.; Liu, S.X.; Zhou, Y.Q.; Wang, P.; et al. Long-term trends in visibility and impacts of aerosol composition on visibility impairment in Baoji, China. Atmos. Res. 2014, 149, 88–95. [Google Scholar] [CrossRef]
- Wu, D.; Bi, X.; Deng, X.; Li, F.; Tan, H.; Liao, G.; Huang, J. Effect of atmospheric haze on the deterioration of visibility over the Pearl River Delta. J. Meteorol. Res. 2007, 21, 215–223. [Google Scholar]
- Chen, Y.; Xie, S. Long-term trends and characteristics of visibility in two megacities in southwest China: Chengdu and Chongqing. J. Air Waste Manag. Assoc. 2013, 63, 1058–1069. [Google Scholar] [CrossRef] [PubMed]
- Deng, J.; Du, K.; Wang, K.; Yuan, C.; Zhao, J. Long-term atmospheric visibility trend in Southeast China, 1973–2010. Atmos. Environ. 2012, 59, 11–21. [Google Scholar] [CrossRef]
- Huang, L.; Chen, M.; Hu, J. Twelve-Year Trends of PM10 and Visibility in the Hefei Metropolitan Area of China. Adv. Meteorol. 2016. [Google Scholar] [CrossRef]
- Watson, J.G.; Chow, J.C. Clear sky visibility as a challenge for society. Ann. Rev. Energy Environ. 1994, 19, 241–266. [Google Scholar] [CrossRef]
- Sloane, C.S.; White, W.H. Visibility: An evolving issue. Environ. Sci. Technol. 1986, 20, 760–766. [Google Scholar] [CrossRef] [PubMed]
- Singh, A.; Bloss, W.J.; Pope, F.D. 60 years of UK visibility measurements: Impact of meteorology and atmospheric pollutants on visibility. Atmos. Chem. Phys. 2017, 17, 2085–2101. [Google Scholar] [CrossRef]
- Kuo, C.Y.; Cheng, F.C.; Chang, S.Y.; Lin, C.Y.; Chou, C.H.; Lin, Y.R. Analysis of the major factors affecting the visibility degradation in two stations. J. Air Waste Manag. Assoc. 2013, 63, 433–441. [Google Scholar] [CrossRef] [PubMed]
- Wu, J.; Fu, C.; Zhang, L.; Tang, J. Trends of visibility on sunny days in China in the recent 50 years. Atmos. Environ. 2012, 55, 339–346. [Google Scholar] [CrossRef]
- Cao, J.; Wang, Q.; Chow, J.; Watson, J.G.; Tie, X.; Shen, Z.; Wang, P.; An, Z. Impacts of aerosol compositions on visibility impairment in Xi’an, China. Atmos. Environ. 2012, 59, 559–566. [Google Scholar] [CrossRef]
- Chen, Y.; Xie, S. Temporal and spatial visibility trends in the Sichuan Basin, China, 1973 to 2010. Atmos. Res. 2012, 112, 25–34. [Google Scholar] [CrossRef]
- Vos, P.E.J.; Maiheu, B.; Vankerkom, J.; Janssen, S. Improving local air quality in cities: To tree or not to tree? Environ. Pollut. 2013, 183, 113–122. [Google Scholar] [CrossRef] [PubMed]
- Nowak, D.J.; Hirabayashi, S.; Bodine, A.; Greenfield, E. Tree and forest effects on air quality and human health in the United States. Environ. Pollut. 2014, 193, 119–129. [Google Scholar] [CrossRef] [PubMed]
- Selmi, W.; Weber, C.; Rivière, E.; Blond, N.; Mehdi, L.; Nowak, D. Air pollution removal by trees in public green spaces in Strasbourg city, France. Urban For. Urban Green. 2016, 17, 192–201. [Google Scholar] [CrossRef]
- Pui, D.Y.H.; Chen, S.; Zuo, Z. PM2.5 in China: Measurements, sources, visibility and health effects, and mitigation. Particuology 2014, 13, 1–26. [Google Scholar] [CrossRef]
- Jiang, P.; Yang, J.; Huang, C.; Liu, H. The contribution of socioeconomic factors to PM2.5 pollution in urban China. Environ. Pollut. 2018, 233, 977–985. [Google Scholar] [CrossRef] [PubMed]
- Li, J.; Li, C.; Zhao, C.; Su, T. Changes in surface aerosol extinction trends over China during 1980–2013 inferred from quality-controlled visibility data. Geophys. Res. Lett. 2016, 16, 8713–8719. [Google Scholar] [CrossRef]
- Xue, D.; Li, C.; Liu, Q. Visibility characteristics and the impacts of air pollutants and meteorological conditions over Shanghai, China. Environ. Monit. Assess. 2015, 187, 363. [Google Scholar] [CrossRef] [PubMed]
- Deng, J.; Xing, Z.; Zhuang, B.; Du, K. Comparative study on long-term visibility trend and its affecting factors on both sides of the Taiwan Strait. Atmos. Res. 2014, 143, 266–278. [Google Scholar] [CrossRef]
- Majewski, G.; Wioletta, R.; Piotr, O.C.; Artur, B.; Andrzej, B. The Impact of Selected Parameters on Visibility: First Results from a Long-Term Campaign in Warsaw, Poland. Atmosphere 2015, 6, 1154–1174. [Google Scholar] [CrossRef]
- Grace, J.B.; Keeley, J.E. A structural equation model analysis of postfire plant diversity in California shrublands. Ecol. Appl. 2006, 16, 503–514. [Google Scholar] [CrossRef]
- Song, Z.; Didier, S. Types of place attachment and pro-environmental behaviors of urban residents in Beijing. Cities 2018, 7, 1–9. [Google Scholar] [CrossRef]
- Fang, C.; Liu, H.; Li, G.; Sun, D.; Miao, Z. Estimating the Impact of Urbanization on Air Quality in China Using Spatial Regression Models. Sustainability 2015, 7, 15570–15592. [Google Scholar] [CrossRef]
- Chang, D.; Song, Y.; Liu, B. Visibility trends in six megacities in China 1973–2007. Atmos. Res. 2009, 94, 161–167. [Google Scholar] [CrossRef]
- Han, L.; Zhou, W.; Li, W. Fine particulate (PM2.5) dynamics during rapid urbanization in Beijing, 1973–2013. Sci. Rep. 2016, 6, 23604. [Google Scholar] [CrossRef] [PubMed]
- Liao, J.; Jin, A.Z.; Chafe, Z.A.; Pillarisetti, A.; Yu, T.; Shan, M.; Yang, X.; Li, H.; Liu, G.; Smith, K. The impact of household cooking and heating with solid fuels on ambient PM2.5 in peri-urban Beijing. Atmos. Environ. 2017, 165, 62–72. [Google Scholar] [CrossRef]
- Zhang, Q.; Quan, J.; Tie, X.; Li, X.; Liu, Q.; Gao, Y.; Zhao, D. Effects of meteorology and secondary particle formation on visibility during heavy haze events in Beijing, China. Sci. Total Environ. 2015, 502, 578–584. [Google Scholar] [CrossRef] [PubMed]
- Fu, C.; Wu, J.; Gao, Y.; Zhao, D.; Han, Z. Consecutive extreme visibility events in China during 1960–2009. Atmos. Environ. 2013, 67, 1–7. [Google Scholar] [CrossRef]
- Zhao, B.; Wang, P.; Ma, J.Z.; Zhu, S.; Pozzer, A.; Li, W. A high-resolution emission inventory of primary pollutants for the Huabei region, China. Atmos. Chem. Phys. 2012, 12, 481–501. [Google Scholar] [CrossRef]
- Zhou, Y.; Cheng, S.; Lang, J.; Chen, D.; Zhao, B.; Liu, C.; Xu, R.; Li, T. A comprehensive ammonia emission inventory with high-resolution and its evaluation in the Beijing-Tianjin-Hebei (BTH) region, China. Atmos. Environ. 2015, 106, 305–317. [Google Scholar] [CrossRef]
- Quintana, P.J.E.; Khalighi, M.; Castillo Quiñones, J.E.; Patel, Z.; Guerrero Garcia, J.; Martinez Vergara, P.; Bryden, M. Traffic pollutants measured inside vehicles waiting in line at a major US-Mexico Port of Entry. Sci. Total Environ. 2018, 622–623, 236–243. [Google Scholar] [CrossRef] [PubMed]
- Wang, J.; Ho, S.S.H.; Ma, S.; Cao, J.; Dai, W.; Liu, S.; Shen, Z.; Huang, R.; Wang, G.; Han, Y. Characterization of PM2.5 in Guangzhou, China: Uses of organic markers for supporting source apportionment. Sci. Total Environ. 2016, 550, 961–971. [Google Scholar] [CrossRef] [PubMed]
- Li, X.; Lin, C.; Wang, Y.; Zhao, L.; Wu, X. Analysis of rural household energy consumption and renewable energy systems in Zhangziying town of Beijing. Ecol. Model. 2015, 318, 184–193. [Google Scholar] [CrossRef]
- Escobedo, F.J.; Kroeger, T.; Wagner, J.E. Wagner, Urban forests and pollution mitigation: Analyzing ecosystem services and disservices. Environ. Pollut. 2011, 159, 2078–2087. [Google Scholar] [CrossRef] [PubMed]
- Qian, Y.; Zhou, W.; Li, W.; Han, L. Understanding the dynamic of greenspace in the urbanized area of Beijing based on high resolution satellite images. Urban For. Urban Green. 2015, 14, 39–47. [Google Scholar] [CrossRef]
- Manes, F.; Grignetti, A.; Tinelli, A.; Lenz, R.; Ciccioli, P. General features of the Castelporziano test site. Atmos. Environ. 1997, 31, 19–25. [Google Scholar] [CrossRef]
- Jayasooriya, V.M.; Ng, A.W.M.; Muthukumaran, S.; Perera, B.J.C. Green infrastructure practices for improvement of urban air quality. Urban For. Urban Green. 2017, 21, 34–47. [Google Scholar] [CrossRef]
- Manes, F.; Marando, F.; Capotorti, G.; Blasi, C.; Salvatori, E.; Fusaro, L.; Ciancarella, L.; Mircea, M.; Marchetti, M.; Chirici, G.; et al. Regulating Ecosystem Services of forests in ten Italian Metropolitan Cities: Air quality improvement by PM10 and O3 removal. Ecol. Indic. 2016, 67, 425–440. [Google Scholar] [CrossRef]
- Irga, P.J.; Burchett, M.D.; Torpy, F.R. Does urban forestry have a quantitative effect on ambient air quality in an urban environment? Atmos. Environ. 2015, 120, 173–181. [Google Scholar] [CrossRef]
- Yli-Pelkonen, V.; Setälä, H.; Viippola, V. Urban forests near roads do not reduce gaseous air pollutant concentrations but have an impact on particles levels. Landsc. Urban Plan. 2017, 158, 39–47. [Google Scholar] [CrossRef]
- Wu, J.; Zha, J.; Zhao, D. Evaluating the effects of land use and cover change on the decrease of surface wind speed over China in recent 30 years using a statistical downscaling method. Clim. Dyn. 2017, 48, 131–149. [Google Scholar] [CrossRef]
- Zhao, J. Chemical Characteristics of Particulate Matter during a Heavy Dust Episode in a Coastal City, Xiamen, 2010. Aerosol Air Qual. Res. 2011, 11, 299–308. [Google Scholar] [CrossRef]
- Liang, F.; Liu, S.; Liu, L. The Evolution Process and Driving Mechanism of Construction Land Landscape Patter in Xiamen City for Recent 30 Years. Econ. Geogr. 2015, 35, 159–165. (In Chinese) [Google Scholar]
- Grundström, M.; Pleijel, H. Limited effect of urban tree vegetation on NO2 and O3 concentrations near a traffic route. Environ. Pollut. 2014, 189, 73–76. [Google Scholar] [CrossRef] [PubMed]
- Yan, J.; Chen, L.; Lin, Q.; Zhao, S.; Zhang, M. Effect of typhoon on atmospheric aerosol particle pollutants accumulation over Xiamen, China. Chemosphere 2016, 159, 244–255. [Google Scholar] [CrossRef] [PubMed]
- Zhang, F.; Zhao, J.; Chen, J.; Xu, Y.; Xu, L. Pollution characteristics of organic and elemental carbon in PM2.5 in Xiamen, China. J. Environ. Sci. Chin. 2011, 23, 1342–1349. [Google Scholar] [CrossRef]
- Niu, Z.; Zhang, F.; Chen, J.; Yin, L.; Wang, S.; Xu, L. Carbonaceous species in PM2.5 in the coastal urban agglomeration in the Western Taiwan Strait Region, China. Atmos. Res. 2013, 122, 102–110. [Google Scholar] [CrossRef]






| Indicator | Effect | Sources |
|---|---|---|
| City size | ||
| Urban built-up areas (UBA) | Negative | [33,34] |
| Resident populations (RP) | Negative | [33,35,36] |
| Industrial activities | ||
| Secondary industry gross domestic product (SGDP) | Negative | [8,20,33] |
| Industrial waste gas (IWG) | Negative | [8,19,20,21,37] |
| Industrial dust emissions (IDE) | Negative | [25,34,38] |
| Sulphur dioxide emissions (SDE) | Negative | [25,34,38] |
| Industrial electricity consumption (IEC) | Negative | [39,40] |
| Residents’ activities | ||
| Numbers of civilian vehicles (NCV) | Negative | [18,19,20,33,41] |
| Total retail sales of consumer goods (TRSCG) | Negative | [19,32,42] |
| Household electricity consumption (HEC) | Negative | [32,43] |
| Urban greening | ||
| Green covered area of completed area (GCACA) | Positive | [23,44,45,46] |
| Rate of green covered area of completed area (RGCACA) | Positive | [23,44,45,46] |
| Area of green land (AGL) | Positive | [22,24,46,47,48] |
| 1987–1991 | 1992–1996 | 1997–2001 | 2002–2006 | 2007–2011 | 2012–2016 | 1987–2016 | |
|---|---|---|---|---|---|---|---|
| Mean Visibility | 17.14 | 13.92 | 11.52 | 10.54 | 10.55 | 8.33 | 12.00 |
| Standard Deviation | ±0.3395 | ±1.6692 | ±0.3061 | ±0.3603 | ±0.3811 | ±1.2518 | ±2.9909 |
| Trend | −0.15 | −0.98 | 0.02 | −0.20 | 0.001 | −0.61 | −0.315 |
| Resident Populations (RP) | Urban Built-Up Areas (UBA) | Industrial Electricity Consumption (IEC) | Secondary Industry GDP (SGDP) | Industrial Waste Gas (IWG) | Industrial Dust Emission (IDE) | Sulphur Dioxide Emission (SDE) | |
| Annual mean AV | −0.846 ** | −0.798 ** | −0.821 ** | −0.797 ** | −0.778 ** | 0.625 ** | 0.410 * |
| Good AV rate | −0.762 ** | −0.702 ** | −0.733 ** | −0.706 ** | −0.688 ** | 0.596 ** | 0.486 ** |
| Bad AV rate | −0.587 ** | −0.582 ** | −0.600 ** | −0.586 ** | −0.636 ** | 0.447 * | 0.223 |
| Total Retail Sales of Consumer Goods (TRSCG) | Numbers of Civilian Vehicles (NCV) | Household Electricity Consumption (HEC) | Green Covered Area of Completed Area GCACA | Rate of Green Covered Area of Completed Area (RGCACA) | Area of Green Land (AGL) | ||
| Annual mean AV | −0.768 ** | −0.770 ** | −0.803 ** | −0.740 ** | −0.880 ** | −0.740 ** | |
| Good AV rate | −0.658 ** | −0.654 ** | −0.703 ** | −0.647 ** | −0.896 ** | −0.647 ** | |
| Bad AV rate | −0.563 ** | −0.556 ** | −0.582 ** | −0.554 ** | −0.509 ** | −0.552 ** |
| Latent Variable | Measurement Items | Factor Loadings | AVE | CR | Cronbach’s α |
|---|---|---|---|---|---|
| Urban size | Resident population (RP) | 0.994 | 0.9801 | 0.99 | 0.769 |
| Urban built-up areas (UBA) | 0.986 | ||||
| Industry | Secondary industry GDP (SGDP) | 0.984 | 0.9553 | 0.9846 | 0.603 |
| Industrial waste gas (IWG) | 0.961 | ||||
| Industrial electricity consumption (IEC) | 0.987 | ||||
| Resident’s activities | Total retail sales of consumer goods (TRSCG) | 0.974 | 0.9578 | 0.9855 | 0.582 |
| Numbers of civilian vehicles (NCV) | 0.974 | ||||
| Household electricity consumption (HEC) | 0.988 | ||||
| Visibility | Annual mean visibility (AMV) | −0.881 | 0.7575 | 0.9032 | 0.759 |
| Good visibility rate (GVR) | −0.797 | ||||
| Bad visibility rate (BVR) | −0.928 |
| Fitting Indicators | χ2 | χ2/df | AIC | BCC | NFI | IFI | CFI | R2 |
|---|---|---|---|---|---|---|---|---|
| Model A | - | - | - | - | - | - | - | - |
| Model B | - | - | - | - | - | - | - | - |
| Model C | 173.555 | 5.599 | 241.555 | 283.111 | 0.837 | 0.862 | 0.859 | 0.450 |
| Model D | 154.103 | 4.971 | 222.103 | 254.625 | 0.852 | 0.878 | 0.875 | 0.462 |
| Model E | - | - | - | - | - | - | - | - |
| Model F | 158.181 | 5.103 | 226.181 | 267.736 | 0.852 | 0.878 | 0.875 | 0.453 |
| Model G | - | - | - | - | - | - | - | - |
| Model H | - | - | - | - | - | - | - | - |
| Model I | - | - | - | - | - | - | - | - |
| Model J | - | - | - | - | - | - | - | - |
| Socioeconomic Variables | Normalized Coefficient | ||
|---|---|---|---|
| Direct Influence | Indirect Influence | Total Influence | |
| Industrial activities | −0.159 | −0.516 | −0.675 |
| Urban size | 0 | −0.522 | −0.522 |
| Residents’ activities | −0.523 | 0 | −0.523 |
| Socioeconomic Factors | Indicators | Normalized Coefficient | ||
|---|---|---|---|---|
| Direct | Indirect | Total | ||
| Urban size | Resident populations | 0 | −0.244 | −0.244 |
| Urban built-up areas | 0 | −0.246 | −0.246 | |
| Industrial activities | Secondary industry GDP | −0.096 | −0.246 | −0.342 |
| Industrial electricity consumption | −0.093 | −0.239 | −0.332 | |
| Residents’ activities | Total retail sales of consumer goods | −0.163 | 0 | −0.163 |
| Household electricity consumption | −0.164 | 0 | −0.164 | |
| Numbers of civilian vehicles | −0.163 | 0 | −0.163 | |
© 2018 by the authors. Licensee MDPI, Basel, Switzerland. This article is an open access article distributed under the terms and conditions of the Creative Commons Attribution (CC BY) license (http://creativecommons.org/licenses/by/4.0/).
Share and Cite
Fu, W.; Liu, Q.; Konijnendijk van den Bosch, C.; Chen, Z.; Zhu, Z.; Qi, J.; Wang, M.; Dang, E.; Dong, J. Long-Term Atmospheric Visibility Trends and Their Relations to Socioeconomic Factors in Xiamen City, China. Int. J. Environ. Res. Public Health 2018, 15, 2239. https://doi.org/10.3390/ijerph15102239
Fu W, Liu Q, Konijnendijk van den Bosch C, Chen Z, Zhu Z, Qi J, Wang M, Dang E, Dong J. Long-Term Atmospheric Visibility Trends and Their Relations to Socioeconomic Factors in Xiamen City, China. International Journal of Environmental Research and Public Health. 2018; 15(10):2239. https://doi.org/10.3390/ijerph15102239
Chicago/Turabian StyleFu, Weicong, Qunyue Liu, Cecil Konijnendijk van den Bosch, Ziru Chen, Zhipeng Zhu, Jinda Qi, Mo Wang, Emily Dang, and Jianwen Dong. 2018. "Long-Term Atmospheric Visibility Trends and Their Relations to Socioeconomic Factors in Xiamen City, China" International Journal of Environmental Research and Public Health 15, no. 10: 2239. https://doi.org/10.3390/ijerph15102239
APA StyleFu, W., Liu, Q., Konijnendijk van den Bosch, C., Chen, Z., Zhu, Z., Qi, J., Wang, M., Dang, E., & Dong, J. (2018). Long-Term Atmospheric Visibility Trends and Their Relations to Socioeconomic Factors in Xiamen City, China. International Journal of Environmental Research and Public Health, 15(10), 2239. https://doi.org/10.3390/ijerph15102239

