The Effects of Targeted Deliveries of Lovastatin and Tocotrienol on Ossification-Related Gene Expressions in Fracture Healing in an Osteoporosis Rat Model
Abstract
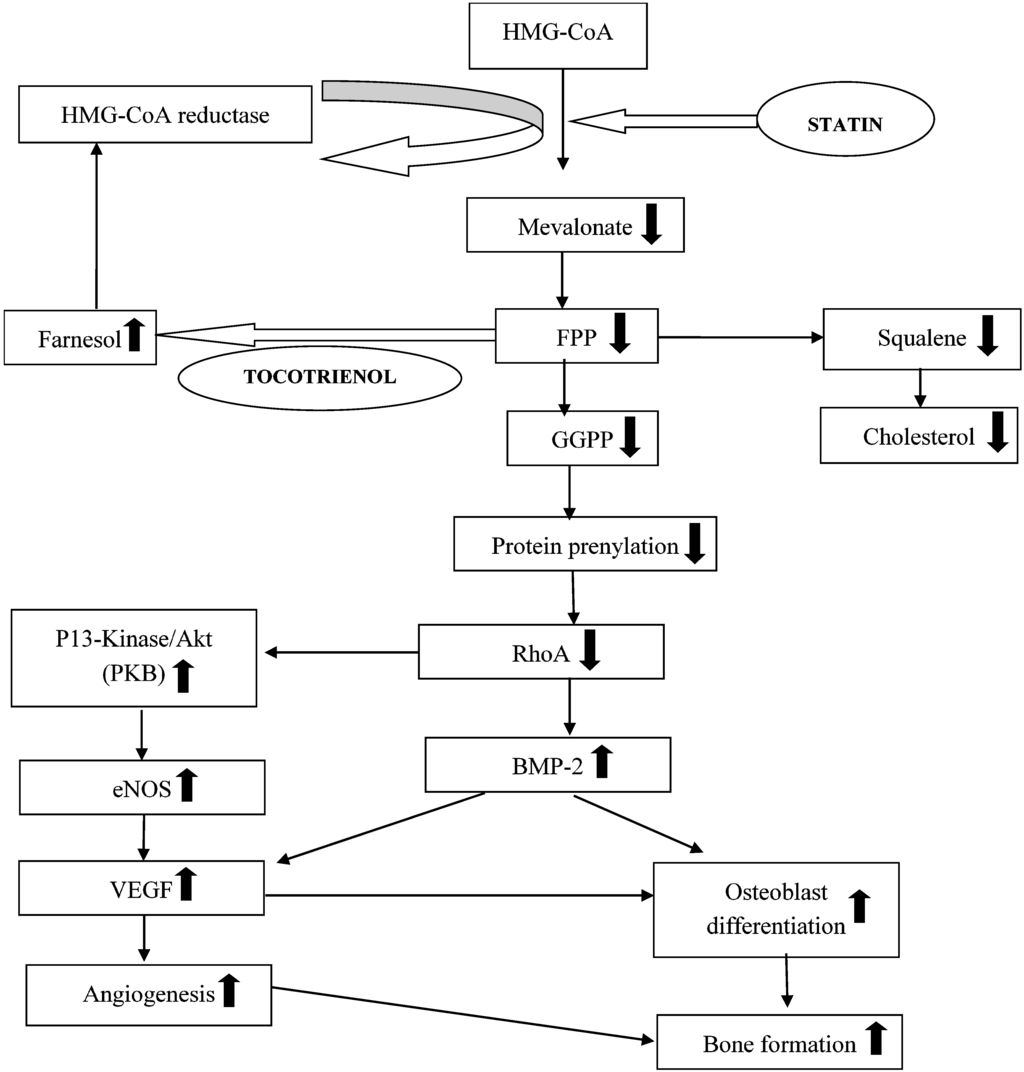
:1. Introduction
2. Experimental Section
2.1. Animals and Surgical Procedures
2.2. Grouping of Rats and Treatments
2.3. Preparation of Lovastatin and Tocotrienol Particles
2.4. Measurement of Gene Expression
| Gene Symbols | Other Symbols | Name of Genes | NCBI Accession Number |
|---|---|---|---|
| BGLAP | BGP, BGPR, BGPRA | Osteocalcin | NM_013414 |
| BMP 2 | - | Bone morphogenetic proteins 2 | NM_017178 |
| VEGF α | VEGF | Vascular endothelial growth factor | NM_031836 |
| RUNX 2 | - | Runt-related transcription factor 2 | NM_346016 |
| FGF 23 | - | Fibroblast growth factor 23 | NM_130754 |
| TGF β2 | - | Transforming growth factor beta 2 | NM_031131 |
| TGF β3 | MGC 105479 | Transforming growth factor beta 3 | NM_013174 |
| IBSP | BSP | Bone sialoprotein or integrin-binding sialoprotein | NM_012587 |
| Col-2 α-1 | CG2A1A, COLLII | Type II collagen | NM_012929 |
2.5. Statistical Analysis
3. Results
3.1. Osteocalcin Gene Expression

3.2. BMP-2 Gene Expression

3.3. VEGF-α Gene Expression

3.4. RUNX-2 Gene Expression

3.5. BSP Gene Expression

3.6. TGF β2 Gene Expression

3.7. TGF β3 Gene Expression

3.8. COL2α1 Gene Expression

3.9. FGF-23 Gene Expression

4. Discussion

5. Conclusions
Acknowledgments
Author Contributions
Conflicts of Interest
References
- National Osteoporosis Foundation. Clinician’s Guide to Prevention and Treatment of Osteoporosis; National Osteoporosis Foundation: Washington, DC, USA, 2010. [Google Scholar]
- Johnell, O.; Kanis, J.A. An estimate of the worldwide prevalence and disability associated with osteoporotic fractures. Osteoporos. Int. 2006, 17, 1726–1733. [Google Scholar] [CrossRef] [PubMed]
- Pisani, P.; Renna, M.D.; Conversano, F.; Casciaro, E.; Muratore, M.; Quarta, E.; Paola, M.D.; Casciaro, S. Screening and early diagnosis of osteoporosis through X-ray and ultrasound based techniques. World J. Radiol. 2013, 5, 398–410. [Google Scholar] [CrossRef] [PubMed]
- Njeh, C.F.; Boivin, C.M.; Langton, C.M. The role of ultrasound in the assessment of osteoporosis: A review. Osteoporos. Int. 1997, 7, 7–22. [Google Scholar] [CrossRef] [PubMed]
- Trimpou, P.; Bosaeus, I.; Bengtsson, B.; Landin-Wilhemsen, K. High correlation between quantitative ultrasound and DXA during 7 years follow-up. Eur. J. Radiol. 2010, 73, 360–364. [Google Scholar] [CrossRef] [PubMed]
- Fuerst, T.; Glüer, C.C.; Genant, H.K. Quantitative ultrasound. Eur. J. Radiol. 1995, 20, 188–192. [Google Scholar] [CrossRef]
- Alegre, D.N.; Ribeiro, C.; Sousa, C.; Correia, J.; Silva, L.; de Almeida, L. Possible benefits of strontium ranelate in complicated long bone fractures. Rheumatol. Int. 2012, 32, 439–443. [Google Scholar] [CrossRef] [PubMed]
- Jørgensen, N.R.; Schwarz, P. Effects of anti-osteoporosis medications on fracture healing. Curr. Osteoporos. Rep. 2011, 9, 149–155. [Google Scholar] [CrossRef] [PubMed]
- Bushra, R.; Aslam, N.; Khan, A.Y. Food-drug interactions. Oman Med. J. 2011, 26, 77–83. [Google Scholar] [CrossRef] [PubMed]
- Mundy, G.; Garrett, R.; Harris, S.; Chan, J.; Chen, D.; Rossini, G.; Boyce, B.; Zhao, M.; Gutierrez, G. Stimulation of bone formation in vitro and in rodents by statins. Science 1999, 286, 1946–1949. [Google Scholar] [CrossRef] [PubMed]
- Horiuchi, N.; Maeda, T. Statins and bone metabolism. Oral Dis. 2006, 12, 85–101. [Google Scholar] [CrossRef] [PubMed]
- Tsartsalis, A.N.; Dokos, C.; Kaiafa, G.D.; Tsartsalis, D.N.; Kattamis, A.; Hatzitolios, A.I.; Savopoulous, C.G. Statins, bone formation and osteoporosis: Hope or hype? Hormones 2012, 11, 126–139. [Google Scholar] [CrossRef] [PubMed]
- Seraman, S.; Rajendran, A.; Thangavelu, V. Statistical optimization of anticholesterolemic drug lovastatin production by the red mold Monascus purpureus. Food Bioprod. Process. 2010, 88, 266–276. [Google Scholar] [CrossRef]
- Skoglund, B.; Forslund, C.; Aspenberg, P. Simvastatin improves fracture healing in mice. J. Bone Miner. Res. 2002, 17, 2004–2008. [Google Scholar] [CrossRef] [PubMed]
- Hamelin, B.A.; Turgeon, J. Hydrophilicity/lipophilicity: Relevance for the pharmacology and clinical effects of HMG-CoA reductase inhibitors. Trends Pharmacol. Sci. 1998, 19, 26–37. [Google Scholar] [CrossRef]
- Guyton, J.R. Benefits versus risk in statin treatment. Am. J. Cardiol. 2006, 97, 95–97. [Google Scholar] [CrossRef] [PubMed]
- Tan, B. Tocotrienols: The New Vitamin E. Spacedocnet. 2010. Available online: http://www.spacedoc.net (accessed on 15 July 2015).
- Sharlina, M.; Nazrun, A.S.; Mokhtar, S.A.; Abdullah, S.; Soelaiman, I.N. Tocotrienol supplement improves late phase healing compared to alpha tocopherol in a rat model of Postmenopausal osteoporosis: A biomechanical Evaluation. Evid. Based Complement. Altern. 2012, 2012. [Google Scholar] [CrossRef]
- Packer, L.; Weber, S.U.; Rimbach, G. Molecular aspects of α-tocotrienol antioxidant action and cell signaling. J. Nutr. 2001, 131, 369S–373S. [Google Scholar] [PubMed]
- Shuid, A.N.; Ibrahim, N.I.; Mohd Amin, M.C.I.; Mohamed, I.S. Drug delivery systems for Prevention and treatment of osteoporotic fracture. Curr. Drug Targets 2013, 14, 1558–1564. [Google Scholar] [CrossRef] [PubMed]
- Shaik, M.R.; Korsapati, M.; Panati, D. Polymers in controlled drug delivery systems. Int. J. Pharma Sci. 2012, 2, 112–116. [Google Scholar]
- Cho, T.J.; Gerstenfeld, L.C.; Einhorn, T.A. Differential temporal expression of members of the transforming growth factor beta superfamily during murine fracture healing. J. Bone Miner. Res. 2002, 17, 513–520. [Google Scholar] [CrossRef] [PubMed]
- Einhorn, T.A. The cell and molecular biology of fracture healing. Clin. Orthop. 1998, 355, 7–21. [Google Scholar] [CrossRef]
- Sfeir, C.; Ho, L.; Doll, B.A.; Azari, K.; Hollinger, J.O. Fracture repair. In Bone Regeneration and Repair: Biological and Clinical Applications; Lieberman, J.R., Friedlaender, G.E., Eds.; Human Press Inc.: Totowa, NJ, USA, 2005; p. 22. [Google Scholar]
- Ai-Aql, Z.S.; Alagl, A.S.; Graves, D.T.; Gerstenfeld, L.C.; Einhorn, T.A. Molecular mechanisms controlling bone formation during fracture healing and distraction osteogenesis. J. Dent. Res. 2008, 87, 107–118. [Google Scholar] [CrossRef] [PubMed]
- Schmid, G.J.; Kobayashi, C.; Sandell, L.J.; Ornitz, D.M. Fibroblast growth factor expression during skeletal fracture healing in mice. Dev. Dyn. 2009, 238, 766–774. [Google Scholar] [CrossRef] [PubMed]
- Goebel, S.; Lienau, J.; Rammoser, U.; Seefried, L.; Wintgens, K.F.; Seufert, J.; Duda, G.; Jakob, F.; Ebert, R. FGF23 is a putative marker for bone healing and regeneration. J. Orthop. Res. 2009, 27, 1141–1146. [Google Scholar] [CrossRef] [PubMed]
- Tsiridis, E.; Upadhyay, N.; Giannoudis, P. Molecular aspects of fracture healing: Which are the important molecules? Injury 2007, 38, S11–S25. [Google Scholar] [CrossRef] [PubMed]
- Doll, B. Gene expression during fracture repair. In Musculoskeletal Regeneration: Biological Materials and Methods; Pietrzak, W.S., Ed.; Human Press Inc.: Totowa, NJ, USA, 2008; p. 46. [Google Scholar]
- Yang, Y.Q.; Tan, Y.Y.; Wong, R. The role of vascular endothelial growth factor in ossification. Int. J. Oral Sci. 2012, 4, 64–68. [Google Scholar] [CrossRef] [PubMed]
- Ibrahim, N.; Khamis, M.F.; Mod Yunoh, M.F.; Abdullah, S.; Mohamed, N.; Shuid, A.N. Targeted delivery of lovastatin and tocotrienol to fracture site promotes fracture healing in osteoporosis model: Micro-computed Tomography and Biomechanical Evaluation. PLoS ONE 2014, 9. [Google Scholar] [CrossRef] [PubMed]
- Stuermer, E.K.; Sehmisch, S.; Rack, T.; Wenda, E.; Seidlova-Wuttke, D.; Tezval, M.; Wuttke, W.; Frosch, K.H.; Stuermer, K.M. Estrogen and reloxifene improve metaphyseal fracture healing in the early phase of osteoporosis. A new fracture-healing model at the tibia in rat. Langerbecks Arch. Surg. 2010, 395, 163–172. [Google Scholar] [CrossRef] [PubMed]
- Abdul-Majeed, S.; Mohamed, N.; Soelaiman, I.N. Effects of Tocotrienol and Lovastatin Combination on Osteoblast and Osteoclast Activity in Estrogen-Deficient Osteoporosis. Evid. Based Complement. Altern. Med. 2012, 2012, 1–9. [Google Scholar] [CrossRef] [PubMed]
- Maritz, F.J.; Conradie, M.M.; Hulley, P.A.; Gopal, R.; Hough, S. Effect of statins on bone mineral density and bone histomorphometry in rodents. Arterioscler. Thromb. Vasc. Biol. 2001, 21, 1636–1641. [Google Scholar] [CrossRef] [PubMed]
- Ho, M.L.; Chen, Y.H.; Liao, H.J.; Chen, C.-H.; Hung, S.-H.; Lee, M.-J.; Fu, Y.-C.; Wang, Y.-H.; Wang, G.-J.; Chang, J.-K. Simvastatin increases osteoblasts and osteogenic proteins in ovariectomized rats. Eur. J. Clin. Investig. 2009, 39, 296–303. [Google Scholar] [CrossRef] [PubMed]
- Jacobson, R.H.; Wang, P.; Glueck, C.J. Myositis and rhabdomyolysis associated with concurrent use of simvastatin and nefazodone. J. Am. Med. Assoc. 1997, 277, 296–297. [Google Scholar] [CrossRef]
- Fuentes, I.; Aguilera, C. Myopathy secondary to the treatment with inhibitors of HMG-CoA reductase. Med. Clin. 1998, 111, 700–704. [Google Scholar]
- Correll, C.C.; Edwards, P.A. Mevalonic acid-dependent degradation of 3-hydroxy-3-methylglutaryl-coenzyme a reductase in vivo and in vitro. J. Biol. Chem. 1994, 269, 633–638. [Google Scholar] [PubMed]
- Parker, R.A.; Pearce, B.C.; Clark, R.W.; Gordon, D.A.; Wright, J.J. Tocotrienols regulate cholesterol production in mammalian cells by post-transcriptional suppression of 3-hydroxy-3-methylglutaryl-coenzyme A reductase. J. Biol. Chem. 1993, 268, 11230–11238. [Google Scholar] [PubMed]
- Song, B.L.; DeBose-Boyd, R.A. Insig-dependent ubiquitination and degradation of 3-hydroxy-3-methylglutaryl coenzyme A reductase stimulated by δ- and γ-tocotrienols. J. Biol. Chem. 2006, 281, 25054–25061. [Google Scholar] [CrossRef] [PubMed]
- Ibrahim, N.; Mohamed, N.; Shuid, A.N. Update on statins: Hope for osteoporotic fracture healing treatment. Curr. Drug Targets 2013, 14, 1524–1532. [Google Scholar] [CrossRef]
- Hagihara, M.; Endo, M.; Hata, K. Neogenin, a receptor for bone morphogenetic proteins. J. Biol. Chem. 2011, 286, 5157–5165. [Google Scholar] [CrossRef] [PubMed]
- Dogan, E.; Posaci, C. Monitoring hormone replacement therapy by biochemical markers of bone metabolism in menopausal women. Postgrad. Med. J. 2002, 78, 727–731. [Google Scholar] [CrossRef] [PubMed]
- Yao, K.L.; Todescan, R.; Sodek, J. Temporal changes in matrix protein synthesis and mRNA expression during mineralized tissue formation by adult rat bone marrow cells in culture. J. Bone Miner. Res. 1994, 9, 231–240. [Google Scholar] [CrossRef] [PubMed]
- Jingushi, S.; Joyce, M.E.; Bolander, M.E. Genetic expression of extracelluar matrix proteins correlates with histologic changes during fracture repair. J. Bone Miner. Res. 1992, 7, 1045–1055. [Google Scholar] [CrossRef] [PubMed]
- Phimphilai, M.; Zhao, Z.; Boules, H.; Roca, H.; Franceschi, R.T. BMP Signaling Is Required for RUNX2-Dependent Induction of the Osteoblast Phenotype. J. Bone Miner. Res. 2006, 21, 637–646. [Google Scholar] [CrossRef] [PubMed]
- Cao, Y.; Mori, S.; Mashiba, T.; Westmore, M.S.; Ma, L.; Sato, M.; Akiyama, T.; Shi, L.; Komatsubara, S.; Miyamoto, K.; et al. Raloxifene, estrogen, and alendronate affect the processes of fracture repair differently in ovariectomized rats. J. Bone Miner. Res. 2002, 17, 2237–2246. [Google Scholar] [CrossRef] [PubMed]
- Estai, M.A.; Suhaimi, F.H.; Das, S.; Shuid, A.N.; Zahiah Mohamed, Z.; Soelaiman, I.N. Expression of TGF-β1 in the blood during fracture repair in an estrogen-deficient rat model. Clinics 2011, 66, 2113–2119. [Google Scholar] [CrossRef] [PubMed]
- Cauley, J.A.; Seeley, D.G.; Ensrud, K.; Ettinger, B.; Black, D.; Cummings, S.R. Study of Osteoporotic Fractures Research Group. Estrogen replacement therapy and fractures in older women. Ann. Intern. Med. 1996, 122, 9–16. [Google Scholar] [CrossRef]
- Sato, M.; Bryant, H.U.; Iversen, P.; Helterbrand, J.; Smietana, F.; Bemis, K.; Higgs, R.; Turner, C.H.; Owan, I.; Takano, Y.; et al. Advantages of raloxifene over alendronate or estrogen on non-reproductive and reproductive tissues in the long-term dosing of ovariectomized rats. J. Pharmacol. Exp. Ther. 1996, 279, 298–305. [Google Scholar] [PubMed]
- Sarahrudi, K.; Thomas, A.; Braunsteiner, T.; Wolf, H.; Vécsei, V.; Aharinejad, S. VEGF serum concentrations in patients with long bone fractures: A comparison between impaired and normal fracture healing. J. Orthop. Res. 2009, 27, 1293–1297. [Google Scholar] [CrossRef] [PubMed]
- Brighton, C.T.; Lorich, D.G.; Kupcha, R. The pericyte as a possible osteoblast progenitor cell. Clin. Orthop. Relat. Res. 1992, 275, 287–299. [Google Scholar] [CrossRef] [PubMed]
- Deckers, M.M.; van Bezooijen, R.L.; van der Horst, G.; Hoogendam, J.; van der Bent, C.; Papapoulos, S.E.; Löwik, C.W. Bone morphogenetic proteins stimulate angiogenesis through osteoblast-derived vascular endothelial growth factor A. Endocrinology 2002, 143, 1545–1553. [Google Scholar] [CrossRef] [PubMed]
- Maeda, T.; Kawane, T.; Horiuchi, N. Statins augment vascular endothelial growth factor expression in osteoblastic cells via inhibition of protein prenylation. Endocrinology 2003, 144, 681–692. [Google Scholar] [CrossRef] [PubMed]
- Abe, E.; Yamamoto, M.; Taguchi, Y.; Lecka-Czernik, B.; O’Brien, C.A.; Economides, A.N.; Stahl, N.; Jilka, R.L.; Manolagas, S.C. Essential requirement of BMPs-2/4 for both osteoblast and osteoclast formation in murine bone marrow cultures from adult mice: Antagonism by noggin. J. Bone Miner. Res. 2000, 15, 663–673. [Google Scholar] [CrossRef] [PubMed]
- Mundy, G.R. Regulation of bone formation by bone morphogenetic proteins and other growth factors. Clin. Orthop. 1996, 324, 24–28. [Google Scholar] [CrossRef] [PubMed]
- Gutiérrez, O.M.; Mannstadt, M.; Isakova, T.; Rauh-Hain, J.A.; Tamez, H.; Shah, A.; Smith, K.B.A.; Lee, H.; Thadhani, R.; Jüppner, H.; et al. Fibroblast growth factor 23 and mortality among patients undergoing hemodialysis. N. Engl. J. Med. 2008, 359, 584–592. [Google Scholar] [CrossRef] [PubMed]
- Chen, J.; Shapiro, H.S.; Sodek, J. Development expression of bone sialoprotein mRNA in rat mineralized connective tissues. J. Bone Miner. Res. 1992, 7, 987–997. [Google Scholar] [CrossRef] [PubMed]
- Meyer, R.A.; Meyer, M.H.; Phieffer, L.S.; Banks, D.M. Delayed union of femoral fractures in older rats: Decreased gene expression. BMC Musculoskelet. Disord. 2001, 2. [Google Scholar] [CrossRef]
- Hatano, H.; Maruo, A.; Bolander, M.E.; Sarkar, G. Statin stimulates bone morphogenetic protein-2, aggrecan, and type 2 collagen gene expression and proteoglycan synthesis in rat chondrocytes. J. Orthop. Sci. 2003, 8, 842–848. [Google Scholar] [CrossRef] [PubMed]
© 2015 by the authors; licensee MDPI, Basel, Switzerland. This article is an open access article distributed under the terms and conditions of the Creative Commons Attribution license (http://creativecommons.org/licenses/by/4.0/).
Share and Cite
Ibrahim, N.‘I.; Mohamed, N.; Soelaiman, I.N.; Shuid, A.N. The Effects of Targeted Deliveries of Lovastatin and Tocotrienol on Ossification-Related Gene Expressions in Fracture Healing in an Osteoporosis Rat Model. Int. J. Environ. Res. Public Health 2015, 12, 12958-12976. https://doi.org/10.3390/ijerph121012958
Ibrahim N‘I, Mohamed N, Soelaiman IN, Shuid AN. The Effects of Targeted Deliveries of Lovastatin and Tocotrienol on Ossification-Related Gene Expressions in Fracture Healing in an Osteoporosis Rat Model. International Journal of Environmental Research and Public Health. 2015; 12(10):12958-12976. https://doi.org/10.3390/ijerph121012958
Chicago/Turabian StyleIbrahim, Nurul ‘Izzah, Norazlina Mohamed, Ima Nirwana Soelaiman, and Ahmad Nazrun Shuid. 2015. "The Effects of Targeted Deliveries of Lovastatin and Tocotrienol on Ossification-Related Gene Expressions in Fracture Healing in an Osteoporosis Rat Model" International Journal of Environmental Research and Public Health 12, no. 10: 12958-12976. https://doi.org/10.3390/ijerph121012958
APA StyleIbrahim, N. ‘I., Mohamed, N., Soelaiman, I. N., & Shuid, A. N. (2015). The Effects of Targeted Deliveries of Lovastatin and Tocotrienol on Ossification-Related Gene Expressions in Fracture Healing in an Osteoporosis Rat Model. International Journal of Environmental Research and Public Health, 12(10), 12958-12976. https://doi.org/10.3390/ijerph121012958
