Mechanisms of Action of Sea Cucumber Triterpene Glycosides Cucumarioside A0-1 and Djakonovioside A Against Human Triple-Negative Breast Cancer
Abstract
1. Introduction
2. Results and Discussion
2.1. The Influence of the Glycosides on Cell Cycle Progression
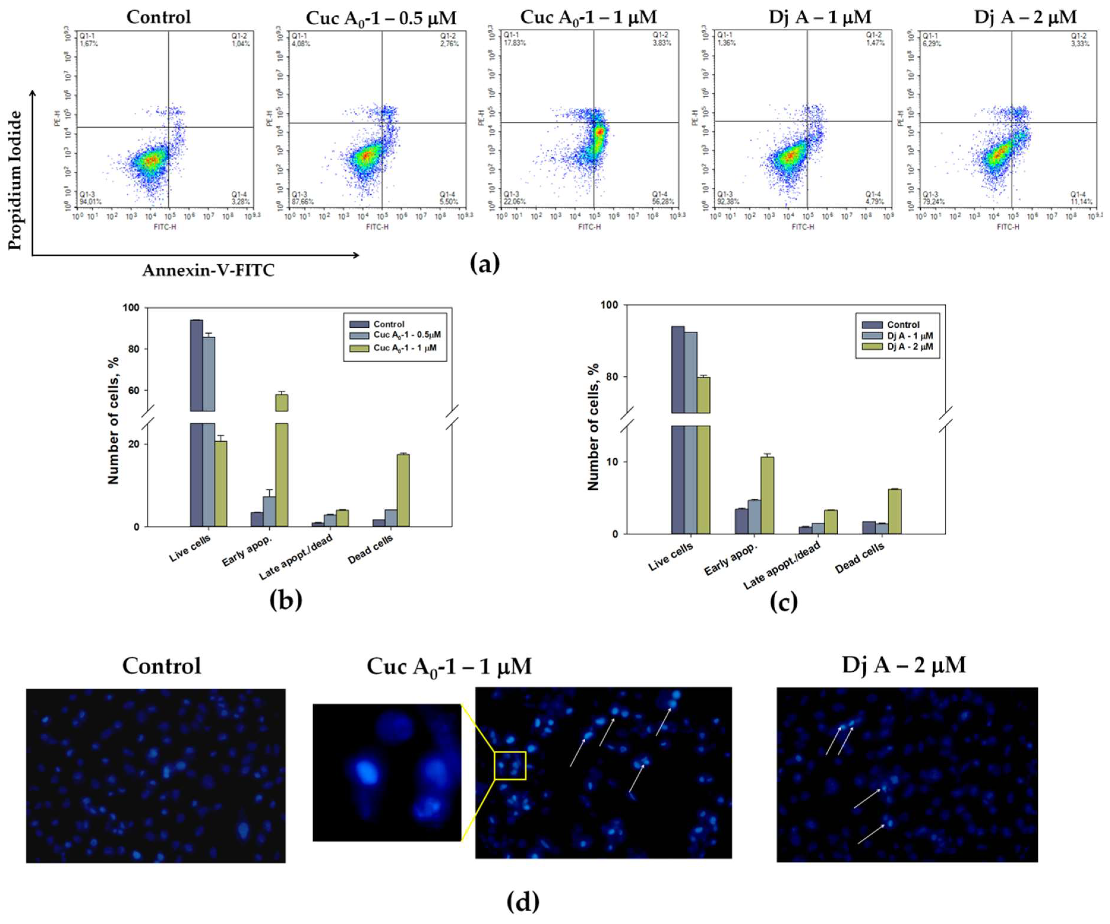
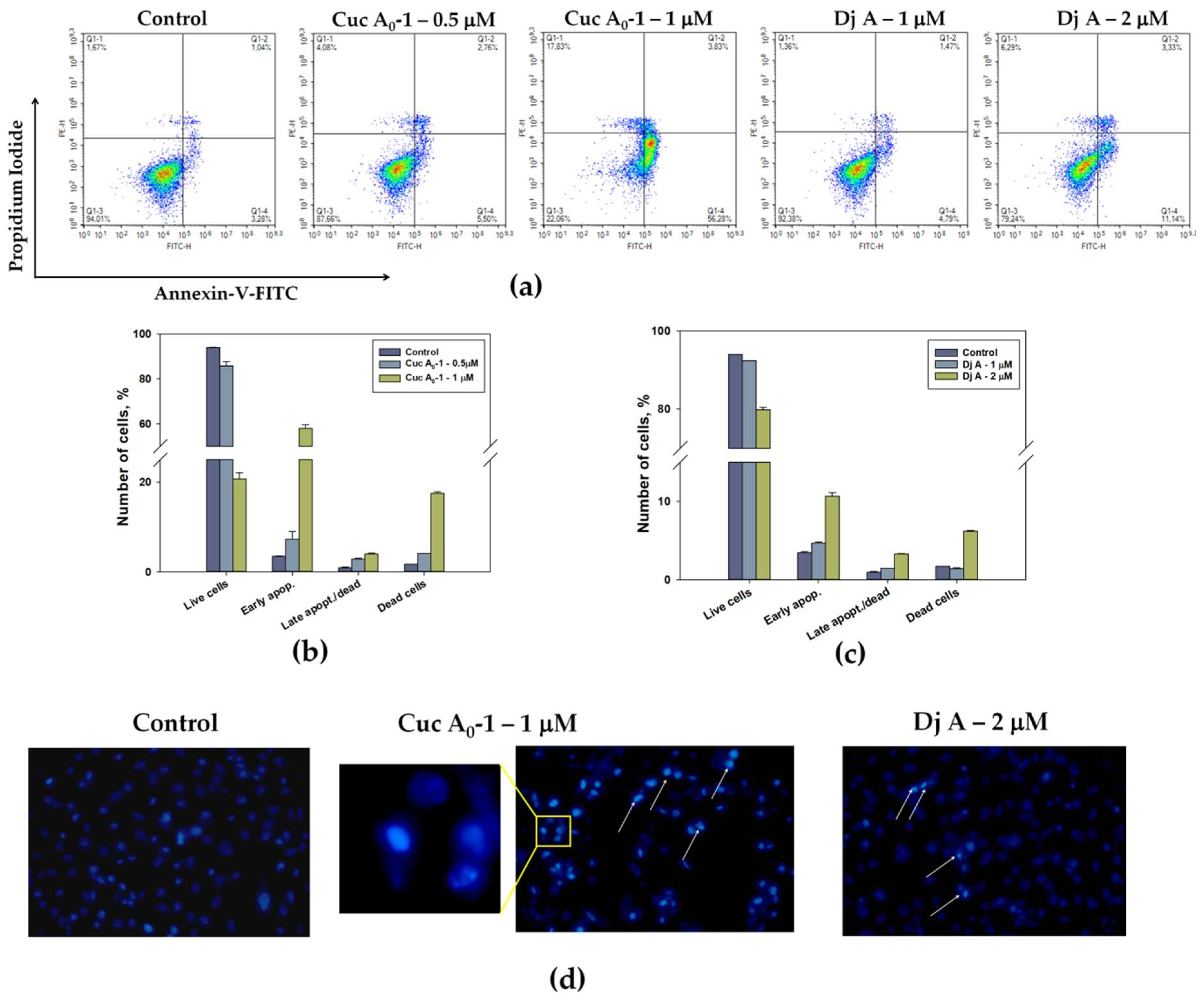
2.2. Induction of Apoptosis in Cells by the Glycosides
2.3. The Influence of the Glycosides on ROS and MMP Levels
2.4. The Influence of the Glycosides on the Bax/Bcl-2 Ratio
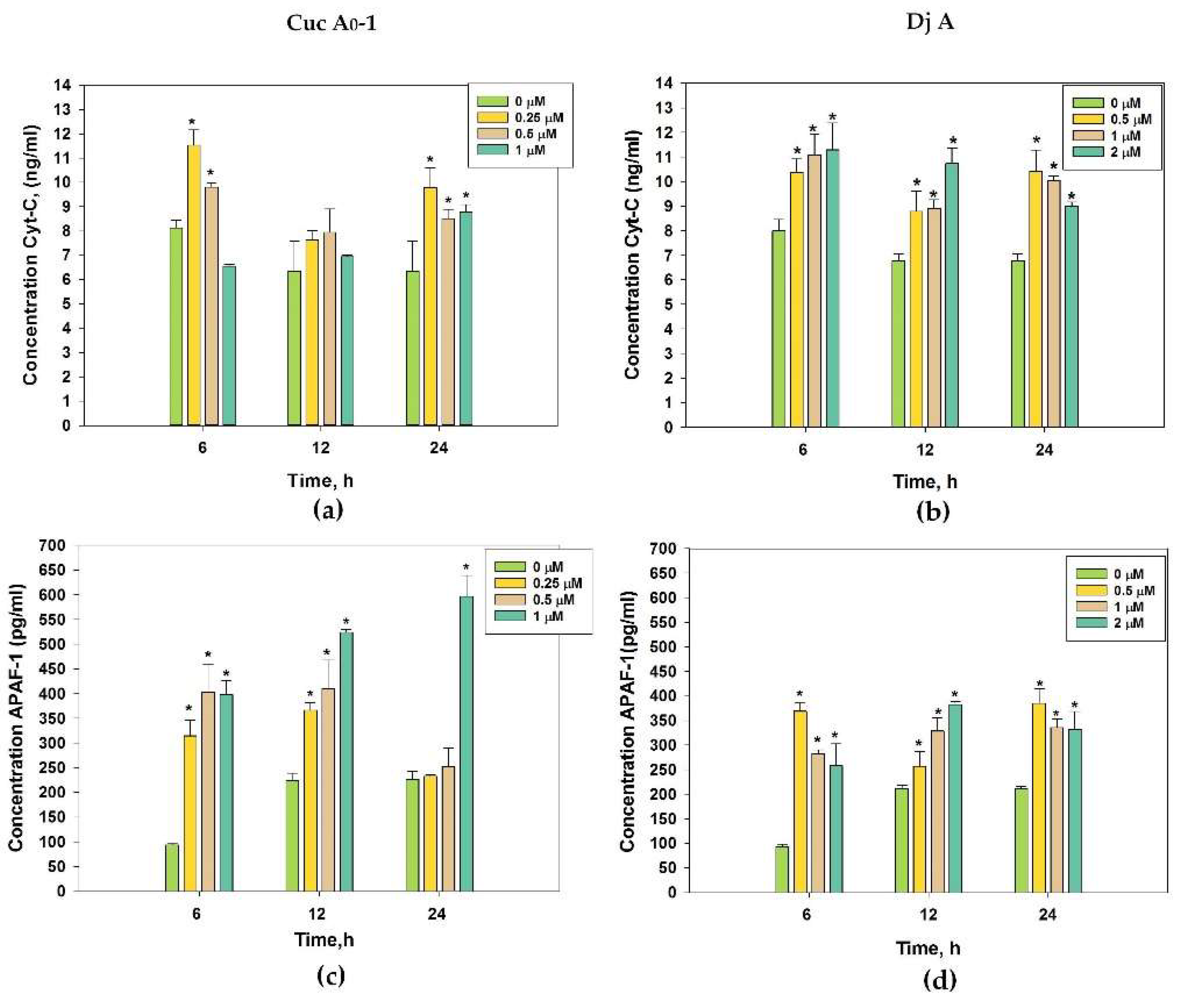
2.5. Effect of Glycosides on Cyt C and APAF-1 Content
2.6. Induction of Caspase Activation Under the Action of the Glycosides
2.7. In Vivo Antitumor Activity of Cuc A0-1
2.8. Quantitative Structure–Activity Relationships (QSARs) of Cuc A0-1 and Dj A in Relation to Cytotoxicity Against MDA MB-231 Cells
3. Materials and Methods
3.1. Compounds
3.2. Cell Lines and Culture Conditions
3.3. Analysis of ROS Levels
3.4. Assessment of Mitochondrial Membrane Potential
3.5. Cytochrome C and APAF-1 Determination
3.6. Caspase-3/7 Activation
3.7. Western Blotting
3.8. Apoptosis Analysis
3.9. Hoechst 33342 Staining
3.10. Cell Cycle Analysis
3.11. In Vivo Experiment
3.11.1. Animals
3.11.2. Solid Ehrlich Carcinoma
3.12. Building a QSAR Model
3.13. Statistical Analysis
4. Conclusions
Author Contributions
Funding
Institutional Review Board Statement
Data Availability Statement
Acknowledgments
Conflicts of Interest
References
- Arnold, M.; Morgan, E.; Rumgay, H.; Mafra, A.; Singh, D.; Laversanne, M.; Vignat, J.; Gralow, J.R.; Cardoso, F.; Siesling, S.; et al. Current and future burden of breast cancer: Global statistics for 2020 and 2040. Breast 2022, 66, 15–23. [Google Scholar] [CrossRef]
- Zhang, J.; Lu, Y.; Zhang, N.; Yu, Z.; Li, H.; He, R.; Mao, Y.; Zhu, B. Global burden of female breast cancer and its association with socioeconomic development status, 1990–2044. Cancer Rep. 2023, 6, e1827. [Google Scholar] [CrossRef]
- Wang, J.; Wu, S.-G. Breast Cancer: An overview of current therapeutic strategies, challenge, and perspectives. Breast Cancer 2023, 15, 721–730. [Google Scholar] [CrossRef]
- Liu, L.; Zheng, Y.-Y.; Shao, C.-L.; Wang, C.-Y. Metabolites from marine invertebrates and their symbiotic microorganisms: Molecular diversity discovery, mining, and application. Mar. Life Sci. Technol. 2019, 1, 60–94. [Google Scholar] [CrossRef]
- Beesoo, R.; Neergheen-Bhujun, V.; Bhagooli, R.; Bahorun, T. Apoptosis inducing lead compounds isolated from marine organisms of potential relevance in cancer treatment. Mutat. Res. 2014, 768, 84–97. [Google Scholar] [CrossRef]
- Ghosh, S.; Sarkar, T.; Pati, S.; Kari, Z.A.; Edinur, H.A.; Chakraborty, R. Novel bioactive compounds from marine sources as a tool for functional food development. Front. Mar. Sci. 2022, 9, 832957. [Google Scholar] [CrossRef]
- Sigwart, J.D.; Blasiak, R.; Jaspars, M.; Jouffray, J.B.; Tasdemir, D. Unlocking the potential of marine biodiscovery. Nat. Prod. Rep. 2021, 38, 1235–1242. [Google Scholar] [CrossRef]
- Liang, Q.; Ahmed, F.; Zhang, M.; Sperou, N.; Franco, C.M.M.; Feng, Q.; Zhang, W. In Vivo and clinical studies of sea cucumber-derived bioactives for human health and nutrition from 2012–2021. Front. Mar. Sci. 2022, 9, 917857. [Google Scholar] [CrossRef]
- Ma, X.; Kundu, N.; Collin, P.D.; Goloubeva, O.; Fulton, A.M. Frondoside A inhibits breast cancer metastasis and antagonizes prostaglandin E receptors EP4 and EP2. Breast Cancer Res. Treat. 2012, 132, 1001–1008. [Google Scholar] [CrossRef]
- Ru, R.; Chen, G.; Liang, X.; Cao, X.; Yuan, L.; Meng, M. Sea cucumber derived triterpenoid Gglycoside frondoside A: A potential anti-bladder cancer drug. Nutrients 2023, 15, 378. [Google Scholar] [CrossRef]
- Hossain, A.; Dave, D.; Shahidi, F. Northern sea cucumber (Cucumaria frondosa): A potential candidate for functional food, nutraceutical, and pharmaceutical sector. Mar. Drugs 2020, 18, 274. [Google Scholar] [CrossRef]
- Cui, C.; Ding, C.H.; Liu, F.F.; Lu, J.R.; Zheng, S.Y.; Lin, H.W.; Zhu, W.K.; Yang, F.; Li, H. Marine-derived stichloroside C2 inhibits epithelial-mesenchymal transition and induces apoptosis through the mitogen-activated protein kinase signalling pathway in triple-negative breast cancer Cells. J. Oncol. 2022, 14, 6449984. [Google Scholar] [CrossRef]
- Chari, A.; Mazumder, A.; Lau, K.; Catamero, D.; Galitzeck, Z.; Jagannath, S. A phase II trial of TBL-12 sea cucumber extract in patients with untreated asymptomatic myeloma. Br. J. Haematol. 2018, 2, 3992. [Google Scholar] [CrossRef]
- Silchenko, A.S.; Kalinovsky, A.I.; Avilov, S.A.; Popov, R.S.; Dmitrenok, P.S.; Chingizova, E.A.; Menchinskaya, E.S.; Panina, E.G.; Stepanov, V.G.; Kalinin, V.I.; et al. Djakonoviosides A, A1, A2, B1–B4—Triterpene monosulfated tetra- and pentaosides from the sea cucumber Cucumaria djakonovi: The first finding of a hemiketal fragment in the aglycones; activity against human breast cancer cell lines. Int. J. Mol. Sci. 2023, 24, 11128. [Google Scholar] [CrossRef]
- Silchenko, A.S.; Kalinovsky, A.I.; Avilov, S.A.; Popov, R.S.; Chingizova, E.A.; Menchinskaya, E.S.; Zelepuga, E.A.; Panina, E.G.; Stepanov, V.G.; Kalinin, V.I.; et al. Sulfated triterpene glycosides from the Far Eastern sea cucumber Cucumaria djakonovi: Djakonoviosides C1, D1, E1, and F1; cytotoxicity against human breast cancer cell lines; quantitative structure–activity relationships. Mar. Drugs 2023, 21, 602. [Google Scholar] [CrossRef]
- Ding, L.; Cao, J.; Lin, W.; Chen, H.; Xiong, X.; Ao, H.; Yu, M.; Lin, J.; Cui, Q. The roles of cyclin-dependent kinases in cell-cycle progression and therapeutic strategies in human breast cancer. Int. J. Mol. Sci. 2020, 21, 1960. [Google Scholar] [CrossRef]
- Nagata, S.; Suzuki, J.; Segawa, K.; Fujii, T. Exposure of phosphatidylserine on the cell surface. Cell Death Differ. 2016, 23, 952–961. [Google Scholar] [CrossRef]
- Domingo-Gil, E.; Esteban, M. The role of mitochondria in apoptosis induced by the 2-5A system and the mechanisms involved. Apoptosis 2006, 11, 725–738. [Google Scholar] [CrossRef]
- Wang, B.; Xiao, Z.; Ko, H.L.; Ren, E.C. The p53 response element and transcriptional repression. Cell Cycle 2010, 9, 870–879. [Google Scholar] [CrossRef]
- Kulsoom, B.; Shamsi, T.S.; Afsar, N.A.; Memon, Z.; Ahmed, N.; Hasnain, S.N. Bax, Bcl-2, and Bax/Bcl-2 as prognostic markers in acute myeloid leukemia: Are we ready for Bcl-2-directed therapy? Cancer Manag. Res. 2018, 10, 403–416. [Google Scholar] [CrossRef]
- Bock, F.J.; Tait, S.W.G. Mitochondria as multifaceted regulators of cell death. Nat. Rev. Mol. Cell Biol. 2020, 21, 85–100. [Google Scholar] [CrossRef]
- Nhiem, N.X.; Thu, V.K.; Kiem, P.V.; Minh, C.V.; Tai, B.H.; Quang, T.H.; Cuong, N.X.; Yen, P.H.; Boo, H.-J.; Kang, J.-I.; et al. Cytotoxicoleane-type triterpene saponins from Glochidion eriocarpum. Arch. Pharm Res. 2012, 1, 19–26. [Google Scholar] [CrossRef]
- Zou, H.; Li, Y.; Liu, X.; Wang, X. An APAF-1.cytochrome c multimeric complex is a functional apoptosome that activates procaspase-9. J. Biol. Chem. 1999, 274, 11549–11556. [Google Scholar] [CrossRef]
- Wen, X.; Lin, Z.Q.; Liu, B.; Wei, Y.Q. Caspase-mediated programmed cell death pathways as potential therapeutic targets in cancer. Cell Prolif. 2012, 45, 217–224. [Google Scholar] [CrossRef]
- Oliver, F.J.; de la Rubia, G.; Rolli, V.; Carmen Ruiz-Ruiz, M.; de Murcia, G.; Ménissier-de Murcia, J. Importance of Poly(ADP-ribose) polymerase and its cleavage in apoptosis: Lesson from an uncleavable mutant. J. Biol. Chem. 1998, 273, 33533–33539. [Google Scholar] [CrossRef]
- Şoica, C.; Voicu, M.; Ghiulai, R.; Dehelean, C.; Racoviceanu, R.; Trandafirescu, C.; Roșca, O.J.; Nistor, G.; Mioc, M.; Mioc, A. Natural compounds in sex hormone-dependent cancers: The role of triterpenes as therapeutic agents. Front. Endocrinol. 2021, 11, 612396. [Google Scholar] [CrossRef]
- Molecular Operating Environment (MOE); 2019.01 Chemical Computing Group ULC: Montreal, QC, Canada, 2021.
- Panjehpour, M.; Castro, M.; Klotz, K.N. Human breast cancer cell line MDA-MB-231 expresses endogenous A(2B) adenosine receptors mediating a Ca2+ signal. Brit. J. Pharmacol. 2005, 145, 211–218. [Google Scholar] [CrossRef]
- Menchinskaya, E.S.; Dyshlovoy, S.A.; Venz, S.; Jacobsen, C.; Hauschild, J.; Rohlfing, T.; Silchenko, A.S.; Avilov, S.A.; Balabanov, S.; Bokemeyer, C.; et al. Anticancer activity of the marine triterpene glycoside Cucumarioside A2-2 in human prostate cancer cells. Mar. Drugs 2023, 22, 20. [Google Scholar] [CrossRef]
- Aminin, D.L.; Chaykina, E.L.; Agafonova, I.G.; Avilov, S.A.; Kalinin, V.I.; Stonik, V.A. Antitumor activity of the immunomodulatory lead Cumaside. Int. Immunopharmacol. 2010, 10, 648–654. [Google Scholar] [CrossRef]
- Menchinskaya, E.S.; Pislyagin, E.A.; Kovalchyk, S.N.; Davydova, V.N.; Silchenko, A.S.; Avilov, S.A.; Kalinin, V.I.; Aminin, D.L. Antitumor activity of cucumarioside A2-2. Chemotherapy 2013, 3, 181–189. [Google Scholar] [CrossRef]













| Cell Cycle Phases (%) | |||
|---|---|---|---|
| G0/G1 | S | G2/M | |
| 24 h | |||
| Control | 53.36 ± 1.02 | 31.06 ± 1.46 | 15.6 ± 0.44 |
| Cuc A0-1 (0.5 μM) | 45.27 ± 1.98 | 31.82 ± 0.62 | 22.32 ± 3.21 * |
| Cuc A0-1 (1 μM) | 46.32 ± 1.19 | 29.24 ± 0.78 | 24.45 ± 0.42 * |
| Dj A (1 μM) | 52.83 ± 0.52 | 35.14 ± 0.98 * | 12.05 ± 1.51 |
| Dj A (2 μM) | 47.33 ± 1.18 | 42.88 ± 0.73 * | 8.01 ± 0.16 |
| Caspase-3/7 -/7-AAD - | Caspase-3/7 +/7-AAD - | Caspase-3/7 +/7-AAD-+ | Caspase-3/7 -/7-AAD + | |
|---|---|---|---|---|
| 12 h | ||||
| Control | 97.50 ± 0.20 | 1.68 ± 0.28 | 0.63 ± 0.08 | 0.20 ± 0.02 |
| Cuc A0-1 (0.5 μM) | 81.57 ± 0.98 | 6.12 ± 0.97 * | 8.93 ± 0.03 * | 3.33 ± 0.24 |
| Cuc A0-1 (1 μM) | 59.22 ± 0.18 | 31.65 ± 0.80 * | 6.23 ± 0.63 * | 2.60 ± 0.12 |
| Dj A (1 μM) | 91.53 ± 0.43 | 3.58 ± 0.28 | 2.90 ± 0.55 | 2.00 ± 0.40 |
| Dj A (2 μM) | 85.40 ± 1.75 | 8.80 ± 1.10 * | 3.13 ± 0.28 | 2.68 ± 0.37 |
| 24 h | ||||
| Control | 96.58 ± 0.17 | 2.48 ± 0.17 | 0.63 ± 0.03 | 0.33 ± 0.03 |
| Cuc A0-1 (0.5 μM) | 76.44 ± 1.15 | 7.40 ± 0.55 * | 10.53 ± 1.03 * | 5.63 ± 0.67 |
| Cuc A0-1 (1 μM) | 40.48 ± 2.87 | 39.18 ± 1.57 * | 16.91 ± 2.56 * | 3.44 ± 1.87 |
| Dj A (1 μM) | 92.90 ± 0.45 | 4.65 ± 0.06 * | 1.05 ± 0.11 | 1.18 ± 0.23 |
| Dj A (2 μM) | 61.83 ± 1.72 | 18.48 ± 0.08 * | 15.33 ± 0.87 * | 4.38 ± 0.78 |
| Group | Body Weight, g | Tumor Weight, g | TGI, % | |||
|---|---|---|---|---|---|---|
| Before Inoculation | Day 6 | Day 9 | Day 12 | Day 12 | ||
| I | 19.18 ± 2.40 | 20.55 ± 2.53 | 19.41 ± 1.46 | 18.29 ± 1.44 | 1.21 ± 0.14 | - |
| II | 19.03 ± 0.54 | 21.67 ± 0.41 | 19.94 ± 0.34 | 18.71 ± 0.41 | 1.01± 0.15 | 13.5 |
| III | 20.53 ± 1.02 | 22.06 ± 1.06 | 21.72 ± 0.48 | 20.47 ± 1.03 * | 0.96± 0.16 * | 20.5 * |
| IV | 21.09 ± 1.25 | 23.47 ± 1.47 | 21.40 ± 0.71 | 20.13 ± 1.42 * | 0.94 ± 0.07 * | 22.5 * |
| Group | Compound | Start | Treatment | Start | Frequency |
|---|---|---|---|---|---|
| I | Control | 1 day after cancer cell inoculation | 0.9% saline solution | 0.5 mL | Daily |
| II | Cuc A0-1 | 1 day after cancer cell inoculation | 0.4 µg/mL | 0.5 mL | Every second day |
| III | Cuc A0-1 intensive | 6 days after cancer cell inoculation | 0.4 µg/mL | 0.5 mL | Daily |
| IV | Doxorubicin | 6 days after cancer cell inoculation | 0.4 µg/mL | 0.5 mL | Daily |
Disclaimer/Publisher’s Note: The statements, opinions and data contained in all publications are solely those of the individual author(s) and contributor(s) and not of MDPI and/or the editor(s). MDPI and/or the editor(s) disclaim responsibility for any injury to people or property resulting from any ideas, methods, instructions or products referred to in the content. |
© 2024 by the authors. Licensee MDPI, Basel, Switzerland. This article is an open access article distributed under the terms and conditions of the Creative Commons Attribution (CC BY) license (https://creativecommons.org/licenses/by/4.0/).
Share and Cite
Menchinskaya, E.S.; Chingizova, E.A.; Pislyagin, E.A.; Yurchenko, E.A.; Klimovich, A.A.; Zelepuga, E.A.; Aminin, D.L.; Avilov, S.A.; Silchenko, A.S. Mechanisms of Action of Sea Cucumber Triterpene Glycosides Cucumarioside A0-1 and Djakonovioside A Against Human Triple-Negative Breast Cancer. Mar. Drugs 2024, 22, 474. https://doi.org/10.3390/md22100474
Menchinskaya ES, Chingizova EA, Pislyagin EA, Yurchenko EA, Klimovich AA, Zelepuga EA, Aminin DL, Avilov SA, Silchenko AS. Mechanisms of Action of Sea Cucumber Triterpene Glycosides Cucumarioside A0-1 and Djakonovioside A Against Human Triple-Negative Breast Cancer. Marine Drugs. 2024; 22(10):474. https://doi.org/10.3390/md22100474
Chicago/Turabian StyleMenchinskaya, Ekaterina S., Ekaterina A. Chingizova, Evgeny A. Pislyagin, Ekaterina A. Yurchenko, Anna A. Klimovich, Elena. A. Zelepuga, Dmitry L. Aminin, Sergey A. Avilov, and Alexandra S. Silchenko. 2024. "Mechanisms of Action of Sea Cucumber Triterpene Glycosides Cucumarioside A0-1 and Djakonovioside A Against Human Triple-Negative Breast Cancer" Marine Drugs 22, no. 10: 474. https://doi.org/10.3390/md22100474
APA StyleMenchinskaya, E. S., Chingizova, E. A., Pislyagin, E. A., Yurchenko, E. A., Klimovich, A. A., Zelepuga, E. A., Aminin, D. L., Avilov, S. A., & Silchenko, A. S. (2024). Mechanisms of Action of Sea Cucumber Triterpene Glycosides Cucumarioside A0-1 and Djakonovioside A Against Human Triple-Negative Breast Cancer. Marine Drugs, 22(10), 474. https://doi.org/10.3390/md22100474

