Anti-Inflammatory and Proangiogenic Metabolites from the Hadal Trench-Derived Fungus Acremonium dichromosporum YP-213
Abstract
1. Introduction
2. Results and Discussion
2.1. Structure Elucidation
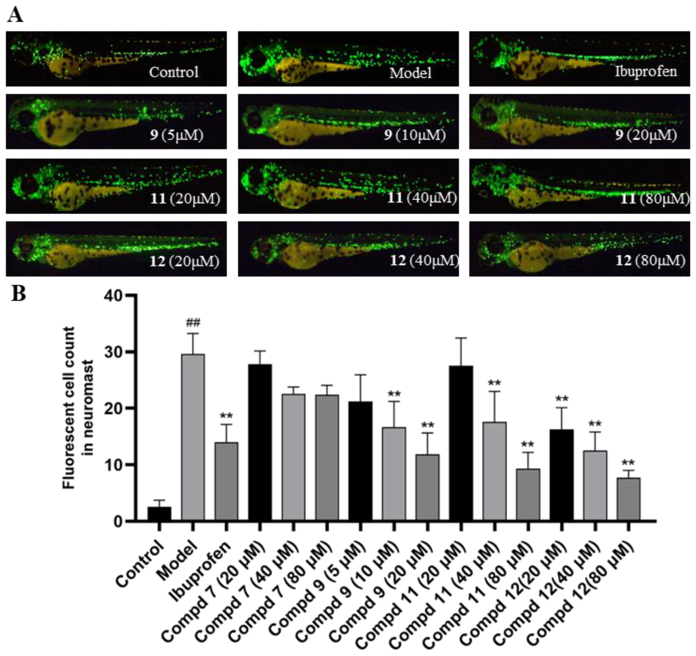
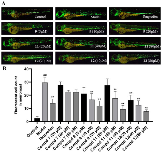
2.2. Bioactivity
3. Materials and Methods
3.1. General Experimental Procedures
3.2. Fungal Material
3.3. Fermentation, Extraction, and Isolation
3.4. ECD Calculation, Computational NMR Chemical Shift, and DP4+ Analyses
3.5. Bioassay
3.5.1. Zebrafish Embryo Acquisition
3.5.2. Anti-Inflammatory Assay
3.5.3. Pro-Angiogenic Assay
4. Conclusions
Supplementary Materials
Author Contributions
Funding
Institutional Review Board Statement
Data Availability Statement
Acknowledgments
Conflicts of Interest
References
- Jamieson, A.J.; Fujii, T.; Mayor, D.J.; Solan, M.; Priede, I.G. Hadal trenches: The ecology of the deepest places on earth. Trends Ecol. Evol. 2010, 25, 190–197. [Google Scholar] [CrossRef] [PubMed]
- Zhang, X.X.; Xu, W.; Liu, Y.; Cai, M.W.; Luo, Z.H.; Li, M. Metagenomics reveals microbial diversity and metabolic potentials of seawater and surface sediment from a hadal biosphere at the Yap Trench. Front. Microbiol. 2018, 9, 2402. [Google Scholar] [CrossRef] [PubMed]
- Fan, Y.Q.; Jiang, C.J.; Zhang, Y.; Ma, Z.H.; Li, P.H.; Guo, L.Z.; Feng, T.; Zhou, L.M.; Xu, L.L. Pro-Angiogenic new chloro-azaphilone derivatives from the hadal trench-derived fungus Chaetomium globosum YP-106. Front. Microbiol. 2022, 13, 943452. [Google Scholar] [CrossRef] [PubMed]
- Fan, Y.Q.; Jiang, C.J.; Li, P.H.; Wang, C.; Chen, H. A New chloro-azaphilone derivative with pro-angiogenesis activity from the hadal trench-derived fungus Chaetomium globosum YP-106. J. Oceanol. Limnol. 2023, 41, 1145–1151. [Google Scholar] [CrossRef]
- Takamatsu, S.; Rho, M.C.; Masuma, R.; Hayashi, M.; Komiyama, K.; Tanaka, H.; Ōmura, S. A novel testosterone 5α-reductase inhibitor, 8′-9′-dehydroascochlorin produced by Verticillium sp. FO-2787. Chem. Pharm. Bull. 1994, 42, 953–956. [Google Scholar] [CrossRef][Green Version]
- Sasaki, H.; Hosokawa, T.; Sawada, M.; Ando, K. Isolation and structure of ascofuranone and ascofranol, antibiotics with hypolipidemic activity. J. Antibiot. 1973, 26, 676–680. [Google Scholar] [CrossRef] [PubMed]
- Zhu, M.L.; Zhang, X.M.; Feng, H.M.; Che, Q.; Zhu, T.J.; Gu, Q.O.; Li, D.H. Campyridones A–D, pyridone alkaloids from a mangrove endophytic fungus Campylocarpon Sp. HDN13-307. Tetrahedron 2016, 72, 5679–5683. [Google Scholar] [CrossRef]
- Gutierrez-Cirlos, E.B.; Merbitz-Zahradnik, T.; Trumpower, B.L. Inhibition of the yeast cytochrome bc1 complex by ilicicolin H, a novel inhibitor that acts at the Qn site of the bc1 complex. J. Biol. Chem. 2004, 279, 8708–8714. [Google Scholar] [CrossRef] [PubMed]
- Kirk, D.N. The chiroptical properties of carbonyl compounds. Tetrahedron 1986, 42, 777–818. [Google Scholar] [CrossRef]
- Grimblat, N.; Zanardi, M.M.; Sarotti, A.M. Beyond DP4 an improved probability for the stereochemical assignment of isomeric compounds using quantum chemical calculations of NMR shifts. J. Org. Chem. 2015, 80, 12526–12534. [Google Scholar] [CrossRef] [PubMed]
- Frisch, M.J.; Trucks, G.W.; Schlegel, H.B.; Scuseria, G.E.; Robb, M.A.; Cheeseman, J.R.; Scalmani, G.; Barone, V.; Mennucci, B.; Petersson, G.A.; et al. Gaussian 09, Version D.01; Gaussian, Inc.: Wallingford, CT, USA, 2013. [Google Scholar]
- Zhou, Z.Y.; Huan, L.Y.; Zhao, W.R.; Tang, N.; Jin, Y.; Tang, J.Y. Spatholobi caulis extracts promote angiogenesis in HUVECs in vitro and in zebrafish embryos in vivo via up-regulation of VEGFRs. J. Ethnopharmacol. 2017, 200, 74–83. [Google Scholar] [CrossRef] [PubMed]








| No. | 1 | 2 | ||
|---|---|---|---|---|
| δC, Type a | δH (J in Hz) b | δC, Type a | δH (J in Hz) b | |
| 1 | 112.8, C | 112.6, C | ||
| 2 | 161.6, C | 161.6, C | ||
| 3 | 112.4, C | 112.4, C | ||
| 4 | 159.4, C | 159.6, C | ||
| 5 | 114.0, C | 113.7, C | ||
| 6 | 139.2, C | 139.2, C | ||
| 7 | 14.4, CH3 | 2.58, s | 14.4, CH3 | 2.58, s |
| 8 | 195.1, CH | 10.12, s | 195.0, CH | 10.12, s |
| 1′ | 30.7, CH2 | 3.02, dd (14.2, 2.4) 2.71, dd (14.2, 8.9) | 30.7, CH2 | 3.02, dd (14.2, 2.6) 2.73, dd (14.2, 8.7) |
| 2′ | 69.9, CH | 4.61, d (7.1) | 69.9, CH | 4.62, d (8.6) |
| 3′ | 113.0, C | 113.0, C | ||
| 4′ | 128.2, CH | 6.04, d (16.6) | 128.3, CH | 6.04, d (16.6) |
| 5′ | 136.9, CH | 5.92, d (16.6) | 136.9, CH | 5.90, d (16.6) |
| 6′ | 47.7, C | 47.7, C | ||
| 7′ | 40.7, CH | 2.75 dt (7.4, 2.5) | 40.8, CH | 2.77, dt (7.5, 2.8) |
| 8′ | 152.7, CH | 6.70, dd (10.1, 1.8) | 152.9, CH | 6.72, dd (10.1, 1.9) |
| 9′ | 127.3, CH | 5.94, dd (9.9, 3.1) | 127.3, CH | 5.94, dd (10.1, 3.1) |
| 10′ | 200.0, C | 200.0, C | ||
| 11′ | 50.5, CH | 2.62, q (6.7) | 50.3, CH | 2.61, q (6.7) |
| 12′ | 148.2, CH2 | 5.25, s 5.12, s | 148.3, CH2 | 5.24, s 5.12, s |
| 13′ | 9.4, CH3 | 0.76, s | 9.4, CH3 | 0.75, s |
| 14′ | 14.7, CH3 | 0.92, d (7.5) | 14.8, CH3 | 0.96, d (7.5) |
| 15′ | 8.9, CH3 | 0.87, d (6.8) | 8.9, CH3 | 0.82, d (6.8) |
| 2-OH | 12.86, s | 12.90, s | ||
| No. | δC, Type a | δH (J in Hz) b | No. | δC, Type a | δH (J in Hz) b |
|---|---|---|---|---|---|
| 1-NH | 11.89, brs | 15 | 55.5, CH | 2.11, td (11.8, 3.3) | |
| 2 | 159.1, C | 16 | 212.2, C | ||
| 3 | - c | 17 | 151.7, CH | 7.91, s | |
| 4 | 164.1, C | 18 | 27.2, CH3 | 2.22, s | |
| 5 | 111.1, C | 19 | 22.5, CH3 | 0.83, d (6.5) | |
| 6 | 138.1, CH | 7.59, s | 20 | 126.8, CH | 5.66, dd (14.9, 10.7) |
| 7 | 174.4, C | 21 | 128.4, CH | 5.37, dd (14.9, 6.6) | |
| 8 | 129.0, C | 22 | 17.9, CH3 | 1.66, d (6.6, 1.3) | |
| 9 | 41.1, CH | 3.29, td (10.7, 4.6) | 1′ | 122.8, C | |
| 10 | 40.1, CH | 1.98, t (11.8) | 2′/6′ | 130.5, CH | 7.29, d (8.5) |
| 11 | 34.2, CH2 | 1.53, d (12.6) 0.63, q (12.6) | 3′/5′ | 115.2, CH | 6.82, d (8.5) |
| 12 | 31.8, CH | 1.24, m | 4′ | 157.1, C | |
| 13 | 33.8, CH2 | 1.63, m 0.80, m | 4′-OH | 9.60, s | |
| 14 | 29.3, CH2 | 1.71, dd (12.7, 3.0) 1.32, dd (12.7, 3.0) |
| No. | δC, Type a | δH (J in Hz) b | No. | δC, Type a | δH (J in Hz) b |
|---|---|---|---|---|---|
| 1 | 200.0, C | 9 | 125.4, C | ||
| 2 | 144.7, C | 10/14 | 131.1, CH | 7.64 d (8.7) | |
| 3 | 154.5, C | 11/13 | 116.2, CH | 6.80 d (8.7) | |
| 4 | 24.4, CH2 | 3.07 (m, 2H) | 12 | 160.5, C | |
| 5 | 31.6, CH2 | 2.57 (m, 2H) | 15 | 132.3, C | |
| 6 | 163.5, C | 16/20 | 127.4, CH | 7.79 dd (7.8, 1.9) | |
| 7 | 111.1, CH | 6.63 (d, 15.9) | 17/19 | 129.0, CH | 7.52 m |
| 8 | 147.9, CH | 7.75 (d, 15.9) | 18 | 130.9, CH | 7.51 m |
Disclaimer/Publisher’s Note: The statements, opinions and data contained in all publications are solely those of the individual author(s) and contributor(s) and not of MDPI and/or the editor(s). MDPI and/or the editor(s) disclaim responsibility for any injury to people or property resulting from any ideas, methods, instructions or products referred to in the content. |
© 2023 by the authors. Licensee MDPI, Basel, Switzerland. This article is an open access article distributed under the terms and conditions of the Creative Commons Attribution (CC BY) license (https://creativecommons.org/licenses/by/4.0/).
Share and Cite
Zhang, Y.; Zhou, J.-B.; Yang, S.-T.; Liu, X.; Cao, W.; Li, P.-H.; Chen, H.; Fan, Y.-Q. Anti-Inflammatory and Proangiogenic Metabolites from the Hadal Trench-Derived Fungus Acremonium dichromosporum YP-213. Mar. Drugs 2024, 22, 25. https://doi.org/10.3390/md22010025
Zhang Y, Zhou J-B, Yang S-T, Liu X, Cao W, Li P-H, Chen H, Fan Y-Q. Anti-Inflammatory and Proangiogenic Metabolites from the Hadal Trench-Derived Fungus Acremonium dichromosporum YP-213. Marine Drugs. 2024; 22(1):25. https://doi.org/10.3390/md22010025
Chicago/Turabian StyleZhang, Yan, Jia-Bao Zhou, Shu-Ting Yang, Xin Liu, Wei Cao, Pei-Hai Li, Hao Chen, and Ya-Qin Fan. 2024. "Anti-Inflammatory and Proangiogenic Metabolites from the Hadal Trench-Derived Fungus Acremonium dichromosporum YP-213" Marine Drugs 22, no. 1: 25. https://doi.org/10.3390/md22010025
APA StyleZhang, Y., Zhou, J.-B., Yang, S.-T., Liu, X., Cao, W., Li, P.-H., Chen, H., & Fan, Y.-Q. (2024). Anti-Inflammatory and Proangiogenic Metabolites from the Hadal Trench-Derived Fungus Acremonium dichromosporum YP-213. Marine Drugs, 22(1), 25. https://doi.org/10.3390/md22010025
