What Was Old Is New Again: The Pennate Diatom Haslea ostrearia (Gaillon) Simonsen in the Multi-Omic Age
Abstract
1. Introduction
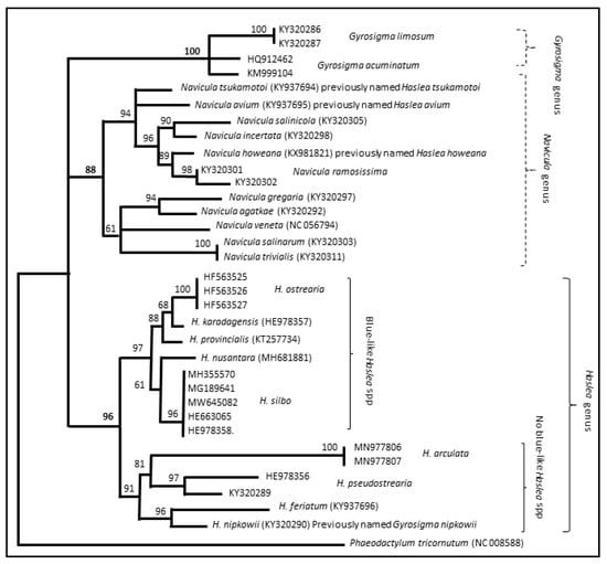
2. Biodiversity, Chemodiversity, Phylogeny and Phylogeography of the Haslea Genus
3. Next-Generation Sequencing Efforts in Haslea
3.1. Cultivation of H. ostrearia for Genome and Transcriptome Sequencing
3.2. gDNA Extraction
3.3. RNA Extraction
3.4. First Insights into the Haslea ostrearia Genome and Transcriptome
4. Bacteria Associated with Haslea ostrearia
5. Epigenetics
6. The Genetic Basis of Sexual Reproduction in Haslea
7. Haslea ostrearia as a New Model Species for Marine Ecotoxicology
8. Highly Branched Isoprenoids in Haslea
8.1. Biological Roles and Uses of HBIs
8.2. Terpenoid and HBI Biosynthetic Pathways
8.3. Future Directions for the Study of HBI Biosynthesis in H. ostrearia
9. Cryopreservation Prerequisite for Algal Transformation Benefit
10. Frustule Exploitation
11. Iconic Pigments of Blue Haslea Species
11.1. Structure and Biological Roles
11.2. Applications in Human Health
11.3. Applications in the Food Industry
11.4. Application in Biosensors
11.5. Application in the Cosmetic Industry
12. Conclusions
Supplementary Materials
Author Contributions
Funding
Institutional Review Board Statement
Data Availability Statement
Acknowledgments
Conflicts of Interest
References
- Chapman, R.L. Algae: The world’s most important “plants”—An introduction. Mitig. Adapt. Strateg. Glob. Chang. 2010, 18, 5–12. [Google Scholar] [CrossRef]
- Salami, R.; Kordi, M.; Bolouri, P.; Delangiz, N.; Asgari Lajayer, B. Algae-based biorefinery as a sustainable renewable resource. Circ. Econ. Sustain. 2021, 1, 1349–1365. [Google Scholar] [CrossRef]
- Benemann, J.R.; Woertz, I.; Lundquist, T. Autotrophic microalgae biomass production: From niche markets to commodities. Ind. Biotechnol. 2018, 14, 3–10. [Google Scholar] [CrossRef]
- Borowitzka, M.A. High-value products from microalgae—Their development and commercialisation. J. Appl. Phycol. 2013, 25, 743–756. [Google Scholar] [CrossRef]
- Rumin, J.; Nicolau, E.; Gonçalves de Oliveira Junior, R.; Fuentes-Grünewald, C.; Picot, L. Analysis of scientific research driving microalgae market opportunities in Europe. Mar. Drugs 2020, 18, 264. [Google Scholar] [CrossRef] [PubMed]
- Rumin, J.; Nicolau, E.; Gonçalves de Oliveira Junior, R.; Fuentes-Grünewald, C.; Flynn, K.J.; Picot, L. A bibliometric analysis of microalgae research in the world, Europe, and the European Atlantic area. Mar. Drugs 2020, 18, 79. [Google Scholar] [CrossRef]
- Rumin, J.; Gonçalves de Oliveira Junior, R.; Bérard, J.-B.; Picot, L. Improving microalgae research and marketing in the European Atlantic area: Analysis of major gaps and barriers limiting sector development. Mar. Drugs 2021, 19, 319. [Google Scholar] [CrossRef] [PubMed]
- Armbrust, E.V.; Berges, J.A.; Bowler, C.; Green, B.R.; Martinez, D.; Putnam, N.H.; Zhou, S.; Allen, A.E.; Apt, K.E.; Bechner, M.; et al. The genome of the diatom Thalassiosira pseudonana: Ecology, evolution, and metabolism. Science 2004, 306, 79–86. [Google Scholar] [CrossRef] [PubMed]
- Bowler, C.; Allen, A.E.; Badger, J.H.; Grimwood, J.; Jabbari, K.; Kuo, A.; Maheswari, U.; Martens, C.; Maumus, F.; Otillar, R.P.; et al. The Phaeodactylum genome reveals the evolutionary history of diatom genomes. Nature 2008, 456, 239–244. [Google Scholar] [CrossRef] [PubMed]
- Lommer, M.; Specht, M.; Roy, A.S.; Kraemer, L.; Andreson, R.; Gutowska, M.A.; Wolf, J.; Bergner, S.V.; Schilhabel, M.B.; Klostermeier, U.C.; et al. Genome and low-iron response of an oceanic diatom adapted to chronic iron limitation. Genome Biol. 2012, 13, R66. [Google Scholar] [CrossRef] [PubMed]
- Tanaka, T.; Maeda, Y.; Veluchamy, A.; Tanaka, M.; Abida, H.; Marechal, E.; Bowler, C.; Muto, M.; Sunaga, Y.; Tanaka, M.; et al. Oil accumulation by the oleaginous diatom Fistulifera solaris as revealed by the genome and transcriptome. Plant Cell 2015, 27, 162–176. [Google Scholar] [CrossRef] [PubMed]
- Traller, J.C.; Cokus, S.J.; Lopez, D.A.; Gaidarenko, O.; Smith, S.R.; McCrow, J.P.; Gallaher, S.D.; Podell, S.; Thompson, M.; Cook, O.; et al. Genome and methylome of the oleaginous diatom Cyclotella cryptica reveal genetic flexibility toward a high lipid phenotype. Biotechnol. Biofuels 2016, 9, 258. [Google Scholar] [CrossRef]
- Mock, T.; Otillar, R.P.; Strauss, J.; McMullan, M.; Paajanen, P.; Schmutz, J.; Salamov, A.; Sanges, R.; Toseland, A.; Ward, B.J.; et al. Evolutionary genomics of the cold-adapted diatom Fragilariopsis cylindrus. Nature 2017, 541, 536–540. [Google Scholar] [CrossRef] [PubMed]
- Basu, S.; Patil, S.; Mapleson, D.; Russo, M.T.; Vitale, L.; Fevola, C.; Maumus, F.; Casotti, R.; Mock, T.; Caccamo, M.; et al. Finding a partner in the ocean: Molecular and evolutionary bases of the response to sexual cues in a planktonic diatom. New Phytol. 2017, 215, 140–156. [Google Scholar] [CrossRef] [PubMed]
- Ogura, A.; Akizuki, Y.; Imoda, H.; Mineta, K.; Gojobori, T.; Nagai, S. Comparative genome and transcriptome analysis of diatom, Skeletonema costatum, reveals evolution of genes for harmful algal bloom. BMC Genom. 2018, 19, 765. [Google Scholar] [CrossRef]
- Osuna-Cruz, C.M.; Bilcke, G.; Vancaester, E.; De Decker, S.; Bones, A.M.; Winge, P.; Poulsen, N.; Bulankova, P.; Verhelst, B.; Audoor, S.; et al. The Seminavis robusta genome provides insights into the evolutionary adaptations of benthic diatoms. Nat. Commun. 2020, 11, 3320. [Google Scholar] [CrossRef] [PubMed]
- Oliver, A.; Podell, S.; Pinowska, A.; Traller, J.C.; Smith, S.R.; McClure, R.; Beliaev, A.; Bohutskyi, P.; Hill, E.A.; Rabines, A.; et al. Diploid genomic architecture of Nitzschia inconspicua, an elite biomass production diatom. Sci. Rep. 2021, 11, 15592. [Google Scholar] [CrossRef] [PubMed]
- Onyshchenko, A.; Roberts, W.R.; Ruck, E.C.; Lewis, J.A.; Alverson, A.J. The genome of a nonphotosynthetic diatom provides insights into the metabolic shift to heterotrophy and constraints on the loss of photosynthesis. New Phytol. 2021, 232, 1750–1764. [Google Scholar] [CrossRef] [PubMed]
- Martino, A.D.; Meichenin, A.; Shi, J.; Pan, K.; Bowler, C. Genetic and phenotypic characterization of Phaeodactylum tricornutum (Bacillariophyceae) accessions. J. Phycol. 2007, 43, 992–1009. [Google Scholar] [CrossRef]
- Rastogi, A.; Vieira, F.R.J.; Deton-Cabanillas, A.F.; Veluchamy, A.; Cantrel, C.; Wang, G.; Vanormelingen, P.; Bowler, C.; Piganeau, G.; Hu, H.; et al. A genomics approach reveals the global genetic polymorphism, structure, and functional diversity of ten accessions of the marine model diatom Phaeodactylum tricornutum. ISME J. 2020, 14, 347–363. [Google Scholar] [CrossRef]
- Schultz, M.E.; Trainor, F.R. Production of male gametes and auxospores in the centric diatoms Cyclotella meneghiniana and C. cryptica. J. Phycol. 1968, 4, 85–88. [Google Scholar] [CrossRef] [PubMed]
- Davidovich, N.A.; Bates, S.S. Sexual reproduction in the pennate diatoms Pseudo-nitzschia multiseries and P. pseudodelicatissima (Bacillariophyceae). J. Phycol. 1998, 34, 126–137. [Google Scholar] [CrossRef]
- D’Alelio, D.; Amato, A.; Luedeking, A.; Montresor, M. Sexual and vegetative phases in the planktonic diatom Pseudo-nitzschia multistriata. Harmful Algae 2009, 8, 225–232. [Google Scholar] [CrossRef]
- Chepurnov, V.A.; Mann, D.G.; Vyverman, W.; Sabbe, K.; Danielidis, D.B. Sexual reproduction, mating system, and protoplast dynamics of Seminavis (Bacillariophyceae). J. Phycol. 2002, 38, 1004–1019. [Google Scholar] [CrossRef]
- Gaillon, B. Des huîtres vertes, et des causes de cette coloration. J. Physique Chimie d’Histoire Naturelle Arts 1820, 91, 222–225. [Google Scholar]
- Lankester, E.R. On green oysters. Q. J. Microsc. Sci. 1886, 26, 71–94. [Google Scholar] [CrossRef][Green Version]
- Bory de Saint-Vincent, J.B. Navicules. In Dictionnaire Classique d’Histoire Naturelle; Rey et Gravier/Baudouin: Paris, France, 1824; pp. 562–565. [Google Scholar]
- Poulin, M.; Méléder, V.; Mouget, J.-L. Typification of the first recognized blue pigmented diatom, Haslea ostrearia (Bacillariophyceae). Plant Ecol. Evol. 2019, 152, 402–408. [Google Scholar] [CrossRef]
- Simonsen, R. The Diatom Plankton of the Indian Ocean Expedition of RV “Meteor” 1964–1965; Berlin Borntraeger: Berlin, Germany, 1974; Volume 9. [Google Scholar]
- Robert, J.-M. Fertilité des Claires Ostréicoles et Verdissement: Utilisation de l’azote par les Diatomées Dominantes. Ph.D. Thesis, University of Nantes, Brittany, France, 1983. [Google Scholar]
- Davidovich, N.A.; Mouget, J.-L.; Gaudin, P. Heterothallism in the pennate diatom Haslea ostrearia (Bacillariophyta). Eur. J. Phycol. 2009, 44, 251–261. [Google Scholar] [CrossRef][Green Version]
- Mouget, J.L.; Gastineau, R.; Davidovich, O.; Gaudin, P.; Davidovich, N.A. Light is a key factor in triggering sexual reproduction in the pennate diatom Haslea ostrearia. FEMS Microbiol. Ecol. 2009, 69, 194–201. [Google Scholar] [CrossRef][Green Version]
- Gastineau, R.; Turcotte, F.; Pouvreau, J.B.; Morancais, M.; Fleurence, J.; Windarto, E.; Prasetiya, F.S.; Arsad, S.; Jaouen, P.; Babin, M.; et al. Marennine, promising blue pigments from a widespread Haslea diatom species complex. Mar. Drugs 2014, 12, 3161–3189. [Google Scholar] [CrossRef] [PubMed]
- Falaise, C.; James, A.; Travers, M.A.; Zanella, M.; Badawi, M.; Mouget, J.L. Complex relationships between the blue pigment marennine and marine bacteria of the genus Vibrio. Mar. Drugs 2019, 17, 160. [Google Scholar] [CrossRef]
- Pouvreau, J.B.; Morançais, M.; Taran, F.; Rosa, P.; Dufossé, L.; Guérard, F.; Pin, S.; Fleurence, J.; Pondaven, P. Antioxidant and free radical scavenging properties of marennine, a blue-green polyphenolic pigment from the diatom Haslea ostrearia (Gaillon/Bory) Simonsen responsible for the natural greening of cultured oysters. J. Agric. Food Chem. 2008, 56, 6278–6286. [Google Scholar] [CrossRef]
- Gastineau, R.; Davidovich, N.A.; Bardeau, J.-F.; Caruso, A.; Leignel, V.; Hardivillier, Y.; Jacquette, B.; Davidovich, O.I.; Rincé, Y.; Gaudin, P.; et al. Haslea karadagensis (Bacillariophyta): A second blue diatom, recorded from the Black Sea and producing a novel blue pigment. Eur. J. Phycol. 2012, 47, 469–479. [Google Scholar] [CrossRef]
- Prasetiya, F.S.; Safitri, I.; Widowati, I.; Cognie, B.; Decottignies, P.; Gastineau, R.; Morançais, M.; Windarto, E.; Tremblay, R.; Mouget, J.-L. Does allelopathy affect co-culturing Haslea ostrearia with other microalgae relevant to aquaculture? J. Appl. Phycol. 2016, 28, 2241–2254. [Google Scholar] [CrossRef]
- Pouvreau, J.-B.; Housson, E.; Tallec, L.L.; Morançais, M.; Rincé, Y.; Fleurence, J.; Pondaven, P. Growth inhibition of several marine diatom species induced by the shading effect and allelopathic activity of marennine, a blue-green polyphenolic pigment of the diatom Haslea ostrearia (Gaillon/Bory) Simonsen. J. Exp. Mar. Biol. Ecol. 2007, 352, 212–225. [Google Scholar] [CrossRef]
- Gastineau, R.; Hansen, G.; Davidovich, N.A.; Davidovich, O.; Bardeau, J.-F.; Kaczmarska, I.; Ehrman, J.M.; Leignel, V.; Hardivillier, Y.; Jacquette, B.; et al. A new blue-pigmented hasleoid diatom, Haslea provincialis, from the Mediterranean Sea. Eur. J. Phycol. 2016, 51, 156–170. [Google Scholar] [CrossRef]
- Prasetiya, F.S.; Gastineau, R.; Poulin, M.; Lemieux, C.; Turmel, M.; Syakti, A.D.; Hardivillier, Y.; Widowati, I.; Risjani, Y.; Iskandar, I.; et al. Haslea nusantara (Bacillariophyceae), a new blue diatom from the Java Sea, Indonesia: Morphology, biometry and molecular characterization. Plant Ecol. Evol. 2019, 152, 188–202. [Google Scholar] [CrossRef]
- Gastineau, R.; Hansen, G.; Poulin, M.; Lemieux, C.; Turmel, M.; Bardeau, J.F.; Leignel, V.; Hardivillier, Y.; Morancais, M.; Fleurence, J.; et al. Haslea silbo, a novel cosmopolitan species of blue diatoms. Biology 2021, 10, 328. [Google Scholar] [CrossRef] [PubMed]
- Talgatti, D.; Sar, E.A.; Torgan, L.C. Haslea sigma (Naviculaceae, Bacillariophyta) a new sigmoid benthic species from salt marshes of Southern Brazil. Phytotaxa 2014, 177, 231–238. [Google Scholar] [CrossRef]
- Sterrenburg, F.A.; Tiffany, M.A.; Hinz, F.; Herwig, W.E.; Hargraves, P.E. Seven new species expand the morphological spectrum of Haslea. A comparison with Gyrosigma and Pleurosigma (Bacillariophyta). Phytotaxa 2015, 207, 143–162. [Google Scholar] [CrossRef]
- Lobban, C.S.; Perez, C.O.; Ashworth, M.P. Non-blue Haslea species (Bacillariophyceae: Naviculaceae) in the benthic marine flora of Guam (Mariana Islands, Western Pacific Ocean). Diatom Res. 2020, 35, 163–183. [Google Scholar] [CrossRef]
- Guiry, M.D.G. AlgaeBase; World-Wide Electronic Publication, National University of Ireland: Galway, Ireland, 2022. [Google Scholar]
- Nakov, T.; Beaulieu, J.M.; Alverson, A.J. Accelerated diversification is related to life history and locomotion in a hyperdiverse lineage of microbial eukaryotes (Diatoms, Bacillariophyta). New Phytol. 2018, 219, 462–473. [Google Scholar] [CrossRef] [PubMed]
- Fenner, J. Description of a new fossil diatom species, Haslea antiqua (Bacillariophyceae), with comments on its valve structure, and habitat. Nova Hedwig. 2015, 144, 107–124. [Google Scholar]
- Massé, G.; Rincé, Y.; Cox, E.J.; Allard, G.; Belt, S.T.; Rowland, S.J. Haslea salstonica sp. nov. and Haslea pseudostrearia sp. nov. (Bacillariophyta), two new epibenthic diatoms from the Kingsbridge estuary, United Kingdom. Comptes Rendus L’académie Sci. Ser. III-Sci. Vie 2001, 324, 617–626. [Google Scholar] [CrossRef]
- Poulin, M.; Massé, G.; Belt, S.T.; Delavault, P.; Rousseau, F.; Robert, J.-M.; Rowland, S.J. Morphological, biochemical and molecular evidence for the transfer of Gyrosigma nipkowii Meister to the genus Haslea (Bacillariophyta). Eur. J. Phycol. 2004, 39, 181–195. [Google Scholar] [CrossRef]
- Li, Y.; Chen, X.; Sun, Z.; Xu, K. Taxonomy and molecular phylogeny of three marine benthic species of Haslea (Bacillariophyceae), with transfer of two species to Navicula. Diatom Res. 2017, 32, 451–463. [Google Scholar] [CrossRef]
- Madeira, F.; Park, Y.M.; Lee, J.; Buso, N.; Gur, T.; Madhusoodanan, N.; Basutkar, P.; Tivey, A.R.N.; Potter, S.C.; Finn, R.D.; et al. The EMBL-EBI search and sequence analysis tools APIs in 2019. Nucleic Acids Res. 2019, 47, W636–W641. [Google Scholar] [CrossRef]
- Dereeper, A.; Guignon, V.; Blanc, G.; Audic, S.; Buffet, S.; Chevenet, F.; Dufayard, J.-F.; Guindon, S.; Lefort, V.; Lescot, M.; et al. Phylogeny.fr: Robust phylogenetic analysis for the non-specialist. Nucleic Acids Res. 2008, 36, W465–W469. [Google Scholar] [CrossRef]
- Filloramo, G.V.; Curtis, B.A.; Blanche, E.; Archibald, J.M. Re-examination of two diatom reference genomes using long-read sequencing. BMC Genom. 2021, 22, 379. [Google Scholar] [CrossRef]
- Dorrell, R.G.; Villain, A.; Perez-Lamarque, B.; Audren de Kerdrel, G.; McCallum, G.; Watson, A.K.; Ait-Mohamed, O.; Alberti, A.; Corre, E.; Frischkorn, K.R.; et al. Phylogenomic fingerprinting of tempo and functions of horizontal gene transfer within ochrophytes. Proc. Natl. Acad. Sci. USA 2021, 118, e2009974118. [Google Scholar] [CrossRef] [PubMed]
- Vancaester, E.; Depuydt, T.; Osuna-Cruz, C.M.; Vandepoele, K. Comprehensive and Functional Analysis of Horizontal Gene Transfer Events in Diatoms. Mol. Biol. Evol. 2020, 37, 3243–3257. [Google Scholar] [CrossRef]
- Galachyants, Y.P.; Zakharova, Y.R.; Petrova, D.P.; Morozov, A.A.; Sidorov, I.A.; Marchenkov, A.M.; Logacheva, M.D.; Markelov, M.L.; Khabudaev, K.V.; Likhoshway, Y.V.; et al. Sequencing of the complete genome of an araphid pennate diatom Synedra acus subsp. radians from Lake Baikal. Dokl. Biochem. Biophys. 2015, 461, 84–88. [Google Scholar] [CrossRef] [PubMed]
- Roberts, W.R.; Downey, K.M.; Ruck, E.C.; Traller, J.C.; Alverson, A.J. Improved Reference Genome for Cyclotella cryptica CCMP332, a Model for Cell Wall Morphogenesis, Salinity Adaptation, and Lipid Production in Diatoms (Bacillariophyta). G3 Genes Genomes Genet. 2020, 10, 2965–2974. [Google Scholar] [CrossRef]
- Jain, M.; Olsen, H.E.; Paten, B.; Akeson, M. The Oxford Nanopore MinION: Delivery of nanopore sequencing to the genomics community. Genome Biol. 2016, 17, 239. [Google Scholar] [CrossRef] [PubMed]
- Lu, H.; Giordano, F.; Ning, Z. Oxford Nanopore MinION Sequencing and Genome Assembly. Genom. Proteom. Bioinform. 2016, 14, 265–279. [Google Scholar] [CrossRef]
- De Lannoy, C.; de Ridder, D.; Risse, J. The long reads ahead: De novo genome assembly using the MinION. F1000Research 2017, 6, 1083. [Google Scholar] [CrossRef]
- Rang, F.J.; Kloosterman, W.P.; de Ridder, J. From squiggle to basepair: Computational approaches for improving nanopore sequencing read accuracy. Genome Biol. 2018, 19, 90. [Google Scholar] [CrossRef] [PubMed]
- Kono, N.; Arakawa, K. Nanopore sequencing: Review of potential applications in functional genomics. Dev. Growth Differ. 2019, 61, 316–326. [Google Scholar] [CrossRef] [PubMed]
- Watson, M.; Warr, A. Errors in long-read assemblies can critically affect protein prediction. Nat. Biotechnol. 2019, 37, 124–126. [Google Scholar] [CrossRef] [PubMed]
- Kobayashi, K.; Kobiyama, A.; Kotaki, Y.; Kodama, M. Possible occurrence of intracellular bacteria in Pseudonitzschia multiseries, a causative diatom of amnesic shellfish poisoning. Fish. Sci. 2003, 69, 974–978. [Google Scholar] [CrossRef]
- Bruckner, C.G.; Kroth, P.G. Protocols for the Removal of Bacteria from Freshwater Benthic Diatom Cultures. J. Phycol. 2009, 45, 981–986. [Google Scholar] [CrossRef]
- Shishlyannikov, S.M.; Zakharova, Y.R.; Volokitina, N.A.; Mikhailov, I.S.; Petrova, D.P.; Likhoshway, Y.V. A procedure for establishing an axenic culture of the diatom Synedra acus subsp. radians (Kütz.) Skabibitsch. from Lake Baikal. Limnol. Oceanogr. Methods 2011, 9, 478–484. [Google Scholar] [CrossRef]
- Wang, H.; Liu, Y.; Zhao, J.; Hu, S.; Wang, Y.; Liu, C.; Zhang, Y. A Simple Digestion Method with a Lefort Aqua Regia Solution for Diatom Extraction. J. Forensic Sci. 2015, 60, S227–S230. [Google Scholar] [CrossRef] [PubMed]
- Saghai-Maroof, M.A.; Soliman, K.M.; Jorgensen, R.A.; Allard, R.W. Ribosomal DNA spacer-length polymorphisms in barley: Mendelian inheritance, chromosomal location, and population dynamics. Proc. Natl. Acad. Sci. USA 1984, 81, 8014–8018. [Google Scholar] [CrossRef] [PubMed]
- Vaillancourt, B.; Buell, C.R. High molecular weight DNA isolation method from diverse plant species for use with Oxford Nanopore sequencing. bioRxiv 2019. preprint. [Google Scholar] [CrossRef]
- Wick, R.R.; Judd, L.M.; Holt, K.E. Performance of neural network basecalling tools for Oxford Nanopore sequencing. Genome Biol. 2019, 20, 129. [Google Scholar] [CrossRef] [PubMed]
- Zafeiropoulos, H.; Gioti, A.; Ninidakis, S.; Potirakis, A.; Paragkamian, S.; Angelova, N.; Antoniou, A.; Danis, T.; Kaitetzidou, E.; Kasapidis, P.; et al. 0s and 1s in marine molecular research: A regional HPC perspective. Gigascience 2021, 10, giab053. [Google Scholar] [CrossRef] [PubMed]
- Walker, B.J.; Abeel, T.; Shea, T.; Priest, M.; Abouelliel, A.; Sakthikumar, S.; Cuomo, C.A.; Zeng, Q.; Wortman, J.; Young, S.K.; et al. Pilon: An Integrated Tool for Comprehensive Microbial Variant Detection and Genome Assembly Improvement. PLoS ONE 2014, 9, e112963. [Google Scholar] [CrossRef] [PubMed]
- Falciatore, A.; Jaubert, M.; Bouly, J.-P.; Bailleul, B.; Mock, T. Diatom Molecular Research Comes of Age: Model Species for Studying Phytoplankton Biology and Diversity. Plant Cell 2020, 32, 547–572. [Google Scholar] [CrossRef] [PubMed]
- Grabherr, M.G.; Haas, B.J.; Yassour, M.; Levin, J.Z.; Thompson, D.A.; Amit, I.; Adiconis, X.; Fan, L.; Raychowdhury, R.; Zeng, Q.; et al. Full-length transcriptome assembly from RNA-Seq data without a reference genome. Nat. Biotechnol. 2011, 29, 644–652. [Google Scholar] [CrossRef]
- Athanasakoglou, A.; Grypioti, E.; Michailidou, S.; Ignea, C.; Makris, A.M.; Kalantidis, K.; Masse, G.; Argiriou, A.; Verret, F.; Kampranis, S.C. Isoprenoid biosynthesis in the diatom Haslea ostrearia. New Phytol. 2019, 222, 230–243. [Google Scholar] [CrossRef] [PubMed]
- Cole, J.J.; Findlay, S.; Pace, M.L. Bacterial production in fresh and saltwater ecosystems: A cross-system overview. Mar. Ecol. Prog. Ser. 1988, 43, 1–10. [Google Scholar] [CrossRef]
- Smith, D.C.; Steward, G.F.; Long, R.A.; Azam, F. Bacterial mediation of carbon fluxes during a diatom bloom in a mesocosm. Deep. Sea Res. Part II Top. Stud. Oceanogr. 1995, 42, 75–97. [Google Scholar] [CrossRef]
- Cook, P.L.M.; Van Oevelen, D.; Soetaert, K.; Middelburg, J.J. Carbon and nitrogen cycling on intertidal mudflats of a temperate Australian estuary. IV. Inverse model analysis and synthesis. Mar. Ecol. Prog. Ser. 2009, 394, 35–48. [Google Scholar] [CrossRef]
- Hochard, S.; Pinazo, C.; Grenz, C.; Evans, J.L.B.; Pringault, O. Impact of microphytobenthos on the sediment biogeochemical cycles: A modeling approach. Ecol. Model. 2010, 221, 1687–1701. [Google Scholar] [CrossRef]
- Bruckner, C.G.; Bahulikar, R.; Rahalkar, M.; Schink, B.; Kroth, P.G. Bacteria associated with benthic diatoms from Lake Constance: Phylogeny and influences on diatom growth and secretion of extracellular polymeric substances. Appl. Environ. Microbiol. 2008, 74, 7740–7749. [Google Scholar] [CrossRef] [PubMed]
- Roberts, D.; McMinn, A. A weighted-averaging regression and calibration model for inferring lakewater salinity from fossil diatom assemblages in saline lakes of the Vestfold Hills: A new tool for interpreting Holocene lake histories in Antarctica. J. Paleolimnol. 1998, 19, 99–113. [Google Scholar] [CrossRef]
- Cunningham, L.; McMinn, A. The influence of natural environmental factors on benthic diatom communities from the Windmill Islands, Antarctica. Phycologia 2004, 43, 744–755. [Google Scholar] [CrossRef]
- Hafner, D.; Car, A.N.A.; Jasprica, N.; KapetanoviĆ, T.; DupČIĆ RadiĆ, I. Relationship between marine epilithic diatoms and environmental variables in oligotrophic bay, NE Mediterranean. Mediterr. Mar. Sci. 2018, 19, 223–239. [Google Scholar] [CrossRef]
- D’Costa, P.M.; Anil, A.C. The effect of bacteria on diatom community structure—The ‘antibiotics’ approach. Res. Microbiol. 2011, 162, 292–301. [Google Scholar] [CrossRef]
- Amin, S.A.; Parker, M.S.; Armbrust, E.V. Interactions between diatoms and bacteria. Microbiol. Mol. Biol. Rev. 2012, 76, 667–684. [Google Scholar] [CrossRef]
- Cirri, E.; Pohnert, G. Algae-bacteria interactions that balance the planktonic microbiome. New Phytol. 2019, 223, 100–106. [Google Scholar] [CrossRef] [PubMed]
- Grossart, H.-P.; Levold, F.; Allgaier, M.; Simon, M.; Brinkhoff, T. Marine diatom species harbour distinct bacterial communities. Environ. Microbiol. 2005, 7, 860–873. [Google Scholar] [CrossRef] [PubMed]
- Behringer, G.; Ochsenkühn, M.A.; Fei, C.; Fanning, J.; Koester, J.A.; Amin, S.A. Bacterial Communities of Diatoms Display Strong Conservation Across Strains and Time. Front. Microbiol. 2018, 9, 659. [Google Scholar] [CrossRef] [PubMed]
- Mühlenbruch, M.; Grossart, H.-P.; Eigemann, F.; Voss, M. Mini-review: Phytoplankton-derived polysaccharides in the marine environment and their interactions with heterotrophic bacteria. Environ. Microbiol. 2018, 20, 2671–2685. [Google Scholar] [CrossRef] [PubMed]
- Sun, J.; Zhang, Q.; Zhou, J.; Wei, Q. Illumina Amplicon Sequencing of 16S rRNA Tag Reveals Bacterial Community Development in the Rhizosphere of Apple Nurseries at a Replant Disease Site and a New Planting Site. PLoS ONE 2014, 9, e111744. [Google Scholar] [CrossRef]
- Bolyen, E.; Rideout, J.R.; Dillon, M.R.; Bokulich, N.A.; Abnet, C.C.; Al-Ghalith, G.A.; Alexander, H.; Alm, E.J.; Arumugam, M.; Asnicar, F.; et al. Reproducible, interactive, scalable and extensible microbiome data science using QIIME 2. Nat. Biotechnol. 2019, 37, 852–857. [Google Scholar] [CrossRef] [PubMed]
- Quast, C.; Pruesse, E.; Yilmaz, P.; Gerken, J.; Schweer, T.; Yarza, P.; Peplies, J.; Glöckner, F.O. The SILVA ribosomal RNA gene database project: Improved data processing and web-based tools. Nucleic Acids Res. 2012, 41, D590–D596. [Google Scholar] [CrossRef] [PubMed]
- Ondov, B.D.; Bergman, N.H.; Phillippy, A.M. Interactive metagenomic visualization in a Web browser. BMC Bioinform. 2011, 12, 385. [Google Scholar] [CrossRef] [PubMed]
- Bashenkhaeva, M.V.; Zakharova, Y.R.; Petrova, D.P.; Khanaev, I.V.; Galachyants, Y.P.; Likhoshway, Y.V. Sub-Ice Microalgal and Bacterial Communities in Freshwater Lake Baikal, Russia. Microb. Ecol. 2015, 70, 751–765. [Google Scholar] [CrossRef]
- Schäfer, H.; Abbas, B.; Witte, H.; Muyzer, G. Genetic diversity of ‘satellite’ bacteria present in cultures of marine diatoms. FEMS Microbiol. Ecol. 2002, 42, 25–35. [Google Scholar] [CrossRef]
- Wirth, N.T.; Kozaeva, E.; Nikel, P.I. Accelerated genome engineering of Pseudomonas putida by I-SceI-mediated recombination and CRISPR-Cas9 counterselection. Microb. Biotechnol. 2020, 13, 233–249. [Google Scholar] [CrossRef]
- Yao, Q.; Chen, Y.; Zhou, X. The roles of microRNAs in epigenetic regulation. Curr. Opin. Chem. Biol. 2019, 51, 11–17. [Google Scholar] [CrossRef] [PubMed]
- Zhang, Y.; Sun, Z.; Jia, J.; Du, T.; Zhang, N.; Tang, Y.; Fang, Y.; Fang, D. Overview of Histone Modification. Adv. Exp. Med. Biol. 2021, 1283, 1–16. [Google Scholar] [PubMed]
- Schmitz, R.J.; Lewis, Z.A.; Goll, M.G. DNA Methylation: Shared and Divergent Features across Eukaryotes. Trends Genet. 2019, 35, 818–827. [Google Scholar] [CrossRef]
- Fu, Y.; Luo, G.Z.; Chen, K.; Deng, X.; Yu, M.; Han, D.; Hao, Z.; Liu, J.; Lu, X.; Dore, L.C.; et al. N6-methyldeoxyadenosine marks active transcription start sites in Chlamydomonas. Cell 2015, 161, 879–892. [Google Scholar] [CrossRef] [PubMed]
- Ratel, D.; Boisseau, S.; Davidson, S.M.; Ballester, B.; Mathieu, J.; Morange, M.; Adamski, D.; Berger, F.; Benabid, A.L.; Wion, D. The Bacterial Nucleoside N6-Methyldeoxyadenosine Induces the Differentiation of Mammalian Tumor Cells. Biochem. Biophys. Res. Commun. 2001, 285, 800–805. [Google Scholar] [CrossRef] [PubMed]
- Mondo, S.J.; Dannebaum, R.O.; Kuo, R.C.; Louie, K.B.; Bewick, A.J.; LaButti, K.; Haridas, S.; Kuo, A.; Salamov, A.; Ahrendt, S.R.; et al. Widespread adenine N6-methylation of active genes in fungi. Nat. Genet. 2017, 49, 964–968. [Google Scholar] [CrossRef] [PubMed]
- Tsagaratou, A.; Lio, C.J.; Yue, X.; Rao, A. TET Methylcytosine Oxidases in T Cell and B Cell Development and Function. Front. Immunol. 2017, 8, 220. [Google Scholar] [CrossRef] [PubMed]
- Hoguin, A.; Ait Mohamed, O.; Bowler, C.; Genovesio, A.; Jimenez Vieira, F.R.; Tirichine, L. Evolutionary analysis of DNA methyltransferases in microeukaryotes: Insights from the model diatom Phaeodactylum tricornutum. bioRxiv 2021. [Google Scholar] [CrossRef]
- Veluchamy, A.; Lin, X.; Maumus, F.; Rivarola, M.; Bhavsar, J.; Creasy, T.; O’Brien, K.; Sengamalay, N.A.; Tallon, L.J.; Smith, A.D.; et al. Insights into the role of DNA methylation in diatoms by genome-wide profiling in Phaeodactylum tricornutum. Nat. Commun. 2013, 4, 2091. [Google Scholar] [CrossRef] [PubMed]
- Rastogi, A.; Lin, X.; Lombard, B.; Loew, D.; Tirichine, L. Probing the evolutionary history of epigenetic mechanisms: What can we learn from marine diatoms. AIMS Genet. 2015, 2, 173–191. [Google Scholar] [CrossRef]
- Huff, J.T.; Zilberman, D. Dnmt1-independent CG methylation contributes to nucleosome positioning in diverse eukaryotes. Cell 2014, 156, 1286–1297. [Google Scholar] [CrossRef]
- Lio, C.-W.J.; Yue, X.; López-Moyado, I.F.; Tahiliani, M.; Aravind, L.; Rao, A. TET methylcytosine oxidases: New insights from a decade of research. J. Biosci. 2020, 45, 21. [Google Scholar] [CrossRef] [PubMed]
- Lin, X. Charaterization of the Phaeodactylum tricornutum Epigenome. Ph.D. Thesis, Université Paris Sud -Paris XI, Bures-sur-Yvette, France, 2012. [Google Scholar]
- Emms, D.M.; Kelly, S. OrthoFinder: Phylogenetic orthology inference for comparative genomics. Genome Biol. 2019, 20, 238. [Google Scholar] [CrossRef]
- Round, F.E.; Crawford, R.M.; Mann, D.G. The Diatoms: Biology & Morphology of the Genera; Cambridge University Press: Cambridge, UK, 1990; p. 747. [Google Scholar]
- Chepurnov, V.A.; Mann, D.G.; Sabbe, K.; Vyverman, W. Experimental Studies on Sexual Reproduction in Diatoms. In International Review of Cytology; Academic Press: Cambridge, MA, USA, 2004; Volume 237, pp. 91–154. [Google Scholar]
- Neuville, D.; Daste, P. Premières observations sur la reproduction, par division binaire, de la diatomée Navicula ostrearia (Gaillon) Bory cultivée in vitro. CR Acad. Sci. Paris 1972, 274, 1083–1085. [Google Scholar]
- Neuville, D.; Daste, P. Observations préliminaires concernant l’auxosporulation chez la diatomée Navicula ostrearia (Gaillon) Bory en culture in vitro. CR Acad. Sci. Paris 1975, 281, 1753–1756. [Google Scholar]
- Davidovich, N.A.; Gastineau, R.; Gaudin, P.; Davidovich, O.I. Sexual reproduction in the newly-described blue diatom, Haslea karadagensis. Fottea 2012, 12, 219–229. [Google Scholar] [CrossRef]
- Roshchin, A.M. Zhiznennye Tsikly Diatomovykh Vodoroslej; Naukova Dumka: Kiev, Russia, 1994. [Google Scholar]
- Armbrust, E.V. Identification of a new gene family expressed during the onset of sexual reproduction in the centric diatom Thalassiosira weissflogii. Appl. Environ. Microbiol. 1999, 65, 3121–3128. [Google Scholar] [CrossRef]
- Stachura-Suchoples, K.; Williams, D.M. Description of Conticribra tricircularis, a new genus and species of Thalassiosirales, with a discussion on its relationship to other continuous cribra species of Thalassiosira Cleve (Bacillariophyta) and its freshwater origin. Eur. J. Phycol. 2009, 44, 477–486. [Google Scholar] [CrossRef]
- Sato, S.; Beakes, G.; Idei, M.; Nagumo, T.; Mann, D.G. Novel Sex Cells and Evidence for Sex Pheromones in Diatoms. PLoS ONE 2011, 6, e26923. [Google Scholar] [CrossRef] [PubMed]
- Gillard, J.; Frenkel, J.; Devos, V.; Sabbe, K.; Paul, C.; Rempt, M.; Inze, D.; Pohnert, G.; Vuylsteke, M.; Vyverman, W. Metabolomics enables the structure elucidation of a diatom sex pheromone. Angew. Chem. Int. Ed. 2013, 52, 854–857. [Google Scholar] [CrossRef] [PubMed]
- Moeys, S.; Frenkel, J.; Lembke, C.; Gillard, J.T.F.; Devos, V.; Van den Berge, K.; Bouillon, B.; Huysman, M.J.J.; De Decker, S.; Scharf, J.; et al. A sex-inducing pheromone triggers cell cycle arrest and mate attraction in the diatom Seminavis robusta. Sci. Rep. 2016, 6, 19252. [Google Scholar] [CrossRef] [PubMed]
- Klapper, F.; Audoor, S.; Vyverman, W.; Pohnert, G. Pheromone mediated sexual reproduction of pennate diatom Cylindrotheca closterium. J. Chem. Ecol. 2021, 47, 504–512. [Google Scholar] [CrossRef]
- Bachtrog, D.; Mank, J.E.; Peichel, C.L.; Kirkpatrick, M.; Otto, S.P.; Ashman, T.-L.; Hahn, M.W.; Kitano, J.; Mayrose, I.; Ming, R.; et al. Sex derermination: Why so many ways of doing it? PLoS Biol. 2014, 12, e1001899. [Google Scholar] [CrossRef]
- Beukeboom, L.W.; Perrin, N. The Evolution of Sex Determination; Oxford University Press: Oxford, UK, 2014; p. 240. [Google Scholar]
- Davidovich, N.A. Sexual heterogeneity of the clones of Nitzschia longissima (Breb.) Ralfs (Bacillariophyta). Int. J. Algae 2002, 4, 104–116. [Google Scholar] [CrossRef]
- Davidovich, N.A. Sex inheritance during intraclonal reproduction in the obligatory dioecious species Nitzschia longissima (Bréb.) Ralfs (Bacillariophyta). Int. J. Algae 2005, 7, 136–149. [Google Scholar] [CrossRef]
- Davidovich, N.A.; Davidovich, O.I. Sexual reproduction and mating system of the diatom Tabularia tabulata (C. Agardh) Snoeijs (Bacillariophyta). Int. J. Algae 2011, 13, 18–36. [Google Scholar] [CrossRef]
- Podunay, Y.A.; Davidovich, O.I.; Davidovich, N.A. Mating system and two types of gametogenesis in the fresh water diatom Ulnaria ulna (Bacillariophyta). Algologia 2014, 24, 3–19. [Google Scholar] [CrossRef]
- Vanstechelman, I.; Sabbe, K.; Vyverman, W.; Vanormelingen, P.; Vuylsteke, M. Linkage mapping identifies the sex determining region as a single locus in the pennate diatom Seminavis robusta. PLoS ONE 2013, 8, e60132. [Google Scholar] [CrossRef] [PubMed]
- Russo, M.T.; Vitale, L.; Entrambasaguas, L.; Anestis, K.; Fattorini, N.; Romano, F.; Minucci, C.; De Luca, P.; Biffali, E.; Vyverman, W.; et al. MRP3 is a sex determining gene in the diatom Pseudo-nitzschia multistriata. Nat. Commun. 2018, 9, 5050. [Google Scholar] [CrossRef]
- Westergaard, M. The Mechanism of Sex Determination in Dioecious Flowering Plants. In Advances in Genetics; Demerec, M., Ed.; Academic Press: Cambridge, MA, USA, 1958; Volume 9, pp. 217–281. [Google Scholar]
- Charlesworth, D. Evolution of recombination rates between sex chromosomes. Philos. Trans. R. Soc. B Biol. Sci. 2017, 372, 20160456. [Google Scholar] [CrossRef] [PubMed]
- Chepurnov, V.; Mann, D. Variation in the sexual behaviour of Achnanthes longipes (Bacillariophyta). II. Inbred monoecious lineages. Eur. J. Phycol. 1999, 34, 1–11. [Google Scholar] [CrossRef]
- Russo, M.T.; Ruggiero, M.V.; Manfellotto, F.; Scriven, V.; Campbell, L.; Montresor, M.; Ferrante, M.I. New alleles in the mating type determination region of West Atlantic strains of Pseudo-nitzschia multistriata. Harmful Algae 2021, 103, 101995. [Google Scholar] [CrossRef] [PubMed]
- Leite Montalvao, A.P.; Kersten, B.; Fladung, M.; Muller, N.A. The Diversity and Dynamics of Sex Determination in Dioecious Plants. Front. Plant Sci. 2020, 11, 580488. [Google Scholar] [CrossRef] [PubMed]
- Harkess, A.; Zhou, J.; Xu, C.; Bowers, J.E.; Van der Hulst, R.; Ayyampalayam, S.; Mercati, F.; Riccardi, P.; McKain, M.R.; Kakrana, A.; et al. The asparagus genome sheds light on the origin and evolution of a young Y chromosome. Nat. Commun. 2017, 8, 1279. [Google Scholar] [CrossRef] [PubMed]
- Lipinska, A.; Cormier, A.; Luthringer, R.; Peters, A.F.; Corre, E.; Gachon, C.M.M.; Cock, J.M.; Coelho, S.M. Sexual dimorphism and the evolution of sex-biased gene expression in the brown alga Ectocarpus. Mol. Biol. Evol. 2015, 32, 1581–1597. [Google Scholar] [CrossRef] [PubMed]
- Field, C.B.; Behrenfeld, M.J.; Randerson, J.T.; Falkowski, P. Primary production of the biosphere: Integrating terrestrial and oceanic components. Science 1998, 281, 237–240. [Google Scholar] [CrossRef] [PubMed]
- Falaise, C.; Cormier, P.; Tremblay, R.; Audet, C.; Deschênes, J.-S.; Turcotte, F.; François, C.; Seger, A.; Hallegraeff, G.; Lindquist, N.; et al. Harmful or harmless: Biological effects of marennine on marine organisms. Aquat. Toxicol. 2019, 209, 13–25. [Google Scholar] [CrossRef] [PubMed]
- Chassagne, F.; Cabanac, G.; Hubert, G.; David, B.; Marti, G. The landscape of natural product diversity and their pharmacological relevance from a focus on the Dictionary of Natural Products®. Phytochem. Rev. 2019, 18, 601–622. [Google Scholar] [CrossRef]
- Croteau, R.; Kutchan, T.M.; Lewis, N.G. Natural Products (Secondary Metabolites). In Biochemistry and Molecular Biology of Plants; Buchanan, B., Gruissem, W., Jones, R., Eds.; American Society of Plant Physiologists: Rockville, MD, USA, 2000; pp. 1250–1319. [Google Scholar]
- Rampen, S.W.; Abbas, B.A.; Schouten, S.; Sinninghe Damste, J.S. A comprehensive study of sterols in marine diatoms (Bacillariophyta): Implications for their use as tracers for diatom productivity. Limnol. Oceanogr. 2010, 55, 91–105. [Google Scholar] [CrossRef]
- Kuczynska, P.; Jemiola-Rzeminska, M.; Strzalka, K. Photosynthetic Pigments in Diatoms. Mar. Drugs 2015, 13, 5847–5881. [Google Scholar] [CrossRef]
- Volkman, J.K.; Barrett, S.M.; Dunstan, G.A. C25 and C30 highly branched isoprenoid alkenes in laboratory cultures of two marine diatoms. Org. Geochem. 1994, 21, 407–414. [Google Scholar] [CrossRef]
- Damste, J.S.; Muyzer, G.; Abbas, B.; Rampen, S.W.; Masse, G.; Allard, W.G.; Belt, S.T.; Robert, J.M.; Rowland, S.J.; Moldowan, J.M.; et al. The rise of the rhizosolenid diatoms. Science 2004, 304, 584–587. [Google Scholar] [CrossRef]
- Belt, S.T.; Allard, W.G.; Massé, G.; Robert, J.-M.; Rowland, S.J. Highly branched isoprenoids (HBIs): Identification of the most common and abundant sedimentary isomers. Geochim. Cosmochim. Acta 2000, 64, 3839–3851. [Google Scholar] [CrossRef]
- Massé, G.; Belt, S.T.; Rowland, S.J. Biosynthesis of unusual monocyclic alkenes by the diatom Rhizosolenia setigera (Brightwell). Phytochemistry 2004, 65, 1101–1106. [Google Scholar] [CrossRef] [PubMed]
- Massé, G.; Belt, S.T.; Guy Allard, W.; Anthony Lewis, C.; Wakeham, S.G.; Rowland, S.J. Occurrence of novel monocyclic alkenes from diatoms in marine particulate matter and sediments. Org. Geochem. 2004, 35, 813–822. [Google Scholar] [CrossRef]
- Belt, S.T.; Massé, G.; Rowland, S.J.; Rohmer, M. Highly branched isoprenoid alcohols and epoxides in the diatom Haslea ostrearia Simonsen. Org. Geochem. 2006, 37, 133–145. [Google Scholar] [CrossRef]
- Rowland, S.J.; Robson, J.N. The widespread occurrence of highly branched acyclic C20, C25 and C30 hydrocarbons in recent sediments and biota—A review. Mar. Environ. Res. 1990, 30, 191–216. [Google Scholar] [CrossRef]
- Bouloubassi, I.; Gogou, A.; Plakidi, E.; Lorre, A.; Kambouri, G.; Stavrakaki, I.; Stavrakakis, S. Biomarkers as tracers of organic carbon fluxes in the SW Black Sea: A 1-year sediment trap experiment (SESAME project). Rapp. Comm. Int. Mer Medit 2010, 39, 224. [Google Scholar]
- Guy Allard, W.; Belt, S.T.; Massé, G.; Naumann, R.; Robert, J.-M.; Rowland, S. Tetra-unsaturated sesterterpenoids (Haslenes) from Haslea ostrearia and related species. Phytochemistry 2001, 56, 795–800. [Google Scholar] [CrossRef]
- Belt, S.T.; Cooke, D.A.; Robert, J.-M.; Rowland, S. Structural characterisation of widespread polyunsaturated isoprenoid biomarkers: A C25 triene, tetraene and pentaene from the diatom Haslea ostrearia Simonsen. Tetrahedron Lett. 1996, 37, 4755–4758. [Google Scholar] [CrossRef]
- Sinninghe Damsté, J.S.; Rijpstra, W.I.C.; Schouten, S.; Peletier, H.; van der Maarel, M.J.E.C.; Gieskes, W.W.C. A C25 highly branched isoprenoid alkene and C25 and C27 n-polyenes in the marine diatom Rhizosolenia setigera. Org. Geochem. 1999, 30, 95–100. [Google Scholar] [CrossRef]
- Gotoh, M.; Miki, A.; Nagano, H.; Ribeiro, N.; Elhabiri, M.; Gumienna-Kontecka, E.; Albrecht-Gary, A.M.; Schmutz, M.; Ourisson, G.; Nakatani, Y. Membrane properties of branched polyprenyl phosphates, postulated as primitive membrane constituents. Chem. Biodivers. 2006, 3, 434–455. [Google Scholar] [CrossRef] [PubMed]
- Belt, S.T.; Massé, G.; Rowland, S.J.; Poulin, M.; Michel, C.; LeBlanc, B. A novel chemical fossil of palaeo sea ice: IP25. Org. Geochem. 2007, 38, 16–27. [Google Scholar] [CrossRef]
- Brown, T.A.; Belt, S.T.; Tatarek, A.; Mundy, C.J. Source identification of the Arctic sea ice proxy IP25. Nat. Commun. 2014, 5, 4197. [Google Scholar] [CrossRef] [PubMed]
- Wraige, E.J.; Belt, S.T.; Lewis, C.A.; Cooke, D.A.; Robert, J.M.; Massé, G.; Rowland, S.J. Variations in structures and distributions of C25 highly branched isoprenoid (HBI) alkenes in cultures of the diatom, Haslea ostrearia (Simonsen). Org. Geochem. 1997, 27, 497–505. [Google Scholar] [CrossRef]
- Wraige, E.J.; Johns, L.; Belt, S.T.; Massé, G.; Robert, J.-M.; Rowland, S. Highly branched C25 isoprenoids in axenic cultures of Haslea ostrearia. Phytochemistry 1999, 51, 69–73. [Google Scholar] [CrossRef]
- Brown, T.A.; Rad-Menéndez, C.; Ray, J.L.; Skaar, K.S.; Thomas, N.; Ruiz-Gonzalez, C.; Leu, E. Influence of nutrient availability on Arctic sea ice diatom HBI lipid synthesis. Org. Geochem. 2020, 141, 103977. [Google Scholar] [CrossRef]
- Christianson, D.W. Unearthing the roots of the terpenome. Curr. Opin. Chem. Biol. 2008, 12, 141–150. [Google Scholar] [CrossRef] [PubMed]
- Kuzuyama, T. Mevalonate and nonmevalonate pathways for the biosynthesis of isoprene units. Biosci. Biotechnol. Biochem. 2002, 66, 1619–1627. [Google Scholar] [CrossRef] [PubMed]
- Tritsch, D.; Hemmerlin, A.; Bach, T.J.; Rohmer, M. Plant isoprenoid biosynthesis via the MEP pathway: In vivo IPP/DMAPP ratio produced by (E)-4-hydroxy-3-methylbut-2-enyl diphosphate reductase in tobacco BY-2 cell cultures. FEBS Lett. 2010, 584, 129–134. [Google Scholar] [CrossRef] [PubMed]
- Berthelot, K.; Estevez, Y.; Deffieux, A.; Peruch, F. Isopentenyl diphosphate isomerase: A checkpoint to isoprenoid biosynthesis. Biochimie 2012, 94, 1621–1634. [Google Scholar] [CrossRef] [PubMed]
- Vranová, E.; Coman, D.; Gruissem, W. Structure and Dynamics of the Isoprenoid Pathway Network. Mol. Plant 2012, 5, 318–333. [Google Scholar] [CrossRef] [PubMed]
- Athanasakoglou, A.; Kampranis, S.C. Diatom isoprenoids: Advances and biotechnological potential. Biotechnol. Adv. 2019, 37, 107417. [Google Scholar] [CrossRef] [PubMed]
- Fabris, M.; Matthijs, M.; Carbonelle, S.; Moses, T.; Pollier, J.; Dasseville, R.; Baart, G.J.E.; Vyverman, W.; Goossens, A. Tracking the sterol biosynthesis pathway of the diatom Phaeodactylum tricornutum. New Phytol. 2014, 204, 521–535. [Google Scholar] [CrossRef] [PubMed]
- Ferriols, V.M.E.N.; Yaginuma, R.; Adachi, M.; Takada, K.; Matsunaga, S.; Okada, S. Cloning and characterization of farnesyl pyrophosphate synthase from the highly branched isoprenoid producing diatom Rhizosolenia setigera. Sci. Rep. 2015, 5, 10246. [Google Scholar] [CrossRef] [PubMed]
- Ferriols, V.; Yaginuma-Suzuki, R.; Fukunaga, K.; Kadono, T.; Adachi, M.; Matsunaga, S.; Okada, S. An exception among diatoms: Unique organization of genes involved in isoprenoid biosynthesis in Rhizosolenia setigera CCMP 1694. Plant J. 2017, 92, 822–833. [Google Scholar] [CrossRef] [PubMed]
- Massé, G.; Belt, S.T.; Rowland, S.J.; Rohmer, M. Isoprenoid biosynthesis in the diatoms Rhizosolenia setigera (Brightwell) and Haslea ostrearia (Simonsen). Proc. Natl. Acad. Sci. USA 2004, 101, 4413–4418. [Google Scholar] [CrossRef] [PubMed]
- Ferriols, V.M.E.N. Studies on the Biosynthesis of Highly Branched Isoprenoids in the Marine Diatom Rhizosolenia setigera Brightwell. Ph.D. Thesis, The University of Tokyo, Tokyo, Japan, 2016. [Google Scholar]
- Stonik, V.; Stonik, I. Low-molecular-weight metabolites from diatoms: Structures, biological roles and biosynthesis. Mar. Drugs 2015, 13, 3672–3709. [Google Scholar] [CrossRef] [PubMed]
- Davies, F.K.; Jinkerson, R.E.; Posewitz, M.C. Toward a photosynthetic microbial platform for terpenoid engineering. Photosynth. Res. 2015, 123, 265–284. [Google Scholar] [CrossRef] [PubMed]
- Karas, B.J.; Diner, R.E.; Lefebvre, S.C.; McQuaid, J.; Phillips, A.P.R.; Noddings, C.M.; Brunson, J.K.; Valas, R.E.; Deerinck, T.J.; Jablanovic, J.; et al. Designer diatom episomes delivered by bacterial conjugation. Nat. Commun. 2015, 6, 6925. [Google Scholar] [CrossRef] [PubMed]
- Stock, W.; Pinseel, E.; De Decker, S.; Sefbom, J.; Blommaert, L.; Chepurnova, O.; Sabbe, K.; Vyverman, W. Expanding the toolbox for cryopreservation of marine and freshwater diatoms. Sci. Rep. 2018, 8, 4279. [Google Scholar] [CrossRef]
- Tanniou, A.; Turpin, V.; Lebeau, T. Comparison of cryopreservation methods for the long term storage of the marine diatom Haslea ostrearia (simonsen). Cryobiology 2012, 65, 45–50. [Google Scholar] [CrossRef] [PubMed]
- Nassif, N.; Livage, J. From diatoms to silica-based biohybrids. Chem. Soc. Rev. 2011, 40, 849–859. [Google Scholar] [CrossRef] [PubMed]
- Audouin, F.; Blas, H.; Pasetto, P.; Beaunier, P.; Boissière, C.; Sanchez, C.; Save, M.; Charleux, B. Structured hybrid nanoparticles via surface-initiated ATRP of methyl methacrylate from ordered mesoporous silica. Macromol. Rapid Commun. 2008, 29, 914–921. [Google Scholar] [CrossRef]
- Beiser, V. Why the World is Running Out of Sand. Available online: https://www.bbc.com/future/article/20191108-why-the-world-is-running-out-of-sand (accessed on 23 March 2022).
- Tran, T.N.; Nourry, A.; Pasetto, P.; Brotons, G. Covalent grafting of functional oligo-isoprenes onto silica-based surfaces to achieve robust elastomeric monolayers, thin films and coatings. Prog. Org. Coat. 2021, 159, 106375. [Google Scholar] [CrossRef]
- Derouet, D.; Forgeard, S.; Brosse, J.-C. Synthesis of alkoxysilyl-terminated polyisoprenes by means of ‘living’ anionic polymerization, 2. Synthesis of trialkoxysilyl-terminated 1,4-polyisoprenes by reaction of polyisoprenyllithium with various functional trialkoxysilanes selected as end-capping reagents. Macromol. Chem. Phys. 1999, 200, 10–24. [Google Scholar]
- Pouvreau, J.-B.; Morançais, M.; Fleury, F.; Rosa, P.; Thion, L.; Cahingt, B.; Zal, F.; Fleurence, J.; Pondaven, P. Preliminary characterisation of the blue-green pigment “marennine” from the marine tychopelagic diatom Haslea ostrearia (Gaillon/Bory) Simonsen. J. Appl. Phycol. 2006, 18, 757–767. [Google Scholar] [CrossRef]
- Pouvreau, J.-B.; Bardeau, J.F.; Fleury, Y.F.; Mouget, J.-L.; Morançais, M.; Fleurence, J.; Pondaven, P. Apport des données spectrales à la localisation intracellulaire de la marennine, pigment bleu-vert synthétisé par la diatomée marine Haslea ostrearia (Gaillon/Bory) Simonsen. Compte rendu des Journées Phycologiques de la Société Phycologique de France, consacrées à son Cinquantenaire Paris, 20 et 21 décembre 2006. Paris, France. Cryptogam. Algol. 2008, 29, 349–359. [Google Scholar]
- Nassiri, Y.; Robert, J.-M.; Rincé, Y.; Ginsburger-Vogel, T. The cytoplasmic fine structure of the diatom Haslea ostrearia (Bacillariophyceae) in relation to marennine production. Phycologia 1998, 37, 84–91. [Google Scholar] [CrossRef]
- Schubert, H.; Tremblin, G.; Robert, J.-M.; Sagert, S.; Rincé, Y. In-vivo fluorescence measurement of photosynthesis of Haslea ostrearia Simonsen in relation to marennine content. Diatom Res. 1995, 10, 341–349. [Google Scholar] [CrossRef]
- Francezon, N.; Herbaut, M.; Bardeau, J.F.; Cougnon, C.; Belanger, W.; Tremblay, R.; Jacquette, B.; Dittmer, J.; Pouvreau, J.B.; Mouget, J.L.; et al. Electrochromic properties and electrochemical behavior of marennine, a bioactive blue-green pigment produced by the marine diatom Haslea ostrearia. Mar. Drugs 2021, 19, 231. [Google Scholar] [CrossRef] [PubMed]
- Bergé, J.P.; Bourgougnon, N.; Alban, S.; Pojer, F.; Billaudel, S.; Chermann, J.C.; Robert, J.M.; Franz, G. Antiviral and anticoagulant activities of a water-soluble fraction of the marine diatom Haslea ostrearia. Planta Med. 1999, 65, 604–609. [Google Scholar] [CrossRef] [PubMed]
- Carbonnelle, D.; Pondaven, P.; Morancais, M.; Masse, G.; Bosch, S.; Jacquot, C.; Briand, G.; Robert, J.; Roussakis, C. Antitumor and antiproliferative effects of an aqueous extract from the marine diatom Haslea ostrearia (Simonsen) against solid tumors: Lung carcinoma (NSCLC-N6), kidney carcinoma (E39) and melanoma (M96) cell lines. Anticancer Res. 1999, 19, 621–624. [Google Scholar] [PubMed]
- Gastineau, R.; Pouvreau, J.-B.; Hellio, C.; Morançais, M.; Fleurence, J.; Gaudin, P.; Bourgougnon, N.; Mouget, J.-L. Biological activities of purified marennine, the blue pigment responsible for the greening of oysters. J. Agric. Food Chem. 2012, 60, 3599–3605. [Google Scholar] [CrossRef]
- Gastineau, R.; Prasetiya, F.S.; Falaise, C.; Cognie, B.; Decottignies, P.; Morançais, M.; Méléder, V.; Davidovich, N.; Turcotte, F.; Tremblay, R.; et al. Marennine-like pigments: Blue diatom or green oyster cult? In Blue Biotechnology; Wiley: Hoboken, NJ, USA, 2018; pp. 529–551. [Google Scholar]
- Commission Internationale de l’Éclairage (CIE). Commission Internationale de l’Éclairage Proceedings; Cambridge University Press: Cambridge, UK, 1931. [Google Scholar]














| Read Type | No. of Reads | No. of Bases |
|---|---|---|
| Illumina | 2 × 25,693,372 | 7,708,011,600 |
| ONT | 2,598,470 | 22,685,729,920 |
| Gene Family/Subfamily | ID Phaeo | InterProScan Description |
|---|---|---|
| DNMT3 | Phatr3_J46156 | DNA (cytosine-5)-methyltransferase 3A |
| DNMT5 | Phatr3_EG02369 | C-5 cytosine methyltransferase |
| Bacterial-like DNMT | Phatr3_J47357 | C-5 cytosine methyltransferase |
| Demethylase | Phatr3_J48620 |
| Vdithionite (µL) | A700 nm | A610 nm | A650 nm | O2 (mg/mL) | A700 nm | A610 nm |
|---|---|---|---|---|---|---|
| 20 | 0.801 | 0.748 | 0.712 | 0.089 | 0.844 | 0.830 |
| 40 | 0.698 | 0.616 | 0.715 | 0.087 | 0.845 | 0.833 |
| 80 | 0.448 | 0.377 | 0.400 | 0.072 | 0.851 | 0.840 |
Publisher’s Note: MDPI stays neutral with regard to jurisdictional claims in published maps and institutional affiliations. |
© 2022 by the authors. Licensee MDPI, Basel, Switzerland. This article is an open access article distributed under the terms and conditions of the Creative Commons Attribution (CC BY) license (https://creativecommons.org/licenses/by/4.0/).
Share and Cite
Gabed, N.; Verret, F.; Peticca, A.; Kryvoruchko, I.; Gastineau, R.; Bosson, O.; Séveno, J.; Davidovich, O.; Davidovich, N.; Witkowski, A.; et al. What Was Old Is New Again: The Pennate Diatom Haslea ostrearia (Gaillon) Simonsen in the Multi-Omic Age. Mar. Drugs 2022, 20, 234. https://doi.org/10.3390/md20040234
Gabed N, Verret F, Peticca A, Kryvoruchko I, Gastineau R, Bosson O, Séveno J, Davidovich O, Davidovich N, Witkowski A, et al. What Was Old Is New Again: The Pennate Diatom Haslea ostrearia (Gaillon) Simonsen in the Multi-Omic Age. Marine Drugs. 2022; 20(4):234. https://doi.org/10.3390/md20040234
Chicago/Turabian StyleGabed, Noujoud, Frédéric Verret, Aurélie Peticca, Igor Kryvoruchko, Romain Gastineau, Orlane Bosson, Julie Séveno, Olga Davidovich, Nikolai Davidovich, Andrzej Witkowski, and et al. 2022. "What Was Old Is New Again: The Pennate Diatom Haslea ostrearia (Gaillon) Simonsen in the Multi-Omic Age" Marine Drugs 20, no. 4: 234. https://doi.org/10.3390/md20040234
APA StyleGabed, N., Verret, F., Peticca, A., Kryvoruchko, I., Gastineau, R., Bosson, O., Séveno, J., Davidovich, O., Davidovich, N., Witkowski, A., Kristoffersen, J. B., Benali, A., Ioannou, E., Koutsaviti, A., Roussis, V., Gâteau, H., Phimmaha, S., Leignel, V., Badawi, M., ... Mouget, J.-L. (2022). What Was Old Is New Again: The Pennate Diatom Haslea ostrearia (Gaillon) Simonsen in the Multi-Omic Age. Marine Drugs, 20(4), 234. https://doi.org/10.3390/md20040234

