MOB2 Loss Sensitizes Lung Cancer Cells to PARP Inhibition Through p53-Dependent DNA Damage Signaling
Abstract
1. Introduction
2. Materials and Methods
2.1. Cell Culture, Transfections and Cell Treatments
2.2. Generation of Stable Cell Lines
2.3. WST-1 Cell Viability Assay
2.4. Western Blot Analysis
2.5. Immunofluorescence Analysis
2.6. Single-Cell Gel Electrophoresis (Comet) Assay
2.7. Caspase-3 Activity Assay
2.8. Clonogenic Survival Assay
2.9. Graphics and Statistical Analysis
3. Results
3.1. hMOB2 Loss Sensitizes A549 Lung Cancer Cells to PARP Inhibition
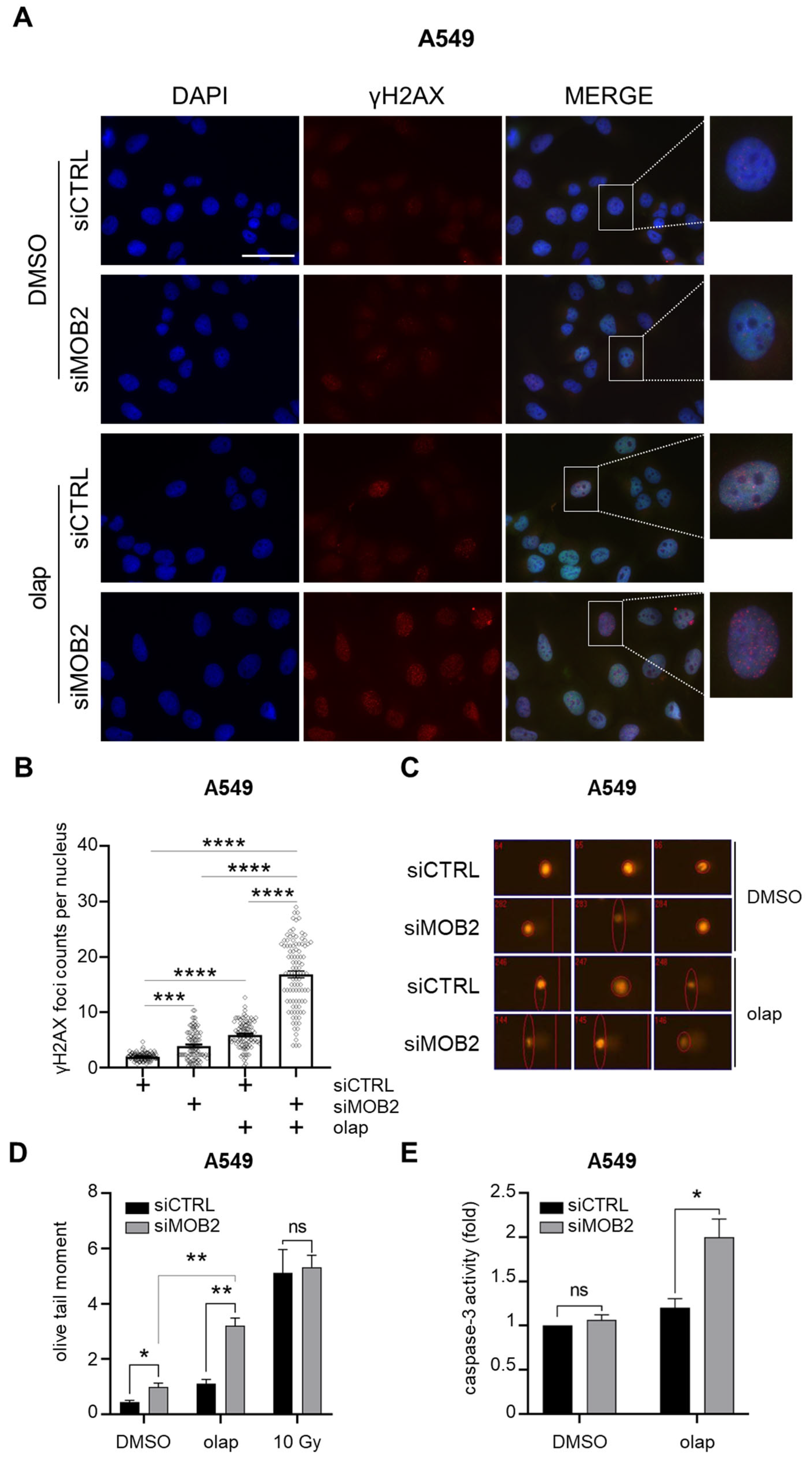
3.2. hMOB2 Loss Converts PARP Inhibitor-Induced DNA Damage into Persistent Lesions and Apoptotic Cell Death
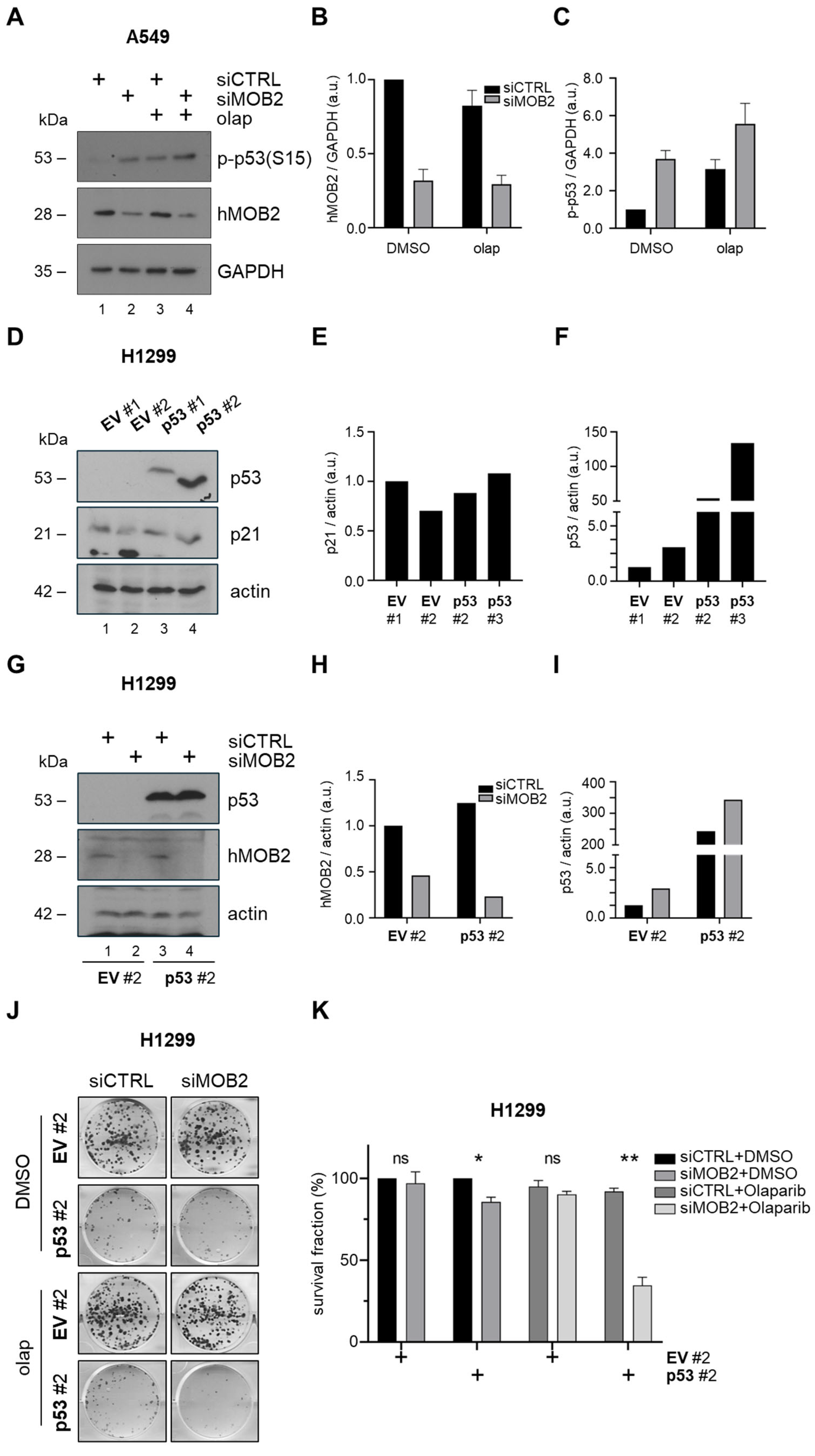
3.3. p53 Is Required for hMOB2-Dependent Sensitization to PARP Inhibition in Lung Cancer Cells
4. Discussion
5. Conclusions
Funding
Institutional Review Board Statement
Informed Consent Statement
Data Availability Statement
Acknowledgments
Conflicts of Interest
Abbreviations
| ATM | Ataxia telangiectasia mutated |
| BRCA | Breast cancer susceptibility gene |
| DDR | DNA damage response |
| DMSO | Dimethyl sulfoxide |
| DSB | DNA double-strand break |
| H2AX | H2A histone family member X |
| HR | Homologous recombination |
| hMOB2 | Human Mps One Binder protein |
| NDR | Nuclear Dbf2-related kinase |
| NSCLC | Non–small-cell lung cancer |
| PARP | Poly(ADP-ribose) polymerase |
| siRNA | small interfering RNA |
| SSB | DNA single-strand break |
References
- Bray, F.; Laversanne, M.; Sung, H.; Ferlay, J.; Siegel, R.L.; Soerjomataram, I.; Jemal, A. Global cancer statistics 2022: GLOBOCAN estimates of incidence and mortality worldwide for 36 cancers in 185 countries. CA Cancer J. Clin. 2024, 74, 229–263. [Google Scholar] [CrossRef] [PubMed]
- Smolarz, B.; Łukasiewicz, H.; Samulak, D.; Piekarska, E.; Kołaciński, R.; Romanowicz, H. Lung Cancer—Epidemiology, Pathogenesis, Treatment and Molecular Aspect (Review of Literature). Int. J. Mol. Sci. 2025, 26, 2049. [Google Scholar] [CrossRef]
- Bouchard, N.; Daaboul, N. Lung Cancer: Targeted Therapy in 2025. Curr. Oncol. 2025, 32, 146. [Google Scholar] [CrossRef] [PubMed]
- De Rosa, C.; De Rosa, V.; Tuccillo, C.; Tirino, V.; Amato, L.; Papaccio, F.; Ciardiello, D.; Napolitano, S.; Martini, G.; Ciardiello, F.; et al. ITGB1 and DDR activation as novel mediators in acquired resistance to osimertinib and MEK inhibitors in EGFR-mutant NSCLC. Sci. Rep. 2024, 14, 500. [Google Scholar] [CrossRef] [PubMed]
- Demény, M.A.; Virág, L. The PARP Enzyme Family and the Hallmarks of Cancer Part 1. Cell Intrinsic Hallmarks. Cancers 2021, 13, 2042. [Google Scholar] [CrossRef] [PubMed]
- Ko, H.L.; Ren, E.C. Functional Aspects of PARP1 in DNA Repair and Transcription. Biomolecules 2012, 2, 524–548. [Google Scholar] [CrossRef]
- Van Beek, L.; McClay, É.; Patel, S.; Schimpl, M.; Spagnolo, L.; Maia de Oliveira, T. PARP Power: A Structural Perspective on PARP1, PARP2, and PARP3 in DNA Damage Repair and Nucleosome Remodelling. Int. J. Mol. Sci. 2021, 22, 5112. [Google Scholar] [CrossRef]
- Bryant, H.E.; Schultz, N.; Thomas, H.D.; Parker, K.M.; Flower, D.; Lopez, E.; Kyle, S.; Meuth, M.; Curtin, N.J.; Helleday, T. Specific killing of BRCA2-deficient tumours with inhibitors of poly(ADP-ribose) polymerase. Nature 2005, 434, 913–917. [Google Scholar] [CrossRef] [PubMed]
- Farmer, H.; McCabe, H.; Lord, C.J.; Tutt, A.H.J.; Johnson, D.A.; Richardson, T.B.; Santarosa, M.; Dillon, K.J.; Hickson, I.; Knights, C.; et al. Targeting the DNA repair defect in BRCA mutant cells as a therapeutic strategy. Nature 2005, 434, 917–921. [Google Scholar] [CrossRef] [PubMed]
- Roskoski, R. Poly (ADP-ribose) polymerase (PARP) inhibitors approved for the treatment of cancer. Pharmacol. Res. 2025, 222, 108058. [Google Scholar] [CrossRef]
- Li, H.; Liu, Z.Y.; Wu, N.; Chen, Y.C.; Cheng, Q.; Wang, J. PARP inhibitor resistance: The underlying mechanisms and clinical implications. Mol. Cancer 2020, 19, 107. [Google Scholar] [CrossRef] [PubMed]
- Noordermeer, S.M.; van Attikum, H. PARP Inhibitor Resistance: A Tug-of-War in BRCA-Mutated Cells. Trends Cell Biol. 2019, 29, 820–834. [Google Scholar] [CrossRef] [PubMed]
- D’Andrea, A.D. Mechanisms of PARP inhibitor sensitivity and resistance. DNA Repair 2018, 71, 172–176. [Google Scholar] [CrossRef] [PubMed]
- Khaddour, K.; Felipe Fernandez, M.; Khabibov, M.; Garifullin, A.; Dressler, D.; Topchu, I.; Patel, J.D.; Weinberg, F.; Boumber, Y. The Prognostic and Therapeutic Potential of DNA Damage Repair Pathway Alterations and Homologous Recombination Deficiency in Lung Cancer. Cancers 2022, 14, 5305. [Google Scholar] [CrossRef] [PubMed]
- Hajihosseini, S.; Emami, E.; Zakavi, S.A.; Jochin, P.; Shahrokhi, M.; Khoshravesh, S.; Goli, M.; Belbasi, M.; Erabi, G.; Deravi, N. Olaparib monotherapy or combination therapy in lung cancer: An updated systematic review and meta- analysis. Front. Oncol. 2025, 15, 1505889. [Google Scholar] [CrossRef]
- Farago, A.F.; Yeap, B.Y.; Stanzione, M.; Hung, Y.P.; Heist, R.S.; Marcoux, J.P.; Zhong, J.; Rangachari, D.; Barbie, D.A.; Phat, S.; et al. Combination Olaparib and Temozolomide in Relapsed Small-Cell Lung Cancer. Cancer Discov. 2019, 9, 1372–1387. [Google Scholar] [CrossRef]
- Byers, L.A.; Wang, J.; Nilsson, M.B.; Fujimoto, J.; Saintigny, P.; Yordy, J.; Giri, U.; Peyton, M.; Fan, Y.H.; Diao, L.; et al. Proteomic Profiling Identifies Dysregulated Pathways in Small Cell Lung Cancer and Novel Therapeutic Targets Including PARP1. Cancer Discov. 2012, 2, 798–811. [Google Scholar] [CrossRef]
- Buhler, A.; Pidgeon, G.P. Targeting DNA repair in lung cancer with PARP inhibitors. Acad. Oncol. 2025, 2, 1–14. [Google Scholar] [CrossRef]
- Gundogdu, R.; Hergovich, A. Mob (Mps one binder) proteins in the hippo pathway and cancer. Cells 2019, 8, 569. [Google Scholar] [CrossRef]
- Gundogdu, R.; Hergovich, A. The Possible Crosstalk of MOB2 With NDR1/2 Kinases in Cell Cycle and DNA Damage Signaling. J. Cell Signal. 2016, 1, 125. [Google Scholar] [CrossRef] [PubMed]
- Hergovich, A.; Bichsel, S.J.; Hemmings, B.A. Human NDR kinases are rapidly activated by MOB proteins through recruitment to the plasma membrane and phosphorylation. Mol. Cell Biol. 2005, 25, 8259–8272. [Google Scholar] [CrossRef] [PubMed]
- Gomez, V.; Gundogdu, R.; Gomez, M.; Hoa, L.; Panchal, N.; O’Driscoll, M.; Hergovich, A. Regulation of DNA damage responses and cell cycle progression by hMOB2. Cell Signal. 2015, 27, 326–339. [Google Scholar] [CrossRef] [PubMed]
- Cotta-Ramusino, C.; McDonald, E.R.; Hurov, K.; Sowa, M.E.; Harper, J.W.; Elledge, S.J. A DNA Damage Response Screen Identifies RHINO, a 9-1-1 and TopBP1 Interacting Protein Required for ATR Signaling. Science (1979) 2011, 332, 1313–1317. [Google Scholar] [CrossRef] [PubMed]
- Gundogdu, R.; Erdogan, M.K.; Ditsiou, A.; Spanswick, V.; Garcia-Gomez, J.J.; Hartley, J.A.; Esashi, F.; Hergovich, A.; Gomez, V. hMOB2 deficiency impairs homologous recombination-mediated DNA repair and sensitises cancer cells to PARP inhibitors. Cell Signal. 2021, 87, 110106. [Google Scholar] [CrossRef] [PubMed]
- Graham, E.; Rampazzo, L.; Brian Leung, C.W.; Wall, J.; Gerőcz, E.Z.; Liskovykh, M.; Goncharov, N.; Saayman, X.; Gundogdu, R.; Kanemaki, M.T.; et al. The homologous recombination factors BRCA2 and PALB2 interplay with mismatch repair pathways to maintain centromere stability and cell viability. Cell Rep. 2025, 44, 115259. [Google Scholar] [CrossRef]
- Zeng, L.; Smith, L.D. Caspase-3 Colorimetric Assay. Biotechniques 2002, 33, 1196–1197. [Google Scholar] [CrossRef]
- Franken, N.A.P.P.; Rodermond, H.M.; Stap, J.; Haveman, J.; van Bree, C. Clonogenic assay of cells in vitro. Nat. Protoc. 2006, 1, 2315–2319. [Google Scholar] [CrossRef] [PubMed]
- Rose, M.; Burgess, J.T.; O’Byrne, K.; Richard, D.J.; Bolderson, E. PARP Inhibitors: Clinical Relevance, Mechanisms of Action and Tumor Resistance. Front. Cell Dev. Biol. 2020, 8, 564601. [Google Scholar] [CrossRef]
- Kong, Y.; Xu, C.; Sun, X.; Sun, H.; Zhao, X.; He, N.; Ji, K.; Wang, Q.; Du, L.; Wang, J.; et al. BLM helicase inhibition synergizes with PARP inhibition to improve the radiosensitivity of olaparib resistant non-small cell lung cancer cells by inhibiting homologous recombination repair. Cancer Biol. Med. 2022, 19, 1150–1171. [Google Scholar] [CrossRef]
- Hartley, J.M.; Spanswick, V.J.; Gander, M.; Giacomini, G.; Whelan, J.; Souhami, R.L.; Hartley, J.A. Measurement of DNA cross-linking in patients on ifosfamide therapy using the single cell gel electrophoresis (comet) assay. Clin. Cancer Res. 1999, 5, 507–512. [Google Scholar]
- Murai, J.; Huang, S.Y.N.; Das, B.B.; Renaud, A.; Zhang, Y.; Doroshow, J.H.; Ji, J.; Takeda, S.; Pommier, Y. Trapping of PARP1 and PARP2 by Clinical PARP Inhibitors. Cancer Res. 2012, 72, 5588–5599. [Google Scholar] [CrossRef] [PubMed]
- Georgakilas, A.G.; Martin, O.A.; Bonner, W.M. p21: A Two-Faced Genome Guardian. Trends Mol. Med. 2017, 23, 310–319. [Google Scholar] [CrossRef] [PubMed]
- Macleod, K.F.; Sherry, N.; Hannon, G.; Beach, D.; Tokino, T.; Kinzler, K.; Vogelstein, B.; Jacks, T. p53-dependent and independent expression of p21 during cell growth, differentiation, and DNA damage. Genes Dev. 1995, 9, 9335–9344. [Google Scholar] [CrossRef] [PubMed]
- Engeland, K. Cell cycle regulation: p53-p21-RB signaling. Cell Death Differ. 2022, 29, 946–960. [Google Scholar] [CrossRef]
- Duma, N.; Santana-Davila, R.; Molina, J.R. Non–Small Cell Lung Cancer: Epidemiology, Screening, Diagnosis, and Treatment. Mayo Clin. Proc. 2019, 94, 1623–1640. [Google Scholar] [CrossRef]
- Alexander, M.; Kim, S.Y.; Cheng, H. Update 2020: Management of Non-Small Cell Lung Cancer. Lung 2020, 198, 897–907. [Google Scholar] [CrossRef]
- Olivares-Hernández, A.; Roldán-Ruiz, J.; Miramontes-González, J.P.; Toribio-García, I.; García-Hernández, J.L.; Posado-Domínguez, L.; Bellido-Hernández, L.; Cruz-Hernández, J.J.; Fonseca-Sánchez, E.; del Barco-Morillo, E. Efficacy and safety of PARP inhibitor in non-small cell lung cancer: A systematic review with meta-analysis. Chin. Clin. Oncol. 2023, 12, 62. [Google Scholar] [CrossRef]
- Lord, C.J.; Ashworth, A. PARP inhibitors: Synthetic lethality in the clinic. Science (1979) 2017, 355, 1152–1158. [Google Scholar] [CrossRef] [PubMed]
- Kohler, R.S.; Schmitz, D.; Cornils, H.; Hemmings, B.A.; Hergovich, A. Differential NDR/LATS Interactions with the Human MOB Family Reveal a Negative Role for Human MOB2 in the Regulation of Human NDR Kinases. Mol. Cell Biol. 2010, 30, 4507–4520. [Google Scholar] [CrossRef] [PubMed]
- Lord, C.J.; Ashworth, A. BRCAness revisited. Nat. Rev. Cancer 2016, 16, 110–120. [Google Scholar] [CrossRef] [PubMed]
- Huang, A.; Garraway, L.A.; Ashworth, A.; Weber, B. Synthetic lethality as an engine for cancer drug target discovery. Nat. Rev. Drug Discov. 2020, 19, 23–38. [Google Scholar] [CrossRef] [PubMed]
- Ciccia, A.; Elledge, S.J. The DNA Damage Response: Making It Safe to Play with Knives. Mol. Cell. 2010, 40, 179–204. [Google Scholar] [CrossRef] [PubMed]
- Matsuoka, S.; Ballif, B.A.; Smogorzewska, A.; McDonald, E.R.; Hurov, K.E.; Luo, J.; Bakalarski, C.E.; Zhao, Z.; Solimini, N.; Lerenthal, Y.; et al. ATM and ATR Substrate Analysis Reveals Extensive Protein Networks Responsive to DNA Damage. Science (1979) 2007, 316, 1160–1166. [Google Scholar] [CrossRef] [PubMed]
- Fan, Z.; Zhang, Q.; Feng, L.; Wang, L.; Zhou, X.; Han, J.; Li, D.; Liu, J.; Zhang, X.; Zuo, J.; et al. Genomic landscape and prognosis of patients with TP53-mutated non-small cell lung cancer. Ann. Transl. Med. 2022, 10, 188. [Google Scholar] [CrossRef]
- Pilié, P.G.; Gay, C.M.; Byers, L.A.; O’Connor, M.J.; Yap, T.A. PARP inhibitors: Extending benefit beyond BRCA-mutant cancers. Clin. Cancer Res. 2019, 25, 3759–3771. [Google Scholar] [CrossRef] [PubMed]



Disclaimer/Publisher’s Note: The statements, opinions and data contained in all publications are solely those of the individual author(s) and contributor(s) and not of MDPI and/or the editor(s). MDPI and/or the editor(s) disclaim responsibility for any injury to people or property resulting from any ideas, methods, instructions or products referred to in the content. |
© 2026 by the author. Licensee MDPI, Basel, Switzerland. This article is an open access article distributed under the terms and conditions of the Creative Commons Attribution (CC BY) license.
Share and Cite
Gundogdu, R. MOB2 Loss Sensitizes Lung Cancer Cells to PARP Inhibition Through p53-Dependent DNA Damage Signaling. Curr. Issues Mol. Biol. 2026, 48, 295. https://doi.org/10.3390/cimb48030295
Gundogdu R. MOB2 Loss Sensitizes Lung Cancer Cells to PARP Inhibition Through p53-Dependent DNA Damage Signaling. Current Issues in Molecular Biology. 2026; 48(3):295. https://doi.org/10.3390/cimb48030295
Chicago/Turabian StyleGundogdu, Ramazan. 2026. "MOB2 Loss Sensitizes Lung Cancer Cells to PARP Inhibition Through p53-Dependent DNA Damage Signaling" Current Issues in Molecular Biology 48, no. 3: 295. https://doi.org/10.3390/cimb48030295
APA StyleGundogdu, R. (2026). MOB2 Loss Sensitizes Lung Cancer Cells to PARP Inhibition Through p53-Dependent DNA Damage Signaling. Current Issues in Molecular Biology, 48(3), 295. https://doi.org/10.3390/cimb48030295
