Anti-Inflammatory and Synaptic Protective Effects of TNF-α Inactivation in the MDX Mouse Model
Abstract
1. Introduction
2. Materials and Methods
2.1. Animals
2.2. Drug Treatment
2.3. Collection and Preparation of Tissue Samples
2.4. Immunohistochemistry
2.5. Flow Cytometry
2.6. Muscle Cytochemistry
2.7. Assessment of Limb Strength
2.8. Motor Function Test
2.9. Statistical Analysis
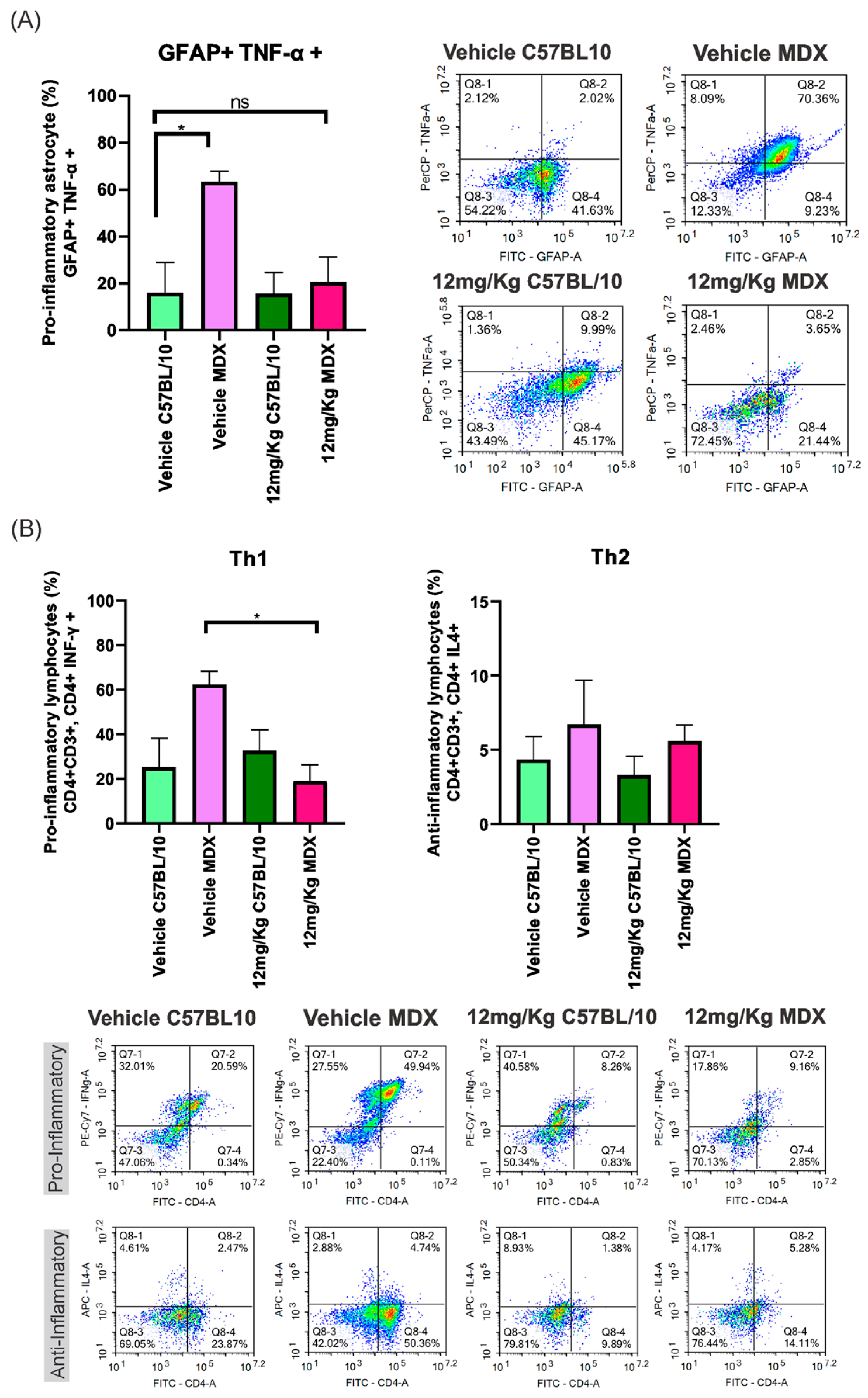
3. Results
3.1. Modulation of Peripheral Inflammatory Markers by Etanercept Treatment
3.2. TNF-α Blockade Attenuates Astroglial and Microglial Reactivity in the Spinal Cord
3.3. TNF-α Blockade Preserves Synaptic Inputs to Spinal Motoneurons in MDX
3.4. Qualitative Improvement of Skeletal Muscle Morphology Following TNF-α Blockade
3.5. Functional Improvement in MDX Mice Following TNF-α Blockade
4. Discussion
5. Conclusions
Author Contributions
Funding
Institutional Review Board Statement
Informed Consent Statement
Data Availability Statement
Acknowledgments
Conflicts of Interest
Abbreviations
| CEUA | Ethics Committee for the Use of Animals |
| CNS | Central nervous system |
| CONCEA | Brazilian Committee for Ethics in the Use of Animals |
| DAPC | Dystrophin-associated protein complex |
| DMD | Duchenne muscular dystrophy |
| GAD65 | Glutamic acid decarboxylase |
| GFAP | Glial Fibrillary Acidic Protein |
| H&E | Hematoxylin and eosin |
| IBA-1 | Ionized Calcium-Binding Adapter Molecule 1 |
| JRA | Juvenile rheumatoid arthritis |
| PB | Phosphate buffer |
| PBS | Sterile phosphate-buffered saline |
| PMA | Phorbol 12-myristate 13-acetate |
| PNS | Peripheral nervous system |
| PRISMA | Referred Reporting Items of Systematic Reviews and Analysis |
| RA | Rheumatoid arthritis |
| TNF-α | Tumor necrosis factor alpha |
| VGLUT 1 | Vesicular glutamate transporter 1 |
Appendix A
Appendix A.1
| Antibody | Manufacturer | Host | Concentration |
|---|---|---|---|
| GFAP | Santa Cruz | rabbit anti-human | 1:750 |
| IBA-1 | Wako | rabbit anti-mouse | 1:750 |
| VGLUT 1 | Synaptic Systems | rabbit anti-mouse | 1:1000 |
| GAD-65 | Abcam | rabbit anti-mouse | 1:750 |
| Synaptophysin | Novus Biologicals | rabbit anti-mouse | 1:1000 |
Appendix A.2
| Cell Type | Alexa 488/FITC | PE | PE-Cy5 | PE-Cy7 | APC | APC-C |
|---|---|---|---|---|---|---|
| Lymphocytes | CD4 | INF-γ | IL-4 | CD3 | ||
| Astrocytes | GFAP | IL-10 | TNF-α | INF-γ | IL-4 | |
| Microglia | DC45 | IL-10 | TNF-α | CD206 | CD68 | CD11b |
References
- Mercuri, E.; Bönnemann, C.G.; Muntoni, F. Muscular dystrophies. Lancet 2019, 394, 2025–2038. [Google Scholar] [CrossRef]
- Gatheridge, M.A.; Kwon, J.M.; Mendell, J.M.; Scheuerbrandt, G.; Moat, S.J.; Eyskens, F.; Rockman-Greenberg, C.; Drousiotou, A.; Griggs, R.C. Identifying Non-Duchenne Muscular Dystrophy-Positive and False Negative Results in Prior Duchenne Muscular Dystrophy Newborn Screening Programs: A Review. JAMA Neurol. 2016, 73, 111–116. [Google Scholar] [CrossRef]
- Ryder, S.; Leadley, R.M.; Armstrong, N.; Westwood, M.; de Kock, S.; Butt, T.; Jain, M.; Kleijnen, J. The burden, epidemiology, costs and treatment for Duchenne muscular dystrophy: An evidence review. Orphanet J. Rare Dis. 2017, 12, 79. [Google Scholar] [CrossRef] [PubMed]
- Navarro, C. Dystrophin and dystrophin-associated proteins. Their evaluation at the neuromuscular pathology laboratory. Rev. Neurol. 1999, 28, 154–158. [Google Scholar]
- Sun, C.; Shen, L.; Zhang, Z.; Xie, X. Therapeutic Strategies for Duchenne Muscular Dystrophy: An Update. Genes 2020, 11, 837. [Google Scholar] [CrossRef]
- Kornegay, J.N. The golden retriever model of Duchenne muscular dystrophy. Skelet. Muscle 2017, 7, 9. [Google Scholar] [CrossRef]
- Hamby, M.E.; Sofroniew, M.V. Reactive astrocytes as therapeutic targets for CNS disorders. Neurotherapeutics 2010, 7, 494–506. [Google Scholar] [CrossRef]
- Duan, D.; Goemans, N.; Takeda, S.; Mercuri, E.; Aartsma-Rus, A. Duchenne muscular dystrophy. Nat. Rev. Dis. Primers 2021, 7, 13. [Google Scholar] [CrossRef] [PubMed]
- Rudolf, R.; Khan, M.M.; Labeit, S.; Deschenes, M.R. Degeneration of neuromuscular junction in age and dystrophy. Front. Aging Neurosci. 2014, 6, 99. [Google Scholar] [CrossRef]
- Dhindsa, J.S.; McCall, A.L.; Strickland, L.M.; Fusco, A.F.; Kahn, A.F.; ElMallah, M.K. Motor axonopathies in a mouse model of Duchenne muscular dystrophy. Sci. Rep. 2020, 10, 8967. [Google Scholar] [CrossRef] [PubMed]
- van Putten, M.; Putker, K.; Overzier, M.; Adamzek, W.A.; Pasteuning-Vuhman, S.; Plomp, J.J.; Aartsma-Rus, A. Natural disease history of the D2. FASEB J. 2019, 33, 8110–8124. [Google Scholar] [CrossRef] [PubMed]
- Nakamura, A.; Takeda, S. Mammalian models of Duchenne Muscular Dystrophy: Pathological characteristics and therapeutic applications. J. Biomed. Biotechnol. 2011, 2011, 184393. [Google Scholar] [CrossRef]
- Simões, G.F.; de Oliveira, A.L. Granulocyte-colony stimulating factor improves MDX mouse response to peripheral nerve injury. PLoS ONE 2012, 7, e42803. [Google Scholar] [CrossRef] [PubMed]
- Assis, A.D.; Chiarotto, G.B.; Simões, G.F.; Oliveira, A.L.R. Pregabalin-induced neuroprotection and gait improvement in dystrophic MDX mice. Mol. Cell. Neurosci. 2021, 114, 103632. [Google Scholar] [CrossRef]
- Leijnse, J.N.; D’Herde, K. Revisiting the segmental organization of the human spinal cord. J. Anat. 2016, 229, 384–393. [Google Scholar] [CrossRef]
- McKinnon, K.M. Flow Cytometry: An Overview. Curr. Protoc. Immunol. 2018, 120, 5.1.1–5.1.11. [Google Scholar] [CrossRef]
- Zhu, J. T Helper Cell Differentiation, Heterogeneity, and Plasticity. Cold Spring Harb. Perspect. Biol. 2018, 10, a030338. [Google Scholar] [CrossRef]
- Buckman, L.B.; Hasty, A.H.; Flaherty, D.K.; Buckman, C.T.; Thompson, M.M.; Matlock, B.K.; Weller, K.; Ellacott, K.L. Obesity induced by a high-fat diet is associated with increased immune cell entry into the central nervous system. Brain Behav. Immun. 2014, 35, 33–42. [Google Scholar] [CrossRef]
- Chauhan, P.; Sheng, W.S.; Hu, S.; Prasad, S.; Lokensgard, J.R. Differential Cytokine-Induced Responses of Polarized Microglia. Brain Sci. 2021, 11, 1482. [Google Scholar] [CrossRef]
- Hodgetts, S.; Radley, H.; Davies, M.; Grounds, M.D. Reduced necrosis of dystrophic muscle by depletion of host neutrophils, or blocking TNFalpha function with Etanercept in mdx mice. Neuromuscul. Disord. 2006, 16, 591–602. [Google Scholar] [CrossRef]
- Pierno, S.; Nico, B.; Burdi, R.; Liantonio, A.; Didonna, M.P.; Cippone, V.; Fraysse, B.; Rolland, J.F.; Mangieri, D.; Andreetta, F.; et al. Role of tumour necrosis factor alpha, but not of cyclo-oxygenase-2-derived eicosanoids, on functional and morphological indices of dystrophic progression in mdx mice: A pharmacological approach. Neuropathol. Appl. Neurobiol. 2007, 33, 344–359. [Google Scholar] [CrossRef]
- Kalliolias, G.D.; Ivashkiv, L.B. TNF biology, pathogenic mechanisms and emerging therapeutic strategies. Nat. Rev. Rheumatol. 2016, 12, 49–62. [Google Scholar] [CrossRef] [PubMed]
- Lovell, D.J.; Giannini, E.H.; Reiff, A.; Cawkwell, G.D.; Silverman, E.D.; Nocton, J.J.; Stein, L.D.; Gedalia, A.; Ilowite, N.T.; Wallace, C.A.; et al. Etanercept in children with polyarticular juvenile rheumatoid arthritis. Pediatric Rheumatology Collaborative Study Group. N. Engl. J. Med. 2000, 342, 763–769. [Google Scholar] [CrossRef]
- Tan, Q.; Guo, Q.; Fang, C.; Wang, C.; Li, B.; Wang, H.; Li, J.; Guo, Y. Characterization and comparison of commercially available TNF receptor 2-Fc fusion protein products. mAbs 2012, 4, 761–774. [Google Scholar] [CrossRef]
- Coser, L.d.O.; Comelis, M.T.; Matoso, D.E.d.C.; Cartarozzi, L.P.; Oliveira, A.L.R.d. Flow Cytometry Characterization and Analysis of Glial and Immune Cells from the Spinal Cord. Neuroglia 2024, 5, 129–144. [Google Scholar] [CrossRef]
- Inserra, M.M.; Bloch, D.A.; Terris, D.J. Functional indices for sciatic, peroneal, and posterior tibial nerve lesions in the mouse. Microsurgery 1998, 18, 119–124. [Google Scholar] [CrossRef]
- Starosta, A.; Konieczny, P. Therapeutic aspects of cell signaling and communication in Duchenne muscular dystrophy. Cell. Mol. Life Sci. CMLS 2021, 78, 4867–4891. [Google Scholar] [CrossRef]
- González, H.; Pacheco, R. T-cell-mediated regulation of neuroinflammation involved in neurodegenerative diseases. J. Neuroinflamm. 2014, 11, 201. [Google Scholar] [CrossRef] [PubMed]
- Savino, W.; Pinto-Mariz, F.; Mouly, V. Flow Cytometry-Defined CD49d Expression in Circulating T-Lymphocytes Is a Biomarker for Disease Progression in Duchenne Muscular Dystrophy. Methods Mol. Biol. 2018, 1687, 219–227. [Google Scholar] [CrossRef]
- Burzyn, D.; Wagers, A.; Mathis, D.; Cerletti, M. Methods of Isolation and Analysis of TREG Immune Infiltrates from Injured and Dystrophic Skeletal Muscle. Methods Mol. Biol. 2019, 1899, 229–237. [Google Scholar] [CrossRef]
- Echeverry, S.; Shi, X.Q.; Zhang, J. Characterization of cell proliferation in rat spinal cord following peripheral nerve injury and the relationship with neuropathic pain. Pain 2008, 135, 37–47. [Google Scholar] [CrossRef]
- Kisucká, A.; Bimbová, K.; Bačová, M.; Gálik, J.; Lukáčová, N. Activation of Neuroprotective Microglia and Astrocytes at the Lesion Site and in the Adjacent Segments Is Crucial for Spontaneous Locomotor Recovery after Spinal Cord Injury. Cells 2021, 10, 1943. [Google Scholar] [CrossRef] [PubMed]
- Abd-El-Basset, E.M.; Rao, M.S.; Alshawaf, S.M.; Ashkanani, H.K.; Kabli, A.H. Tumor necrosis factor (TNF) induces astrogliosis, microgliosis and promotes survival of cortical neurons. AIMS Neurosci. 2021, 8, 558–584. [Google Scholar] [CrossRef]
- van Kralingen, C.; Kho, D.T.; Costa, J.; Angel, C.E.; Graham, E.S. Exposure to inflammatory cytokines IL-1β and TNFα induces compromise and death of astrocytes; implications for chronic neuroinflammation. PLoS ONE 2013, 8, e84269. [Google Scholar] [CrossRef] [PubMed]
- Guo, Z.; Wang, S.; Jiao, Q.; Xu, M.; Xu, Z. Soluble TNFR II/IgG1 Fc fusion protein treatment in the LPS-mediated septic shock of rats. Biomed. Pharmacother. 2009, 63, 537–542. [Google Scholar] [CrossRef] [PubMed]
- Dower, S.K.; Smith, C.A.; Park, L.S. Human cytokine receptors. J. Clin. Immunol. 1990, 10, 289–299. [Google Scholar] [CrossRef]
- Slutsky, I.; Abumaria, N.; Wu, L.J.; Huang, C.; Zhang, L.; Li, B.; Zhao, X.; Govindarajan, A.; Zhao, M.G.; Zhuo, M.; et al. Enhancement of learning and memory by elevating brain magnesium. Neuron 2010, 65, 165–177. [Google Scholar] [CrossRef]
- Sbriccoli, A.; Santarelli, M.; Carretta, D.; Pinto, F.; Granato, A.; Minciacchi, D. Architectural changes of the cortico-spinal system in the dystrophin defective mdx mouse. Neurosci. Lett. 1995, 200, 53–56. [Google Scholar] [CrossRef]
- Carretta, D.; Santarelli, M.; Vanni, D.; Carrai, R.; Sbriccoli, A.; Pinto, F.; Minciacchi, D. The organisation of spinal projecting brainstem neurons in an animal model of muscular dystrophy. A retrograde tracing study on mdx mutant mice. Brain Res. 2001, 895, 213–222. [Google Scholar] [CrossRef]
- Li, Z.H.; Zhang, C.K.; Qiao, Y.; Ge, S.N.; Zhang, T.; Li, J.L. Coexpression of VGLUT1 and VGLUT2 in precerebellar neurons in the lateral reticular nucleus of the rat. Brain Res. Bull. 2020, 162, 94–106. [Google Scholar] [CrossRef]
- Wojcik, S.M.; Rhee, J.S.; Herzog, E.; Sigler, A.; Jahn, R.; Takamori, S.; Brose, N.; Rosenmund, C. An essential role for vesicular glutamate transporter 1 (VGLUT1) in postnatal development and control of quantal size. Proc. Natl. Acad. Sci. USA 2004, 101, 7158–7163. [Google Scholar] [CrossRef]
- Martineau, M.; Guzman, R.E.; Fahlke, C.; Klingauf, J. VGLUT1 functions as a glutamate/proton exchanger with chloride channel activity in hippocampal glutamatergic synapses. Nat. Commun. 2017, 8, 2279. [Google Scholar] [CrossRef]
- Gerwin, L.; Rossmanith, S.; Haupt, C.; Schultheiß, J.; Brinkmeier, H.; Bittner, R.E.; Kröger, S. Impaired muscle spindle function in murine models of muscular dystrophy. J. Physiol. 2020, 598, 1591–1609. [Google Scholar] [CrossRef] [PubMed]
- McKeon, A.; Tracy, J.A. GAD65 neurological autoimmunity. Muscle Nerve 2017, 56, 15–27. [Google Scholar] [CrossRef]
- Müller, I.; Çalışkan, G.; Stork, O. The GAD65 knock out mouse—A model for GABAergic processes in fear- and stress-induced psychopathology. Genes Brain Behav. 2015, 14, 37–45. [Google Scholar] [CrossRef]
- Vaillend, C.; Chaussenot, R. Relationships linking emotional, motor, cognitive and GABAergic dysfunctions in dystrophin-deficient mdx mice. Hum. Mol. Genet. 2017, 26, 1041–1055. [Google Scholar] [CrossRef] [PubMed]
- Kreko-Pierce, T.; Pugh, J.R. Altered Synaptic Transmission and Excitability of Cerebellar Nuclear Neurons in a Mouse Model of Duchenne Muscular Dystrophy. Front. Cell. Neurosci. 2022, 16, 926518. [Google Scholar] [CrossRef] [PubMed]
- Stephenson, K.A.; Xiao, Q.; Vaughan, M.B.; Peters, P.; Denley, C.; O’Meara, S.; Sheehan, C.; Rae, M.G.; O’Malley, D. Neuronal hyperexcitability in dystrophin-deficient mdx hippocampal neurons: The importance of interleukin-6 and GABAergic regulation. Sci. Rep. 2025, 15, 18984. [Google Scholar] [CrossRef]
- Dubuisson, N.; Versele, R.; Planchon, C.; Selvais, C.M.; Noel, L.; Abou-Samra, M.; Davis-López de Carrizosa, M.A. Histological Methods to Assess Skeletal Muscle Degeneration and Regeneration in Duchenne Muscular Dystrophy. Int. J. Mol. Sci. 2022, 23, 16080. [Google Scholar] [CrossRef]
- Tulangekar, A.; Sztal, T.E. Inflammation in Duchenne Muscular Dystrophy-Exploring the Role of Neutrophils in Muscle Damage and Regeneration. Biomedicines 2021, 9, 1366. [Google Scholar] [CrossRef]
- Rosenberg, A.S.; Puig, M.; Nagaraju, K.; Hoffman, E.P.; Villalta, S.A.; Rao, V.A.; Wakefield, L.M.; Woodcock, J. Immune-mediated pathology in Duchenne muscular dystrophy. Sci. Transl. Med. 2015, 7, 299rv294. [Google Scholar] [CrossRef]
- Zabłocka, B.; Górecki, D.C.; Zabłocki, K. Disrupted Calcium Homeostasis in Duchenne Muscular Dystrophy: A Common Mechanism behind Diverse Consequences. Int. J. Mol. Sci. 2021, 22, 11040. [Google Scholar] [CrossRef] [PubMed]
- Ljubicic, V.; Miura, P.; Burt, M.; Boudreault, L.; Khogali, S.; Lunde, J.A.; Renaud, J.M.; Jasmin, B.J. Chronic AMPK activation evokes the slow, oxidative myogenic program and triggers beneficial adaptations in mdx mouse skeletal muscle. Hum. Mol. Genet. 2011, 20, 3478–3493. [Google Scholar] [CrossRef] [PubMed]
- Zschüntzsch, J.; Jouvenal, P.V.; Zhang, Y.; Klinker, F.; Tiburcy, M.; Liebetanz, D.; Malzahn, D.; Brinkmeier, H.; Schmidt, J. Long-term human IgG treatment improves heart and muscle function in a mouse model of Duchenne muscular dystrophy. J. Cachexia Sarcopenia Muscle 2020, 11, 1018–1031. [Google Scholar] [CrossRef] [PubMed]
- Clark, I.A. Randomized controlled trial validating the use of perispinal etanercept to reduce post-stroke disability has wide-ranging implications. Expert Rev. Neurother. 2020, 20, 203–205. [Google Scholar] [CrossRef]










| Strain | Treatment/Drug Dosage | Evaluation | ||||
|---|---|---|---|---|---|---|
| Functional | Morphological | |||||
| Catwalk | Grip Strength | Immunohistochemistry | H&E | Flow Cytometry | ||
| MDX * | Vehicle/0.08% methyl cellulose | 10 | 10 | 5 | 10 | 5 |
| C57BL/10 * | Vehicle/0.08% methyl cellulose | 10 | 10 | 5 | 10 | 5 |
| MDX | 3 mg/Kg Etanercept | 5 | 5 | 5 | 5 | - |
| C57BL/10 | 3 mg/Kg Etanercept | 5 | 5 | 5 | 5 | - |
| MDX | 6 mg/Kg Etanercept | 5 | 5 | 5 | 5 | - |
| C57BL/10 | 6 mg/Kg Etanercept | 5 | 5 | 5 | 5 | - |
| MDX * | 12 mg/Kg Etanercept | 10 | 10 | 5 | 10 | 5 |
| C57BL/10 * | 12 mg/Kg Etanercept | 10 | 10 | 5 | 10 | 5 |
Disclaimer/Publisher’s Note: The statements, opinions and data contained in all publications are solely those of the individual author(s) and contributor(s) and not of MDPI and/or the editor(s). MDPI and/or the editor(s) disclaim responsibility for any injury to people or property resulting from any ideas, methods, instructions or products referred to in the content. |
© 2026 by the authors. Licensee MDPI, Basel, Switzerland. This article is an open access article distributed under the terms and conditions of the Creative Commons Attribution (CC BY) license.
Share and Cite
Bonani, A.O.; Matheus, V.; Tomiyama, A.L.M.R.; de Oliveira, A.L.R. Anti-Inflammatory and Synaptic Protective Effects of TNF-α Inactivation in the MDX Mouse Model. Curr. Issues Mol. Biol. 2026, 48, 270. https://doi.org/10.3390/cimb48030270
Bonani AO, Matheus V, Tomiyama ALMR, de Oliveira ALR. Anti-Inflammatory and Synaptic Protective Effects of TNF-α Inactivation in the MDX Mouse Model. Current Issues in Molecular Biology. 2026; 48(3):270. https://doi.org/10.3390/cimb48030270
Chicago/Turabian StyleBonani, Anna Oller, Valquíria Matheus, Ana Laura Midori Rossi Tomiyama, and Alexandre Leite Rodrigues de Oliveira. 2026. "Anti-Inflammatory and Synaptic Protective Effects of TNF-α Inactivation in the MDX Mouse Model" Current Issues in Molecular Biology 48, no. 3: 270. https://doi.org/10.3390/cimb48030270
APA StyleBonani, A. O., Matheus, V., Tomiyama, A. L. M. R., & de Oliveira, A. L. R. (2026). Anti-Inflammatory and Synaptic Protective Effects of TNF-α Inactivation in the MDX Mouse Model. Current Issues in Molecular Biology, 48(3), 270. https://doi.org/10.3390/cimb48030270

