Extracellular Adenosine Contributes to the Hydrogen Peroxide-Induced Calcification of Cultured Tendon Cells
Abstract
1. Introduction
2. Materials and Methods
2.1. Animals
2.2. Cell Culture
2.3. Alizarin Red Staining
2.4. Gene Expression Analysis
2.5. Metabolomic Analysis of Nucleotides and Nucleosides
2.6. Statistical Analysis
3. Results
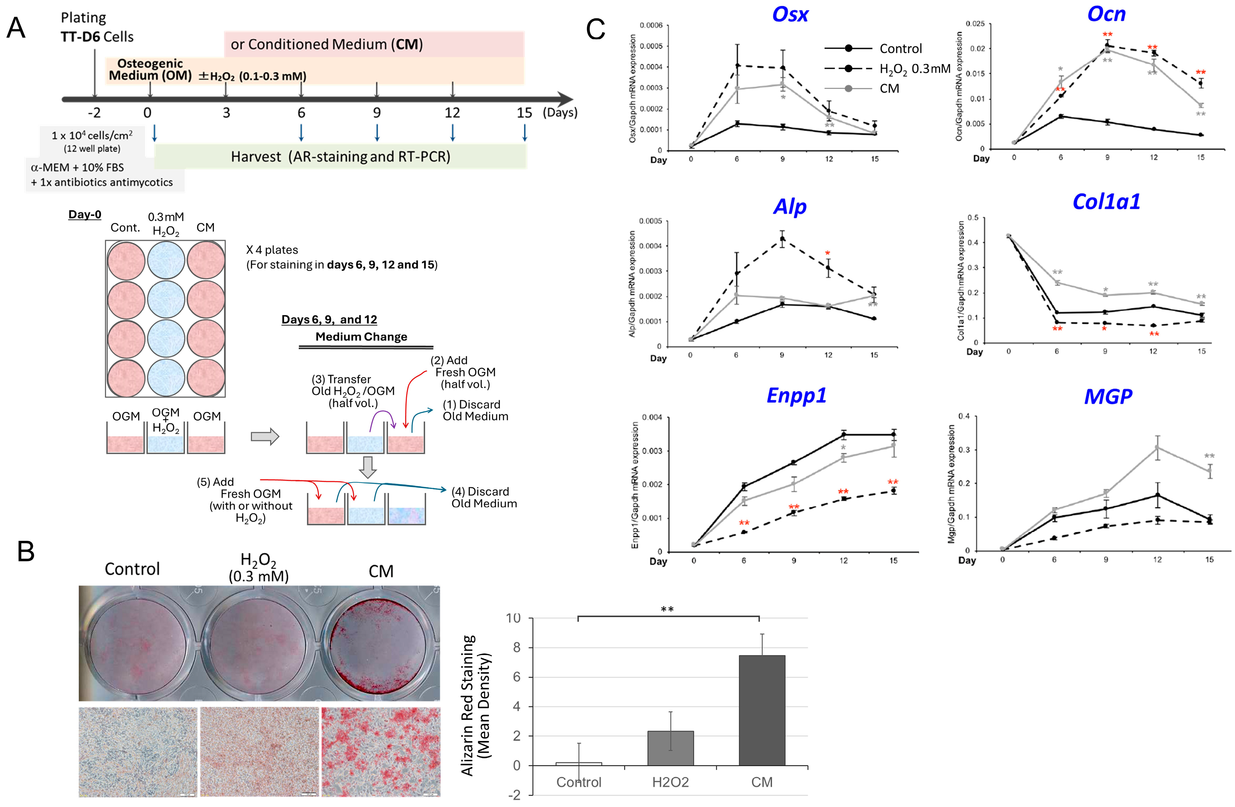
3.1. Hydrogen Peroxide Induces the Calcification of Cultured Tendon Cells (TCs)
3.2. Hydrogen Peroxide Induces TC Calcification Through Secondary Secreted Factors
3.3. Hydrogen Peroxide Induces the Secretion of Nucleotide Metabolites from Tendon Cells
3.4. Adenosine Strengthens the Tendon Cell Mineralization Induced by Hydrogen Peroxide
4. Discussion
5. Conclusions
Supplementary Materials
Author Contributions
Funding
Institutional Review Board Statement
Informed Consent Statement
Data Availability Statement
Acknowledgments
Conflicts of Interest
Abbreviations
| HO | Heterotopic ossification |
| ATP | Adenosine triphosphate |
| ADP | Adenosine diphosphate |
| AMP | Adenosine monophosphate |
| ROS | Reactive oxygen species |
| P2X | Purinergic receptor 2X |
| P2Y | Purinergic receptor 2Y |
| P2 | Purinergic receptor |
| A1 | Adenosine A1 receptor |
| A3 | Adenosine A3 receptor |
| Pi | Inorganic phosphate |
| PPi | Pyrophosphate |
| ABCC6 | ATP-binding cassette subfamily C member 6 |
| GACI | Generalized arterial calcification infancy |
| ENPP1 | Ectonucleotide pyrophosphatase/phosphodiesterase 1 |
| NT5E | Nucleotidase ecto |
| ENT1 | Equilibrative nucleoside transporter 1 |
| SLC29A1 | Solute carrier family 29 member A1 |
| FDL | Flexor digitorum longus |
| SV40 | Simian virus 40 |
| TCs | Tendon cells |
| Osx | Osterix |
| Ocn | Osteocalcin |
| Alp | Tissue nonspecific alkaline phosphatase |
| Mgp | Matrix Gla-protein |
| Gla | Gamma-carboxyglutamic |
| RT | Reverse transcription |
| PCR | Polymerase chain reaction |
| ANOVA | Analysis of variance |
| CM | Conditioned medium |
| OGM | Osteogenic culture growth medium |
| LC | Liquid chromatography |
| MS | Mass spectrometry |
| HPLC | High-performance liquid chromatography |
| MRM | Multiple reaction monitoring |
| SD | Standard deviation |
References
- Evrard, S.; Delanaye, P.; Kamel, S.; Cristol, J.-P.; Cavalier, E.; SFBC/SN Joined Working Group on Vascular Calcifications. Vascular calcification: From pathophysiology to biomarkers. Clin. Chim. Acta 2015, 438, 401–414. [Google Scholar] [CrossRef]
- Meyers, C.; Lisiecki, J.; Miller, S.; Levin, A.; Fayad, L.; Ding, C.; Sono, T.; McCarthy, E.; Levi, B.; James, A.W. Heterotopic Ossification: A Comprehensive Review. JBMR Plus 2019, 3, e10172. [Google Scholar] [CrossRef] [PubMed]
- Cholok, D.; Chung, M.T.; Ranganathan, K.; Ucer, S.; Day, D.; Davis, T.A.; Mishina, Y.; Levi, B. Heterotopic ossification and the elucidation of pathologic differentiation. Bone 2018, 109, 12–21. [Google Scholar] [CrossRef] [PubMed]
- Davies, O.G.; Grover, L.M.; Eisenstein, N.; Lewis, M.P.; Liu, Y. Identifying the Cellular Mechanisms Leading to Heterotopic Ossification. Calcif. Tissue Int. 2015, 97, 432–444. [Google Scholar] [CrossRef]
- Byon, C.H.; Javed, A.; Dai, Q.; Kappes, J.C.; Clemens, T.L.; Darley-Usmar, V.M.; McDonald, J.M.; Chen, Y. Oxidative stress induces vascular calcification through modulation of the osteogenic transcription factor Runx2 by AKT signaling. J. Biol. Chem. 2008, 283, 15319–15327. [Google Scholar] [CrossRef]
- Mody, N.; Parhami, F.; Sarafian, T.A.; Demer, L.L. Oxidative stress modulates osteoblastic differentiation of vascular and bone cells. Free. Radic. Biol. Med. 2001, 31, 509–519. [Google Scholar] [CrossRef] [PubMed]
- Branchetti, E.; Sainger, R.; Poggio, P.; Grau, J.B.; Patterson-Fortin, J.; Bavaria, J.E.; Chorny, M.; Lai, E.; Gorman, R.C.; Levy, R.J.; et al. Antioxidant enzymes reduce DNA damage and early activation of valvular interstitial cells in aortic valve sclerosis. Arterioscler. Thromb. Vasc. Biol. 2013, 33, e66–e74, Correction in Arterioscler. Thromb. Vasc. Biol. 2013, 33, e115. https://doi.org/10.1161/ATV.0b013e3182904ea1.. [Google Scholar] [CrossRef] [PubMed]
- Peterson, J.R.; De La Rosa, S.; Eboda, O.; Cilwa, K.E.; Agarwal, S.; Buchman, S.R.; Cederna, P.S.; Xi, C.; Morris, M.D.; Herndon, D.N.; et al. Treatment of heterotopic ossification through remote ATP hydrolysis. Sci. Transl. Med. 2014, 6, 255ra132. [Google Scholar] [CrossRef]
- Lazarowski, E.R.; Boucher, R.C.; Harden, T.K. Constitutive release of ATP and evidence for major contribution of ecto-nucleotide pyrophosphatase and nucleoside diphosphokinase to extracellular nucleotide concentrations. J. Biol. Chem. 2000, 275, 31061–31068. [Google Scholar] [CrossRef]
- Idzko, M.; Ferrari, D.; Eltzschig, H.K. Nucleotide signalling during inflammation. Nature 2014, 509, 310–317. [Google Scholar] [CrossRef]
- Burnstock, G. Purinergic Signaling in the Cardiovascular System. Circ. Res. 2017, 120, 207–228. [Google Scholar] [CrossRef] [PubMed]
- Mediero, A.; Cronstein, B.N. Adenosine and bone metabolism. Trends Endocrinol. Metab. 2013, 24, 290–300. [Google Scholar] [CrossRef]
- Mediero, A.; Wilder, T.; Reddy, V.S.R.; Cheng, Q.; Tovar, N.; Coelho, P.G.; Witek, L.; Whatling, C.; Cronstein, B.N. Ticagrelor regulates osteoblast and osteoclast function and promotes bone formation in vivo via an adenosine-dependent mechanism. FASEB J. 2016, 30, 3887–3900. [Google Scholar] [CrossRef]
- Rutsch, F.; Ruf, N.; Vaingankar, S.; Toliat, M.R.; Suk, A.; Höhne, W.; Schauer, G.; Lehmann, M.; Roscioli, T.; Schnabel, D.; et al. Mutations in ENPP1 are associated with ‘idiopathic’ infantile arterial calcification. Nat. Genet. 2003, 34, 379–381. [Google Scholar] [CrossRef]
- Ralph, D.; Nitschke, Y.; Levine, M.A.; Caffet, M.; Wurst, T.; Saeidian, A.H.; Youssefian, L.; Vahidnezhad, H.; Terry, S.F.; Rutsch, F.; et al. ENPP1 variants in patients with GACI and PXE expand the clinical and genetic heterogeneity of heritable disorders of ectopic calcification. PLoS Genet. 2022, 18, e1010192. [Google Scholar] [CrossRef] [PubMed]
- Nitschke, Y.; Baujat, G.; Botschen, U.; Wittkampf, T.; du Moulin, M.; Stella, J.; Le Merrer, M.; Guest, G.; Lambot, K.; Tazarourte-Pinturier, M.-F.; et al. Generalized arterial calcification of infancy and pseudoxanthoma elasticum can be caused by mutations in either ENPP1 or ABCC6. Am. J. Hum. Genet. 2012, 90, 25–39. [Google Scholar] [CrossRef] [PubMed]
- St. Hilaire, C.; Ziegler, S.G.; Markello, T.C.; Brusco, A.; Groden, C.; Gill, F.; Carlson-Donohoe, H.; Lederman, R.J.; Chen, M.Y.; Yang, D.; et al. NT5E mutations and arterial calcifications. N. Engl. J. Med. 2011, 364, 432–442. [Google Scholar] [CrossRef]
- Warraich, S.; Bone, D.B.; Quinonez, D.; Ii, H.; Choi, D.-S.; Holdsworth, D.W.; Drangova, M.; Dixon, S.J.; Séguin, C.A.; Hammond, J.R. Loss of equilibrative nucleoside transporter 1 in mice leads to progressive ectopic mineralization of spinal tissues resembling diffuse idiopathic skeletal hyperostosis in humans. J. Bone Miner. Res. 2013, 28, 1135–1149. [Google Scholar] [CrossRef]
- Daniels, G.; Ballif, B.A.; Helias, V.; Saison, C.; Grimsley, S.; Mannessier, L.; Hustinx, H.; Lee, E.; Cartron, J.-P.; Peyrard, T.; et al. Lack of the nucleoside transporter ENT1 results in the Augustine-null blood type and ectopic mineralization. Blood 2015, 125, 3651–3654. [Google Scholar] [CrossRef]
- Ezura, Y.; Chakravarti, S.; Oldberg, Å.; Chervoneva, I.; Birk, D.E. Differential expression of lumican and fibromodulin regulate collagen fibrillogenesis in developing mouse tendons. J. Cell Biol. 2000, 151, 779–788. [Google Scholar] [CrossRef]
- Salingcarnboriboon, R.; Yoshitake, H.; Tsuji, K.; Obinata, M.; Amagasa, T.; Nifuji, A.; Noda, M. Establishment of tendon-derived cell lines exhibiting pluripotent mesenchymal stem cell-like property. Exp. Cell Res. 2003, 287, 289–300. [Google Scholar] [CrossRef]
- Ezura, Y.; Lin, X.; Hatta, A.; Izu, Y.; Noda, M. Interleukin-1β Suppresses the Transporter Genes Ank and Ent1 Expression in Stromal Progenitor Cells Retaining Mineralization. Calcif. Tissue Int. 2016, 99, 199–208. [Google Scholar] [CrossRef]
- Soga, T.; Baran, R.; Suematsu, M.; Ueno, Y.; Ikeda, S.; Sakurakawa, T.; Kakazu, Y.; Ishikawa, T.; Robert, M.; Nishioka, T.; et al. Differential Metabolomics Reveals Ophthalmic Acid as an Oxidative Stress Biomarker Indicating Hepatic Glutathione Consumption. J. Biol. Chem. 2006, 281, 16768–16776. [Google Scholar] [CrossRef] [PubMed]
- Morán-Garrido, M.; Muñoz-Escudero, P.; García-Álvarez, A.; García-Lunar, I.; Barbas, C.; Sáiz, J. Optimization of sample extraction and injection-related parameters in HILIC performance for polar metabolite analysis. Application to the study of a model of pulmonary hypertension. J. Chromatogr. A 2022, 1685, 463626. [Google Scholar] [CrossRef] [PubMed]
- Hsiao, J.J.; Potter, O.G.; Chu, T.-W.; Yin, H. Improved LC/MS Methods for the Analysis of Metal-Sensitive Analytes Using Medronic Acid as a Mobile Phase Additive. Anal. Chem. 2018, 90, 9457–9464. [Google Scholar] [CrossRef] [PubMed]
- Serafimov, K.; Lämmerhofer, M. Metabolic profiling workflow for cell extracts by targeted hydrophilic interaction liquid chromatography-tandem mass spectrometry. J. Chromatogr. A 2022, 1684, 463556. [Google Scholar] [CrossRef]
- Camici, M.; Garcia-Gil, M.; Tozzi, M.G. The inside Story of Adenosine. Int. J. Mol. Sci. 2018, 19, 784. [Google Scholar] [CrossRef]
- Richter, K.; Kietzmann, T. Reactive oxygen species and fibrosis: Further evidence of a significant liaison. Cell Tissue Res. 2016, 365, 591–605. [Google Scholar] [CrossRef]
- Ayala-Peña, V.B.; Scolaro, L.A.; Santillán, G.E. ATP and UTP stimulate bone morphogenetic protein-2,-4 and -5 gene expression and mineralization by rat primary osteoblasts involving PI3K/AKT pathway. Exp. Cell Res. 2013, 319, 2028–2036. [Google Scholar] [CrossRef]
- Sánchez-De-Diego, C.; Valer, J.A.; Pimenta-Lopes, C.; Rosa, J.L.; Ventura, F. Interplay between BMPs and Reactive Oxygen Species in Cell Signaling and Pathology. Biomolecules 2019, 9, 534. [Google Scholar] [CrossRef]






| Gene Symbol | Forward Primers | Reverse Primers |
|---|---|---|
| Osx | 5′-AGCGACCACTTGAGCAAACATC-3′ | 5′-CGGCTGATTGGCTTCTTCTTCC-3′ |
| Ocn | 5′-AGCTTAACCCTGCTTGTGCG-3′ | 5′-GGAGGATCAAGTCCCGGAGA-3′ |
| Alp | 5′-GCTATCTGCCTTGCCTGTATCTG-3′ | 5′-AGGTGCTTTGGGAATCTGTGC-3′ |
| Col1a1 | 5′-CTGACTGGAAGAGCGGAGAG-3′ | 5′-GCACAGACGGCTGAGTAGG-3′ |
| Enpp1 | 5′-GGACGCTATGATTCCT-3′ | 5′-GCTGGTGAGCACAATG-3′ |
| Mgp | 5′-GGCGAGCTAAAGCCCAAAAG-3′ | 5′-GTAGTCATCGCAGGCCTCTC-3′ |
| Ent1 | 5′-GGAGAGGAGCCAAAAG-3′ | 5′-ACAGCAGGGAACAACC-3′ |
| Adra2a | 5′-CCTCGGTTTCCCCCAGC-3′ | 5′-CTGGCTCCACTCAGCTTCAG-3′ |
| Adra2b | 5′-CGTCCCGCTCAGGTATAAAGG-3′ | 5′-CAATGCCAAAGGCAAGGACC-3′ |
| Gapdh | 5′-AGAAGGTGGTGAAGCAGGCATC-3′ | 5′-CGAAGGTGGAAGAGTGGGAGTTG-3′ |
Disclaimer/Publisher’s Note: The statements, opinions and data contained in all publications are solely those of the individual author(s) and contributor(s) and not of MDPI and/or the editor(s). MDPI and/or the editor(s) disclaim responsibility for any injury to people or property resulting from any ideas, methods, instructions or products referred to in the content. |
© 2026 by the authors. Licensee MDPI, Basel, Switzerland. This article is an open access article distributed under the terms and conditions of the Creative Commons Attribution (CC BY) license.
Share and Cite
Sakuma, T.; Mahasarakham, C.P.N.; Lin, X.; Yoshitake, H.; Nifuji, A.; Noda, M.; Ezura, Y. Extracellular Adenosine Contributes to the Hydrogen Peroxide-Induced Calcification of Cultured Tendon Cells. Curr. Issues Mol. Biol. 2026, 48, 244. https://doi.org/10.3390/cimb48030244
Sakuma T, Mahasarakham CPN, Lin X, Yoshitake H, Nifuji A, Noda M, Ezura Y. Extracellular Adenosine Contributes to the Hydrogen Peroxide-Induced Calcification of Cultured Tendon Cells. Current Issues in Molecular Biology. 2026; 48(3):244. https://doi.org/10.3390/cimb48030244
Chicago/Turabian StyleSakuma, Tomomi, Chantida P. N. Mahasarakham, Xin Lin, Hiroyuki Yoshitake, Akira Nifuji, Masaki Noda, and Yoichi Ezura. 2026. "Extracellular Adenosine Contributes to the Hydrogen Peroxide-Induced Calcification of Cultured Tendon Cells" Current Issues in Molecular Biology 48, no. 3: 244. https://doi.org/10.3390/cimb48030244
APA StyleSakuma, T., Mahasarakham, C. P. N., Lin, X., Yoshitake, H., Nifuji, A., Noda, M., & Ezura, Y. (2026). Extracellular Adenosine Contributes to the Hydrogen Peroxide-Induced Calcification of Cultured Tendon Cells. Current Issues in Molecular Biology, 48(3), 244. https://doi.org/10.3390/cimb48030244

