APOC2 Promotes Clear Cell Renal Cell Carcinoma Progression via Activation of the JAK-STAT Signaling Pathway
Abstract
1. Introduction
2. Materials and Methods
2.1. Cell Culture and Reagents
2.2. siRNA Transfection
2.3. Western Blot Analysis
2.4. Transwell Migration and Invasion Assays
2.5. Wound Healing Assay
2.6. Cell Proliferation Assay (CCK-8)
2.7. Colony Formation Assay
2.8. Flow Cytometric Analysis of Apoptosis
2.9. Statistical Analysis
3. Results
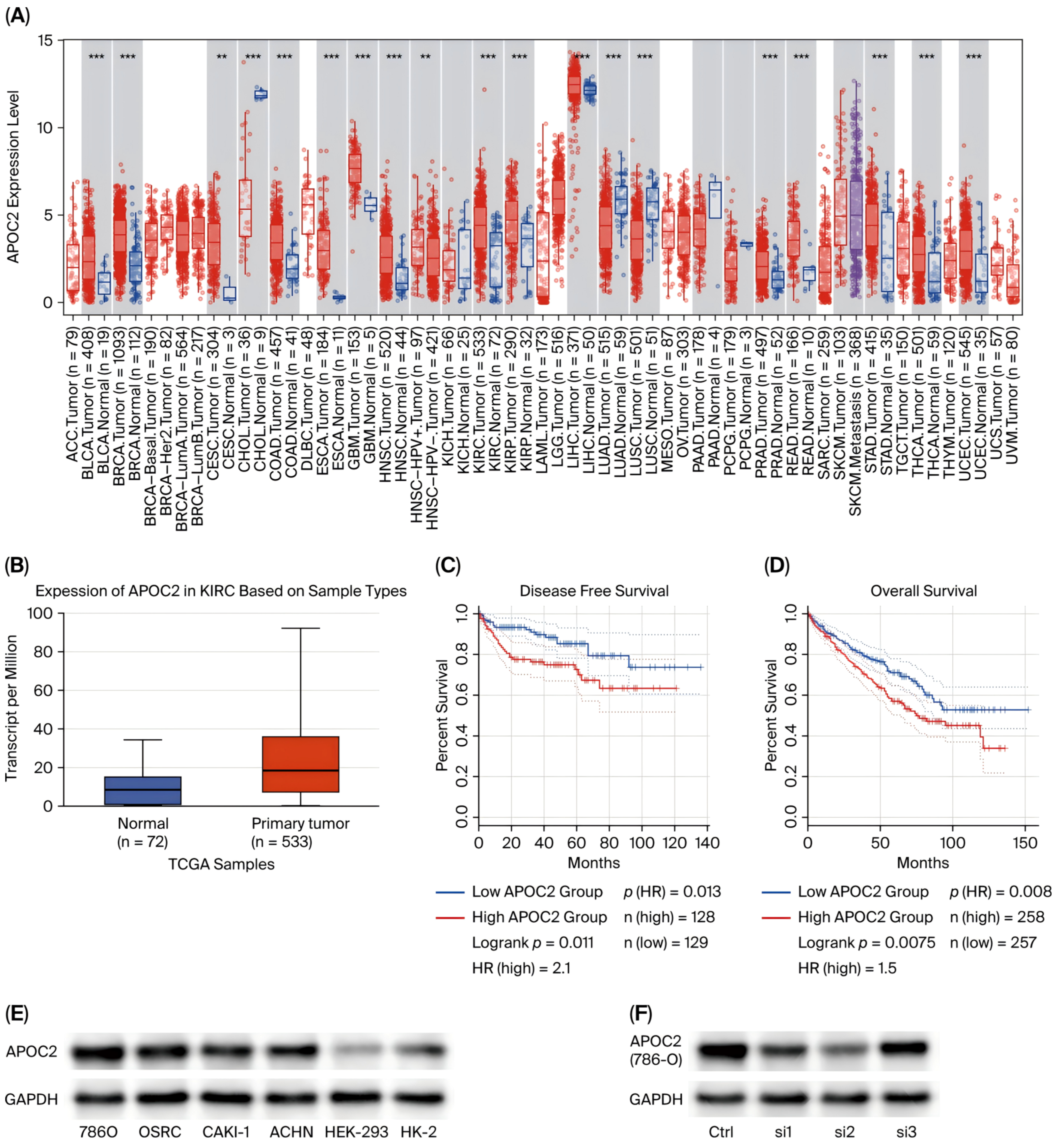
3.1. The Expression of APOC2 Was Upregulated in ccRCC Tumor Tissues and Cell Lines and Associated with Poor Prognosis
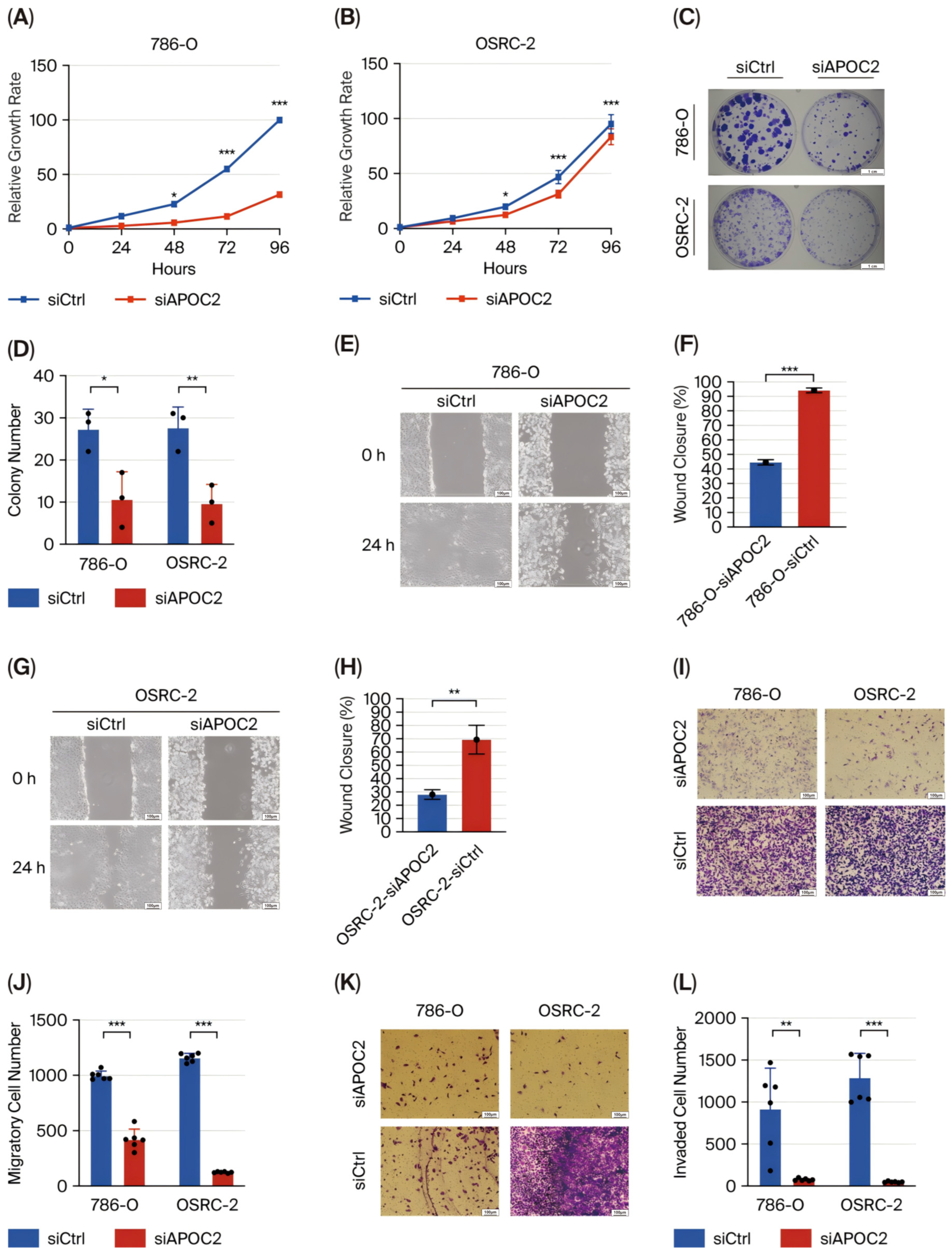
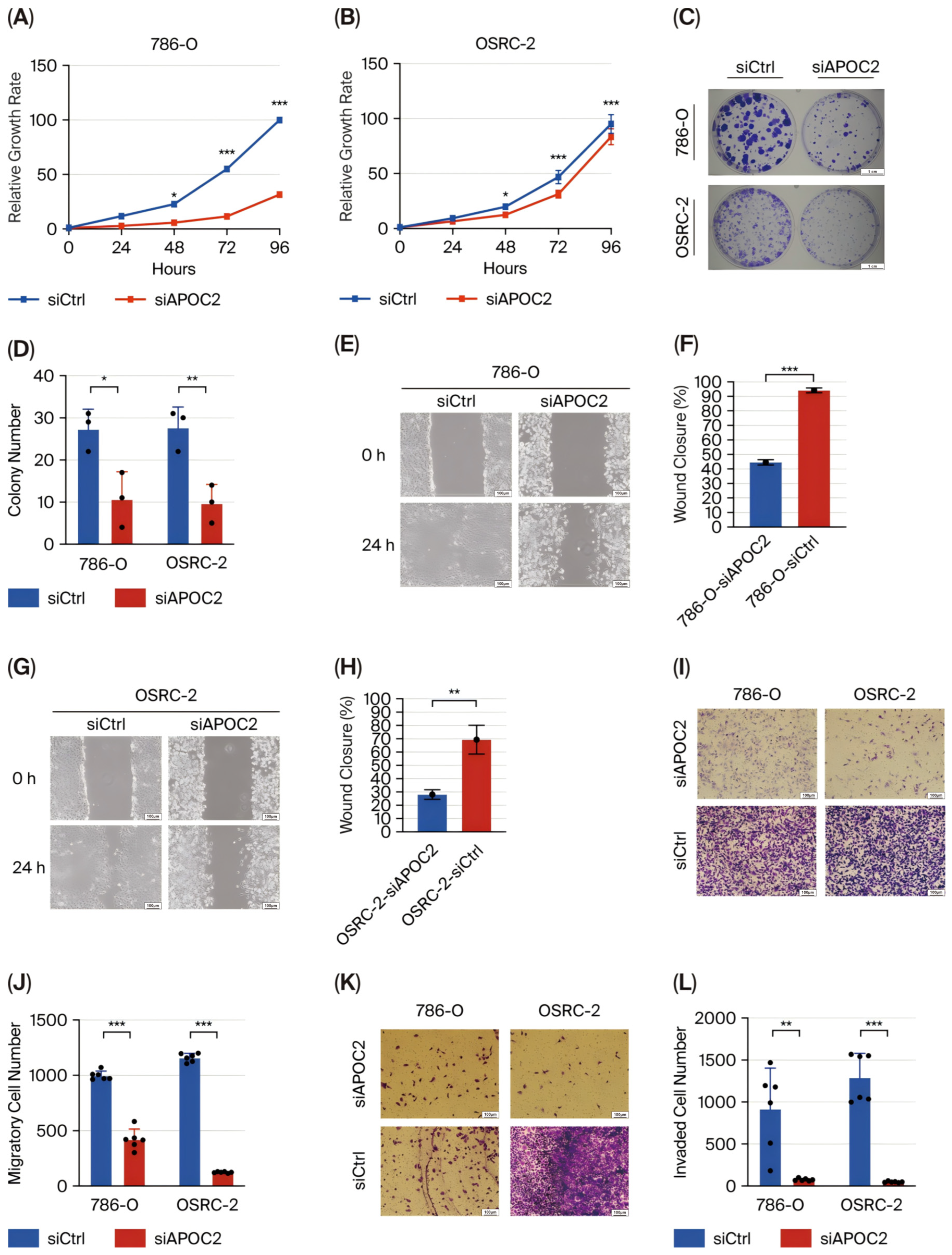
3.2. APOC2 Knockdown Suppresses Tumorigenic Behaviors in ccRCC Cell Lines
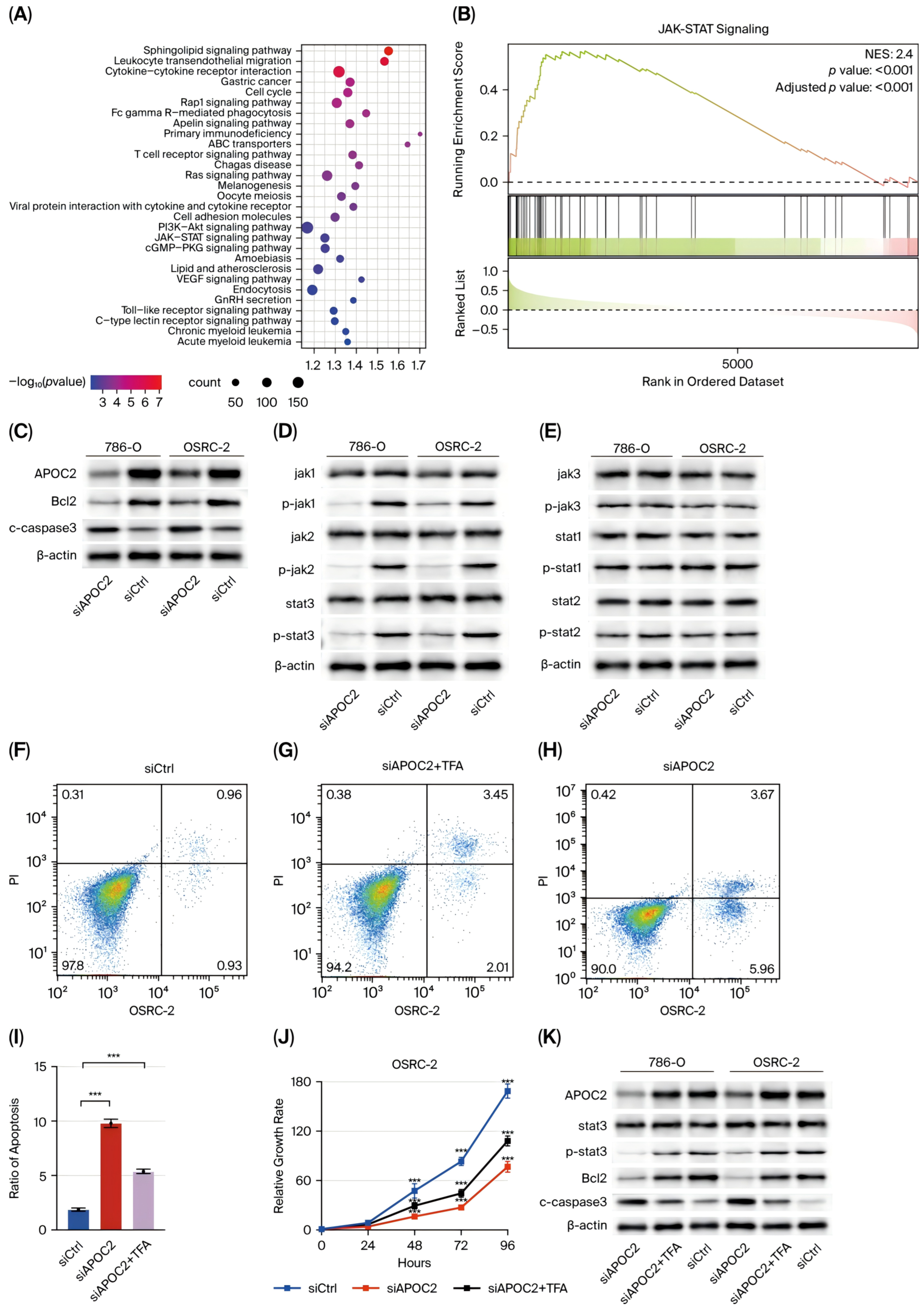
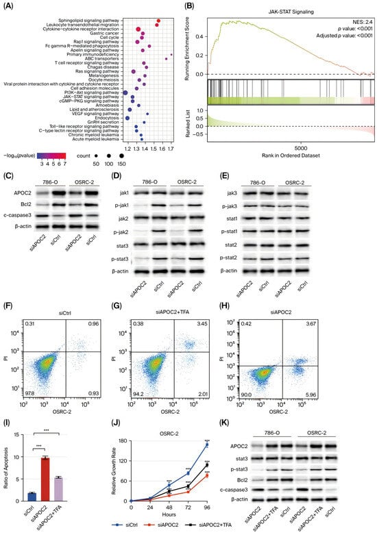
3.3. JAK-STAT Pathway Mediates APOC2-Induced Oncogenic Effects in ccRCC
4. Discussion
5. Conclusions
Supplementary Materials
Author Contributions
Funding
Institutional Review Board Statement
Informed Consent Statement
Data Availability Statement
Acknowledgments
Conflicts of Interest
References
- Sung, H.; Ferlay, J.; Siegel, R.L.; Laversanne, M.; Soerjomataram, I.; Jemal, A.; Bray, F. Global Cancer Statistics 2020: GLOBOCAN Estimates of Incidence and Mortality Worldwide for 36 Cancers in 185 Countries. CA Cancer J. Clin. 2021, 71, 209–249. [Google Scholar] [CrossRef]
- Qiu, H.; Cao, S.; Xu, R. Cancer incidence, mortality, and burden in China: A time-trend analysis and comparison with the United States and United Kingdom based on the global epidemiological data released in 2020. Cancer Commun. 2021, 41, 1037–1048. [Google Scholar] [CrossRef]
- Linehan, W.M.; Ricketts, C.J. The Cancer Genome Atlas of renal cell carcinoma: Findings and clinical implications. Nat. Rev. Urol. 2019, 16, 539–552. [Google Scholar] [CrossRef]
- Rathmell, W.K.; Rumble, R.B.; Van Veldhuizen, P.J.; Al-Ahmadie, H.; Emamekhoo, H.; Hauke, R.J.; Louie, A.V.; Milowsky, M.I.; Molina, A.M.; Rose, T.L.; et al. Management of Metastatic Clear Cell Renal Cell Carcinoma: ASCO Guideline. J. Clin. Oncol. 2022, 40, 2957–2995. [Google Scholar] [CrossRef] [PubMed]
- Siddiqi, A.; Rani, M.; Bansal, P.; Rizvi, M.M.A. Renal cell carcinoma management: A step to nano-chemoprevention. Life Sci. 2022, 308, 120922. [Google Scholar] [CrossRef] [PubMed]
- Bränström, R.; Zedenius, J.; Shabo, I.; Lindskog, M.; Juhlin, C.C. Immunotherapy and Tyrosine Kinase Inhibitor as a Bridge to Surgery for Clear Cell Renal Cell Carcinoma Metastases to the Thyroid: A Case Report and Literature Review. Case Rep. Oncol. 2024, 17, 1124–1130. [Google Scholar] [CrossRef]
- Johnson, M.; Turcotte, S. Loss of SETD2 in wild-type VHL clear cell renal cell carcinoma sensitizes cells to STF-62247 and leads to DNA damage, cell cycle arrest, and cell death characteristic of pyroptosis. Mol. Oncol. 2025, 19, 1244–1264. [Google Scholar] [CrossRef]
- Walton, J.; Lawson, K.; Prinos, P.; Finelli, A.; Arrowsmith, C.; Ailles, L. PBRM1, SETD2 and BAP1—The trinity of 3p in clear cell renal cell carcinoma. Nat. Rev. Urol. 2023, 20, 96–115. [Google Scholar] [CrossRef]
- Hsieh, J.J.; Le, V.H.; Oyama, T.; Ricketts, C.J.; Ho, T.H.; Cheng, E.H. Chromosome 3p Loss-Orchestrated VHL, HIF, and Epigenetic Deregulation in Clear Cell Renal Cell Carcinoma. J. Clin. Oncol. 2018, 36, Jco2018792549. [Google Scholar] [CrossRef]
- Piva, F.; Santoni, M.; Matrana, M.R.; Satti, S.; Giulietti, M.; Occhipinti, G.; Massari, F.; Cheng, L.; Lopez-Beltran, A.; Scarpelli, M.; et al. BAP1, PBRM1 and SETD2 in clear-cell renal cell carcinoma: Molecular diagnostics and possible targets for personalized therapies. Expert. Rev. Mol. Diagn. 2015, 15, 1201–1210. [Google Scholar] [CrossRef]
- Hakimi, A.A.; Chen, Y.B.; Wren, J.; Gonen, M.; Abdel-Wahab, O.; Heguy, A.; Liu, H.; Takeda, S.; Tickoo, S.K.; Reuter, V.E.; et al. Clinical and pathologic impact of select chromatin-modulating tumor suppressors in clear cell renal cell carcinoma. Eur. Urol. 2013, 63, 848–854. [Google Scholar] [CrossRef]
- Peña-Llopis, S.; Christie, A.; Xie, X.J.; Brugarolas, J. Cooperation and antagonism among cancer genes: The renal cancer paradigm. Cancer Res. 2013, 73, 4173–4179. [Google Scholar] [CrossRef]
- Noonan, H.R.; Metelo, A.M.; Kamei, C.N.; Peterson, R.T.; Drummond, I.A.; Iliopoulos, O. Loss of vhl in the zebrafish pronephros recapitulates early stages of human clear cell renal cell carcinoma. Dis. Model. Mech. 2016, 9, 873–884. [Google Scholar] [CrossRef] [PubMed]
- Kojima, F.; Matsuzaki, I.; Kuroda, N.; Mikasa, Y.; Musangile, F.Y.; Iwamoto, R.; Takahashi, Y.; Matsubara, A.; Kohjimoto, Y.; Hara, I.; et al. Clinicopathological and Molecular Characteristics of Macroscopically Yellowish-Colored Chromophobe Renal Cell Carcinoma Compared to Non-Yellowish-Colored Chromophobe Renal Cell Carcinoma. Clin. Pathol. 2021, 14, 2632010x211064821. [Google Scholar] [CrossRef] [PubMed]
- Gadomska, H.; Grzechocińska, B.; Janecki, J.; Nowicka, G.; Powolny, M.; Marianowski, L. Serum lipids concentration in women with benign and malignant ovarian tumours. Eur. J. Obstet. Gynecol. Reprod. Biol. 2005, 120, 87–90. [Google Scholar] [CrossRef] [PubMed]
- Kuesel, A.C.; Kroft, T.; Préfontaine, M.; Smith, I.C. Lipoprotein(a) and CA125 levels in the plasma of patients with benign and malignant ovarian disease. Int. J. Cancer 1992, 52, 341–346. [Google Scholar] [CrossRef]
- Wu, B.; Yang, X.; Chen, F.; Song, Z.; Ding, X.; Wang, X. Apolipoprotein E is a prognostic factor for pancreatic cancer and associates with immune infiltration. Cytokine 2024, 179, 156628. [Google Scholar] [CrossRef]
- Wolska, A.; Dunbar, R.L.; Freeman, L.A.; Ueda, M.; Amar, M.J.; Sviridov, D.O.; Remaley, A.T. Apolipoprotein C-II: New findings related to genetics, biochemistry, and role in triglyceride metabolism. Atherosclerosis 2017, 267, 49–60. [Google Scholar] [CrossRef]
- Kumari, A.; Grønnemose, A.L.; Kristensen, K.K.; Winther, A.L.; Young, S.G.; Jørgensen, T.J.D.; Ploug, M. Inverse effects of APOC2 and ANGPTL4 on the conformational dynamics of lid-anchoring structures in lipoprotein lipase. Proc. Natl. Acad. Sci. USA 2023, 120, e2221888120. [Google Scholar] [CrossRef]
- Wang, C.; Yang, Z.; Xu, E.; Shen, X.; Wang, X.; Li, Z.; Yu, H.; Chen, K.; Hu, Q.; Xia, X.; et al. Apolipoprotein C-II induces EMT to promote gastric cancer peritoneal metastasis via PI3K/AKT/mTOR pathway. Clin. Transl. Med. 2021, 11, e522. [Google Scholar] [CrossRef]
- Chen, Y.; Qin, C.; Cui, X.; Geng, W.; Xian, G.; Wang, Z. miR-4510 acts as a tumor suppressor in gastrointestinal stromal tumor by targeting APOC2. J. Cell. Physiol. 2020, 235, 5711–5721. [Google Scholar] [CrossRef]
- Meng, Y.; Pospiech, M.; Ali, A.; Chandwani, R.; Vergel, M.; Onyemaechi, S.; Yaghmour, G.; Lu, R.; Alachkar, H. Deletion of CD36 exhibits limited impact on normal hematopoiesis and the leukemia microenvironment. Cell. Mol. Biol. Lett. 2023, 28, 45. [Google Scholar] [CrossRef] [PubMed]
- Parveen, S.; Fatma, M.; Mir, S.S.; Dermime, S.; Uddin, S. JAK-STAT Signaling in Autoimmunity and Cancer. Immunotargets Ther. 2025, 14, 523–554. [Google Scholar] [CrossRef] [PubMed]
- Sabaawy, H.E.; Ryan, B.M.; Khiabanian, H.; Pine, S.R. JAK/STAT of all trades: Linking inflammation with cancer development, tumor progression and therapy resistance. Carcinogenesis 2021, 42, 1411–1419. [Google Scholar] [CrossRef] [PubMed]
- Rah, B.; Rather, R.A.; Bhat, G.R.; Baba, A.B.; Mushtaq, I.; Farooq, M.; Yousuf, T.; Dar, S.B.; Parveen, S.; Hassan, R.; et al. JAK/STAT Signaling: Molecular Targets, Therapeutic Opportunities, and Limitations of Targeted Inhibitions in Solid Malignancies. Front. Pharmacol. 2022, 13, 821344. [Google Scholar] [CrossRef]
- Arévalo, J.; Campoy, I.; Durán, M.; Nemours, S.; Areny, A.; Vall-Palomar, M.; Martínez, C.; Cantero-Recasens, G.; Meseguer, A. STAT3 phosphorylation at serine 727 activates specific genetic programs and promotes clear cell renal cell carcinoma (ccRCC) aggressiveness. Sci. Rep. 2023, 13, 19552. [Google Scholar] [CrossRef]
- Vargová, D.; Dargaj, J.; Fraňová, S.; Dohál, M.; Ľupták, J.; Švihra, J.; Briš, L.; Grendár, M.; Šutovská, M. Immunobiochemical profile of clear cell renal cell carcinoma (ccRCC): A preliminary study. Gen. Physiol. Biophys. 2023, 42, 387–401. [Google Scholar] [CrossRef]
- Dai, Y.; Cui, C.; Jiao, D.; Zhu, X. JAK/STAT signaling as a key regulator of ferroptosis: Mechanisms and therapeutic potentials in cancer and diseases. Cancer Cell Int. 2025, 25, 83. [Google Scholar] [CrossRef]
- Rah, B.; Farhat, N.M.; Hamad, M.; Muhammad, J.S. JAK/STAT signaling and cellular iron metabolism in hepatocellular carcinoma: Therapeutic implications. Clin. Exp. Med. 2023, 23, 3147–3157. [Google Scholar] [CrossRef]
- Chen, J.; Ren, J.J.; Cai, J.; Wang, X. Efficacy and safety of HDACIs in the treatment of metastatic or unresectable renal cell carcinoma with a clear cell phenotype: A systematic review and meta-analysis. Medicine 2021, 100, e26788. [Google Scholar] [CrossRef]
- Chen, M.; Nie, Z.; Huang, D.; Gao, Y.; Cao, H.; Zheng, L.; Zhang, S. Development of a polyamine gene expression score for predicting prognosis and treatment response in clear cell renal cell carcinoma. Front. Immunol. 2022, 13, 1048204. [Google Scholar] [CrossRef] [PubMed]
- Fang, Z.; Sun, Q.; Yang, H.; Zheng, J. SDHB Suppresses the Tumorigenesis and Development of ccRCC by Inhibiting Glycolysis. Front. Oncol. 2021, 11, 639408. [Google Scholar] [CrossRef] [PubMed]
- Owen, K.L.; Brockwell, N.K.; Parker, B.S. JAK-STAT Signaling: A Double-Edged Sword of Immune Regulation and Cancer Progression. Cancers 2019, 11, 2002. [Google Scholar] [CrossRef] [PubMed]
- Zhang, G.; Hou, S.; Li, S.; Wang, Y.; Cui, W. Role of STAT3 in cancer cell epithelial-mesenchymal transition (Review). Int. J. Oncol. 2024, 64, 48. [Google Scholar] [CrossRef]
- Wang, C.; Wang, Y.; Hong, T.; Cheng, B.; Gan, S.; Chen, L.; Zhang, J.; Zuo, L.; Li, J.; Cui, X. Blocking the autocrine regulatory loop of Gankyrin/STAT3/CCL24/CCR3 impairs the progression and pazopanib resistance of clear cell renal cell carcinoma. Cell Death Dis. 2020, 11, 117. [Google Scholar] [CrossRef]
- Lu, W.; Tingting, H.; Kaihua, L.; Yuan, W.; Yang, L.; Ye, L.; Yuxi, L.; Hong, Z. A TCM formula assists temozolomide in anti-melanoma therapy by suppressing the STAT3 signaling pathway. J. Ethnopharmacol. 2025, 337, 118810. [Google Scholar] [CrossRef]
- Zhang, T.; Yang, J.; Vaikari, V.P.; Beckford, J.S.; Wu, S.; Akhtari, M.; Alachkar, H. Apolipoprotein C2-CD36 Promotes Leukemia Growth and Presents a Targetable Axis in Acute Myeloid Leukemia. Blood Cancer Discov. 2020, 1, 198–213. [Google Scholar] [CrossRef]
- Ki, S.H.; Park, O.; Zheng, M.; Morales-Ibanez, O.; Kolls, J.K.; Bataller, R.; Gao, B. Interleukin-22 treatment ameliorates alcoholic liver injury in a murine model of chronic-binge ethanol feeding: Role of signal transducer and activator of transcription 3. Hepatology 2010, 52, 1291–1300. [Google Scholar] [CrossRef]
- Fang, L.; Liu, C.; Miller, Y.I. Zebrafish models of dyslipidemia: Relevance to atherosclerosis and angiogenesis. Transl. Res. 2014, 163, 99–108. [Google Scholar] [CrossRef]
- Wu, H.; Lou, T.; Pan, M.; Wei, Z.; Yang, X.; Liu, L.; Feng, M.; Shi, L.; Qu, B.; Cong, S.; et al. Chaihu Guizhi Ganjiang Decoction attenuates nonalcoholic steatohepatitis by enhancing intestinal barrier integrity and ameliorating PPARα mediated lipotoxicity. J. Ethnopharmacol. 2024, 326, 117841. [Google Scholar] [CrossRef]
- Zhuang, J.; Tu, X.; Cao, K.; Guo, S.; Mao, X.; Pan, J.; Huang, B.; Chen, X.; Gao, Y.; Qiu, S. The expression and role of tyrosine kinase ETK/BMX in renal cell carcinoma. J. Exp. Clin. Cancer Res. 2014, 33, 25. [Google Scholar] [CrossRef] [PubMed]
- Oh, D.Y.; Lee, S.H.; Han, S.W.; Kim, M.J.; Kim, T.M.; Kim, T.Y.; Heo, D.S.; Yuasa, M.; Yanagihara, Y.; Bang, Y.J. Phase I Study of OPB-31121, an Oral STAT3 Inhibitor, in Patients with Advanced Solid Tumors. Cancer Res. Treat. 2015, 47, 607–615. [Google Scholar] [CrossRef] [PubMed]
- Pili, R.; Liu, G.; Chintala, S.; Verheul, H.; Rehman, S.; Attwood, K.; Lodge, M.A.; Wahl, R.; Martin, J.I.; Miles, K.M.; et al. Combination of the histone deacetylase inhibitor vorinostat with bevacizumab in patients with clear-cell renal cell carcinoma: A multicentre, single-arm phase I/II clinical trial. Br. J. Cancer 2017, 116, 874–883. [Google Scholar] [CrossRef] [PubMed]
- Rausch, M.; Weiss, A.; Zoetemelk, M.; Piersma, S.R.; Jimenez, C.R.; van Beijnum, J.R.; Nowak-Sliwinska, P. Optimized Combination of HDACI and TKI Efficiently Inhibits Metabolic Activity in Renal Cell Carcinoma and Overcomes Sunitinib Resistance. Cancers 2020, 12, 3172. [Google Scholar] [CrossRef]
- Tiffon, C.; Adams, J.; van der Fits, L.; Wen, S.; Townsend, P.; Ganesan, A.; Hodges, E.; Vermeer, M.; Packham, G. The histone deacetylase inhibitors vorinostat and romidepsin downmodulate IL-10 expression in cutaneous T-cell lymphoma cells. Br. J. Pharmacol. 2011, 162, 1590–1602. [Google Scholar] [CrossRef]
- Pili, R.; Quinn, D.I.; Hammers, H.J.; Monk, P.; George, S.; Dorff, T.B.; Olencki, T.; Shen, L.; Orillion, A.; Lamonica, D.; et al. Immunomodulation by Entinostat in Renal Cell Carcinoma Patients Receiving High-Dose Interleukin 2: A Multicenter, Single-Arm, Phase I/II Trial (NCI-CTEP#7870). Clin. Cancer Res. 2017, 23, 7199–7208. [Google Scholar] [CrossRef]
- Zerdes, I.; Wallerius, M.; Sifakis, E.G.; Wallmann, T.; Betts, S.; Bartish, M.; Tsesmetzis, N.; Tobin, N.P.; Coucoravas, C.; Bergh, J.; et al. STAT3 Activity Promotes Programmed-Death Ligand 1 Expression and Suppresses Immune Responses in Breast Cancer. Cancers 2019, 11, 1479. [Google Scholar] [CrossRef]
- Shi, Y.; Zhang, J.; Mao, Z.; Jiang, H.; Liu, W.; Shi, H.; Ji, R.; Xu, W.; Qian, H.; Zhang, X. Extracellular Vesicles From Gastric Cancer Cells Induce PD-L1 Expression on Neutrophils to Suppress T-Cell Immunity. Front. Oncol. 2020, 10, 629. [Google Scholar] [CrossRef]




Disclaimer/Publisher’s Note: The statements, opinions and data contained in all publications are solely those of the individual author(s) and contributor(s) and not of MDPI and/or the editor(s). MDPI and/or the editor(s) disclaim responsibility for any injury to people or property resulting from any ideas, methods, instructions or products referred to in the content. |
© 2025 by the authors. Licensee MDPI, Basel, Switzerland. This article is an open access article distributed under the terms and conditions of the Creative Commons Attribution (CC BY) license (https://creativecommons.org/licenses/by/4.0/).
Share and Cite
Yun, Y.; Ji, X.; Wu, T.; Liu, Y.; Li, Z.; Sun, Z.; Zhou, P.; Yang, L.; Yu, W. APOC2 Promotes Clear Cell Renal Cell Carcinoma Progression via Activation of the JAK-STAT Signaling Pathway. Curr. Issues Mol. Biol. 2025, 47, 936. https://doi.org/10.3390/cimb47110936
Yun Y, Ji X, Wu T, Liu Y, Li Z, Sun Z, Zhou P, Yang L, Yu W. APOC2 Promotes Clear Cell Renal Cell Carcinoma Progression via Activation of the JAK-STAT Signaling Pathway. Current Issues in Molecular Biology. 2025; 47(11):936. https://doi.org/10.3390/cimb47110936
Chicago/Turabian StyleYun, Yongyang, Xing Ji, Tianyu Wu, Yixiao Liu, Zheng Li, Zhoujie Sun, Peimin Zhou, Lei Yang, and Wei Yu. 2025. "APOC2 Promotes Clear Cell Renal Cell Carcinoma Progression via Activation of the JAK-STAT Signaling Pathway" Current Issues in Molecular Biology 47, no. 11: 936. https://doi.org/10.3390/cimb47110936
APA StyleYun, Y., Ji, X., Wu, T., Liu, Y., Li, Z., Sun, Z., Zhou, P., Yang, L., & Yu, W. (2025). APOC2 Promotes Clear Cell Renal Cell Carcinoma Progression via Activation of the JAK-STAT Signaling Pathway. Current Issues in Molecular Biology, 47(11), 936. https://doi.org/10.3390/cimb47110936

