Combination Treatment of Carboxyl Esterase 2-Overexpressing hTERT-Immortalized Human Adipose Stem Cells Enhances the Inhibition of Tumor Growth by Irinotecan in PC3, a Castration-Resistant Prostate Cancer Model
Abstract
1. Introduction
2. Materials and Methods
2.1. Cell Culture
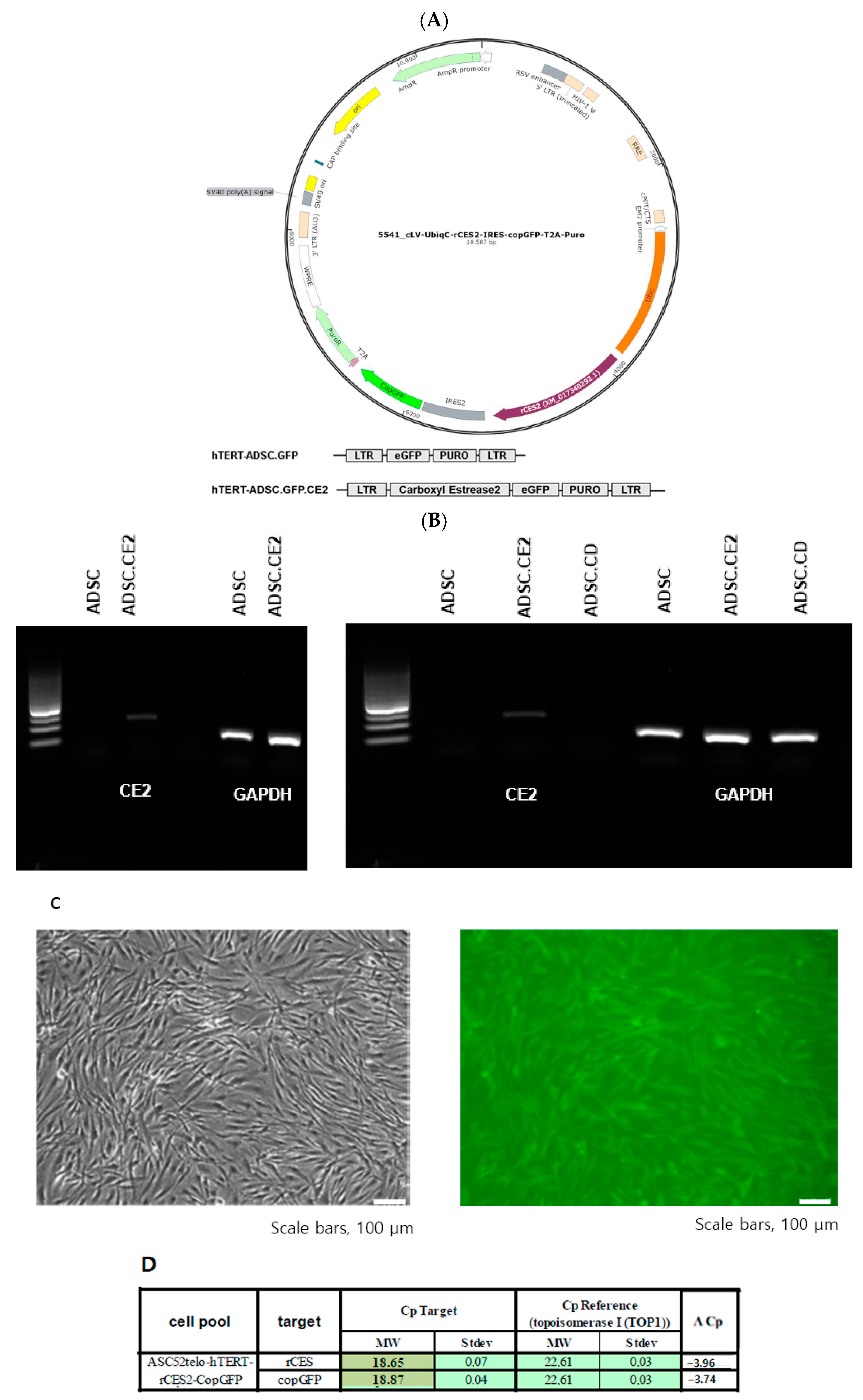
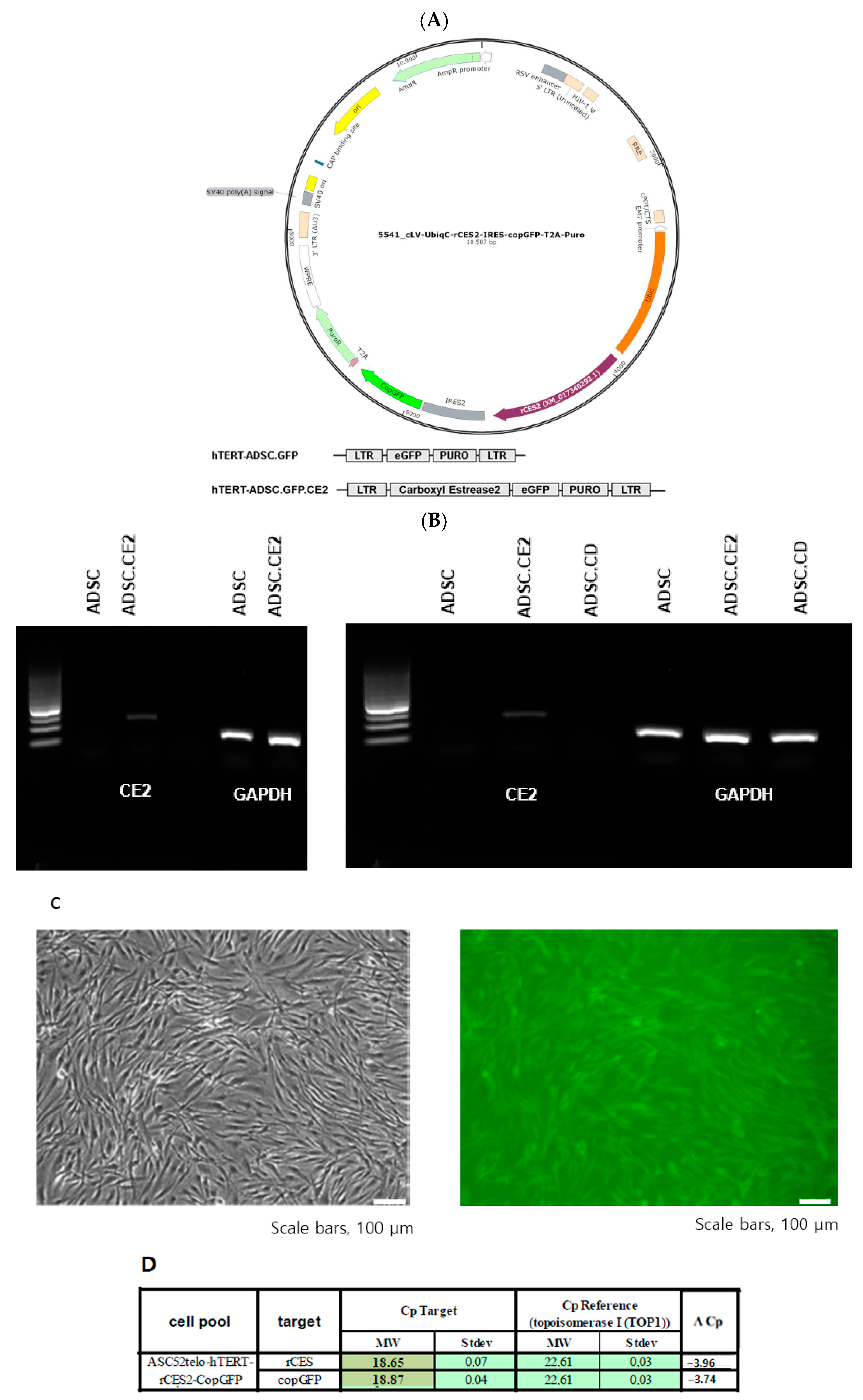
2.2. Generation of hTERT-ADSC.CE2 Cell Line
2.3. Molecular Characterization
2.4. In Vitro Migration Assay
2.5. Chemoattractant Ligand and Receptor Analysis
2.6. In Vitro Cytotoxicity and Suicide Assays
2.7. In Vivo Tumor Growth Inhibition
2.8. Statistical Analysis
3. Results
3.1. Tumor-Homing Ability of hTERT-ADSC.CE2
3.2. Establishment of CE2-Expressing hTERT-ADSCs
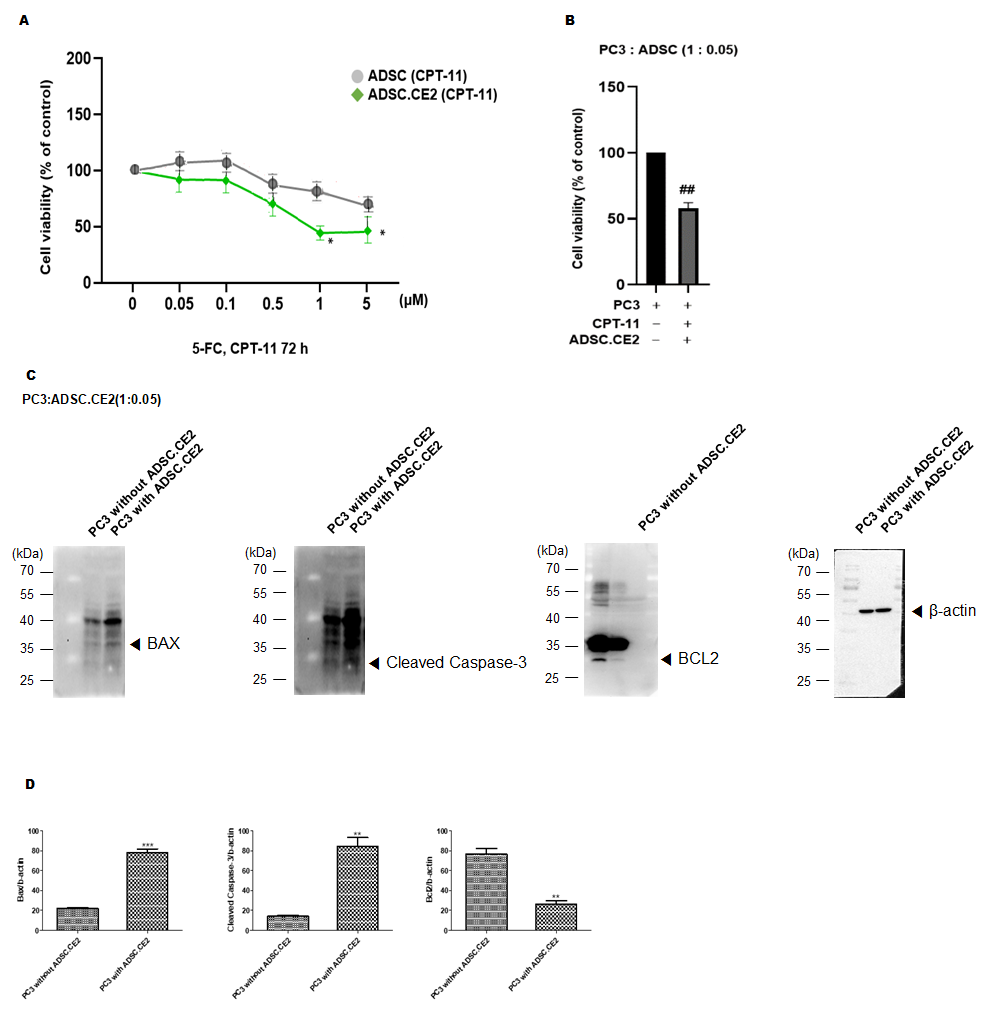
3.3. Tumor-Selective Cytotoxicity In Vitro
3.3.1. In Vitro Tumor-Selective Cytotoxicity of hTERT-ADSC.CE2 with CPT-11
3.3.2. In Vivo Anti-Tumor Efficacy
4. Discussion
5. Conclusions
Author Contributions
Funding
Institutional Review Board Statement
Informed Consent Statement
Data Availability Statement
Conflicts of Interest
References
- Wong, M.C.; Goggins, W.B.; Wang, H.H.; Fung, F.D.; Leung, C.; Wong, S.Y.; Ng, C.F.; Sung, J.J. Global incidence and mortality for prostate cancer: Analysis of temporal patterns and trends in 36 countries. Eur. Urol. 2016, 70, 862–874. [Google Scholar] [CrossRef]
- Kim, J.H.; Lee, H.J.; Song, Y.S. Stem cell-based gene therapy in prostate cancer. Biomed Res. Int. 2014, 2014, 549136. [Google Scholar] [CrossRef] [PubMed]
- Mooney, R.; Abdul Majid, A.; Batalla, J.; Annala, A.J.; Aboody, K.S. Cell-mediated enzyme prodrug cancer therapies. Adv. Drug Deliv. Rev. 2017, 118, 35–51. [Google Scholar] [CrossRef] [PubMed]
- Lee, H.J.; Doo, S.W.; Kim, D.H.; Cha, Y.J.; Kim, J.H.; Song, Y.S.; Kim, S.U. Cytosine deaminase-expressing human neural stem cells inhibit tumor growth in prostate cancer-bearing mice. Cancer Lett. 2013, 335, 58–65. [Google Scholar] [CrossRef]
- Mooney, R.; Roma, L.; Zhao, D.; Van Haute, D.; Garcia, E.; Kim, S.U.; Annala, A.J.; Aboody, K.S.; Berlin, J.M. Neural stem cell-mediated intratumoral delivery of gold nanorods improves photothermal therapy. ACS Nano 2014, 8, 12450–12460. [Google Scholar] [CrossRef]
- Springer, C.J.; Niculescu-Duvaz, I. Prodrug-activating systems in suicide gene therapy. J. Clin. Investig. 2000, 105, 1161–1167. [Google Scholar] [CrossRef]
- Pereboeva, L.; Komarova, S.; Mikheeva, G.; Krasnykh, V.; Curiel, D.T. Approaches to utilize mesenchymal progenitor cells as cellular vehicles. Stem Cells 2003, 21, 389–404. [Google Scholar] [CrossRef] [PubMed]
- Morizono, K.; De Ugarte, D.A.; Zhu, M.; Zuk, P.; Elbarbary, A.; Ashjian, P.; Benhaim, P.; Chen, I.S.; Hedrick, M.H. Multilineage cells from adipose tissue as gene delivery vehicles. Hum. Gene Ther. 2003, 14, 59–66. [Google Scholar] [CrossRef]
- Taketani, M.; Shii, M.; Ohura, K.; Ninomiya, S.; Imai, T. Carboxylesterase in the liver and small intestine of experimental animals and human. Life Sci. 2007, 81, 924–932. [Google Scholar] [CrossRef]
- Khanna, R.; Morton, C.L.; Danks, M.K.; Potter, P.M. Proficient metabolism of irinotecan by a human intestinal carboxylesterase. Cancer Res. 2000, 60, 4725–4728. [Google Scholar] [PubMed]
- Ahmed, A.U.; Tyler, M.A.; Thaci, B.; Alexiades, N.G.; Han, Y.; Ulasov, I.V.; Lesniak, M.S. A comparative study of neural and mesenchymal stem cell-based carriers for oncolytic adenovirus in a model of malignant glioma. Mol. Pharm. 2011, 8, 1559–1572. [Google Scholar] [CrossRef]
- Greco, O.; Dachs, G.U. Gene directed enzyme/prodrug therapy of cancer: Historical appraisal and future perspectives. J. Cell Physiol. 2001, 187, 22–36. [Google Scholar] [CrossRef]
- Kucerova, L.; Altanerova, V.; Matuskova, M.; Tyciakova, S.; Altaner, C. Adipose tissue-derived human mesenchymal stem cells mediated prodrug cancer gene therapy. Cancer Res. 2007, 67, 6304–6313. [Google Scholar] [CrossRef]
- Studeny, M.; Marini, F.C.; Dembinski, J.L.; Zompetta, C.; Cabreira-Hansen, M.; Bekele, B.N.; Champlin, R.E.; Andreeff, M. Mesenchymal stem cells: Potential precursors for tumor stroma and targeted-delivery vehicles for anticancer agents. J. Natl. Cancer Inst. 2004, 96, 1593–1603. [Google Scholar] [CrossRef] [PubMed]
- Nouri, F.S.; Wang, X.; Hatefi, A. Genetically engineered theranostic mesenchymal stem cells for the evaluation of the anti-cancer efficacy of enzyme/prodrug systems. J. Control Release 2015, 200, 179–187. [Google Scholar] [CrossRef]
- Danks, M.K.; Morton, C.L.; Pawlik, C.A.; Potter, P.M. Overexpression of a rabbit liver carboxylesterase sensitizes human tumor cells to CPT-11. Cancer Res. 1998, 58, 20–22. [Google Scholar]
- Sanghani, S.P.; Quinney, S.K.; Fredenburg, T.B.; Davis, W.I.; Murry, D.J.; Bosron, W.F. Hydrolysis of irinotecan and its oxidative metabolites by human carboxylesterases CES1A1, CES2, and a newly expressed carboxylesterase isoenzyme, CES3. Drug Metab Dispos. 2004, 32, 505–511. [Google Scholar] [CrossRef] [PubMed]
- Senter, P.D.; Beam, K.S.; Mixan, B.; Wahl, A.F. Identification and activation of human carboxylesterases for the activation of CPT-11, a clinically approved anticancer drug. Bioconjug. Chem. 2001, 12, 1074–1080. [Google Scholar] [CrossRef] [PubMed]
- Park, G.T.; Kim, S.U.; Choi, K.C. Anti-proliferative effect of engineered neural stem cells expressing cytosine deaminase and interferon-β against lymph node-derived metastatic colorectal adenocarcinoma in cellular and xenograft mouse models. Cancer Res. Treat. 2017, 49, 79–91. [Google Scholar] [CrossRef]
- Yi, B.R.; Hwang, K.A.; Kim, Y.B.; Kim, S.U.; Choi, K.C. Effects of genetically engineered stem cells expressing cytosine deaminase and interferon-β or carboxylesterase on the growth of LNCaP prostate cancer cells. Int. J. Mol. Sci. 2012, 13, 12519–12532. [Google Scholar] [CrossRef]
- Rivory, L.P.; Haaz, M.C.; Canal, P.; Lokiec, F.; Armand, J.P.; Robert, J. Pharmacokinetic interrelationships of irinotecan (CPT-11) and its three major plasma metabolites in patients in phase I/II trials. Clin. Cancer Res. 1997, 3, 1261–1266. [Google Scholar]
- Yi, B.R.; Kim, S.U.; Choi, K.C. Co-treatment with therapeutic neural stem cells expressing carboxylesterase and CPT-11 inhibits growth of primary and metastatic lung cancers in mice. Oncotarget 2014, 5, 12835–12848. [Google Scholar] [CrossRef]
- Aboody, K.S.; Najbauer, J.; Metz, M.Z.; Danks, M.K.; Lewis, B.K.; Vo, T.; Ryu, W.; Larson, B.K.; Aramburo, S.; Barish, M.E.; et al. Development of a tumor-selective approach to treat metastatic cancer. PLoS ONE 2006, 1, e0000023. [Google Scholar] [CrossRef] [PubMed]
- Chang, D.Y.; Yoo, S.W.; Hong, Y.; Kim, S.; Kim, S.J.; Yoon, S.H.; Cho, K.G.; Paek, S.H.; Lee, Y.D.; Kim, S.S.; et al. The growth of brain tumors can be suppressed by multiple transplantation of mesenchymal stem cells expressing cytosine deaminase. Int. J. Cancer 2010, 127, 1975–1983. [Google Scholar] [CrossRef]
- Karnoub, A.E.; Dash, A.B.; Vo, A.P.; Sullivan, A.; Brooks, M.W.; Bell, G.W.; Richardson, A.L.; Polyak, K.; Tubo, R.; Weinberg, R.A. Mesenchymal stem cells within tumour stroma promote breast cancer metastasis. Nature 2007, 449, 557–563. [Google Scholar] [CrossRef]
- Loebinger, M.R.; Eddaoudi, A.; Davies, D.; Janes, S.M. Mesenchymal stem cell delivery of TRAIL can eliminate metastatic cancer. Cancer Res. 2009, 69, 4134–4142. [Google Scholar] [CrossRef]
- Guichard, S.M.; Morton, C.L.; Krull, E.J.; Stewart, C.F.; Danks, M.K.; Potter, P.M. Conversion of the CPT-11 metabolite APC to SN-38 by rabbit liver carboxylesterase. Clin. Cancer Res. 1998, 4, 3089–3094. [Google Scholar] [PubMed]
- Potter, P.M.; Pawlik, C.A.; Morton, C.L.; Naeve, C.W.; Danks, M.K. Isolation and partial characterization of a cDNA encoding a rabbit liver carboxylesterase that activates the prodrug irinotecan (CPT-11). Cancer Res. 1998, 58, 2646–2651. [Google Scholar] [PubMed]
- Amariglio, N.; Hirshberg, A.; Scheithauer, B.W.; Cohen, Y.; Loewenthal, R.; Trakhtenbrot, L.; Paz, N.; Sayag, E.; Rechavi, G.; Keshet, G.; et al. Donor-derived brain tumor following neural stem cell transplantation. PLoS Med. 2009, 6, e1000029. [Google Scholar] [CrossRef] [PubMed]
- Moolten, F.L. Tumor chemosensitivity conferred by inserted herpes simplex thymidine kinase genes. Cancer Res. 1986, 46, 5276–5281. [Google Scholar]
- Kawato, Y.; Aonuma, M.; Hirota, Y.; Kuga, H.; Sato, K. Intracellular roles of SN-38, a metabolite of the camptothecin derivative CPT-11, in the antitumor effect of CPT-11. Cancer Res. 1991, 51, 4187–4191. [Google Scholar]
- Touil, Y.; Igoudjil, W.; Corcos, L.; Hakem, R.; Brisson, J. Colon cancer cells escape 5-FU chemotherapy-induced cell death by entering stemness and quiescence associated with the c-Yes/YAP axis. Clin. Cancer Res. 2014, 20, 837–846. [Google Scholar] [CrossRef]
- Lee, D.H.; Ahn, Y.; Kim, S.U.; Wang, K.C.; Cho, B.K.; Phi, J.H.; Park, I.H.; Black, P.M.; Carroll, R.S.; Lee, J.; et al. Targeting rat brainstem glioma using human neural stem cells and human mesenchymal stem cells. Clin. Cancer Res. 2009, 15, 4925–4934. [Google Scholar] [CrossRef]
- Rivory, L.P. Metabolism of CPT-11. Impact on activity. Ann. N. Y. Acad. Sci. 2000, 922, 205–215. [Google Scholar] [CrossRef]
- Mathijssen, R.H.; van Alphen, R.J.; Verweij, J.; Loos, W.J.; Nooter, K.; Stoter, G.; Sparreboom, A. Clinical pharmacokinetics and metabolism of irinotecan (CPT-11). Clin. Cancer Res. 2001, 7, 2182–2194. [Google Scholar]
- Choi, S.S.; Yoon, K.; Choi, S.A.; Yoon, S.B.; Kim, S.U.; Lee, H.J. Tumor-specific gene therapy for pancreatic cancer using human neural stem cells encoding carboxylesterase. Oncotarget 2016, 7, 75319–75327. [Google Scholar] [CrossRef]
- Choi, S.A.; Lee, J.Y.; Wang, K.C.; Phi, J.H.; Song, S.H.; Song, J.; Kim, S.K. Human adipose tissue-derived mesenchymal stem cells: Characteristics and therapeutic potential as cellular vehicles for prodrug gene therapy against brainstem gliomas. Eur. J. Cancer 2012, 48, 129–137. [Google Scholar] [CrossRef]
- Matuskova, M.; Hlubinova, K.; Pastorakova, A.; Hunakova, L.; Altanerova, V.; Altaner, C.; Kucerova, L. HSV-tk expressing mesenchymal stem cells exert bystander effect on human glioblastoma cells. Cancer Lett. 2010, 290, 58–67. [Google Scholar] [CrossRef] [PubMed]
- Altaner, C. Prodrug cancer gene therapy. Cancer Lett. 2008, 270, 191–201. [Google Scholar] [CrossRef]







| Gene | Forward Primer Sequence | Reverse Primer Sequence | Product Size (bp) |
|---|---|---|---|
| CE2 | 5′-CCATTGGGATGAAAGGAAGA-3′ | 5′-AGAAAAGGAGGGAGCAGAGG-3′ | 200 |
| SCF | 5′-ACTTGGATTCTCACTTGCATTT-3′ | 5′-CTTTCTCAGGACTTAATGTTGAAG-3′ | 505 |
| c-Kit | 5′-GCCCACAATAGATTGGTATTT-3′ | 5′-AGCATCTTTACAGCGACAGTC-3′ | 332 |
| SDF-1 | 5′-ATGAACGCCAAGGTCGTGGTC-3′ | 5′-GGCTGTTGTGCTTACTTGTTT-3′ | 200 |
| CXCR4 | 5′-CTCTCCAAAGGAAAGCGAGGTGGACAT-3′ | 5′-AGACTGTACACTGTAGGTGCTGAAATCA-3′ | 733 |
| VEGF | 5′-AAGCCATCCTGTGTGCCCCTGATG-3′ | 5′-GCTCCTTCCTCCTGCCCGGCTCAC-3′ | 541 |
| VEGFR1 | 5′-GCAAGGTGTGACTTTTGTTC-3′ | 5′-AGGATTTCTTCCCCTGTGTA-3′ | 512 |
| VEGFR2 | 5′-ACGCTGACATGTACGGTCTAT-3′ | 5′-GCCAAGCTTGTACCATGTGCG-3′ | 438 |
| VEGFR3 | 5′-AGCCATTCATCAACAAGCCT-3′ | 5′-GGCAACAGCTGGATGTCATA-3′ | 298 |
Disclaimer/Publisher’s Note: The statements, opinions and data contained in all publications are solely those of the individual author(s) and contributor(s) and not of MDPI and/or the editor(s). MDPI and/or the editor(s) disclaim responsibility for any injury to people or property resulting from any ideas, methods, instructions or products referred to in the content. |
© 2025 by the authors. Licensee MDPI, Basel, Switzerland. This article is an open access article distributed under the terms and conditions of the Creative Commons Attribution (CC BY) license (https://creativecommons.org/licenses/by/4.0/).
Share and Cite
Kim, J.H.; Song, M.; Lee, J.; Lee, S.H.; Song, Y.S. Combination Treatment of Carboxyl Esterase 2-Overexpressing hTERT-Immortalized Human Adipose Stem Cells Enhances the Inhibition of Tumor Growth by Irinotecan in PC3, a Castration-Resistant Prostate Cancer Model. Curr. Issues Mol. Biol. 2025, 47, 902. https://doi.org/10.3390/cimb47110902
Kim JH, Song M, Lee J, Lee SH, Song YS. Combination Treatment of Carboxyl Esterase 2-Overexpressing hTERT-Immortalized Human Adipose Stem Cells Enhances the Inhibition of Tumor Growth by Irinotecan in PC3, a Castration-Resistant Prostate Cancer Model. Current Issues in Molecular Biology. 2025; 47(11):902. https://doi.org/10.3390/cimb47110902
Chicago/Turabian StyleKim, Jae Heon, Miho Song, Jeongkun Lee, Sang Hun Lee, and Yun Seob Song. 2025. "Combination Treatment of Carboxyl Esterase 2-Overexpressing hTERT-Immortalized Human Adipose Stem Cells Enhances the Inhibition of Tumor Growth by Irinotecan in PC3, a Castration-Resistant Prostate Cancer Model" Current Issues in Molecular Biology 47, no. 11: 902. https://doi.org/10.3390/cimb47110902
APA StyleKim, J. H., Song, M., Lee, J., Lee, S. H., & Song, Y. S. (2025). Combination Treatment of Carboxyl Esterase 2-Overexpressing hTERT-Immortalized Human Adipose Stem Cells Enhances the Inhibition of Tumor Growth by Irinotecan in PC3, a Castration-Resistant Prostate Cancer Model. Current Issues in Molecular Biology, 47(11), 902. https://doi.org/10.3390/cimb47110902

